强直性脊柱炎
http://www.100md.com
大众医药网
【概述】
强直性脊柱炎(ankylosing sporidylitis;AS;)是一种主要侵犯脊柱,并可不同程度的累及骶髂关节和周围关节的慢性进行性炎性疾病。本病又名Marie-strümpell病、Von Bechterew病、类风湿性脊柱炎、畸形性脊柱炎、类风湿中心型等,现都称AS。AS的特点为腰、颈、胸段脊柱关节和韧带以及骶髂关节的炎症和骨化,髋关节常常受累,其它周围关节也可出现炎症。本病一般类风湿因子呈阴性,故与Reiter综合征、牛皮癣关节炎、肠病性关节炎等统属血清阴性脊柱病。
【诊断】
根据病史,有下列表现应考虑炎症性脊柱病[28]:①腰背部不适隐匿性出现;②年龄<40岁;③持续3个月以上;④清晨时僵硬;⑤活动症状有所改善。有上述病史,X光片有骶髂关节炎征象,即证实为脊柱病;进一步排除牛皮癣、炎性肠病或Reiter综合征关节炎,即可作出原发性AS的诊断,而不要等到脊柱明显强直时才明确诊断。
, 百拇医药
目前常用的AS临床诊断标准为1965年提出的纽约诊断标准:
1.腰椎在前屈、侧弯、后仰三个方向皆受限;
2.腰椎或腰背部疼痛或疼痛史3个月以上;
3.胸部扩张受限,取第4肋间隙水平测量,扩张≤2.5cm。
根据上述临床标准及骶髂关节炎X线改变分级。
(1)确诊AS为:①双侧骶髂关节炎Ⅲ或Ⅳ级,同时至少有上述临床标准中之一项者;②单侧骶髂关节炎Ⅲ或Ⅳ级,或双侧骶髂关节炎Ⅱ级,并具备临床标准第Ⅰ项,或具备临床标准第2项第3项者。
(2)可疑AS为:双侧骶髂关节炎Ⅲ或Ⅳ级,但不具备任何一项临床标准者。
【治疗措施】
, 百拇医药
AS的治疗由于病因不明了,尚缺乏要治的方法,亦无阻止本病进展的有效疗法。所幸许多病人骶髂关节炎发展至Ⅱ或Ⅲ级后并不再继续发展[15],仅少数人可进展至完全性关节强直。
AS治疗的目的的在于控制炎症,减轻工缓解症状,维持正常姿势和最佳功能位置,防止畸形。要达到上述目的,关节在于早期诊断早期治疗,采取综合措施进行治疗,包括教育病人和家属、体疗、理疗、药物和外科治疗等。
1.教育病人
⑴本病治疗从教育病人和家属着手,使其了解疾病的性质、大致病程、可能采用的措施以及将来的预后,以增强抗病的信心和耐心,取得他们的理解和密切配合。
⑵注意日常生活中要维持正常姿势和活动能力,如行走、坐位和站立时应挻胸收腹睡觉时不用枕或用薄枕,睡硬木板床,取仰卧位或俯卧位,每天早晚各俯卧半小时;肾力所能及的劳动和体育活动;工作时注意姿势,防止脊柱弯曲畸形等。
, 百拇医药
⑶保持乐观情绪,消除紧张、焦虑、抑郁和恐惧的心理;戒烟酒;按时作息,肾医疗体育锻炼。
⑷了解药物作用和副作用,学会自行调整药物剂量及处理药物副作用,以利配合治疗,取得更好的效果。
2.体疗
体育疗法对各种慢性疾病均有好处,对AS更为重要。可保持脊柱的生理弯曲,防止畸形;保持我廓活动度,维持正常的呼吸功能;保持骨密度和强度,防止骨质疏松和肢体废用性肌肉萎缩等,具体可作以下运动。
⑴深呼吸:每天早晨、工作休息时间及睡前均应常规作深呼吸运动。深呼吸可以维持胸廓最大的活动度,保持良好呼吸功能。
⑵颈椎运动:头颈部可作向前、向后、向左、向右转动,以及头部旋转运动,以保持颈椎的正常活动度。
, 百拇医药 ⑶腰椎运动:每天作腰部运动、前屈、后仰、侧弯和左右旋转躯体,使腰部脊柱保持正常的活动度。
⑷肢体运动:可作俯卧撑、斜撑,下肢前屈后伸,扩胸运动及游泳等。游泳既有利于四肢运动,又有助于增加肺功能和使脊柱保持生理曲度,是AS最适合的全身运动。
病人可根据个人情况采取适当的运动方式和运动量,开始运动时可能出现肌肉关节酸痛或不适,但运动后经短时间休息即可恢复。如新的疼痛持续2h以上不能恢复,则表明运动过度,应适当减少运动量或调整运动方式。
3.物理治疗
理疗一般可用热疗,如热水浴、水盆浴或淋浴,矿泉温泉浴等,以增加局部血液循环,使肌肉放松,减轻疼痛,有利于关节活动,保持正常功能,防止畸形。
4.药物治疗
, http://www.100md.com
据Gram和Husby 1992年报道[28]治疗AS的药物可分为三类:①抑制病情活动,影响病程进展的药物如柳氮磺胺吡啶。适用于病情活动的AS,伴外周关节炎的AS和新近发现的AS。②非甾体抗炎药 适用于夜间严重疼痛及僵硬病人,可在睡前服用。③镇痛药与肌松药如镇痛新、强痛啶肌舒平,常用于长期应用非甾体类抗炎药无效者。
临床常用药物如下:
⑴非甾体类抗炎药(NSAIDs) 有消化止痛、减轻僵硬和肌肉痉挛作用。①保泰松0.1g每日3次口服,过去常用此药,后发现该药浮肿、血尿等副作用,故目前一般不主张使用。②吲哚美辛(消炎痛)25~50mg每日3~4次口服,为目前常用的首选药物。③其它尚有萘普生0.25g,一日2次口服;布洛芬0.1g,每日3次口服;炎痛喜康20mg每日一次口服等均可选用。④Oxaprozin[29]成人600~1200mg,每日一次,口服,小儿每日每公斤体重10~20mg口服。副作用为胃肠反应、肾脏损害、处长出血时间等。妊娠及哺乳期妇女,一般首选布洛芬[22]。
, 百拇医药
⑵柳氮磺胺吡啶(sulfasalzine,SSZ) SSZ是5-氨基水杨酸(5-ASA)和磺胺吡啶(SP)的偶氮复合物,80年代开始用于治疗AS,剂量由0.25g每日3次开始,每周增加0.25g,至1.0g每日3次维持。药效随服药时间的处长而增加,服药有效率半年为71%,1年为85%,2年为90%。病人症状改善、实验室指标及放射线征象进步或稳定。副作用主要为消化道症状、皮疹、血象及肝功改变等,但均少见。用药期间宜定期检查血象。
⑶氨甲喋呤(methotrexate,MTX) 据报道疗效与SSZ相似,小剂量冲击疗法与每周1次,第一周0.5~5mg,以后每周增加2.5mg,至每周10~15mg维持。口服和静脉用药疗效相似。副作用有胃肠反应、骨髓抑制、口腔炎、脱发等,用药期间定期查肝功和血象,忌饮酒。
⑷肾上腺皮质激素(CS) 一般情况下不用肾上腺皮激素治疗AS,但在急性虹膜炎或外周关节炎用NSAIDs治疗无效时,可用CS局部注射或口服。Peters[30]等分别应用甲基泼尼松龙一日1000mg/次和375mg/次静滴治疗其它药物治疗无效的急性期活性动性AS各17和59例,连用3天,获得较长时间的缓解,高剂量组疗效略好,对控制疼痛改善脊柱活动有明显效果,但两组间无统计学意义。
, 百拇医药
⑸雷公藤多甙(Trirptrygium wilfordii hook,代号T2) 国内最初用雷公藤酊治疗AS,有消炎止痛作用,每日用12%雷公藤酊15~30ml,分3次饭后服用。病情控制后(约3~6月),改用维持量,每日或隔日服5~10ml。以后用雷公藤的半提纯品多甙片(T2)20mg,每日3次口服,疗效较酊剂好,服用方便。副作用有胃肠反应、白细胞减少、月经紊乱及精子活力降低等,停药后可恢复。
⑹风湿康胶囊 海军桂林风湿病研究中心用风湿康治疗AS120例,用消炎痛作对照,取得良好疗效。风湿康由洋金花、制马钱子、西洋参、淫洋藿等中药组成,每粒胶囊含药0.25g,一般每日8粒,服用3~6月。近期控制病情10.8%,显效40%,好转44.2%,无效5%,总有效率为95%。减痛效果最明显,有效率96.7%;其次改善脊柱前屈、后伸、侧弯运动,经指地试验、扩胸试验和20m步行时间测定,功能障碍改善率为84.2%;在临床症状好转的同时,血沉、C反应蛋白、贫血均有好转,体重亦有不同程度的增加,但脊柱畸形及X线表现治疗前后改变不明显。副作用有口干、眼花、头晕等。副作用随着服药时间的延长和对药物的适应可逐渐消失,不需处理。
, 百拇医药
风湿康胶囊治疗AS的机制,尚不明确,从治疗后病人血清IgA明显下降看,推测此药对体液免疫有抑制作用。
5.手术治疗 严重脊柱驼背畸形待病情稳定后可作矫正手术,腰椎畸形者可行脊椎截骨术矫正驼背;戏颈7胸1截骨术可矫正颈椎严重畸形。Rowed[31]报道21例AS病人因堕落使颈椎损伤,半数经保守治疗预后良好;另一半因颈椎复发性移位或脊椎压迫神经使症状恶化而行减压术和内固定术,亦获得良好效果。髋关节严重屈曲畸形,可行全髋关节转换术或髋关节成形术,但效果不够理想,术后易再强直。
6.其它治疗 深度X线和224镭放射治疗对早期AS病人减轻症状,改善功能有一定效果,近期缓解率可达80%~96%,但不能阻止病情的进展,且有诱发再生障碍性贫血、白血病和横断性脊髓炎的危险,现已不用。抗疟药、金制剂、青霉胺和硫唑嘌呤等对AS无效,现已不用。
, http://www.100md.com
对肺部病变主要是对症治疗,积极预防和治疗继发感染,心脏病变加主动脉瓣关闭不全严重,可行主动脉瓣手术,对严重传导阻滞者可安装人工心脏起搏器。
【病因学】
AS的病因目前尚未完全阐明,大多认为遗传、感染、免疫环境因素等有关[10、11]。
1.遗传 遗传因素在AS的发病中具有重要作用。据流行病学调查,AS病人HLA-B27阳性率高达90%~96%,而普通人群HLA-B27阳性率仅4%~9%;HLA-B27阳性者AS发病率约为10%~20%,而普通人群发病为1‰~2‰,相差约100倍。有报道,AS一组亲属患AS的危险性比一般人高出20~40倍[12],国内调查AS一级亲属患病率为24.2%,比正常人群高出120倍。HLA-B27阳性健康者,亲属发生AS的机率远比HLA-B27阳性AS病人亲属低。所有这些说明HLA-B27在AS发病中是一个重要因素。
, http://www.100md.com
但是应当看到,一方面HLA-B27阳性者并不全部都发生脊柱关节病,另一方面约有5%~20%脊柱关节病病人检测HLA-B27呈阴性,提示除遗传因素外,还有其他因素影响AS的发病,因此HLA-B27在AS表达中是一个重要的遗传因素,但并不是影响本病的唯一因素[13、14]。有几种假设可以解释HLA-B27与脊柱关节病的关节:①HLA-B27充当一种感染因子的受体部位;②HLA-B27是免疫应答基因的土改的,决定对环境激发因素的易感性;③HLA-B27可与外来抗原交叉反应,从而诱导产生对外来抗原的耐受性;④HLA-B27增强中性白细胞活动性[15]。籍助单克隆抗体、细胞毒性淋巴细胞、免疫电泳及限制片段长度多形态法(restriction fragment length polymorphism),目前已确定HLA-B27约有7种或8种亚型[1]。HLA-B27阳性的健康者与脊柱病病人可能有遗传差别,例如所有HLA-B27个体都有一个恒定的HLA-B27M1抗原决定簇,针对此抗原决定簇的抗体可与HLA-B27交叉反应。多数HLA-B27分子还有M2抗原决定簇。HLA-B27M2阴性分子似乎比其他HLA-B27亚型与AS有更强的联系,尤其是亚洲人,而HLA-B27M2阳性亚型可能对Reiter综合征的易感性增强。现已证明,HLA-B27M1与M2两种抗原决定簇和致关节因素绍克雷白菌、志贺杆菌和那尔森菌能发生交叉反应。反应低下者似乎多表现为AS,反应增强者则发展为反应性关节炎或Reiter综合征。
, 百拇医药
2.感染 近年来研究提示AS发病率可能与感染相关。Ebrimger[16]等发现AS病人大便中肺炎克雷白菌检出率为79%,而对照组<30%;在AS活动期中肠道肺炎克雷白菌的携带率及血清中针对该菌的IgA型抗体滴度均较对照组高,且与病情活动呈正相关。有人提高克雷白菌属与HLA-B27可能有抗原残期间交叉反应或有共同结构[17、18],如HLA-B27(宿主抗原残基72至77)与肺为克雷白菌(残基188至193)其有同源性氧基酸序列,其他革兰阴怀菌是否有抗体与这种合成的肽序列结合,HLA-B27阳性AS病人有29%,而对照组仅5%[15]。Mason等统计,83%男性AS病人合并前列腺炎,有的作者发现约6%溃疡性结肠炎合并AS;其他报道也证实,AS的病人中溃疡性结疡炎和局限性肠炎发生率较普通人群高许多,故推测AS可能与感染有关。Romonus则认为可能盆腔感染经淋巴途径播散到骶髂关节,再经脊柱静脉丛播散到脊柱,但在病变部位未能找到感染原(细菌或病毒)。
, 百拇医药
3.自身免疫 有人发现60%AS病人血清补体增高,大部分病例有IgA型类湿因子,血清C4和IgA水平显著增高,血清中有循环免疫复合物(CIC),但抗原性质未确定。以上现象提示免疫机制参与本病的发病。
4.其它 创伤、内分泌、代谢障碍和变态反应等亦被疑为发病因素。总之,目前本病病因未明,尚无一种学说能完满解释AS的全部表现,很可能在遗传因素的基础上的受环境因素(包括感染)等多方面的影响而致病。
【病理改变】
AS病理的特征性改变是韧带附着端病(enthesopathy),病变原发部位是韧带和关节囊的附着部,即肌腱端的炎症,导致韧带骨赘(syndesmophyte)形成、椎体方形变、椎骨终板破坏、跟腱炎和其他改变。因为肌腱端至少在生长期是代谢活跃部位,是幼年发生AS的一个理要区域,至于为何好发于肌腱端,仍不明了。
, 百拇医药
病变最初从骶髂关节逐渐发展到骨突关节炎及肋椎关节炎,脊柱的其它关节由上而下相继受累。AS周围关节的滑膜改变为以肉芽肿为特征的滑膜火。滑膜小血管周围有巨噬细胞、淋巴细胞和浆细胞浸润、滑膜增厚,经数月或数年后,受累滑膜有肉芽组织形成。关节周围软组织有明显的钙化和骨化,韧带附着处均可形成韧带骨赘,不断向纵向延伸,成为两个直接直邻椎体的骨桥,椎旁韧带同椎前韧带钙化,使脊椎呈“竹节状”。
随着病变的进展,关节和关节附近有较显著的骨化倾向。早期韧带、纤维环、椎间盘、骨膜和骨小梁为血管性和纤维性组织侵犯,被肉芽组织取代,导致整个关节破坏和附近骨质硬化;经过修复后,最终发生关节纤维性强直和骨性强直,椎骨骨质疏松,肌萎缩和胸椎后凸畸形。椎骨软骨终板和椎间盘边缘的炎症,最终引起局部骨化。
心脏病变特征是侵犯主动脉瓣,使主动脉前膜增厚,因纤维化而缩短,但不融合,主动瓣环扩大,有时纤维化可达主动脉基底部下方。偶见心包和心肌纤维化,组织学可见心外膜血管有慢性炎性细胞浸润和动脉内膜炎;主动脉壁中层弹力组织破坏,代之纤维组织,纤维化组织如侵犯房室束,则引起房室传导阻滞。
, 百拇医药
肺部病变特征是肺组织事斑片状炎症伴圆细胞和成纤维细胞浸润,进而发展至肺泡间纤维化伴玻璃样变。
【流行病学】
本病在不同地区不同种族的发病率由于调查时期及所用标准不同有很大大差异。1949年West估计本病在一般人群中的发病率为0.5‰[1]。Linden调查2957人按自订标准患病率为1‰,而按纽约标准则为2‰[2]。国内长春第一汽车制造厂1977年调查36097人,患病率为0.6‰,广东汕大医学院1987年调查10647人患病率为1.97‰,通过与国际抗风湿病联盟合作调查,最近确定我国AS的发病率为0.3%。
如所周知,AS的发病与HLA-B27密切相关。北美印第安人HLA-B27阳性率17%~50%,AS发病率27‰~63‰;而日本人和非洲黑人HLA-B27阳性率<1%,AS发病率分别为0.1‰及2‰。美国白人黑人AS发病率之经为9.4:1,说明AS发病有种族遗传差异性。
, http://www.100md.com
早年认为本病病人男性多于女性,男女比约10:1,国内报告男女发病比例为9~10:1。但近年国外报道女性发病率增高,男女性别分布似无明显差异[4、5]。有报道男性AS脊柱疾患呈进行性,女性脊柱病一般较轻,而外枫叶关节表现似较多[6、7],因而易导致血清阴性类风湿性关节炎的错误诊断[8]。
Carbon等研究美国Rochest地区1935~1989年50余年期间AS的发病率为7.3/10万,似有下降趋势,但发病年龄或确诊年龄无变化,诊断后28年间的生存率也明显变化[9]。
【临床表现】
AS常见于16~30岁青年人,男性多见,40岁以后首次发病者少见,约占3.3%。本病起病隐袭,进展缓慢,全身症状较轻。早期常有下背痛和晨起僵硬,活动后减轻,并可伴有低热、乏力、食欲减退、消瘦等症状。开始时疼痛为间歇性,数月数年后发展为持续性,以后炎性疼痛消失,脊柱由下而上部分或全部强直,出现驼背畸形。女性病人周围关节受侵犯较常见[6、7],进展较缓慢,脊柱畸形较轻。
, http://www.100md.com
1.关节病变表现 AS病人多有关节病变,且绝大多数首先侵犯骶髂关节,以后上行发展至颈椎。少数病人先由颈椎或几个脊柱段同时受侵犯,也可侵犯周围关节,早期病变处关节有炎性疼痛,伴有关节周围肌肉痉挛,有僵硬感,晨起明显;也可表现为夜间疼,经活动或服止痛剂缓解。随着病情发展,关节疼痛减轻,而各脊柱段及关节活动受限和畸形,晚期整个脊柱和下肢变成强硬的弓形,向前屈曲。
⑴骶髂关节炎:约90%AS病人最先表现为骶髂关节炎。以后上行发展至颈椎,表现为反复发作的腰痛,腰骶部僵硬感,间歇怀或两侧交替出现腰痛和两侧臀部疼痛,可放射至大腿,无阳性体征,伸直抬腿试验阴性。但直接按压或伸展骶髂关节可引起疼痛,所以不象坐骨神经痛。有些病人无骶髂关节炎症状,仅X线检查发现有异常改变。约3%AS颈椎最早受累,以后下行发展至腰骶部,7%AS为几具脊柱段同时受累。
⑵腰椎病变:腰椎脊柱受累时,多数表现为下背前和腰部活动受限。腰部前屈、扣挻、侧弯和转动均可受限。体检可发现腰椎脊突压痛,腰椎旁肌肉痉挛;后期可有腰肌萎缩。
, 百拇医药
⑶胸椎病变:胸椎受累时,表现为背痛、前胸和侧胸痛,最兵器一驼背畸形。如肋椎关节、胸骨柄体关节、胸锁关节[19、20]及肋软骨间关节受累时,则呈束带状胸痛,胸廓扩张受限,吸气咳嗽或打喷嚏时胸痛加重。严重者胸廓保持在呼所状态,胸廓扩张度较正常人降低50%以上,因此只能靠腹式呼吸辅助。由于胸腹腔容量缩小,造成心肺功能和消化功能障碍。
⑷颈椎病变:少数病人首先表现为颈椎炎,先有颈椎部疼痛,沿颈部向头部臂部放射。颈部肌肉开始时痉挛,以后萎缩,病变进展可发展至颈胸椎后凸畸形。头部活动明显受限,常固定于前屈位,不能上仰、侧弯或转动。严重者仅能看到自己足尖前方的小块地面,不能抬头平视。
⑸周围关节病变:约半数AS病人有短暂的急性周围关节炎,约25%有永久性周围关节损害。一般多发生于大关节,下肢多于上肢。有人统计,周围关节受累率,髋和肩为40%,膝15、5,踝10%,足和腕各5%,极少累及手。解放军总医院报道80例AS,髋关节受累率为征候(100%);活动受限(64%)、屈曲挛缩(38%)、肌肉萎缩(25%)、发生关节强直(37%),是AS病人的主要致残原因;髋部症状出现在发病后5年内者占94%,提示AS发病头5年如未累及髋关节,则以后受累的可能性不大。
, 百拇医药
肩关节受累时,关节活动受限疼痛更为明显,梳头、抬手等活动均受限。侵犯膝关节时则关节呈代偿性弯曲,使行走、坐立等日常生活更为困难。极少侵犯肘、腕和足部关节,侵犯于部分节者更为罕见。
此外,耻骨联合亦可受累,骨盆上缘、坐骨结节、股骨大粗隆及足跟部可有骨炎症状,早期表现为局部软组织肿、痛,晚期有骨性粗大。一般周围关节炎可发生在脊柱炎之前或以后,局部症状与类风湿性关节炎不易区别,但遗留畸形者较少。
2.关节外表现 AS的关节外病变,大多出现在脊柱炎后,偶有骨骼肌肉症状之前数月或数年发生关节外症状。AS可侵犯全身多个系统,并伴发多种疾病。
⑴心脏病变[22、23]:以主动脉瓣病变较为常见,据尸检发同约25%AS病例有主动脉根部病变,心脏受累在临床上可无症状,亦可有明显表现。临床有不同程度主动脉瓣关闭不全者约1%;约8%发生心脏传导阻滞,可与主动脉瓣关闭不全同时存在单独发生,严重者因完全性房室传导阻滞而发生阿一斯综合征。当病变累及冠状动脉口时可发生心绞前。少数发生主动脉瘤、心包炎和心肌炎。合并心脏病的AS病人,一般年龄较大,病史较长,脊柱炎及外周关节病变较多,全身症状较明显。Gould[24]等检查21例AS病人心功能,发现AS病人的心功能明显低于对照组。
, http://www.100md.com
⑵眼部病变:长期随房,25%AS病人有结膜炎、虹膜炎、眼色素层炎或葡萄膜炎,后者偶可并发自发性眼前房出血[25]。虹膜炎易复发,病情越长发生率愈高,但与脊柱炎的严重程度无关,有周围关节病者常见,少数可先于脊柱炎发生。眼部疾病常为自限性,有时需用皮质激素治疗,有的未经恰当治疗可致青光眼或失明。
⑶耳部病变:Gamilleri[26]等报道42例AS病人中1/2例(29%)发生慢性中耳炎,为正常对照的4倍,而且,在发生慢性中耳炎的AS病人中,其关节外明显多于无慢性中耳炎的AS病人。
⑷肺部病变:少数AS病人后期可并发上肺叶斑点状不规则的纤维化病变,表现为咳痰、气喘、甚至咯血,并可能伴有反复发作的肺炎或胸膜炎。X线检查显示双侧肺上叶弥漫性纤维化,可有囊肿形成与实质破坏,类似结核,需加以鉴别。
⑸神经系统病变:由于脊柱强直及骨质疏松,易使颈椎脱位和发生脊柱骨折,而引起脊髓压迫症;如发生椎间盘炎则引起剧烈疼痛;AS后期可侵犯马尾,发生马尾综合征,而导致下肢或臀部神经根性疼痛;骶神经分布区感染丧失,跟腱反射减弱及膀胱和直肠等运动功能障碍。
, 百拇医药
⑹淀粉样变:为AS少见的并发平。有报道35例AS中,常规直肠粘膜活检发现3例有淀粉样蛋白的沉积,大多没有特殊临床表现。
⑺肾及前列腺病变:与RA相比,AS极少发生肾功能损害,但有发生IgAD肾病的报告。AS并发慢性前列腺炎较对照组增高,其意义不明。
【辅助检查】
白细胞计数正常或升高,淋巴细胞比例稍加,少数病人有轻度贫血(正细胞低色素性),血沉可增快,但与疾病活动性相关性不大,而C反应蛋白则较有意义。血清白蛋白减少,α1和γ球蛋白增加,血清免疫球蛋白IgG、IgA和IgM可增加,血清补体C3和C4常增加。约50%病人碱性磷酸酶升高,血清肌酸磷酸激酶也常升高。血清类风湿因子阴性。虽然90%~95%以上AS病人LHA-B27阳性,但一般不依靠LHA-B27来诊断AS,LHA-B27不作常规检查。诊断主要依靠临床表现和放射线证据。
, http://www.100md.com
X线检查对AS的诊断有极为重要的意义,约98%~100%病例早期即有骶髂关节的X线改变,是本病诊断的重要依据。
早期X线表现为骶髂关节炎,病变一般在骶髂关节的中下部开始,为两侧性。开始多侵犯髂骨侧,进而侵犯骶骨侧。可见斑点状或块状骨侧明显。继而可侵犯整个关节,边缘呈锯齿状,软骨下有骨硬化,骨质增生,关节间隙变窄。最后关节间隙消失,发生骨性强直。骶髂关节炎X线下易用按钮约诊断标准分类5级:0级为正常骶髂关节,Ⅰ级为可疑骶髂关节两侧炎;Ⅱ级为骶髂关节边缘模糊,略有硬化和微小侵蚀病变,关节腔轻度变窄;Ⅲ级为骶髂关节两侧硬化,关节边缘模糊不清,有侵蚀病变伴关节腔消失;Ⅳ级为关节完全融合或强直伴或不伴残存的硬化。
脊柱病变的X线表现,早期为普遍性骨质疏松,椎小关节及椎体骨小梁模糊(脱钙),由于椎间盘纤维环附带部椎骨上角和下的破坏性侵蚀,椎体呈“方形椎”,腰椎的正常前弧度消失而变直,可引起一个或多个椎体压缩性骨折。病变发展至胸椎和颈椎椎间小关节,间盘间隙发生钙化,纤维环和前纵行韧带钙化、骨化、韧带骨赘形成,使相邻椎体连合,形成椎体间骨桥,呈最有特征的“竹节样脊柱”。
, 百拇医药
原发性AS和继发于炎性肠病、Reiter综合征、牛皮癣关节炎等伴发的脊柱炎,X线表现类似,但后者为非对称性强直。在韧带、肌腱、滑囊附着处可出现骨为和骨膜炎,最多见于跟骨、坐骨结节、髂骨嵴等。其它周围关节亦可发生类似的X线变化。
早期X线检阴性时,可行放射线核素扫描,计算机断层和核磁共振检查,以发现早期对称性骶髂关节病变[27]。但必须指出,一般简便的后前位X线片足可诊断本病。
【鉴别诊断】
1.腰骶关节劳损 慢性腰骶关节劳损为持续性、弥漫性腰痛,以腰骶部最重,脊椎活动不受限,X线无特殊改变。急性腰骶关节劳损,疼痛因活动而加理,休息后可缓解。
2.骨关节炎 常发生于老年人,特征为骨骼及软骨变性、肥厚,滑膜增厚,受损关节以负重的脊柱和膝关节等较常见。累及脊椎者常以慢性腰背痛为主要症状,与AS易混淆;但本病不发生关节强直及肌肉萎缩,无全身症状,X线表现为骨赘生成和椎间隙变窄。
, 百拇医药
3.Forestier病(老年性关节强直性骨肥厚) 脊椎亦发生连续性骨赘,类似AS的脊椎竹节样变,但骶髂关节正常,椎间小关节不受侵犯。
4.结核性脊椎炎 临床症状如脊椎疼痛、压痛、僵硬、肌肉萎缩、驼背畸形、发热、血沉快等与AS相似,但X线检查可资鉴别。结核性脊柱炎时,脊椎边缘模糊不清,椎间隙变窄,前楔形变,无韧带钙化,有时有脊椎旁结核脓疡阴影存在,骶髂关节为单侧受累。
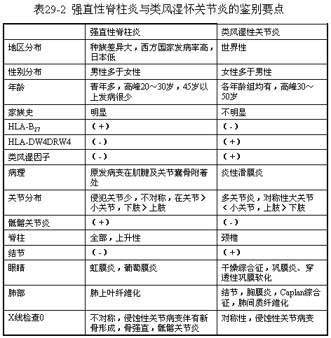
5.类风湿性关节炎 现已确认AS不是RA的一种特殊类型,两者有许多不同点可资鉴别。见表1。RA女性多见,通常先侵犯手足小关节,且呈双侧对称性,骶髂关节一般不受累,如侵犯脊柱,多只侵犯颈椎,且无椎旁韧带钙化,有类风湿皮下结节,血清RF常阳性,HLA-B27抗原常阴性。
6.肠病性关节病 溃疡性结肠炎、局限性肠炎或肠原性脂肪代谢障碍(Whipple)都可发生脊柱炎,且肠病性关节病受累关节和X线改变与AS相似而不易区别,因此需要寻找肠道症状和体征,以资鉴别。溃疡性结肠炎的结肠粘膜溃疡,水肿及血性腹泻;局限性肠炎的腹痛、营养障碍及瘘管形成;Whipple病的脂肪泻,急剧消瘦等,都有助于原发性疾病的诊断。肠病性关节病HLA-B27阳性性率低,Crohn病病人肠灌注液IgG增高[17],而AS病人肠灌液中IgG基本正常。
7.Reiter综合征和牛皮癣关节炎 两病均可发生脊柱炎和骶髂关节炎,但脊柱炎一般发生较晚,较轻,椎旁组织钙化少,韧带骨赘以非边缘型为主(纤维环外纤维组织钙化),在相邻两椎体间形成部分性骨桥与AS的竹节样脊柱不同;骶髂关节炎一般为单侧性或双岕非对称损害,牛皮癣关节炎则有皮肤银屑病损害等可代鉴别。
8.肿瘤 肿瘤亦可引起进行性痛痛,需作全面检查,明确诊断,以兔误诊。, http://www.100md.com
强直性脊柱炎(ankylosing sporidylitis;AS;)是一种主要侵犯脊柱,并可不同程度的累及骶髂关节和周围关节的慢性进行性炎性疾病。本病又名Marie-strümpell病、Von Bechterew病、类风湿性脊柱炎、畸形性脊柱炎、类风湿中心型等,现都称AS。AS的特点为腰、颈、胸段脊柱关节和韧带以及骶髂关节的炎症和骨化,髋关节常常受累,其它周围关节也可出现炎症。本病一般类风湿因子呈阴性,故与Reiter综合征、牛皮癣关节炎、肠病性关节炎等统属血清阴性脊柱病。
【诊断】
根据病史,有下列表现应考虑炎症性脊柱病[28]:①腰背部不适隐匿性出现;②年龄<40岁;③持续3个月以上;④清晨时僵硬;⑤活动症状有所改善。有上述病史,X光片有骶髂关节炎征象,即证实为脊柱病;进一步排除牛皮癣、炎性肠病或Reiter综合征关节炎,即可作出原发性AS的诊断,而不要等到脊柱明显强直时才明确诊断。
, 百拇医药
目前常用的AS临床诊断标准为1965年提出的纽约诊断标准:
1.腰椎在前屈、侧弯、后仰三个方向皆受限;
2.腰椎或腰背部疼痛或疼痛史3个月以上;
3.胸部扩张受限,取第4肋间隙水平测量,扩张≤2.5cm。
根据上述临床标准及骶髂关节炎X线改变分级。
(1)确诊AS为:①双侧骶髂关节炎Ⅲ或Ⅳ级,同时至少有上述临床标准中之一项者;②单侧骶髂关节炎Ⅲ或Ⅳ级,或双侧骶髂关节炎Ⅱ级,并具备临床标准第Ⅰ项,或具备临床标准第2项第3项者。
(2)可疑AS为:双侧骶髂关节炎Ⅲ或Ⅳ级,但不具备任何一项临床标准者。
【治疗措施】
, 百拇医药
AS的治疗由于病因不明了,尚缺乏要治的方法,亦无阻止本病进展的有效疗法。所幸许多病人骶髂关节炎发展至Ⅱ或Ⅲ级后并不再继续发展[15],仅少数人可进展至完全性关节强直。
AS治疗的目的的在于控制炎症,减轻工缓解症状,维持正常姿势和最佳功能位置,防止畸形。要达到上述目的,关节在于早期诊断早期治疗,采取综合措施进行治疗,包括教育病人和家属、体疗、理疗、药物和外科治疗等。
1.教育病人
⑴本病治疗从教育病人和家属着手,使其了解疾病的性质、大致病程、可能采用的措施以及将来的预后,以增强抗病的信心和耐心,取得他们的理解和密切配合。
⑵注意日常生活中要维持正常姿势和活动能力,如行走、坐位和站立时应挻胸收腹睡觉时不用枕或用薄枕,睡硬木板床,取仰卧位或俯卧位,每天早晚各俯卧半小时;肾力所能及的劳动和体育活动;工作时注意姿势,防止脊柱弯曲畸形等。
, 百拇医药
⑶保持乐观情绪,消除紧张、焦虑、抑郁和恐惧的心理;戒烟酒;按时作息,肾医疗体育锻炼。
⑷了解药物作用和副作用,学会自行调整药物剂量及处理药物副作用,以利配合治疗,取得更好的效果。
2.体疗
体育疗法对各种慢性疾病均有好处,对AS更为重要。可保持脊柱的生理弯曲,防止畸形;保持我廓活动度,维持正常的呼吸功能;保持骨密度和强度,防止骨质疏松和肢体废用性肌肉萎缩等,具体可作以下运动。
⑴深呼吸:每天早晨、工作休息时间及睡前均应常规作深呼吸运动。深呼吸可以维持胸廓最大的活动度,保持良好呼吸功能。
⑵颈椎运动:头颈部可作向前、向后、向左、向右转动,以及头部旋转运动,以保持颈椎的正常活动度。
, 百拇医药 ⑶腰椎运动:每天作腰部运动、前屈、后仰、侧弯和左右旋转躯体,使腰部脊柱保持正常的活动度。
⑷肢体运动:可作俯卧撑、斜撑,下肢前屈后伸,扩胸运动及游泳等。游泳既有利于四肢运动,又有助于增加肺功能和使脊柱保持生理曲度,是AS最适合的全身运动。
病人可根据个人情况采取适当的运动方式和运动量,开始运动时可能出现肌肉关节酸痛或不适,但运动后经短时间休息即可恢复。如新的疼痛持续2h以上不能恢复,则表明运动过度,应适当减少运动量或调整运动方式。
3.物理治疗
理疗一般可用热疗,如热水浴、水盆浴或淋浴,矿泉温泉浴等,以增加局部血液循环,使肌肉放松,减轻疼痛,有利于关节活动,保持正常功能,防止畸形。
4.药物治疗
, http://www.100md.com
据Gram和Husby 1992年报道[28]治疗AS的药物可分为三类:①抑制病情活动,影响病程进展的药物如柳氮磺胺吡啶。适用于病情活动的AS,伴外周关节炎的AS和新近发现的AS。②非甾体抗炎药 适用于夜间严重疼痛及僵硬病人,可在睡前服用。③镇痛药与肌松药如镇痛新、强痛啶肌舒平,常用于长期应用非甾体类抗炎药无效者。
临床常用药物如下:
⑴非甾体类抗炎药(NSAIDs) 有消化止痛、减轻僵硬和肌肉痉挛作用。①保泰松0.1g每日3次口服,过去常用此药,后发现该药浮肿、血尿等副作用,故目前一般不主张使用。②吲哚美辛(消炎痛)25~50mg每日3~4次口服,为目前常用的首选药物。③其它尚有萘普生0.25g,一日2次口服;布洛芬0.1g,每日3次口服;炎痛喜康20mg每日一次口服等均可选用。④Oxaprozin[29]成人600~1200mg,每日一次,口服,小儿每日每公斤体重10~20mg口服。副作用为胃肠反应、肾脏损害、处长出血时间等。妊娠及哺乳期妇女,一般首选布洛芬[22]。
, 百拇医药
⑵柳氮磺胺吡啶(sulfasalzine,SSZ) SSZ是5-氨基水杨酸(5-ASA)和磺胺吡啶(SP)的偶氮复合物,80年代开始用于治疗AS,剂量由0.25g每日3次开始,每周增加0.25g,至1.0g每日3次维持。药效随服药时间的处长而增加,服药有效率半年为71%,1年为85%,2年为90%。病人症状改善、实验室指标及放射线征象进步或稳定。副作用主要为消化道症状、皮疹、血象及肝功改变等,但均少见。用药期间宜定期检查血象。
⑶氨甲喋呤(methotrexate,MTX) 据报道疗效与SSZ相似,小剂量冲击疗法与每周1次,第一周0.5~5mg,以后每周增加2.5mg,至每周10~15mg维持。口服和静脉用药疗效相似。副作用有胃肠反应、骨髓抑制、口腔炎、脱发等,用药期间定期查肝功和血象,忌饮酒。
⑷肾上腺皮质激素(CS) 一般情况下不用肾上腺皮激素治疗AS,但在急性虹膜炎或外周关节炎用NSAIDs治疗无效时,可用CS局部注射或口服。Peters[30]等分别应用甲基泼尼松龙一日1000mg/次和375mg/次静滴治疗其它药物治疗无效的急性期活性动性AS各17和59例,连用3天,获得较长时间的缓解,高剂量组疗效略好,对控制疼痛改善脊柱活动有明显效果,但两组间无统计学意义。
, 百拇医药
⑸雷公藤多甙(Trirptrygium wilfordii hook,代号T2) 国内最初用雷公藤酊治疗AS,有消炎止痛作用,每日用12%雷公藤酊15~30ml,分3次饭后服用。病情控制后(约3~6月),改用维持量,每日或隔日服5~10ml。以后用雷公藤的半提纯品多甙片(T2)20mg,每日3次口服,疗效较酊剂好,服用方便。副作用有胃肠反应、白细胞减少、月经紊乱及精子活力降低等,停药后可恢复。
⑹风湿康胶囊 海军桂林风湿病研究中心用风湿康治疗AS120例,用消炎痛作对照,取得良好疗效。风湿康由洋金花、制马钱子、西洋参、淫洋藿等中药组成,每粒胶囊含药0.25g,一般每日8粒,服用3~6月。近期控制病情10.8%,显效40%,好转44.2%,无效5%,总有效率为95%。减痛效果最明显,有效率96.7%;其次改善脊柱前屈、后伸、侧弯运动,经指地试验、扩胸试验和20m步行时间测定,功能障碍改善率为84.2%;在临床症状好转的同时,血沉、C反应蛋白、贫血均有好转,体重亦有不同程度的增加,但脊柱畸形及X线表现治疗前后改变不明显。副作用有口干、眼花、头晕等。副作用随着服药时间的延长和对药物的适应可逐渐消失,不需处理。
, 百拇医药
风湿康胶囊治疗AS的机制,尚不明确,从治疗后病人血清IgA明显下降看,推测此药对体液免疫有抑制作用。
5.手术治疗 严重脊柱驼背畸形待病情稳定后可作矫正手术,腰椎畸形者可行脊椎截骨术矫正驼背;戏颈7胸1截骨术可矫正颈椎严重畸形。Rowed[31]报道21例AS病人因堕落使颈椎损伤,半数经保守治疗预后良好;另一半因颈椎复发性移位或脊椎压迫神经使症状恶化而行减压术和内固定术,亦获得良好效果。髋关节严重屈曲畸形,可行全髋关节转换术或髋关节成形术,但效果不够理想,术后易再强直。
6.其它治疗 深度X线和224镭放射治疗对早期AS病人减轻症状,改善功能有一定效果,近期缓解率可达80%~96%,但不能阻止病情的进展,且有诱发再生障碍性贫血、白血病和横断性脊髓炎的危险,现已不用。抗疟药、金制剂、青霉胺和硫唑嘌呤等对AS无效,现已不用。
, http://www.100md.com
对肺部病变主要是对症治疗,积极预防和治疗继发感染,心脏病变加主动脉瓣关闭不全严重,可行主动脉瓣手术,对严重传导阻滞者可安装人工心脏起搏器。
【病因学】
AS的病因目前尚未完全阐明,大多认为遗传、感染、免疫环境因素等有关[10、11]。
1.遗传 遗传因素在AS的发病中具有重要作用。据流行病学调查,AS病人HLA-B27阳性率高达90%~96%,而普通人群HLA-B27阳性率仅4%~9%;HLA-B27阳性者AS发病率约为10%~20%,而普通人群发病为1‰~2‰,相差约100倍。有报道,AS一组亲属患AS的危险性比一般人高出20~40倍[12],国内调查AS一级亲属患病率为24.2%,比正常人群高出120倍。HLA-B27阳性健康者,亲属发生AS的机率远比HLA-B27阳性AS病人亲属低。所有这些说明HLA-B27在AS发病中是一个重要因素。
, http://www.100md.com
但是应当看到,一方面HLA-B27阳性者并不全部都发生脊柱关节病,另一方面约有5%~20%脊柱关节病病人检测HLA-B27呈阴性,提示除遗传因素外,还有其他因素影响AS的发病,因此HLA-B27在AS表达中是一个重要的遗传因素,但并不是影响本病的唯一因素[13、14]。有几种假设可以解释HLA-B27与脊柱关节病的关节:①HLA-B27充当一种感染因子的受体部位;②HLA-B27是免疫应答基因的土改的,决定对环境激发因素的易感性;③HLA-B27可与外来抗原交叉反应,从而诱导产生对外来抗原的耐受性;④HLA-B27增强中性白细胞活动性[15]。籍助单克隆抗体、细胞毒性淋巴细胞、免疫电泳及限制片段长度多形态法(restriction fragment length polymorphism),目前已确定HLA-B27约有7种或8种亚型[1]。HLA-B27阳性的健康者与脊柱病病人可能有遗传差别,例如所有HLA-B27个体都有一个恒定的HLA-B27M1抗原决定簇,针对此抗原决定簇的抗体可与HLA-B27交叉反应。多数HLA-B27分子还有M2抗原决定簇。HLA-B27M2阴性分子似乎比其他HLA-B27亚型与AS有更强的联系,尤其是亚洲人,而HLA-B27M2阳性亚型可能对Reiter综合征的易感性增强。现已证明,HLA-B27M1与M2两种抗原决定簇和致关节因素绍克雷白菌、志贺杆菌和那尔森菌能发生交叉反应。反应低下者似乎多表现为AS,反应增强者则发展为反应性关节炎或Reiter综合征。
, 百拇医药
2.感染 近年来研究提示AS发病率可能与感染相关。Ebrimger[16]等发现AS病人大便中肺炎克雷白菌检出率为79%,而对照组<30%;在AS活动期中肠道肺炎克雷白菌的携带率及血清中针对该菌的IgA型抗体滴度均较对照组高,且与病情活动呈正相关。有人提高克雷白菌属与HLA-B27可能有抗原残期间交叉反应或有共同结构[17、18],如HLA-B27(宿主抗原残基72至77)与肺为克雷白菌(残基188至193)其有同源性氧基酸序列,其他革兰阴怀菌是否有抗体与这种合成的肽序列结合,HLA-B27阳性AS病人有29%,而对照组仅5%[15]。Mason等统计,83%男性AS病人合并前列腺炎,有的作者发现约6%溃疡性结肠炎合并AS;其他报道也证实,AS的病人中溃疡性结疡炎和局限性肠炎发生率较普通人群高许多,故推测AS可能与感染有关。Romonus则认为可能盆腔感染经淋巴途径播散到骶髂关节,再经脊柱静脉丛播散到脊柱,但在病变部位未能找到感染原(细菌或病毒)。
, 百拇医药
3.自身免疫 有人发现60%AS病人血清补体增高,大部分病例有IgA型类湿因子,血清C4和IgA水平显著增高,血清中有循环免疫复合物(CIC),但抗原性质未确定。以上现象提示免疫机制参与本病的发病。
4.其它 创伤、内分泌、代谢障碍和变态反应等亦被疑为发病因素。总之,目前本病病因未明,尚无一种学说能完满解释AS的全部表现,很可能在遗传因素的基础上的受环境因素(包括感染)等多方面的影响而致病。
【病理改变】
AS病理的特征性改变是韧带附着端病(enthesopathy),病变原发部位是韧带和关节囊的附着部,即肌腱端的炎症,导致韧带骨赘(syndesmophyte)形成、椎体方形变、椎骨终板破坏、跟腱炎和其他改变。因为肌腱端至少在生长期是代谢活跃部位,是幼年发生AS的一个理要区域,至于为何好发于肌腱端,仍不明了。
, 百拇医药
病变最初从骶髂关节逐渐发展到骨突关节炎及肋椎关节炎,脊柱的其它关节由上而下相继受累。AS周围关节的滑膜改变为以肉芽肿为特征的滑膜火。滑膜小血管周围有巨噬细胞、淋巴细胞和浆细胞浸润、滑膜增厚,经数月或数年后,受累滑膜有肉芽组织形成。关节周围软组织有明显的钙化和骨化,韧带附着处均可形成韧带骨赘,不断向纵向延伸,成为两个直接直邻椎体的骨桥,椎旁韧带同椎前韧带钙化,使脊椎呈“竹节状”。
随着病变的进展,关节和关节附近有较显著的骨化倾向。早期韧带、纤维环、椎间盘、骨膜和骨小梁为血管性和纤维性组织侵犯,被肉芽组织取代,导致整个关节破坏和附近骨质硬化;经过修复后,最终发生关节纤维性强直和骨性强直,椎骨骨质疏松,肌萎缩和胸椎后凸畸形。椎骨软骨终板和椎间盘边缘的炎症,最终引起局部骨化。
心脏病变特征是侵犯主动脉瓣,使主动脉前膜增厚,因纤维化而缩短,但不融合,主动瓣环扩大,有时纤维化可达主动脉基底部下方。偶见心包和心肌纤维化,组织学可见心外膜血管有慢性炎性细胞浸润和动脉内膜炎;主动脉壁中层弹力组织破坏,代之纤维组织,纤维化组织如侵犯房室束,则引起房室传导阻滞。
, 百拇医药
肺部病变特征是肺组织事斑片状炎症伴圆细胞和成纤维细胞浸润,进而发展至肺泡间纤维化伴玻璃样变。
【流行病学】
本病在不同地区不同种族的发病率由于调查时期及所用标准不同有很大大差异。1949年West估计本病在一般人群中的发病率为0.5‰[1]。Linden调查2957人按自订标准患病率为1‰,而按纽约标准则为2‰[2]。国内长春第一汽车制造厂1977年调查36097人,患病率为0.6‰,广东汕大医学院1987年调查10647人患病率为1.97‰,通过与国际抗风湿病联盟合作调查,最近确定我国AS的发病率为0.3%。
如所周知,AS的发病与HLA-B27密切相关。北美印第安人HLA-B27阳性率17%~50%,AS发病率27‰~63‰;而日本人和非洲黑人HLA-B27阳性率<1%,AS发病率分别为0.1‰及2‰。美国白人黑人AS发病率之经为9.4:1,说明AS发病有种族遗传差异性。
, http://www.100md.com
早年认为本病病人男性多于女性,男女比约10:1,国内报告男女发病比例为9~10:1。但近年国外报道女性发病率增高,男女性别分布似无明显差异[4、5]。有报道男性AS脊柱疾患呈进行性,女性脊柱病一般较轻,而外枫叶关节表现似较多[6、7],因而易导致血清阴性类风湿性关节炎的错误诊断[8]。
Carbon等研究美国Rochest地区1935~1989年50余年期间AS的发病率为7.3/10万,似有下降趋势,但发病年龄或确诊年龄无变化,诊断后28年间的生存率也明显变化[9]。
【临床表现】
AS常见于16~30岁青年人,男性多见,40岁以后首次发病者少见,约占3.3%。本病起病隐袭,进展缓慢,全身症状较轻。早期常有下背痛和晨起僵硬,活动后减轻,并可伴有低热、乏力、食欲减退、消瘦等症状。开始时疼痛为间歇性,数月数年后发展为持续性,以后炎性疼痛消失,脊柱由下而上部分或全部强直,出现驼背畸形。女性病人周围关节受侵犯较常见[6、7],进展较缓慢,脊柱畸形较轻。
, http://www.100md.com
1.关节病变表现 AS病人多有关节病变,且绝大多数首先侵犯骶髂关节,以后上行发展至颈椎。少数病人先由颈椎或几个脊柱段同时受侵犯,也可侵犯周围关节,早期病变处关节有炎性疼痛,伴有关节周围肌肉痉挛,有僵硬感,晨起明显;也可表现为夜间疼,经活动或服止痛剂缓解。随着病情发展,关节疼痛减轻,而各脊柱段及关节活动受限和畸形,晚期整个脊柱和下肢变成强硬的弓形,向前屈曲。
⑴骶髂关节炎:约90%AS病人最先表现为骶髂关节炎。以后上行发展至颈椎,表现为反复发作的腰痛,腰骶部僵硬感,间歇怀或两侧交替出现腰痛和两侧臀部疼痛,可放射至大腿,无阳性体征,伸直抬腿试验阴性。但直接按压或伸展骶髂关节可引起疼痛,所以不象坐骨神经痛。有些病人无骶髂关节炎症状,仅X线检查发现有异常改变。约3%AS颈椎最早受累,以后下行发展至腰骶部,7%AS为几具脊柱段同时受累。
⑵腰椎病变:腰椎脊柱受累时,多数表现为下背前和腰部活动受限。腰部前屈、扣挻、侧弯和转动均可受限。体检可发现腰椎脊突压痛,腰椎旁肌肉痉挛;后期可有腰肌萎缩。
, 百拇医药
⑶胸椎病变:胸椎受累时,表现为背痛、前胸和侧胸痛,最兵器一驼背畸形。如肋椎关节、胸骨柄体关节、胸锁关节[19、20]及肋软骨间关节受累时,则呈束带状胸痛,胸廓扩张受限,吸气咳嗽或打喷嚏时胸痛加重。严重者胸廓保持在呼所状态,胸廓扩张度较正常人降低50%以上,因此只能靠腹式呼吸辅助。由于胸腹腔容量缩小,造成心肺功能和消化功能障碍。
⑷颈椎病变:少数病人首先表现为颈椎炎,先有颈椎部疼痛,沿颈部向头部臂部放射。颈部肌肉开始时痉挛,以后萎缩,病变进展可发展至颈胸椎后凸畸形。头部活动明显受限,常固定于前屈位,不能上仰、侧弯或转动。严重者仅能看到自己足尖前方的小块地面,不能抬头平视。
⑸周围关节病变:约半数AS病人有短暂的急性周围关节炎,约25%有永久性周围关节损害。一般多发生于大关节,下肢多于上肢。有人统计,周围关节受累率,髋和肩为40%,膝15、5,踝10%,足和腕各5%,极少累及手。解放军总医院报道80例AS,髋关节受累率为征候(100%);活动受限(64%)、屈曲挛缩(38%)、肌肉萎缩(25%)、发生关节强直(37%),是AS病人的主要致残原因;髋部症状出现在发病后5年内者占94%,提示AS发病头5年如未累及髋关节,则以后受累的可能性不大。
, 百拇医药
肩关节受累时,关节活动受限疼痛更为明显,梳头、抬手等活动均受限。侵犯膝关节时则关节呈代偿性弯曲,使行走、坐立等日常生活更为困难。极少侵犯肘、腕和足部关节,侵犯于部分节者更为罕见。
此外,耻骨联合亦可受累,骨盆上缘、坐骨结节、股骨大粗隆及足跟部可有骨炎症状,早期表现为局部软组织肿、痛,晚期有骨性粗大。一般周围关节炎可发生在脊柱炎之前或以后,局部症状与类风湿性关节炎不易区别,但遗留畸形者较少。
2.关节外表现 AS的关节外病变,大多出现在脊柱炎后,偶有骨骼肌肉症状之前数月或数年发生关节外症状。AS可侵犯全身多个系统,并伴发多种疾病。
⑴心脏病变[22、23]:以主动脉瓣病变较为常见,据尸检发同约25%AS病例有主动脉根部病变,心脏受累在临床上可无症状,亦可有明显表现。临床有不同程度主动脉瓣关闭不全者约1%;约8%发生心脏传导阻滞,可与主动脉瓣关闭不全同时存在单独发生,严重者因完全性房室传导阻滞而发生阿一斯综合征。当病变累及冠状动脉口时可发生心绞前。少数发生主动脉瘤、心包炎和心肌炎。合并心脏病的AS病人,一般年龄较大,病史较长,脊柱炎及外周关节病变较多,全身症状较明显。Gould[24]等检查21例AS病人心功能,发现AS病人的心功能明显低于对照组。
, http://www.100md.com
⑵眼部病变:长期随房,25%AS病人有结膜炎、虹膜炎、眼色素层炎或葡萄膜炎,后者偶可并发自发性眼前房出血[25]。虹膜炎易复发,病情越长发生率愈高,但与脊柱炎的严重程度无关,有周围关节病者常见,少数可先于脊柱炎发生。眼部疾病常为自限性,有时需用皮质激素治疗,有的未经恰当治疗可致青光眼或失明。
⑶耳部病变:Gamilleri[26]等报道42例AS病人中1/2例(29%)发生慢性中耳炎,为正常对照的4倍,而且,在发生慢性中耳炎的AS病人中,其关节外明显多于无慢性中耳炎的AS病人。
⑷肺部病变:少数AS病人后期可并发上肺叶斑点状不规则的纤维化病变,表现为咳痰、气喘、甚至咯血,并可能伴有反复发作的肺炎或胸膜炎。X线检查显示双侧肺上叶弥漫性纤维化,可有囊肿形成与实质破坏,类似结核,需加以鉴别。
⑸神经系统病变:由于脊柱强直及骨质疏松,易使颈椎脱位和发生脊柱骨折,而引起脊髓压迫症;如发生椎间盘炎则引起剧烈疼痛;AS后期可侵犯马尾,发生马尾综合征,而导致下肢或臀部神经根性疼痛;骶神经分布区感染丧失,跟腱反射减弱及膀胱和直肠等运动功能障碍。
, 百拇医药
⑹淀粉样变:为AS少见的并发平。有报道35例AS中,常规直肠粘膜活检发现3例有淀粉样蛋白的沉积,大多没有特殊临床表现。
⑺肾及前列腺病变:与RA相比,AS极少发生肾功能损害,但有发生IgAD肾病的报告。AS并发慢性前列腺炎较对照组增高,其意义不明。
【辅助检查】
白细胞计数正常或升高,淋巴细胞比例稍加,少数病人有轻度贫血(正细胞低色素性),血沉可增快,但与疾病活动性相关性不大,而C反应蛋白则较有意义。血清白蛋白减少,α1和γ球蛋白增加,血清免疫球蛋白IgG、IgA和IgM可增加,血清补体C3和C4常增加。约50%病人碱性磷酸酶升高,血清肌酸磷酸激酶也常升高。血清类风湿因子阴性。虽然90%~95%以上AS病人LHA-B27阳性,但一般不依靠LHA-B27来诊断AS,LHA-B27不作常规检查。诊断主要依靠临床表现和放射线证据。
, http://www.100md.com
X线检查对AS的诊断有极为重要的意义,约98%~100%病例早期即有骶髂关节的X线改变,是本病诊断的重要依据。
早期X线表现为骶髂关节炎,病变一般在骶髂关节的中下部开始,为两侧性。开始多侵犯髂骨侧,进而侵犯骶骨侧。可见斑点状或块状骨侧明显。继而可侵犯整个关节,边缘呈锯齿状,软骨下有骨硬化,骨质增生,关节间隙变窄。最后关节间隙消失,发生骨性强直。骶髂关节炎X线下易用按钮约诊断标准分类5级:0级为正常骶髂关节,Ⅰ级为可疑骶髂关节两侧炎;Ⅱ级为骶髂关节边缘模糊,略有硬化和微小侵蚀病变,关节腔轻度变窄;Ⅲ级为骶髂关节两侧硬化,关节边缘模糊不清,有侵蚀病变伴关节腔消失;Ⅳ级为关节完全融合或强直伴或不伴残存的硬化。
脊柱病变的X线表现,早期为普遍性骨质疏松,椎小关节及椎体骨小梁模糊(脱钙),由于椎间盘纤维环附带部椎骨上角和下的破坏性侵蚀,椎体呈“方形椎”,腰椎的正常前弧度消失而变直,可引起一个或多个椎体压缩性骨折。病变发展至胸椎和颈椎椎间小关节,间盘间隙发生钙化,纤维环和前纵行韧带钙化、骨化、韧带骨赘形成,使相邻椎体连合,形成椎体间骨桥,呈最有特征的“竹节样脊柱”。
, 百拇医药
原发性AS和继发于炎性肠病、Reiter综合征、牛皮癣关节炎等伴发的脊柱炎,X线表现类似,但后者为非对称性强直。在韧带、肌腱、滑囊附着处可出现骨为和骨膜炎,最多见于跟骨、坐骨结节、髂骨嵴等。其它周围关节亦可发生类似的X线变化。
早期X线检阴性时,可行放射线核素扫描,计算机断层和核磁共振检查,以发现早期对称性骶髂关节病变[27]。但必须指出,一般简便的后前位X线片足可诊断本病。
【鉴别诊断】
1.腰骶关节劳损 慢性腰骶关节劳损为持续性、弥漫性腰痛,以腰骶部最重,脊椎活动不受限,X线无特殊改变。急性腰骶关节劳损,疼痛因活动而加理,休息后可缓解。
2.骨关节炎 常发生于老年人,特征为骨骼及软骨变性、肥厚,滑膜增厚,受损关节以负重的脊柱和膝关节等较常见。累及脊椎者常以慢性腰背痛为主要症状,与AS易混淆;但本病不发生关节强直及肌肉萎缩,无全身症状,X线表现为骨赘生成和椎间隙变窄。
, 百拇医药
3.Forestier病(老年性关节强直性骨肥厚) 脊椎亦发生连续性骨赘,类似AS的脊椎竹节样变,但骶髂关节正常,椎间小关节不受侵犯。
4.结核性脊椎炎 临床症状如脊椎疼痛、压痛、僵硬、肌肉萎缩、驼背畸形、发热、血沉快等与AS相似,但X线检查可资鉴别。结核性脊柱炎时,脊椎边缘模糊不清,椎间隙变窄,前楔形变,无韧带钙化,有时有脊椎旁结核脓疡阴影存在,骶髂关节为单侧受累。
5.类风湿性关节炎 现已确认AS不是RA的一种特殊类型,两者有许多不同点可资鉴别。见表1。RA女性多见,通常先侵犯手足小关节,且呈双侧对称性,骶髂关节一般不受累,如侵犯脊柱,多只侵犯颈椎,且无椎旁韧带钙化,有类风湿皮下结节,血清RF常阳性,HLA-B27抗原常阴性。

6.肠病性关节病 溃疡性结肠炎、局限性肠炎或肠原性脂肪代谢障碍(Whipple)都可发生脊柱炎,且肠病性关节病受累关节和X线改变与AS相似而不易区别,因此需要寻找肠道症状和体征,以资鉴别。溃疡性结肠炎的结肠粘膜溃疡,水肿及血性腹泻;局限性肠炎的腹痛、营养障碍及瘘管形成;Whipple病的脂肪泻,急剧消瘦等,都有助于原发性疾病的诊断。肠病性关节病HLA-B27阳性性率低,Crohn病病人肠灌注液IgG增高[17],而AS病人肠灌液中IgG基本正常。
7.Reiter综合征和牛皮癣关节炎 两病均可发生脊柱炎和骶髂关节炎,但脊柱炎一般发生较晚,较轻,椎旁组织钙化少,韧带骨赘以非边缘型为主(纤维环外纤维组织钙化),在相邻两椎体间形成部分性骨桥与AS的竹节样脊柱不同;骶髂关节炎一般为单侧性或双岕非对称损害,牛皮癣关节炎则有皮肤银屑病损害等可代鉴别。
8.肿瘤 肿瘤亦可引起进行性痛痛,需作全面检查,明确诊断,以兔误诊。, http://www.100md.com