冠心病的一级和二级预防(2)
对于一个具体对象,为便于使用可先按图1所示,在血脂测定基础上根据血总胆固醇水平和HDL水平作出初步分类;再按图2所示,根据LDL水平作进一步分类,然后根据危险因素数量结合LDL水平,决定采用何种治疗方法(饮食或药物)(表3)。


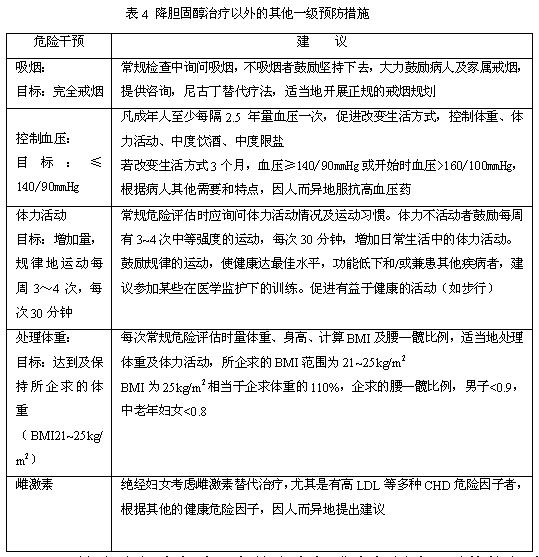
(2) 其他预防措施 易近(1997年)美国心脏学会降低危险专题小组告医务人员书中提出了心血管病一级预防的指导原则。在指导原则中,除降低胆固醇外,还要求戒烟、控制血压、体力活动和减轻体重(表4),对我们也很有参考价值。
2. 中度危险的一级预防 这一人群比高度组大得多,多数为青年或中年男女,无其他危险因素,近期(10年内)无发生冠心病的危险性,但LDL高,动脉粥样硬化的发展速度较低危者快,故在他们晚年发生冠心病的危险性增高。这一亚组的预防对策是延缓动脉粥样硬化病变的进展。一级预防的措施如下。
(1) 检出血胆固醇异常,并使之降低,且降低得越早越好,对冠心病的影响也越大。有人认为动脉粥样硬化到了晚期才开始降胆固醇,冠心病的危险仍能降至基线水平,这是不确切的。降低血清LDL水平能够稳定冠脉斑块,并减少MI危险。但研究已证实,高危者即使给予十分强有力的降胆固醇治疗,冠心病的发生率仍很高;晚期冠脉粥样化患者尽管给予各种稳定斑块治疗,急性冠脉事件的发生率也很高,因此,中度危险者要减少晚年冠心病发生率,其一级预防应尽早开始。, http://www.100md.com(段宝祥)
(2) 其他预防措施 易近(1997年)美国心脏学会降低危险专题小组告医务人员书中提出了心血管病一级预防的指导原则。在指导原则中,除降低胆固醇外,还要求戒烟、控制血压、体力活动和减轻体重(表4),对我们也很有参考价值。
2. 中度危险的一级预防 这一人群比高度组大得多,多数为青年或中年男女,无其他危险因素,近期(10年内)无发生冠心病的危险性,但LDL高,动脉粥样硬化的发展速度较低危者快,故在他们晚年发生冠心病的危险性增高。这一亚组的预防对策是延缓动脉粥样硬化病变的进展。一级预防的措施如下。
(1) 检出血胆固醇异常,并使之降低,且降低得越早越好,对冠心病的影响也越大。有人认为动脉粥样硬化到了晚期才开始降胆固醇,冠心病的危险仍能降至基线水平,这是不确切的。降低血清LDL水平能够稳定冠脉斑块,并减少MI危险。但研究已证实,高危者即使给予十分强有力的降胆固醇治疗,冠心病的发生率仍很高;晚期冠脉粥样化患者尽管给予各种稳定斑块治疗,急性冠脉事件的发生率也很高,因此,中度危险者要减少晚年冠心病发生率,其一级预防应尽早开始。, http://www.100md.com(段宝祥)