当前位置:
首页
>
期刊
>
《中国国境卫生检疫杂志》
>
2005年第2期
> 正文
编号:
10813730
深圳口岸医学媒介生物控制
http://www.100md.com
曾建芳 夏新生 徐云庆
第1页
第6页
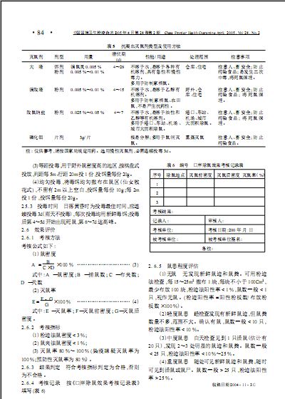
参见附件(42KB,6页)。
深圳口岸医学媒介生物控制.PDF
http://www.100md.com/html/DirDu/2005/11/23/81/30/73.htm
您现在查看是摘要介绍页,
详见PDF附件(42KB,6页)
。