asp.net4.5入门经典pdf 第七版
http://www.100md.com
2016年5月28日
![]() |
| 第1页 |
![]() |
| 第2页 |
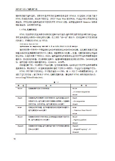
![]() |
| 第10页 |
![]() |
| 第16页 |
![]() |
| 第28页 |
![]() |
| 第47页 |
![]() |
| 第62页 |
![]() |
| 第102页 |
![]() |
| asp.net4.5入门经典pdf |
参见附件(3772KB,109页)。
asp.net4.5入门经典pdf几乎是每个asp.net学习者都赞不绝口的一本书籍,该书可以很好的为asp.net初学者们答疑解惑,帮助初学者们奠定基础,喜欢此系列书籍的朋友们千万不要错过哦!快下载体验吧!
pdf介绍:
多年来,ImarSpaanjaars一直是ASP.NET相关图书的畅销书作者,他深知读者需要什么方面的知识,才能提高其ASP.NET技巧.在《ASP.NET4.5入门经典(第7版)》中,作者全面介绍了如何使用ASP.NET4.5这个Microsoft最新技术来动态构建Web页面,还提供了有益的示例来阐明每个主题.本书采用友好的、循序渐进的方式,讨论了如何自定义IDE、构建PlanetWrox网站示例、操作文件和Web窗体、设计Web页面、显示和更新数据、创建表等等.有了这些资源,读者就可以轻松地掌握ASP.NET4.5.
主要内容:
1.突出强调了ASP.NET4.5和VisualStudio2012的最新功能
2.详述了如何使用ASP.NET4.5控件
3.解释了ASP.NET状态引擎及其重要性
4.提出了创建外观统一的网站的建议
5.说明了如何使用预先建立的服务器控件来添加功能
6.给出了使用用户控件的实用提示
7.提供了在Ajax网站中使用Web服务和页面方法的方式
8.介绍了JQuery、LINQ和EntityFramework
9.解释了达到最佳安全性应采取的措施
相关资料1:
- 德鲁克经典管理案例解析-彼得德鲁克.pdf
- 证治准绳:杂病+类方+伤寒+疡医+幼科+女科(套装共6册)(经典古籍重刊,明代著名医家王肯堂编撰,为历代医家所推崇).epub .mobi
- 《大学英语四级经典必背500句-俞敏洪-2019更新》.pdf
- 《jiaguwen经典合集精选套装》(套装17册).epub .mobi
- 被誉为“当代德鲁克”的管理大师拉姆.查兰最新力作套装(套装共3册) ) (拉姆.查兰财经经典).epub .mobi
- 《倾城春色,终只是繁华过往》.pdf
- 饮流斋说瓷-中华生活经典-许之衡.pdf
- 哈佛商学经典译丛 市场驱动战略:价值创造过程.pdf
- 江户川乱步严选作品集(日本推理小说之父,永不过时的经典 D坂杀人事件、阴兽、孤岛之鬼、帕诺拉马岛奇谈) (午夜文库).epub .mobi
- 日本历史小说巨匠司马辽太郎经典作品集(套装共9册).epub .mobi
- 《黑猫警长》.pdf
- 《千家诗--中华经典藏书》.pdf
- 熊逸书院(套装共8册)(熊逸书院,不诋毁,不夸张,不曲解,溯源寻根,颠覆经典——熊逸带你走进不一样的国学世界。).epub .mobi
- 《三十六计--中华经典指掌文库》.pdf
- 《阳羡茗壶系·骨董十三说--中华生活经典-[明]周高起、董其昌,司开国、尚荣编》.mobi
相关资料2:
- 鲁l06gt08钢绞线预应力混凝土双t板图集 pdf电子版
- 05J624-1百叶窗图集 pdf高清电子版
- 史记白话文版(全文+解析) txt/pdf全集
- 新12g04图集 钢筋混凝土过梁
- 13j7-1 内装修-墙面、楼地面
- 88J10-1庭院小品绿化图集 pdf高清电子版
- 漏洞战争 软件漏洞分析精要 pdf
- Nikon尼康d7100中文使用说明书 pdf高清版
- 05g517轻型屋面三角形钢屋架图集 pdf高清电子版
- 03J601-2木门窗(部品集成式)图集 pdf高清电子版
- 松下SDRH258GK使用说明书 pdf电子版
- 陕09s6消防工程图集 pdf高清电子版
- 飞利浦HTB3581/93 5.1家庭影院说明书 pdf高清版
- ga1002 2012 剧毒化学品、放射源存放场所治安防范要求
- 数学物理中的微分几何与拓扑学 pdf高清扫描版
_IT168文库.jpg)
_IT168文库_1.jpg)
_IT168文库_2.jpg)
_IT168文库_3.jpg)
_IT168文库_4.jpg)
_IT168文库_5.jpg)
_IT168文库_6.jpg)
_IT168文库_7.jpg)
