深入浅出oracle第二版 pdf高清电子版
http://www.100md.com
2017年3月3日
![]() |
| 第1页 |
![]() |
| 第2页 |
![]() |
| 第4页 |
![]() |
| 第12页 |
![]() |
| 第25页 |
![]() |
| 第47页 |
![]() |
| 第59页 |
![]() |
| 第97页 |
![]() |
| 第135页 |
![]() |
| 第151页 |
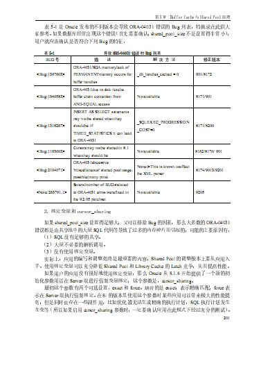
![]() |
| 第213页 |
![]() |
| 第401页 |
![]() |
| 深入浅出oracle第二版 |
参见附件(27632KB,497页)。
深入浅出oracle pdf是一款专注于数据库方面的电子图书,这款电子书详细介绍了Oracle相关知识,知识全面、系统、有深入浅,通过这款电子书能够帮助读者找到思路和方法,需要的朋友可以下载。
深入浅出Oracle pdf介绍
针对数据库的启动和关闭、参数及参数文件、数据字典、内存管理、Buffer Cache与Shared Pool原理、重做、回滚与撤销、等待事件、性能诊断与SQL优化等几大Oracle热点主题,本书从基础知识入手,深入研究相关技术,并结合性能调整及丰富的诊断案例,力图将Oracle知识全面、系统、深入地展现给读者。
本书给出了大量取自实际工作现场的实例。在分析实例的过程中,兼顾深度与广度,不仅对实际问题的现象、产生原因和相关的原理进行了深入浅出的讲解,更主要的是,结合实际应用环境,提供了一系列解决问题的思路和方法,包括详细的操作步骤,具有很强的实战性和可操作性,满足面向实际应用的读者需求。
附件资料:
相关资料1:
- 98ZJ513住宅厨房卫生间设施图集 pdf高清电子版
- GB/T 34729-2017 标准 免费电子版
- 《脾胃论》注释(湖南省中医药研究所).pdf
- 01SJ606住宅门图集 pdf高清电子版
- 数字设计原理与实践第四版答案 高清电子版
- 你好fpga电子版
- oracle10g宝典 免费电子版
- 尼康d5000使用说明书 pdf中文电子版
- gb t 21447 2018 pdf 免费电子版
- 码农翻身电子书pdf 高清电子版-码农翻身:用故事给技术加点料
- HBase权威指南 pdf高清电子版
- 国标04cj01-2变形缝建筑构造图集 pdf电子版-gb04cj012
- 硅谷钢铁侠电子书 高清电子版
- 佳能1200d使用说明书 pdf中文电子版
- 99浙j35变形缝图集 pdf高清电子版
相关资料2:
- 深入react技术栈 pdf完整版 全本
- iso14001 2015中文版(环境管理体系标准) pdf版-附培训教材
- velocity用户手册中文版 pdf高清版
- Adobe Fireworks CS5教程pdf 高清中文版
- 03J103-2~7建筑幕墙图集 pdf高清电子版
- 14J924木结构建筑图集 pdf高清电子版
- 安川伺服sgdv-5r5a说明书 pdf电子版
- 牛津高阶英汉双解词典第四版 pdf高清电子版
- 飞利浦剃须刀rq1280说明书 pdf高清版
- 数字通信 pdf 第5版
- 新编电气工程师手册(一).pdf
- iec62133最新认证标准 中文版
- A1000系列快速使用指南.pdf
- 03SG409预应力混凝土管桩图集 pdf高清电子版
- 飞利浦剃须刀s9711/33中文说明书 pdf高清版












