python科学计算 第2版(张若愚著)
http://www.100md.com
2017年8月4日
![]() |
| 第1页 |
![]() |
| 第2页 |
![]() |
| 第5页 |
![]() |
| 第14页 |
![]() |
| 第20页 |
![]() |
| 第46页 |
![]() |
| 第50页 |
![]() |
| 第91页 |
![]() |
| python科学计算 |
![]() |
| python科学计算 |
参见附件(5590KB,109页)。
python科学计算 第二版 pdf电子版是一本由张若愚所著的python教程电子图,该书排版讲究,示例清晰,作者为大家系统地讲解了python常用的各类扩展库,有兴趣的小伙伴快来下载学习吧!
Python科学计算电子版介绍
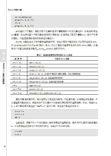
《Python 科学计算(第2版)》详细介绍Python科学计算中常用的扩展库NumPy、SciPy、matplotlib、Pandas、SymPy、TTK、Mayavi、OpenCV、Cython,涉及数值计算、界面制作、三维可视化、图像处理、提高运算效率等多方面的内容。所附光盘中包含所有章节的Notebook以及便携式运行环境WinPython,以方便读者运行书中所有实例。
Python科学计算第二版目录
第1章 Python科学计算环境的安装与简介
第2章 NumPy-快速处理数据
第3章 SciPy-数值计算库
第4章 matplotlib-绘制精美的图表
第5章 Pandas-方便的数据分析库
第6章 SymPy-符号运算好帮手
第7章 Traits & TraitsUI-轻松制作图形界面
第8章 TVTK与Mayavi-数据的三维可视化
第9章 OpenCV-图像处理和计算机视觉
第10章 Cython-编译Python程序
第11章 实例
附件资料:
相关资料1:
- 九年级上册科学作业本答案浙教版 最新版
- 内科学.pdf
- 《难以置信—科学家探寻神秘信息场-llk-lzh@163.com-2019更新》.pdf
- 华人十大科学家:竺可桢.pdf
- 丛书集成续编.第050册.社会科学类.pdf
- 影响历史进程的九大科学家代表作图释书(套装9册)纸书销售200万套,电子书首次上线!全注全译全释.epub .mobi
- 01090-《民国丛书第一编090册:科学发达略史》张子高.pdf
- 针灸妇科学研究进展(李复峰).pdf
- 《创新简史:打开人类进步的黑匣子》.pdf
- 欧姆社学习漫画-生物·漫画分子生物学-[日]武村政春-伍会健(译)-科学出版社-2010.pdf
- 大象为什么不长毛 方舟子破解科学谜题.pdf
- 《追寻记忆的痕迹:新心智科学的开创历程》(喻柏雅2019年版).pdf .epub .mobi .azw3
- 欧姆社学习漫画-电力电气·漫画电池-[日]藤泷和弘-滕永红(译)-科学出版社-2012.pdf
- 生命科学名著分子生物学原书第五版.pdf
- 《科学的极致:漫谈人工智能》集智俱乐部.pdf
/Python科学计算.jpg)
/Python科学计算_1.jpg)
/Python科学计算_2.jpg)
/Python科学计算_3.jpg)
/Python科学计算_4.jpg)
/Python科学计算_5.jpg)
/Python科学计算_6.jpg)
/Python科学计算_7.jpg)

