树莓派3原理图版 电子版
http://www.100md.com
2017年8月18日
![]() |
| 第1页 |
![]() |
| 第2页 |
![]() |
| 树莓派3原理图版 |
![]() |
| 树莓派3原理图 |
![]() |
| 树莓派3原理图pdf |
参见附件(155KB,5页)。
树莓派3原理图以及引脚图在进行硬盘开发的过程中都十分重要,能够解决用户们众多的问题,帮助你通过最正确的标准图进行各项设计,从而能够制作出最标准的作品,快下载吧!
树莓派3原理图特色介绍
树莓派的电路原理图确实没有什么可说的,因为毕竟你又不重新设计自己的板卡,但是通过电路原理图可以学到很多有用的电路设计知识,以后在自己设计其他板卡的时候也可以参考那些经典板卡的电路原理图,这样就不用担心自己设计的电路有很大的BUG,也不会因为一个小问题找了半天而耽误时间。
树莓派3原理图介绍
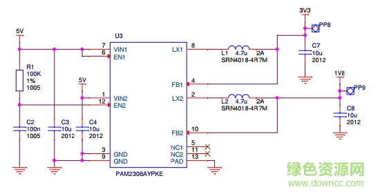
PAM2306AYPKE芯片为DC-DC开关稳压芯片,这里为树莓派CPU及外设提供1.8V和3.3V电压,典型应用电路如下图所示。
树莓派3的扩展接口,该接口可以实现众多的外设接口。可以外加SPI显示屏、串口屏、各类传感器等等。
附件资料:
相关资料1:
- 操作系统原理LINUX篇 pdf版
- 完美的合同:合同的基本原理及审查与修改增订.pdf
- 《遗传学原理与分析》(Genetics: Principles and Analysis)(第四版).pdf
- 版式设计原理 (日)佐佐木刚士.pdf
- 手技疗法治疗颈腰关节痛的原理.doc
- 《通信原理》.pdf
- 4-7 第三十章 监护仪的基本原理.pdf
- 通信原理第六版樊昌信.pdf
- 《城市污水高效生物处理新方法及其技术原理》[陈银广,张超,周琪 著] 2014年版.pdf
- 《零点起步——TMS320C6000系列DSP原理与应用系统设计》.pdf
- 《云原生服务网格Istio:原理、实践、架构与源码解析》 - 张超盟 等(2019).pdf .epub .mobi .azw3
- 区块链原理、设计与应用.pdf
- 《顶层设计原理方法应用》.pdf
- 超级符号原理.pdf
- 计算机组成原理pdf清华 中文版
相关资料2:
- 电工电子技术基础pdf
- 斯柯达晶锐使用说明书 电子版
- php mysql动态网站开发 pdf版
- 高中生物必修二电子版 人教版
- 中东普拉多中文说明书 电子版
- 华为_Mate 9_快速入门_MHA-AL00%26MHA-TL00_01_中文.pdf
- head first javascript中文版第二版 电子版-百度云
- 分布式操作系统(1999)(jb51.net).pdf
- arcgis基础入门教程 pdf中文高清电子版-附视频教程
- 自己动手做大数据系统
- 数字图像处理matlab版第三版 冈萨雷斯中文高清版
- 华为b1手环使用说明书 pdf高清电子版-附视频教程
- c++编程思想第5版pdf
- 101个有趣的哲学问题 pdf高清电子版
- 超级运营术韩叙 pdf/mobi/epub 电子书




