从零开始学微信公众号运营推广高清.pdf
http://www.100md.com
2019年12月19日
![]() |
| 第1页 |
![]() |
| 第6页 |
![]() |
| 第17页 |
![]() |
| 第21页 |
![]() |
| 第36页 |
![]() |
| 第126页 |
参见附件(38450KB,309页)。
从零开始学微信公众号运营推广是叶龙所著,通过理论知识和实际案例的结合,教大家从零开始,掌握标题的取名、文章的编辑、配图的选择等一系列相关知识,让读者早点盈利变现。

从零开始学微信公众号运营推广预览图




《从零开始学微信公众号运营推广》读者评论
很基础,但是和标题很符合呀,所以还是给个三星,入门了解下基本概念的可以翻一下。
里面有几个针对头条自橙一派搜狐等平台的引流涨粉手把手示范。迅速翻完,记录了一些有用的点。
适合入门者学习。
公众号拥有的价值
微信公众号凭借自身的优势,得到了众多用户的青睐,用户数量逐日增长,成为当今互联网行业中一种不可或缺的营销方式。
微信公众号给商家、企业的营销提供了一个全新的销售渠道,拓宽了销售范围。同时,微信公众号为广大商家用户提供了信息管理、客户管理等功能,使得商家与客户之间的交流性、互动性变得更强,交流性、互动性变得更强,在很大程度上增加了客户的黏度。
公众号的3种类型
1.服务号
微信公众号中的服务号是各大企业或者组织用来给关注者提供服务的,它是以服务为主的。微信服务号只能是企业或者组织才能够申请开通,个人是不允许开通的。
服务号按认证与否,可以分为认证服务号、未认证服务号两种。
2.订阅号
微信订阅号指的是媒体、个人向关注者提供信息的一种方式。用户只要关注某一订阅号之后,每天都可以收到该订阅号发送的信息。订阅号使得媒体、个人与订阅者之间能够实现更好的沟通。
订阅号按照认证与否,可以分为认证订阅号、未认证订阅号两种。
3.企业号
微信企业号是用于政府、组织、企业等单位内部的一种公众号。它主要用于企业内部及企业上下游之间的管理,为企业的管理提供更便利、更有效的管理渠道。
从零开始学微信公众号运营推广截图


本书封面贴有清华大学出版社防伪标签,无标签者不得销售。
版权所有,侵权必究。侵权举报电话:010-62782989 13701121933
图书在版编目(CIP)数据
从零开始学微信公众号运营推广叶龙编著.—北京:清华大学出
版社,2017
ISBN 978-7-302-47035-9
Ⅰ.①从… Ⅱ.①叶… Ⅲ.①网络营销 Ⅳ.①F713.365.2
中国版本图书馆CIP数据核字(2017)第101910号
责任编辑:杨作梅
装帧设计:杨玉兰
责任校对:张彦彬
责任印制:沈 露
出版发行:清华大学出版社
网 址:http:www.tup.com.cn,http:www.wqbook.com
地 址:北京清华大学学研大厦A座
邮 编:100084
社 总 机:010-62770175
邮 购:010-62786544
投稿与读者服务:010-62776969,c-service@tup.tsinghua.edu.cn
质量反馈:010-62772015,zhiliang@tup.tsinghua.edu.cn
印 刷 者:北京鑫丰华彩印有限公司
装 订 者:三河市溧源装订厂
经 销:全国新华书店
开 本:170mm×240mm
印 张:16.25
字 数:320千字
版 次:2017年6月第1版
印 次:2017年6月第1次印刷
印 数:1~3000
定 价:39.80元
产品编号:073411-01
作者简介
叶龙
网络营销工程师、微信营销专家、文案策划高手。某品牌企业营销负责
人,有着多年传统企业与互联网企业营销、转型的一线实战经验。新媒
体、内容电商领域的开拓、践行者,对于社群、粉丝、公众号的运营,特别是内容生产、软文创意、数据分析、引流吸粉、商业变现等,都有
着亲身的体验和丰富的经验。指导编写的图书有:《一本书读懂微信公
众营销》《软文营销与运动完全攻略(案例实战版)》《O2O融合-打造
全渠道营销和极致体验》《社群经济社区O2O-重构商业模式与营销实
战》等。
内容简介
如何进行公众号的选择、用户的定位、正文的创作,以及数据分
析?
如何展开公众号的营销、粉丝的导流、人气的暴涨,以及商业变
现?
书中有两条线,从零开始帮助读者成功打造属于自己的微信公众
号!
一是内容线,分别从商业的变现、标题的取名、图片的选择、正文
的编辑、版式的优化和数据的分析,帮助读者从入门到精通公众号的运
营。
二是实战线,通过今日头条、一点资讯、搜狐等平台推文导粉、策
划征稿活动等案例,掌握微信运营干货内容,及早赢利变现赚钱。
本书实用性强,适合于公众号的创业者、管理者、运营者等人群阅
读。
前言
■ 写作驱动
无论是在传统网络时代,还是在目前的移动互联网时代,网络营销
代替传统营销一直是主流,只是营销的方式或工具在发生着变化。比
如,微信兴起,微信公众号成了营销和创业的工具;同时以今日头条为
代表的新媒体平台崛起,也点燃了内容电商时代的来临。
基于网络营销的成熟、稳定的市场和未来的发展大势,如:公众号
将从2000多万向亿级发展,今日头条拥有5亿用户,内容电商开始崛
起,为了让更多的创业或运营入门者快速入行,笔者团队根据自身的运
营经验,特别策划了本套“从零开始学运营”系列丛书,帮助大家快速
上手,用最短的时间掌握营销技巧,实现商业变现!
本套丛书分为以下四本。
《从零开始学网络营销和推广》
《从零开始学微信公众号运营推广》
《从零开始学新媒体运营和推广》
《从零开始学内容电商运营和推广》
■ 本书内容
本书是丛书的第2本,具体内容如下。
第1章 运营者入门——选择、注册和认证
第2章 变现和赚钱——如何从0到100万
第3章 决定打开率——标题的取名和优化
第4章 决定美观度——图片的选取和优化
第5章 决定停留率——正文的编辑和优化
第6章 决定欣赏率——版式的编辑和优化
第7章 数据的分析——用户内容的精准营销
书中从微信运营入门开始,以商业变现为驱动,重点讲解了标题的
取名、图片的选择、正文的编辑、版式的优化和数据的分析,帮助读者
一书在手,运营无忧。
本书作为微信公众号运营与推广的终极秘术,从最简单的微信公众
号基础知识开始讲起,尽量以最简单、易懂的方式进行描述,并搭配图
示讲解,让整个知识结构清晰,让读者能够轻松读懂并掌握公众号运营
与推广的方法。本书内容图解如下。
■ 本书特色
(1)图文结合,详细说明。笔者通过图片+步骤的方式,详解微信
公众号运营与推广的实战操作过程。
(2)案例丰富,实战性强。书中不仅涵盖了各种微信公众号运营
以及商业变现的相关案例,还有不少操作步骤,通过实战操作,帮助、指导读者彻底认识、玩转微信公众号运营与推广。
(3)特色鲜明,性价比高。本书有7个章节、6个实战案例、10个
专家提醒、80个图解、390多幅图片,让新手从中感受到微信公众平台
运营与推广的神奇之处,并通俗易懂地进行学习,从新手到高手、从高
手到专家。
■ 作者
本书由叶龙编著,参与编写的人员还有苏紫荣、刘胜璋、刘向东、刘松异、刘伟、卢博、周旭阳、袁淑敏、谭中阳、杨端阳、李四华、王
力建、柏承能、刘桂花、柏松、谭贤、谭俊杰、徐茜、刘嫔、苏高、柏
慧等人,在此一并表示感谢。由于作者知识水平有限,书中难免有不足
和疏漏之处,敬请广大读者批评、指正,交流与沟通请联系微信:
157075539。
编 者
目 录 前言
第1章 运营者入门——选择、注册和认证
1.1 揭秘微信公众号
1.1.1 了解:微信公众号是什么
1.1.2 价值:公众号拥有的价值
1.2 选择微信公众号
1.2.1 类型:公众号的3种类型
1.2.2 功能:了解公众号的功能
1.2.3 思考:选择公众号前的思考
1.2.4 反问:选择公众号前的反问
1.2.5 建议:选号可供参考的方法
1.3 注册微信公众号
1.3.1 个人资料:注册个人主体公众号需要准备的资料
1.3.2 企业资料:注册企业主体公众号需要准备的资料
1.3.3 个人注册:个人主体微信公众号的注册
1.3.4 企业注册:企业主体微信公众号的注册
1.4 认证微信公众号
1.4.1 准备:公众号认证前的资料准备
1.4.2 认证:正式进行微信公众号认证
第2章 变现和赚钱——如何从0到100万
2.1 8种主流变现赚钱的方法
2.1.1 第一种:电商盈利
2.1.2 第二种:流量广告
2.1.3 第三种:点赞打赏
2.1.4 第四种:付费会员
2.1.5 第五种:品牌代理
2.1.6 第六种:微商代理
2.1.7 第七种:软文广告
2.1.8 第八种:付费阅读
2.2 8种特色变现赚钱的方法
2.2.1 第一种:在线教学
2.2.2 第二种:数据提供
2.2.3 第三种:图书出版
2.2.4 第四种:商家赞助
2.2.5 第五种:增值插件
2.2.6 第六种:引流平台
2.2.7 第七种:付费引流
2.2.8 第八种:APP开发
2.3 掌握变现赚钱的流程方式
2.3.1 实力担当:内容生产
2.3.2 人气担当:吸粉引流
2.3.3 科学依据:数据分析
2.3.4 吸金利器:实现变现盈利
第3章 决定打开率——标题的取名和优化
3.1 标题拟定:决定打开率与阅读量的关键
3.1.1 注意:拟写标题前须注意的事项
3.1.2 满足:好标题可以满足读者的6种需求
3.1.3 常用:拟写常用标题的方法
3.1.4 实用:拟写实用标题的方法
3.2 引流涨粉:利用今日头条推文导粉
3.2.1 第一步:准备入驻今日头条平台
3.2.2 第二步:正式入驻今日头条平台
3.2.3 第三步:撰写推送软文文章导粉
3.2.4 第四步:查看文章的相关数据
3.2.5 第五步:分析文章的详细数据
3.2.6 第六步:查看、分析头条号指数
3.3 商业变现:流量广告+电商盈利
3.3.1 汇聚资源:流量广告
3.3.2 出售商品:电商盈利
3.3.3 流量转化:流量变现的多种方式
第4章 决定美观度——图片的选取和优化
4.1 图片展示:提升人气的视觉力量
4.1.1 色彩:图片颜色要舒适
4.1.2 大小:图片大小要合适
4.1.3 多少:使用单图还是多图
4.1.4 修饰:图片精美需要PS一下
4.1.5 特色:制造多彩的二维码
4.1.6 冲击力:长图文带来强烈的视觉震撼
4.1.7 动态:动图更具动感效果
4.1.8 标记:图片加水印自动推广
4.2 引流涨粉:利用一点资讯平台推文导粉
4.2.1 第一步:入驻前的相关准备
4.2.2 第二步:正式入驻一点资讯平台
4.2.3 第三步:文章的撰写与发布
4.2.4 第四步:文章发布之后相关数据的分析
4.2.5 经验一:在图片中添加公众号导粉
4.2.6 经验二:在图片中添加推广内容导粉
4.3 商业变现:商业赞助+线下活动
4.3.1 获得支持:商业赞助
4.3.2 聚集人气:线下活动
4.3.3 活动转化:活动变现的多种方式
第5章 决定停留率——正文的编辑和优化
5.1 正文运营:形式、编辑和发布
5.1.1 形式:6种不同形式的文章
5.1.2 准备:3个准备让内容更丰富
5.1.3 决胜:9个技巧让内容称王
5.1.4 细心:推送文章前需要注意的两点
5.1.5 开头:5招助力文章开头的创作
5.1.6 中间:5招助力文章中间的创作
5.1.7 结尾:3招助力文章结尾的创作
5.2 引流涨粉:策划图书征图征稿活动
5.2.1 第一步:活动开展前的准备工作
5.2.2 第二步:注册、登录营销系统
5.2.3 第三步:创建活动与设置相关内容
5.2.4 第四步:后台相关管理工作
5.2.5 须谨记:注重图书与图片风格的统一
5.3 商业变现:在线教学+图书出版
5.3.1 传授知识:在线教学
5.3.2 文章力量:图书出版
5.3.3 教育转化:教育变现的多种方式
第6章 决定欣赏率——版式的编辑和优化
6.1 版式运营:栏目、风格和编辑
6.1.1 基础:设置公众号栏目
6.1.2 吸睛:10个方法提升吸睛效果版式
6.1.3 作用:头尾版式的作用
6.1.4 扩充:超实用第三方编辑器介绍
6.2 引流涨粉:借助搜狐公众平台推文导粉
6.2.1 第一步:入驻平台前的资料准备
6.2.2 第二步:正式入驻搜狐公众平台
6.2.3 第三步:撰写推送软文文章导粉
6.2.4 第四步:查看并分析文章的阅读数据
6.2.5 第五步:在搜狐平台添加公众号广告栏
6.2.6 第六步:在搜狐平台添加电商链接
6.3 商业变现:商城推广+APP推广
6.3.1 多个平台:商城推广
6.3.2 相互宣传:APP推广
6.3.3 推广转化:推广变现的多种方式
第7章 数据的分析——用户内容的精准营销
7.1 关注用户:公众平台背后的相关数据
7.1.1 意义:关注公众号数据的意义
7.1.2 汇总:分析昨日关键指标
7.1.3 新增:查看平台粉丝新增人数
7.1.4 取消关注:查看平台粉丝取消关注人数
7.1.5 净增:查看平台粉丝净增人数
7.1.6 累积:查看平台累积人数
7.1.7 详细:查看粉丝详细数据
7.2 用户画像:进行平台用户画像分析
7.2.1 意义:了解粉丝对平台的意义
7.2.2 性别:了解粉丝的性别比例数据
7.2.3 语言:了解平台粉丝的语言数据分布
7.2.4 地域:了解平台粉丝的地域分布数据
7.2.5 数据表:了解数据表的作用
7.3 洞悉需求:给粉丝提供其最想要的东西
7.3.1 观察:从粉丝消息中分析其需求
7.3.2 小时报:进行“小时报”的消息分析
7.3.3 日报:进行“日报”的消息分析
7.3.4 周报:进行“周报”的消息分析
7.3.5 月报:进行“月报”的消息分析
7.4 图文分析:分析图文消息了解图文效果
7.4.1 查看:查看所有图文消息数据的方法
7.4.2 发现:从图文群发中发现商机
7.4.3 单篇:单篇图文详情数据分析
7.4.4 分析:全部图文分析之“日报”
7.4.5 统计:全部图文统计之“小时报”
7.5 其他分析:进行其他功能的数据分析
7.5.1 功能一:菜单功能的分析
7.5.2 功能二:接口功能的分析
7.5.3 功能三:多客服数据功能的分析
7.5.4 功能四:投票管理数据的分析
7.5.5 功能五:卡券功能数据的分析
第1章
运营者入门——选择、注册和认证
学前提示
近年来,微信公众号运营已经大热,不论是在传统商家、企业,还
是个人群体中,都有人相继进军微信公众营销领域。要想开启微信公众
平台运营,掌握一些最基本的微信公众平台知识是必不可少的。本章将
为大家介绍微信公众号运营的入门知识。
要点提示
揭秘微信公众号
选择微信公众号
注册微信公众号
认证微信公众号
1.1 揭秘微信公众号
伴随着微信的火热发展,微信公众平台也相应诞生。越来越多的商
家、企业、个人都申请开通微信公众平台,用于营销或者其他用途。微
信公众平台逐渐成为商家进行商业营销以及我们日常生活中获取信息不
可或缺的一部分。
接下来为广大读者介绍微信公众平台的相关知识。
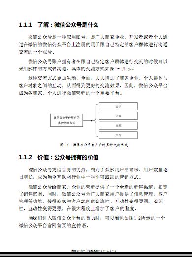
1.1.1 了解:微信公众号是什么
微信公众号是一种应用账号,是广大商家企业、开发者或者个人通
过在微信的微信公众平台上注册的用于跟自己特定的客户群体进行沟通
交流的一个账号。
微信公众号账户拥有者在跟自己特定客户群体进行交流的时候可以
采用多样的方式去沟通,具体的交流方式如图1-1所示。
这种交流方式更加生动、全面,大大增加了商家企业、个人群体与
客户对象之间的互动,从而得到更好的交流效果。因此,微信公众平台
成为各商家、个人进行微信营销的一个重要平台。
图1-1 微信公众平台用户的多种交流方式
1.1.2 价值:公众号拥有的价值
微信公众号凭借自身的优势,得到了众多用户的青睐,用户数量逐
日增长,成为当今互联网行业中一种不可或缺的营销方式。
微信公众号给商家、企业的营销提供了一个全新的销售渠道,拓宽
了销售范围。同时,微信公众号为广大商家用户提供了信息管理、客户
管理等功能,使得商家与客户之间的交流性、互动性变得更强,交流
性、互动性变得更强,在很大程度上增加了客户的黏度。
当我们进入微信公众平台的首页时,可以看见如图1-2所示的一个
微信公众平台官网首页的宣传语。
图1-2 微信公众平台官网首页的宣传语
对于微信公众平台首页的“再小的个体,也有自己的品牌”这句宣
传语,我们可以理解为微信公众平台旨在给每一个微信公众号用户提供
一个发挥自我价值的机会,创造更大的效益。
企业、商家及个人,要想借助微信公众号更好地进行营销,发挥价
值,首先就需要清楚微信公众号能为运营者提供哪些价值。微信公众号
可以为运营者提供6个方面的价值,具体如图1-3所示。
图1-3 微信公众号能为运营者提供6个方面的价值
1.帮助运营者推广信息
运营者在借助微信公众号与客户进行交流、沟通时,能够传递出想
要让客户知道的企业信息。这些信息可以是运营者品牌的,也可以是运
营者产品的。运营者如果想要保持客户的支持度,就必须向客户提供有
价值的信息。
2.减少宣传成本
商家、机构或者个人用户在使用微信公众平台的时候,能够通过这
一平台建立自己的品牌、宣传自己的品牌。
微信公众号是在微信的基础上开发出来的。微信的庞大用户群体为
微信公众号奠定了一定的用户基础。因此,各大商家、企业、个人在使
用微信公众平台进行品牌建设、宣传时也会拥有更广的受众人群,而且
使用微信公众号进行宣传时,宣传者所花费的成本会更低,收获的效果
也会更加明显。
3.提供客服服务功能
微信公众号为广大商家提供了客服服务功能。在微信公众号平台的
后台,运营者只要单击“添加功能插件”按钮,就可以添加“客服功
能”。运营者只要对自己的公众号进行认证之后,就可以使用该功能。
粉丝可以通过给运营者微信号发送消息而了解自己想要知道的信
息,而运营者可以通过客服功能解答微信号粉丝的问题。
如图1-4所示,是微信公众平台对客服服务功能的相关介绍。
图1-4 微信公众平台对客服服务功能的相关介绍
4.提高客户满意度
商家在利用微信公众号进行营销的时候,可以从客户的购买信息中
找出客户所钟爱的产品类型,主打那些受欢迎的产品。
同时,运营者可以通过有奖调查或者投票等形式对客户进行产品欢
迎度、想要的产品类型等方面的调查,从而能够对自家的产品做出改
进,达到更好地迎合消费者需求的目的,从而提高产品销售量与客户满
意度。
5.提供用户管理功能
微信公众平台为每位公众号运营者提供了用户管理功能,帮助运营
者更加方便地管理自己平台的粉丝。通过用户管理功能,运营者可以查
看关注自己公众号的粉丝及其相关信息外,还可以对粉丝进行分类,以
及将质量差的粉丝加入黑名单。
如图1-5所示,是微信公众号后台的用户管理页面。
图1-5 微信公众号的用户管理页面
只要用户关注了商家的公众号,那么关注者的基本信息就会显示在
这里。商家可以通过用户管理功能对关注者进行管理,如给关注者打标
签、加入黑名单以及修改备注。其中的打标签功能,其实就与QQ的分组
管理功能一样,商家可以根据客户的情况给他打上标签,然后同一标签
的用户可以一起管理。
6.获得更多的粉丝
商家可以通过在微信公众号上发布文章、图片等形式吸引关注者的”等公众平台。
如图2-25所示,是“新榜排行榜”微信公众平台上数据报告的部分
信息。
图2-25 “新榜排行榜”微信公众平台上数据提供的案例
2.2.3 第三种:图书出版
图书出版主要是指微信公众平台在某一领域或行业经过一段时间的
经营,拥有了一定的影响力或者有一定经验之后,将自己的经验进行总
结后,然后进行图书出版以此获得收益的盈利模式。
微信公众平台采用出版图书这种方式获得盈利,只要平台运营者本
身有基础与实力,那么收益还是很乐观的。
例如,微信公众平台“手机摄影构图大全”“凯叔讲故事”等都是
采取这种方式去获得盈利。
如图2-26所示,是微信公众平台“手机摄影构图大全”策划的一个
与手机摄影相关的图书出版活动。
图2-26 “手机摄影构图大全”微信公众平台上图书出版的案例
2.2.4 第四种:商家赞助
商家赞助指的是微信运营者策划、发布、承办一些有吸引力的活
动,并设置相应的活动赞助环节,以此来吸引一些广告主的赞助。这种
方式在获得一定收益的同时还能提高粉丝对活动的关注度和公众号的知
名度。
如图2-27所示,是微信公众号“妈妈的味道HRB”承办的一场厨神
争霸赛,该比赛就获得了“黑龙江商谷”的独家赞助。
图2-27 微信公众号“妈妈的味道HRB”承办吸引商家赞助的案例
2.2.5 第五种:增值插件
增值插件指的是微信运营者,在公众平台上利用自定义菜单栏的功
能添加微店、淘宝店铺、天猫等可以购买产品的地址链接或者直接在文
章内添加购买产品的链接,以此引导粉丝进行产品购买的一种盈利方
式。
但是,运营者要采用这种盈利方式的前提是自己拥有微店、淘宝、天猫等店铺,或者是跟其他商家达成推广合作的共识,在自己公众号平
台上给合作方提供一个链接,或者在推送的文章中插入合作方的链接。
在微信公众平台上的后台中,有一个“添加功能插件”按钮,如图
2-28所示。
图2-28 “添加功能插件”按钮
当运营者单击该按钮之后,就能进入“添加功能插件”页面,如图
2-29所示。
图2-29 “添加功能插件”页面
在插件库中,运营者可以选择“卡券功能”“微信小店”等插件为
用户提供增值服务,从而获得盈利。
2.2.6 第六种:引流平台
引流平台指的是微信公众平台运营者,借助网络上一些比较主流的
推广网站去获得流量,为公众平台引入更多的粉丝,从而达到盈利目的
的一种方式。
现在市场上有很多网站都是可以用来引流的,比较常见的有10个,具体如图2-30所示。
图2-30 10大引流平台
2.2.7 第七种:付费引流
虽然腾讯已经正式对外表态,微信不会收取费用,但是随着微信的
火热发展,通过微信搜索实现排名收费也大有可能。
微信运营者可以通过微信搜索功能,根据关键词的设置,引导用户
关注,还可以通过用户之间的聊天信息提供智能推荐,这一点能够引起
无限的想象。
举个例子,用户之间在聊天,商量讨论周末去哪个地方旅游。可能
用户一时之间没有好的选择。这时候微信公众平台就会显示提醒,并且
提示:“点击周边旅游景点。”用户点击,然后微信公众平台就可以为
用户提供周边旅游景点信息,并且还可以提供旅游景点打折优惠信息
等。这样微信就为周边旅游业引导了流量,而这些周边旅游业付给公众
平台一些相应的报酬即可。
2.2.8 第八种:APP开发
APP开发盈利是指微信运营者开发自己专属的APP,将平台的粉丝引
到自己的APP上,从而获得盈利的一种方式。
有很多微信运营者都有自己平台的APP,如简书公众平台的APP、聚
美优品的APP等。这些公众平台都能够通过APP和公众平台相结合的方
式,获得更多的关注度与收益。
如图2-31所示为简书的APP下载入口。
图2-31 简书的APP下载入口
简书平台是一个将写作与阅读整合在一起的网络品牌。作者可以在
这个平台上进行创作,而读者可以在这个平台上享受阅读的快乐。优秀
的作者能够成为平台的签约作者,平台会帮助他们联系出版社、制作电
子书等。
如“凯叔讲故事”微信公众平台也有相应的APP下载入口,如图2-
32所示。
图2-32 凯叔讲故事APP下载入口
通过微信公众平台将粉丝引到自己的APP上之后,就能让消费者在
APP上进行消费,从而获得盈利。
2.3 掌握变现赚钱的流程方式
在了解了微信公众号运营者可以采用的16种商业变现方法之后,接
下来笔者将以微信公众号“手机摄影构图大全”为例,为大家介绍运营
微信公众平台盈利变现的具体流程。
按照正常的逻辑思维,微信公众号运营者如果要实现商业变现,那
么就需要经历以下几个步骤,具体如图2-33所示。
图2-33 微信公众号运营者盈利变现的流程
2.3.1 实力担当:内容生产
每一个公众号运营者都应该清楚,对微信公众号来说,内容是王
道。因为运营者推送的内容的好坏,在很大程度上决定了平台的价值。
好的内容才能为公众号吸引更多的粉丝,才能够为公众号带来商业价
值。
因此,每个运营者都要做好自己平台内容的生产。运营者在进行内
容生产的时候,一定要把握内容的质量,因为只有向读者传递有价值的
内容,才能让读者保持对公众号的长久关注。
运营者在进行内容生产的时候,要根据平台的定位来决定。微信公
众号“手机摄影构图大全”,其运营者在创建公众平台之初,将平台定
位为:向每一读者传递、教授手机摄影和构图方面的技巧。因此该平台
的内容则主要以摄影、构图技巧为主。
因此,该平台每天都会向读者推送1~3篇与手机摄影、构图技巧相
关的文章。如图2-34所示,是微信公众号“手机摄影构图大全”每天推
送的文章内容。
图2-34 微信公众号“手机摄影构图大全”平台推送的内容
2.3.2 人气担当:吸粉引流
运营者要进行商业变现,在经历了第一步的内容生产之后,第二步
就需要进行吸粉引流。
微信公众号盈利模式,其实就是借助粉丝获得收益的一种盈利模
式。因此,这就意味着,公众平台一定要拥有足够多的粉丝。只有拥有
了庞大的粉丝群,才有实现商业变现的可能。
所以,运营者要尽可能地采用多种方法,为自己的公众平台获得更
多粉丝。运营者可以采用的吸粉引流的方法有很多。从微信平台出发,最常见的吸粉方法有4种,具体如图2-35所示。
图2-35 从微信平台出发最常见的吸粉方法
除了上述方法之外,运营者还可以借助其他平台为自己的微信公众
号吸粉引流。例如,借助第三方微信营销系统开展各种活动,吸引大批
粉丝,然后将粉丝引到自己的微信公众平台上。
微信公众平台“手机摄影构图大全”,就曾结合自己的微信公众平
台和第三方微信营销系统“自橙一派”平台,开展了一次名为“让您的
照片出版发表啦!!!”的图书征稿征图大赛投票活动,旨在借助此次
活动为自己的微信公众平台吸粉,如图2-36所示。
图2-36 “手机摄影构图大全”借助第三方微信营销系统开展活动吸粉引流
除此之外,运营者还可以借助一些比较热门的流量平台进行推文导
粉。运营者可以在这些流量平台上发布一些与自己微信公众平台属于同
一领域的文章,吸引读者关注,然后再适时将流量平台上的粉丝引到自
己的微信公众平台上。
现在网络上比较热门的流量平台有10个,具体如图2-37所示。
图2-37 10个流量平台
微信公众号“手机摄影构图大全”的运营者就采用了在今日头条、一点资讯等热门流量平台上推送文章的方式,为自己的公众号吸粉引
流。如图2-38所示,是其在今日头条平台上进行推文导粉。
图2-38 “手机摄影构图大全”在今日头条平台上进行推文导粉
如图2-39所示,是微信公众号“手机摄影构图大全”在一点资讯平
台上进行推文导粉。
图2-39 “手机摄影构图大全”在一点资讯平台上进行推文导粉
专家提醒
笔者建议,各位运营者在借助流量平台进行推文导粉的时候,推
送的文章尽量与自己公众号平台定位是同一领域的,因为这样才能确
保引到自己微信公众平台上的粉丝是有价值的粉丝。
同时在创建流量平台名称的时候,笔者建议,运营者尽量用自己
微信公众号平台的名字作为流量平台的名称,因为这样能形成统一
性,让粉丝在记住流量平台名称的同时,也记住了自己微信公众平台
的名字。
2.3.3 科学依据:数据分析
微信公众平台运营者要实现商业变现,在经历了内容生产、吸粉引
流这两个步骤之后,第三步要做的就是分析自己平台的数据。
运营者可以借助很多平台来对自己微信公众号进行数据分析。在这
里笔者为大家介绍几种运营者可使用的数据分析平台,具体如图2-40所
示。
图2-40 微信公众平台运营者可使用的数据分析平台
运营者对自己的公众平台进行数据分析时,需要分析以下两个方
面,具体如图2-41所示。
图2-41 运营者进行数据分析时需要分析的两个方面
1.用户分析
运营者在进行平台用户分析的时候,主要需要分析用户的以下两个
方面,具体如图2-42所示。
图2-42 用户分析时需要分析的两个方面
1)用户增长情况
运营者分析平台的用户增长情况,能够帮助运营者清楚自己平台粉
丝的数量,然后判断自己是否能够开始实施商业变现计划。
因为在微信公众平台上,一些方法只有平台粉丝达到一定数量之
后,才能够开通,如流量广告。
2)用户属性
分析用户属性,就是运营者要分析自己平台用户的性别、年龄、地
区等方面的内容。根据用户属性,运营者可以分析出用户的购买力、感
兴趣的商品类型等。运营者根据这些分析出的信息,可以制定出用户最
想要的商品。
2.图文分析
运营者进行图文分析时,可以分析出读者感兴趣的文章类型、吸引
读者点开文章阅读的标题类型、对读者吸引力强的关键词等。
根据分析出的这些信息,运营者能够编写出更符合读者兴趣的文章
内容、标题等,从而能够让运营者吸引更多粉丝。
2.3.4 吸金利器:实现变现盈利
在进行了以上流程之后,接下来运营者就可以开展自己的盈利计
划。前面的小节已经为大家介绍过16种变现赚钱的方法,这里就不再赘
述。
微信公众平台“手机摄影构图大全”在进行商业变现的时候,采用
了上述16种方法中的软文广告、图书出版等方式。
如图2-43所示,是“手机摄影构图大全”为图书《手机摄影大全:
轻松拍出大片味儿》撰写软文广告,以此获得盈利的案例。
图2-43 微信公众平台“手机摄影构图大全”采用软文广告盈利的案例
第3章
决定打开率——标题的取名和优化
学前提示
标题在很大程度上决定了一篇文章的好坏、打开率和阅读量,因此
运营者要认真对待文章的标题。本章笔者将为大家介绍在公众平台、新
媒体平台上都通用的标题的拟写方法、利用今日头条平台进行推文导
粉、流量广告+电商盈利商业变现方式等方面的内容。
要点提示
标题拟写:决定打开率与阅读量的关键
引流涨粉:利用今日头条推文导粉
商业变现:流量广告+电商盈利
3.1 标题拟定:决定打开率与阅读量的关键
一篇文章,最先吸引浏览者的是什么?毋庸置疑是标题,好的标题
才能让浏览者点进去阅读文章,从浏览者变为读者。因此,拟写文章的
标题就显得十分重要,掌握一些标题创作技巧也就成了每个运营者必须
掌握的技能。
下面将为大家介绍拟写标题的一些相关事项,如拟写标题前须注意
的事项、好标题能够满足读者的哪些需求、拟写常用标题、实用标题的
方法等。
而拟写标题的这些相关事项,不论是在撰写微信公众平台文章时,还是在撰写今日头条、一点资讯等媒体流量平台的文章的标题时都可以
用得上。
3.1.1 注意:拟写标题前须注意的事项
运营者在给文章拟写标题之前,首先需要了解清楚拟写文章标题须
注意的事项,这样运营者在写文章标题时才不会出错。
1.明白标题的作用
要想给文章取一个合适的标题,运营者首先要清楚标题的作用。只
有清楚了标题在整篇文章中占有的分量,大家才能更加认真地对待给文
章取标题这件事。
相信大家在浏览各种文章的时候,都免不了被一些文章的标题所吸
引,然后点开文章阅读。先不说这些文章内容质量的高低,仅凭它能吸
引浏览者点进去阅读这一点,这篇文章就成功了一半。
对运营者来说,能让浏览者点击打开你发布的文章,那么就相当于
获得了一定的文章阅读量、点击量,而阅读量与点击量对运营者来说在
一定程度上就意味着财富。
文章标题的好坏,这一点在今日头条平台上显得尤为重要。因为据
众多在今日头条上推送文章的媒体人反映,该平台文章的阅读量的多
少,在很大程度上是由文章标题的好坏决定的。
一个好的文章标题,它主要具有以下几个方面的作用。
提炼文章内容。
激起浏览者阅读欲望。
增加点击率、流量。
让运营者获得更多人气。
2.明白标题创作的原则
衡量一条标题的好坏,不仅仅要看有没有吸引力,还包括其他一些
原则,只有在遵循这些原则的基础上撰写的标题,才称得上是优秀的标
题。这些原则主要有5条,具体如图3-1所示。
图3-1 标题创作的原则
1)换位原则
运营者在拟定文章标题的时候,不能仅仅站在自己的角度去想要推
出什么,更要站在读者的角度去思考。也就是说将自己当成读者,如果
你想知道这个问题,你会用什么搜索词来搜索这个问题的答案。这样写
出来的文章标题才会接近读者心理,文章搜索排名就会靠前。
运营者在编写文章标题的时候,可以先将有关的关键词输入搜索浏
览器中进行搜索,运营者就会发现许多读者提出的各种各样的问题的文
章,然后从排名靠前的文章中找出它们写作标题的规律,再将这些规律
用于自己要撰写的文章标题中。
2)新颖原则
运营者让自己的文章标题形式变新颖有很多种方法。让文章的标题
变新颖,这一点在今日头条上很重要。
运营者在今日头条上发表文章后,需要经过平台的审核才能决定是
否通过。平台在审核时会对全网的文章进行查重。运营者如果标题跟其
他文章相同,那么就会被平台判定为非原创,文章就可能审核不通过。
因此,运营者在撰写文章标题时,一定要注意标题的新颖原则。这
里介绍几种比较实用的标题形式。
文章标题写作要尽量使用问句,这样比较能引起人们的好奇心,比如:“牙没了,晚年如何享清福?”“春季胃肠病普查,你的
胃肠健康吗?”“谁来‘拯救’缺失的牙齿?”这样的标题更容
易吸引那些有这方面问题困扰的读者。
文章标题创作时要尽量写得详细、细致,这样才能给读者更可信
的感觉,也就会越有吸引力。特别是在标题里加入数字的手法,数字对于读者的冲击力还是相当大的。
要尽量将利益写出来,无论是读者阅读这篇文章后所带来的利益
还是这篇微文章中涉及的产品或服务所带来的利益,都应该在文
章的标题中直接告诉读者,从而增加标题对读者的影响力。
3)收录原则
一篇文章如果想要发挥价值,首先必须被网站收录。只有被收录的
文章才有被传播的可能。存在自己电脑里的文章,是没有任何价值可言
的。
一个好的文章标题才能够让网站收录。因此,运营者就一定要根据
网站收录原则最重要的一点——原创,对自己平台上的文章的标题进行
全新创作。在新颖的同时,还要跟事实、热点、流行语沾边,这样才能
让网站快速收录。
运营者在进行标题写作的时候,可以先将写好的文章标题放到网上
去查一下,如果搜索到很多类似的标题,那就要考虑换一种说法了。
4)分阶段原则
运营者首先要清楚的一点是,如果你在文章中阶段性地嵌入了一些
自己经营的产品的软文广告,那么就要考虑到读者在不同阶段搜索该文
章中涉及的产品的关键词是不同的。
那么相对应的,运营者在撰写文章标题的时候也要针对客户所处的
阶段在标题中加入不同的关键词,这样才能达到精准网络营销的效果。
5)关键词组合原则
通过观察,可以发现能获得高流量的文章的标题,都是拥有多个关
键词并且进行组合之后的标题。
这是因为只有单个关键词的标题,它的排名影响力不如多个关键词
的标题好。例如,运营者如果仅在标题中嵌入“面膜”一个关键词,那
么读者在搜索时它的搜索结果不仅多,而且被收录的文章排名也不好;
而标题上含有“面膜”“变美”“年轻”等多个关键词,则搜索结果的
数量会大大降低,标题“露脸”的机会也就比较多。
3.体现文章主旨
俗话说“题好一半文”,它的意思就是说一个好的标题就等于一半
的文章内容。一条好的标题衡量的方法有很多,而标题是否体现文章主
旨就是衡量标题好坏的一个主要参考依据。
如果一条标题不能够做到在阅读者看见它的第一眼就明白它想要表
达的内容,由此得出该文章是否具有继续阅读下去的价值,那么阅读者
在很大程度上就会放弃阅读这篇文章。
文章标题是否体现文章主旨将会造成的结果的分析,具体如图3-2
所示。
图3-2 标题是否体现文章主旨将造成的结果分析
经过分析,大家可以直观地看出文章标题是否体现文章主旨给运营
者文章的打开率和阅读量带来很大的差异,会影响运营者的运营效果。
因此,运营者在取文章标题的时候,一定要多注意标题是否体现文章主
旨这一点。
4.善用关键词
前面提到过写标题要遵守关键词组合的原则,这样才能以更多的关
键词增加文章的“曝光率”,让自己的文章出现在更多的读者面前。这
里将给大家介绍如何在标题中善用关键词。
总的来说,运营者编写的文章除了给已经关注了运营者平台的读者
阅读,同时是为了吸引那些潜在的阅读者。
因此,在进行文章标题编写的时候,运营者需要充分考虑怎样去吸
引那些潜在阅读者。文章编辑者要做到在标题中善用关键词,就应该考
虑到关键词是否含有“词根”。
“词根”指的是词语的组成根本。只要有“词根”我们就可以组成
不同的词。微信公众号文章编辑者在标题中加入有词根的关键词才能将
文章的搜索度提高。
例如,一篇文章标题叫“十分钟教你快速学会手机摄影”,那么这
条标题中“手机摄影”就是关键词,而“摄影”就是词根。根据词根我
们可以写出更多的与摄影相关的标题。
3.1.2 满足:好标题可以满足读者的6种需求
一条好的标题能成功吸引到读者的一个重要原因,就是能满足读者
的需求。好标题可以满足读者以下6种需求。
1.第一种:好奇需求
大部分人都是充满好奇心的,对于那些未知的、刺激的东西都会有
一种想要去探索、了解的欲望。
运营者在写文章标题的时候就可以抓住读者的这一特点,将标题写
得充满神秘感,满足读者的好奇需求,这样就能够获得更多读者的阅
读。阅读的人越多,文章被分享与转发的次数也就会越多。
这种能满足读者好奇需求的文章的标题都带着一点神秘感的,让人
觉得看了之后就可以了解事情的真相。
以微信公众号标题为例,如图3-3所示,是公众号“手机摄影构图
大全”上能满足读者好奇需求的文章标题。
图3-3 能满足读者好奇需求的标题
2.第二种:情感需求
大部分人都是感性的,容易被情感所左右。这种感性不仅仅体现在
真实的生活中,还体现在他们看见倾注了感情的文章中。这也是很多人
在看见有趣的文章时会捧腹大笑、看见感人的文章时会心生怜悯甚至不
由自主地落下泪水的一个原因。
一条成功的文章标题就需要做到能满足读者的情感需求,打动读
者,引起读者的共鸣。
以微信公众号标题为例,如图3-4所示是“灵魂有香气的女子”公
众号(左)以及“十点读书”公众号(右)能满足读者情感需求的文章
标题。
图3-4 能满足读者情感需求的标题
3.第三种:私心需求
人们总是会对与自己有关的事情多上点心,对关系到自己利益的消
息多点注意,这是人类很正常的一种行为。文章标题满足读者私心需求
其实就是指满足读者的关注与自己相关事情的行为。
运营者在写文章标题的时候就可以抓住人们的这一需求,将文章标
题打造成这种类型的,引起读者的关注。
但是需要注意的是,如果一篇文章写了这样的标题,文章里面写的
内容就要真正能跟读者的实际利益有关,不能一点儿实际价值都没有。
因为如果每次借用读者的私心需求来引起读者的兴趣,可实际却没
有满足读者的需求,这样的标题用多了读者就会对这类文章标题产生免
疫,在看见标题的第一眼就知道文章的内容没有一点儿用处。
以微信公众号标题为例,如图3-5所示,是微信公众号“中国建设
银行”上能满足读者的私心需求的文章标题。
图3-5 能满足读者私心需求的标题
4.第四种:娱乐需求
现如今,大部分人有事没事都会掏出自己的手机看看,逛逛淘宝、浏览微信朋友圈、关注公众号信息寻求乐趣,以满足自己的娱乐需求。
相信不少一部分人会点开微信里各种各样的文章都是出于无聊、消磨闲
暇时光给自己找点娱乐的目的。
那些以传播搞笑、幽默的内容的文章会比较容易满足读者的娱乐需
求,如冷笑话、幽默与笑话集锦这一类公众号。这一类文章内容的标题
给读者的感觉就是比较开心、愉快。以微信公众号标题为例,如图3-6
所示,是公众号“冷笑话”上满足读者娱乐需求的文章标题。
图3-6 能满足读者娱乐需求的标题
5.第五种:价值需求
有部分人在浏览网页、手机上的各种新闻、文章的时候,抱有可以
通过浏览学到一些有价值的东西,扩充自己的知识面,增加自己的技能
等目的。因此,运营者在编写文章标题的时候,就可以将这一因素考虑
进去,让自己编写的标题给读者一种能够满足价值需求的感觉。
这种能满足读者价值需求的文章,只要读者阅读之后觉得真的有
用,就会自动地将文章传播开来,让身边更多的朋友知道。能满足读者
价值需求的文章标题,在标题上就可以看出文章所蕴藏的价值。
以微信公众号标题为例,如图3-7所示,是“手机摄影构图大
全”公众号上能满足读者价值需求的文章标题。
图3-7 能满足读者价值需求的标题
6.第六种:被关怀需求
在这个车水马龙、物欲横流的社会,大部分人都为了自己的生活在
努力奋斗着或者漂流在异乡,与身边人的感情也都是淡漠的,生活中、工作上遇见的糟心事也无处诉说。渐渐地,很多人养成了从文字中寻求
关怀与安慰的习惯。当他们看见那些传递温暖的文章、含有关怀意蕴的
文章时,都会忍不住去点开阅读。
因此,运营者在写标题时,便可多用一些能够温暖人心、给人关注
与关怀的词语,满足读者的被关怀需求。能够满足读者被关怀需求的文
章的标题,需是真正发自肺腑的情感传递。最好文章内容也充满关怀,这样才能让读者不会感觉被欺骗。
以微信公众号标题为例,如图3-8所示,是公众号“十点读书”上
推送的能满足读者被关怀需求的文章标题。
图3-8 能满足读者被关怀需求的标题
3.1.3 常用:拟写常用标题的方法
要做好微信公众号运营,学会拟写文章标题是非常必要的。有吸引
力的文章标题会给公众号带来更多的读者和流量。下面将为大家介绍几
种拟写常用标题的方法。
需要注意的是,笔者在这里介绍的创作标题的方法,在微信公众平
台、今日头条、一点资讯等新媒体平台上同样适用。
1.夺目法
运营者可以在拟写标题时,采用夺目法,让标题看来比较不可思
议,给人以夸张的感觉,从而吸引人们的注意力,让人产生强烈的一窥
究竟的欲望。
以下几种类型的标题,都可以算是采用夺目法创作出来的。运营者
如果想要采用夺目法拟写标题,那么就必须要掌握以下几种标题类型。
1)警告型
警告型标题是一种有力量又严肃的标题,说得通俗一点儿,就是用
标题给人以警醒作用。警告型标题通常是指将警告事物的特征、警告事
物的功能、警告事物的作用3部分内容移植到微信公众号文章标题中。
警告型的标题常以发人深省的内容、严肃深沉的语调给读者以强烈
的心理暗示。尤其是警告型的新闻标题,常常因如图3-9所示的作用而
被很多公众号文章撰写者所追捧和模仿。
图3-9 警告型新闻标题的作用
2)数字型
数字型标题是指在标题中嵌入具体的数字,因为数字通常能给读者
带来最直观的影响。一个巨大的数字能使人们产生心灵的触动,很容易
让人产生惊讶的感觉,往往人们一般都会想要得知数字背后的内容。
如图3-10所示,是微信公众号“思路网”(左)和“中国建设银
行”(右)推送的数字型标题。
图3-10 数字型标题
2.导师法
导师法是指运营者在写标题的时候,以拥有资深经验或者专家的形
象来表达文字的内容,采用这种方法写出的文章标题会给人比较专业、靠谱的感觉。
以下几种类型的标题,都可以算是采用导师法创作出来的。运营者
如果要采用导师法创作文章标题,那么就一定需要掌握以下几种类型的
标题。
1)观点型
所谓观点型标题,是指以表达观点为核心的一种标题撰写形式,一
般会在标题上精准到人,会将人名放置在标题上,在人名的后面会紧接
着对某件事的个人观点或看法。下面就来看几种观点型标题的常用公
式。
“某某认为_____________”
“某某称_____________”
“某某指出_____________”
“某某资深_____________,他认为_____________”
“某某:_____________”
如图3-11所示,是微信公众号“凯叔讲故事”(左)和“健康周
报”(右)推送的典型的观点型标题。
图3-11 观点型标题
2)励志型
励志型标题实际上就是文章编辑从自身或者他人的角度出发,以现
身说法的方式来讲述一个故事,从而达到吸引读者的目的。
如今很多人都想做成某一件事,却苦于没有将想法付诸行动的动
力。这个时候给他们看励志式微信公众号文章,让他们知道他人是怎样
打破困难的阻碍,走上人生巅峰的。读者对他人的故事都会特别好奇,从而使这个标题的结构看起来很诱惑人。
现身说法标题模板有两种。一种模板为“_______是如何使我
_________的”。例如:“3个减肥方法是如何使我从一个180斤的胖妹3
个月成为90斤的苗条女郎的”。
另一种模板为“我是如何___________的”。例如:“我是如何从
一个摄影小白变成摄影高手的”。
微信公众号文章编辑者在写励志式文章标题的时候,并不一定要按
照模板来写。只要将文章标题写得真正能点燃读者的激情,达到阅读文
章的目的即可。如图3-12所示,是搜狐新闻上一篇典型励志型标题。
图3-12 搜狐新闻上典型的励志型标题
3)经验型
经验型标题是一种很受读者欢迎的微信公众号文章标题,因为读者
阅读微信公众号内的文章都是带有一种向文章取经的目的,想在文章中
吸取某一方面的经验与总结,以达到提高自身的目的。
这种经验型的文章标题,对编辑者的逻辑性要求很高。而且需要注
意的是,如果文章使用了经验型的标题,那么其文章的内容就必须要具
有一定的权威性以及学术性或者至少经验性较强,切忌出现大量的抄
袭,或者出现在其他地方随便就能找到的内容。
如图3-13所示,是公众号“手机摄影构图大全”上推送的典型的经
验型标题的文章。
4)鼓舞型
鼓舞型标题是用鼓动性的词句,号召人们快速做出决定的标题。此
类标题,文字都会比较有感染力,能给读者传递一种鼓舞的力量,且便
于记忆,使消费者易于接受宣传的鼓动,产生参与活动的行为。
鼓舞型标题在文学修辞上要积极向上,同时也要注意不要让读者有
被强迫的感觉,所以在撰写的时候遣词用句要适当。
图3-13 经验型标题
5)指导型
所谓指导型标题,是指针对某一个具体的事情,给出一定的解决问
题的建议、方法。这类标题会扣上“怎样”“某某的养成之道”“更简
单某某之道”之类的字眼。这一类标题能吸引大部分的新人或者对未知
领域感兴趣的读者的目光。
运营者在编写时,注意内容的专业性,广告插入要适当,避免硬广
植入的情况发生;不要产生直接复制粘贴别人文章的行为,这样即可编
写出一个优秀的指导型标题。如图3-14所示,是微信公众号“万唯教
育”(左)和“印象笔记”(右)在自己平台上推送的典型的指导型标
题的文章。
图3-14 指导型标题
3.含蓄法
含蓄法是指运营者在写标题的时候不直接明了地将文章要传达的内
容在标题上表达出来,而是通过一些暗示或者提示进行文章标题创作的
方法。
采用含蓄法创作的标题主要有以下几种。
1)悬念型
悬念型标题是指将文章中最能够引起读者注意的内容,先在标题中
做个铺垫,在读者心中埋下疑问,引起读者深思,从而去阅读文章内
容。
利用悬念撰写标题的方法通常有4种,如图3-15所示。
图3-15 利用悬念撰写标题的方法
采用悬念型标题的文章在人们的日常生活中运用得非常广泛,也非
常受欢迎。人们在看电视、综艺节目的时候也会经常看到一些节目预告
之类的广告,这些广告就会采取这种悬念型标题引起观众的兴趣。
悬念型标题主要是为了增加文章内容的可读性。因此,微信公众号
文章编辑需要注意的一点是,用了这种类型的标题之后,一定要确保文
章的内容确实是能够让读者感到惊奇、有悬念的,不然就会引起读者的
失望与不满,从而就会让读者对公众号产生质疑,影响公众号在读者心
中的形象。
运营者在设置悬疑式标题之前,需要将答案设置好,然后根据答案
再来设置悬疑型标题,不能只做“标题党”,要做到文章内容能符合标
题情况,给读者一个满意的阅读体验。
专家提醒
需要特别注意的是,不做“标题党”这一点在今日头条平台上,尤其要注意。因为根据今日头条的发文规定,运营者在上面发文时如
果为了追求吸睛,而发布标题与内容不符的文章,是会受到平台处罚
的。
2)隐喻型
隐喻型标题是指在文章标题中采用比喻的手法进行创作的一种标
题。这种方法能够使得文章标题更加新颖、更具创意,从而能给读者留
下深刻的印象,引起读者阅读的兴趣和好感。
隐喻型标题借助读者本身的知识、修养、情操等方面,对文章标题
可以发挥一定的想象,以此来提高文章的意境。
3)问题型
问题型标题是以提问的形式将问题提出来,读者可以从提出的问题
中知道文章内容是什么。一般来说问题型标题有6种公式,运营者只要
围绕这6种公式撰写问题型标题即可。
“什么是_____________”
“为什么_____________”
“怎样_____________”
“_____________有哪些诀窍”
“_____________有哪些秘籍”
“某某:当你遇到_____________问题时”
如图3-16所示,是微信公众号“跑步者说”(左)和“励志人生心
语”(右)在自己平台上推送的典型的问题型标题的文章。
图3-16 问题型标题
3.1.4 实用:拟写实用标题的方法
在介绍了拟写常用标题的几种方法之后,接下来笔者将为大家介绍
拟写实用标题的几种方法。
同样,拟写实用标题的这些方法不仅适用于微信公众平台上,也适
用于今日头条、一点资讯等新媒体平台上的文章标题创作。
1.“体”字法
所谓“体”字法,是指运营者在编写文章标题时,创作的标题的类
型可以归纳成“体”字结尾。
最常见的“体”字法标题有以下几种,运营者如果要采用“体”字
法创作标题的话,那么就必须掌握这几种标题。
1)急迫体
现在社会上,很多人都或多或少有一点拖延症,需要在他人的催促
下才会动手做一件事。
急迫体的公众号文章的标题就有一种类似于催促读者赶快阅读的意
味在里面,它能够给读者传递一种紧迫感,让读者加快阅读文章的速
度。
运营者在使用急迫体写文章标题的时候,可以加“赶快行动、过会
儿就删”等词语,让读者产生现在不看等会儿就看不了的感觉。
如图3-17所示,微信公众号“纵横公考”(左)和“微媒新
秀”(右)在自己平台上推送的典型的急迫体标题的文章。
图3-17 急迫体标题
2)如何体
如何体的微信公众号文章标题是指在文章标题上会有“如何”的字
样出现,这种标题让读者一眼就能分辨出文章内容是否是自己想要的,从而决定是否继续阅读该文章。
如图3-18所示,是微信公众号“十点读书”在自己平台上推送的如
何体标题的文章。
图3-18 如何体标题
3)福利体
福利体标题是指在文章标题上向读者传递一种阅读这篇文章你就赚
到了的感觉,让读者自然而然地想要去阅读文章。
福利体标题的表达方法有两种,具体如图3-19所示。
图3-19 福利体标题的两种表达方法
(1)直接表达。这一种福利体标题会在文章标题上直接写有“福
利”二字,让读者一看就知道该文章具有福利。如图3-20所示,是公众
平台“人像发烧友”平台上推送的直接表达的福利体标题的文章。
(2)含蓄表达。这一种福利体标题不直接将“福利”二字写在标
题上,而是通过与福利一词具有一样表达意思的其他词语传递文章里所
具有的福利。例如:实用法则、导航、掌握、学会等词。如图3-21所
示,是微信公众号“手机摄影构图大全”在其平台上推送的间接表达的
福利体标题的文章。
图3-20 直接福利体标题
图3-21 间接福利体标题
4)借势体
借势体标题是指在文章标题上借助社会上一些事实热点、新闻的相
关词汇来给文章造势,增加点击量。
事实热点拥有一大批关注者,而且传播的范围也非常广。微信公众
号文章的标题借助这些热点就可以让读者轻松地搜索到该篇文章,从而
吸引读者去阅读文章里的内容。
微信公众号文章编辑者在采用借势体标题的时候,需要注意热点的
时效性,要在人们对这一热点关注度最早或者最高的时候将其加入到自
己的文章标题中去,这样才能达到最好的借势效果。
对于借势体标题,千万不可等到热点的大势过去了再推送这种借势
体标题的文章,这样效果不佳。
2.“性”字法
所谓“性”字法标题,指的是运营者在创作标题时,创作的标题的
类型可以归纳成以“性”字结尾。
最常见的“性”字法标题有以下几种,运营者如果要采用“性”字
法创作标题的话,那么就必须掌握这几种标题。
1)解释性
解释性标题是指将标题分为两部分,在标题的前部分先给出一个总
结,然后再针对这个总结进行详细一点的解释。解释性标题能够给读者
一丝神秘气息,引起读者对这丝神秘气息进行探索。
2)专业性
专业性标题是指在标题中嵌入某个方面的专业性词语,让文章看起
来更加专业,传递专业价值。
这种专业性标题能够吸引那些跟专业名词相关的读者,从而达到精
准的吸粉目的。这样得来的读者群能够给微信公众号带来更大的价值,而且这种粉丝的追随度会比其他的粉丝更高。
但是这种专业性标题相对于其他类型的标题来说,其关注度会偏低
一点。因为其专业性使得其受众范围变小了,但是对微信公众号运营者
来说并不是一件坏事,宁缺毋滥,就是对这种现象最好的解释。
如图3-22所示,是微信公众号“手机摄影构图大全”在其平台上推
送的专业性标题的文章。
图3-22 专业性标题
3)趣味性
趣味性标题是指在标题中使用一些有趣、可爱的词语,让整个标题
给人一种轻松、欢快的感觉。
这种充满趣味性的标题会给读者营造一个愉悦的阅读氛围,因此就
算文章中的内容是产品宣传的广告,也不会让读者很反感。
3.“式”字法
所谓“式”字法,是指运营者在编写文章标题时,创作的标题的类
型可以归纳成“式”字结尾。
最常见的“式”字法标题有以下几种,运营者如果要采用“式”字
法创作标题的话,那么就必须掌握这几种标题。
1)集合式
集合式标题是指在标题上对文章中所涉及的内容进行总结分类,并
直接在标题上写出分类后的具体数字。
读者在阅读集合式标题的文章时会感觉比较值,因为文章的标题看
起来比较集中,能给读者带来较强的视觉冲击感。如图3-23所示,是微
信公众号“手机摄影构图大全”在其平台上推送的集合式标题的文章。
图3-23 集合式标题
2)半遮掩式
半遮掩式标题是在通过标题向读者传递文章的主题,只透露一点不
说完全,给读者留下小悬念,引起读者的兴趣又不直接告诉读者。
半遮掩式标题给读者的是一种犹抱琵琶半遮面的感觉,又如雾里看
花、朦朦胧胧,这样更能引起继续阅读的欲望。
3)揭露式
揭露式标题是指为读者揭露某件事物或隐藏的不为人知的秘密的一
种标题。大部分人都会有一种好奇心跟八卦心理,而这种标题则恰好可
以抓住读者的这种心理。这种标题能给读者传递一种莫名的兴奋感,能
充分引起读者的兴趣。
3.2 引流涨粉:利用今日头条推文导粉
前面介绍了微信公众平台、今日头条等新媒体平台都适用的标题相
关的内容之后,下面将为大家介绍借助今日头条引流涨粉的方法。
3.2.1 第一步:准备入驻今日头条平台
运营者在入驻今日头条平台前,要先弄清楚注册该平台所需要的资
料,并将这些资料准备好。
今日头条平台上为用户提供了5种类型的头条号。下面介绍每种头
条号所需要准备的资料。
1.个人类头条号资料
根据今日头条平台要求,运营者如果要注册个人类型的头条号,那
么就需要准备以下几种资料,具体如图3-24所示。
图3-24 注册个人类头条号所需资料
1)头条号名称、头像
运营者在注册个人头条号的时候,需要先提前准备好头条号的名称
及头像,这样能够确保在后续的注册过程中,不用匆忙地去想名称和头
像。
今日头条平台对头条号的名称要求是字数控制在2~10个字之间,不能用有特殊符号和明显的营销意图的名字。
笔者建议运营者可以直接用自己微信公众号的名称和头像,这样能
够让读者在记住自己头条号的同时也记住自己的微信公众号,为后期将
粉丝引导到公众号上打下基础。
而对头像的要求是:清晰、健康、具有代表性、不能使用二维码、大小控制在5M及5M以内、图片像素为200×200。
2)头条号介绍词
运营者准备自己的头条号介绍词时,笔者建议运营者可以使用自己
公众号的介绍,但是头条号规定介绍词的字数要控制在10~30个字之
间。
3)辅助材料
辅助材料指的是运营者在其他平台上的链接,如微信公众号、专栏
等平台的链接。此材料将作为头条号审核运营者入驻资格的参考依据,虽然不是必填选项,但是运营者准备了可能会提高审核通过的概率。
4)身份证
身份证是证明运营者身份的最直接的证明,是必不可少的一项材
料。
5)手持身份证照片
运营者需要准备一张手持身份证拍摄的照片,对其具体要求是拍照
时双手持身份证放在胸前正前方、照片上的身份证号码必须清晰可见、尺寸大小控制在2M以内,如图3-25所示。
图3-25 今日头条对手持身份证照片的要求
6)联系方式
联系方式具体包括运营者的电话、联系邮箱必须要有的两项,还可
以提供QQ或者微信等联系方式。
专家提醒
需要注意的是,如果运营者注册的是健康、财经等领域的个人头
条号,那么还需要上传专业资质的证明材料。
2.媒体类头条号资料
运营者注册媒体类的头条号所需的资料,同样需要上述个人类型的
资料,这里就不再赘述。但是媒体类的头条号还需要准备以下两样资
料。
1)组织机构代码证
在注册该类型的头条号时,运营者需要上传组织机构代码证的图
片,因此运营者需要提前将组织机构代码证准备好。
2)媒体类头条号的确认书扫描件
媒体类头条号的确认书模板今日头条有提供,如图3-26所示。运营
者要将其下载下来打印成纸质文件,填写好,做成扫描件上传到今日头
条平台上相应的地方。
图3-26 今日头条提供的媒体类头条号的确认书模板
3.国家机构类头条号资料
同媒体类型的头条号一样,申请国家机构类头条号,除了需要上述
个人类型的资料外,也需要提供确认书扫描件,今日头条平台为其提供
的确认书模板如图3-27所示。
图3-27 今日头条提供的国家机构类头条号的确认书模板
4.企业类头条号资料
运营者注册企业类头条号所需的资料,同样需要上述个人类型的资
料,这里就不再赘述。
但是,注册企业型的头条号,运营者还需要准备企业营业执照扫描
件和确认书扫描件。今日头条平台对企业营业执照扫描件的要求是要清
晰,但是不能超过2M;同时,其为企业类型的头条号也提供了确认书模
板,模板与媒体类的是一样的,在这里笔者就不再展示了。
5.其他组织类头条号资料
其他组织类型的头条号,主要所需的注册资料跟个人类型的一样,需要准备组织机构代码证和确认书扫描件,扫描件的模板跟媒体类、企
业类的头条号是一样的。
3.2.2 第二步:正式入驻今日头条平台
运营者在进行了上述准备工作之后,接下来就要真正开始入驻今日
头条平台。下面将以注册个人类型的头条号为例,为大家介绍详细的注
册过程。
如果运营者想要注册个人类型的头条号,其注册流程如下。
这里以公众号“手机摄影构图大全”为例,为大家介绍入驻个人类
型的头条号的操作流程。
首先,运营者需要进入今日头条官网首页
(http:www.toutiao.com),然后单击首页右上角的“头条号”按
钮,进入“头条号”页面,然后单击该页面右上角的“注册账号”按
钮,如图3-28所示。
执行此操作后,即可进入“注册账号”页面,在该页面运营者需要
填写注册邮箱相关的信息,将该页面的信息填写完后,运营者需要选
中“我同意并遵守《头条号用户协议》”,然后单击页面下方的“注
册”按钮,如图3-29所示。
图3-28 单击“注册帐号”按钮
图3-29 单击“注册”按钮
执行此操作后,即会进入输入手机号相关信息页面,在该页面运营
者需要输入自己的手机号,并输入手机收到的验证码,然后单击该页面
下的“确定”按钮即可,如图3-30所示。
执行此操作后,即会弹出“绑定手机号成功,请前往邮箱激活您的
账号”的提示框,运营者只要单击该提示框即可进入相应的页面。运营
者只要单击该页面上的“登录邮箱激活”按钮即可,如图3-31所示。
执行此操作后即可进入QQ邮箱,打开今日头条发送的邮件并单击邮
箱中的链接,在出现的“您将要访问”页面中,单击“继续访问”按
钮,如图3-32所示。
图3-30 单击“确定”按钮
图3-31 单击“登录邮箱激活”按钮
图3-32 单击“继续访问”按钮
图3-32 单击“继续访问”按钮(续)
执行此操作后,即可返回到头条号注册过程中,并进入“选择类
型”页面,运营者需要在该页面中单击个人类型头条号下方的“选
择”按钮,如图3-33所示。
图3-33 单击个人类型头条号下方的“选择”按钮
执行此操作后,即可进入“入驻资料”页面,运营者需要按照要
求,将之前准备好的资料填写、上传到该页面相对应的地方,并且选
中“同意今日头条媒体平台用户协议”选项,然后单击“提交”按钮,如图3-34所示。
图3-34 单击“提交”按钮
执行此操作后,即可完成个人类型头条号的注册。运营者注册完成
之后,还需要等待平台审核,审核通过之后,运营者即可在平台上发送
文章。
3.2.3 第三步:撰写推送软文文章导粉
进入今日头条的后台,运营者就可以在此处编写要推送的文章。编
写文章的时候,运营者一定要注意文章标题是否具有吸引力。
据头条号的作者反映以及笔者收集资料总结发现,在今日头条上,一篇文章的标题十分重要,它会在很大程度上影响运营者文章的阅读
量。但是运营者千万不可以为了让文章的标题具有吸引力而做标题党。
因为在今日头条上发布标题党式的文章是会影响头条号指数的(关
于头条号相关指数,笔者在后面会进行详细讲解),这样就会影响文章
审核的通过率,从而影响文章的推荐量。
在前面的章节笔者已经介绍过文章取标题的方法,因为这些方法同
样也适用于今日头条上的文章,所以笔者不再赘述。下面主要为大家介
绍在头条号后台编写文章的实操。
首先运营者需要进入头条号的后台管理页面,然后单击该页面中
的“发表”按钮,即可进入到“发表文章”页面,如图3-35所示。
图3-35 头条号后台管理页面
然后,运营者就可以在该页面进行文章编辑,首先要在标题栏处输
入文章的标题,然后就可以编写文章的正文,如图3-36所示。
运营者在编辑文章的时候,还可以在文章中上传图片,使文章的内
容看起来更加生动。运营者只需要单击“发表文章”页面中的工具栏选
项里的“图片”按钮,然后按照系统提示操作即可将图片上传至文章
中,其效果如图3-37所示。
图3-36 编写文章的标题与正文
图3-37 文章中上传图片的效果图
运营者在今日头条后台编辑完一篇文章之后,接下来要做的就是设
置该篇文章的封面图片。清晰、唯美的文章封面图片配上有吸引力的标
题,才能够吸引更多读者点开文章阅读。要设置文章的封面图片,运营
者只要在“封面”提供的“自动”“单图模式”“三图模式”3种封面
模式中选择一种即可。
笔者建议大家可以选择“三图模式”这一种封面,因为它呈现出来
的版式效果会更好,也能够吸引更多的读者。这里就以选择“三图模
式”为例,然后单击下方的“+”按钮,如图3-38所示。
执行此操作后,就会弹出选择图片页面。在弹出的页面中有很多图
片,这些图片都是运营者编辑这篇文章时所用到的图片。运营者按照自
己的想法选择3张图片即可,设置好后如图3-39所示。
图3-38 单击“+”按钮
图3-39 设置3张封面图片
运营者在设置完文章的封面之后,还需要进行文章分类选择。这是
很重要的一步,因为它决定了运营者的文章放在什么领域。只有将文章
放在平台上相对应的领域中,文章才能推荐到精准的受众中,这样吸引
的粉丝才能是有效粉丝。
例如,笔者编辑的这篇文章是属于摄影类的,那么在选择分类的时
候就应该选择“摄影”选项。笔者只要单击分类选项后对应的选项按
钮,即可进行分类选择,然后选择“摄影”选项即可,如图3-40所示。
图3-40 选择“摄影”选项
运营者在编辑完一篇文章并且设置好文章封面后,还可以进行文章
客户端预览。这样就可以预览一下文章的排版效果,检查文章中有无错
别字、图片与文字是否相符等情况。
运营者要进行客户端预览文章,只要单击“发表文章”页面中
的“客户端预览”按钮,就会弹出预览页面,如图3-41所示。
图3-41 客户端预览页面
运营者在进行了文章预览之后,如果发现文章中有不满意或者错误
的地方,还可以进行修改;如果没有不满意和错误的地方,那就可以单
击“发表”按钮,发布文章,如图3-42所示。
图3-42 单击“发表”按钮
文章发布之后,并不能立马出现在读者的面前,还要经过今日头条
平台的审核,审核通过了之后读者就可以看见了。但是运营者在头条号
后台文章管理栏中的“手动更新”页面可以看见刚才自己编辑好的文
章。
3.2.4 第四步:查看文章的相关数据
运营者将文章推送到今日头条平台上之后,还需要开展一系列后期
的观察工作,如查看文章的推荐量、阅读量、评论量、转发量、收藏量
等阅读情况。
运营者要查看这些阅读数据,可以进入今天头条平台后台,然后单
击“文章管理”栏下的“手动更新”按钮,即可进入“手动更新”页
面。在该页面中,运营者可以查看每一篇成功推送后的文章的推荐量、阅读量、评论量、转发量等相关数据,如图3-43所示。
图3-43 查看文章的相关数据
3.2.5 第五步:分析文章的详细数据
运营者在查看了每篇文章的推荐量、阅读量、评论量等相关数据之
后,接下来就可以进行相关数据的详细分析。运营者分析文章的详细数
据,首先需要查看文章的详细分析。
运营者要查看文章的详细分析,首先就需要进入今日头条平台后
台,然后单击“数据统计”栏下的“文章分析”按钮,然后进入“文章
分析详情”页面。在该页面中,有“按文章”和“按时间”查看文章7
天、14天、30天的相关数据。如图3-44所示,则是通过“按文
章”和“7天”两个条件查看文章的相关数据。
图3-44 通过“按文章”和“7天”两个条件查看文章的相关数据
在“按文章”选项下,运营者就可以查看每一篇文章的详细分析。
笔者以《摄影构图大发现!合理搭配色彩,可以一次美个够!》这篇文
章为例,运营者只要单击该篇文章后的“详细分析”按钮即可看见该篇
文章的详细分析情况,如图3-45所示。
图3-45 文章的详细分析情况
通过图3-45,可以看出一篇文章的详细分析包括了以下几项内容:
平均阅读进度、跳出率、平均阅读速度、文章详情、阅读来源分析、阅
读完成度分析。
文章的数据存在以下几个特点,具体如图3-46所示。
针对头条号“手机摄影构图大全”该篇文章的数据的特点,笔者进
行了以下分析。
1.针对推荐量较高的分析
在今日头条平台上,文章的推荐量是直接与运营者的头条号指数相
关联的,头条号指数越高,推荐量就会更多。因此,运营者如果想要让
今日头条平台推荐自己的文章,那么就必须要提高自己的头条号指数。
图3-46 此篇文章的数据的特点
2.针对阅读量一般的分析
对于文章的阅读量一般这一问题,运营者可以根据今日头条平台读
者喜欢有吸引力的标题这一特点来采取措施解决问题。
运营者可以根据笔者之前介绍的拟写标题的方法,多进行标题创
作,在标题与文章内容相符合的前提下,将自己的文章的标题写得生
动、吸引人,但又不过分夸张。
3.针对评论量、收藏量、转发量较低的分析
对于文章的评论量、收藏量、转发量较低的情况,运营者可以适当
地增加与读者之间的互动。只要将与读者之间的互动度提高,同时运营
者提高自己文章的质量,那么评论量、收藏量、转发量自然就会有相应
的提高。
4.针对阅读来源来自系统推荐的分析
关于这一点,就与第一点一样,运营者需要注意头条号的头条号指
数。
3.2.6 第六步:查看、分析头条号指数
在今日头条平台上,头条号指数是非常重要的一项指数,它决定着
运营者的内容有多值得被推荐。也就是说,头条号指数越高,运营者发
布的文章被推荐的概率和推荐的次数也就越高。那么运营者要怎样查看
自己头条号的指数呢?
运营者要查看自己头条号的指数,首先需要进入今日头条平台后
台,然后单击“数据统计”栏下的“头条号指数”按钮即可进入相应的
页面。在该页面中,运营者可以看见自己头条号相关的指数。
头条号指数满分是950分,每个运营者的头条号指数并不是一成不
变的,它会随着运营者发布文章的情况而变动。
如图3-47所示,是头条号“手机摄影构图大全”最近的头条号指
数。
图3-47 头条号“手机摄影构图大全”头条号指数
从图3-47我们可以看出,头条号指数总共包括5个维度,具体如图
3-48所示。
图3-48 头条号指数的5个维度
这5个维度每个维度分数的高低都会影响到头条号总分的高低,因
此运营者要做好每个维度分数的掌控。下面将从头条号的5个维度出
发,为大家介绍怎样提高头条号指数。
1.健康度
头条号指数的第一个维度:健康度。在头条号中,如果满足一定的
条件,就能提高整个维度的得分。针对健康度,头条号给出的提升分数
的条件如图3-49所示。
运营者需要对照健康度的得分条件,养成每天分析头条号文章的习
惯。当发现健康度指数的得分比较低的时候,要及时行动,弥补健康度
指数中不足的地方。可以从以下几个方面采取措施。
1)给文章配上清晰、精美、合适的图片
运营者在给文章配图的时候,要用清晰美观、合理的图片,这样才
能够延长用户在页面停留的时间,同时也能提升用户的阅读体验。
图3-49 提高健康度得分的条件
2)内容精简、耐读
文章的内容要精练,不啰唆,提高耐读性、易读性。这样做也能够
延长用户停留的时间,以及能吸引读者读完整篇文章,因为太过复杂烦
琐的文字,用户可能没耐心看下去,会直接关闭页面。
3)标题有趣、吸引人
用悬念吸引读者读下去,或者用趣味性打动读者,反正不要太过于
平实了,有亮点才能吸引用户。而且,经过观察,笔者发现今日头条上
有娱乐性、话题性的标题会更受读者的欢迎。
2.原创度
原创度很好理解,就是平台运营者发布的文章是原创的,没有在其
他平台发布过的。针对原创度,头条号也给出了相应的得分条件,如图
3-50所示。
图3-50 提高原创度得分的条件
总结而言,运营者要提高头条号的原创度,那么就必须做到以下3
点。
1)原创
运营者要坚持发表的文章是自己原创的,不抄袭。同时,如果文章
中涉及借鉴百度百科等内容时,也不要完全照搬其内容,因为机器在进
行全网查重的时候,也会认为这是重复内容,会影响到原创度的分数。
2)首发
对于会将同一篇文章发表在多个平台的运营者需要注意的是,一定
要将文章首发在今日头条上,然后等今日头条上该篇文章审核过了再发
到其他平台上。
3)手动发表
运营者在今日头条上发布文章的时候,要尽量进入头条号后台手动
发表,而不要采用“同步”功能,这样原创度得分会较高。
3.活跃度
活跃度是指运营者发文的频率。针对活跃度,头条号给出的得分条
件如图3-51所示。
图3-51 提高活跃度得分的条件
以头条号“手机摄影构图大全”为例,因为该账号保持着每天发布
1条原创内容的习惯,所以它的活跃度全都维持在10的标准,如图3-52
所示。
图3-52 活跃度趋势
4.垂直度
垂直度就是让运营者最好专攻一个领域的内容,不要这个领域的内
容涉及一点、那个领域的内容涉及一点,因为这样会导致账号的垂直度
评分降低,从而影响头条的总体指数。
有关垂直度的得分条件,头条号也给出了一定的标准,如图3-53所
示。
图3-53 提高垂直度得分的条件
5.互动度
互动度是指运营平台和读者之间的互动。关于互动度,头条号给出
的得分条件如图3-54所示。
图3-54 提高互动度得分的条件
关于提升互动度,运营者可以从以下几个方面去着手。
1)主动邀请读者参与评论
在文章的末尾处或者评论处主动向读者发起讨论邀请,或者是让读
者在评论区发表对文章的看法,让他们参与到评论中来。这样自然就能
增加文章的评论,互动度就会提高。
2)积极回复读者评论
运营者对于读者的评论要积极回复,这样也能够提升互动度。
3)内部成员参与评论
运营者还可以采取让内部成员在文章下进行中肯的评论,然后互相
点赞、评论的方式提升互动度。而且,这样也能够提高读者参与文章评
论的欲望。
让内部成员参与评论,具有以下几个好处。
能够提高读者想要评论的欲望,增加评论人数。
能够让差评落到后面,就不容易被其他读者看到。
能够炒热评论区的气氛,提高好评率。
3.3 商业变现:流量广告+电商盈利
在前面的章节中,笔者已经为大家简单介绍了运营者可以采用的商
业变现的方法,其中就包括了流量广告和电商盈利这两种,相信大家对
这两种商业变现的方法已经有了最基础的了解。
下面将通过京东商城的微信公众平台,为大家更深入地介绍利用流
量广告和电商盈利实现变现的具体过程。
3.3.1 汇聚资源:流量广告
在京东的微信平台上,其采用的流量广告方法有很多种,这里选择
最重要的一种为大家介绍。
在微信平台上,有一个京东流量入口。用户只要打开自己的微信,然后进入“我钱包”界面,在该界面的第三方服务选项中,就可以看
见一个“京东精选”按钮。用户只要点击该按钮,即可跳转到京东精选
购物页面,如图3-55所示。
这一入口就是京东在微信公众平台上的一个流量广告入口,它能够
给京东带来众多流量。
图3-55 微信给京东提供的流量广告入口
3.3.2 出售商品:电商盈利
京东加入微信公众平台后,依靠平台的优势和自身的优势,将电商
盈利发挥了更大的作用。京东的电商盈利方法主要有3种,具体如图3-
56所示。
图3-56 京东电商盈利主要采用的方法
1.菜单栏
在京东的服务号上,菜单栏是京东进行电商盈利的方法之一。京东
服务号上设有“购物专区”和“全部商品”以及“我的”3个菜单栏按
钮。京东服务号订阅者只要点击京东服务号上的“购物专区”和“全部
商品”菜单栏按钮,就能进入京东微店,如图3-57所示。但是目前京东
微店还在测试中,用户还不能通过此渠道购买商品。但是相信店铺测试
完成后,京东微店将成为京东电商盈利的主要渠道之一。
订阅者可以通过点击“我的”菜单栏中的“个人中心”或者“购物
车”按钮,进入相对应的界面,然后通过该界面上的“为您推荐”栏,用户就可以购买商品,如图3-58所示。
图3-57 京东微店测试店铺
图3-58 用户通过“为您推荐”栏购买商品
2.图文消息
在京东的服务号“京东JD.COM”中,其推送的部分图文消息就是购
买链接。订阅者只要点开图文消息,即可进入相对应的京东商城领域,之后用户就可以购买商品了,如图3-59所示。
图3-59 点击图文消息购买商品
3.阅读原文
京东除了服务号——“京东JD.COM”,还有订阅号——“京东”。
在订阅号中,用户可以通过其推送的消息,了解商品的信息。如果有意
愿,用户只要点击消息页面最下方的“阅读原文”则可进入到京东商城
购买商品,如图3-60所示。
图3-60 通过阅读原文购买商品
在京东订阅号“京东”上,并不是推送的每一条图文消息都可以通
过点击“阅读原文”购买商品。
3.3.3 流量转化:流量变现的多种方式
在熟悉了京东微信平台的流量广告、电商盈利相关的内容之后,下
面为大家介绍京东流量变现的多种方式,具体如图3-61所示。
图3-61 京东流量变现的多种方式
1.文中嵌入商品广告变现
京东运营者通过在平台推送的文章中嵌入商业广告这一方式来实现
变现。如图3-62所示,是京东订阅号推送的文章中直接嵌入文字型商品
广告的文章示例。在这篇文章中,京东平台还给出了免单信息,以此引
起用户的购买欲望,从而达到商业变现的目的。
图3-62 文中嵌入文字型商品广告以实现变现
如图3-63所示,是京东直接在文中嵌入视频型商品广告的文章示
例。此视频向用户传递了京东“双十一”活动时,为大家提供的各种商
品类型、优惠活动,表明了活动力度,以此吸引广大读者,从而实现商
业变现。
图3-63 文中嵌入视频型商品广告以实现变现
2.提供各种优惠活动变现
在京东的微信公众平台上,用户可以看见各种优惠活动。这些优惠
活动也是京东实现流量变现的一种有效方式。
京东采用的优惠活动有很多种,如京东服务号上推出的新人礼包、满减活动、优惠券等。这些活动在带来流量的同时,也能够激发用户的
购买心理,从而实现商业变现。如图3-64所示,是京东服务号上新人礼
包优惠活动的相关信息。
图3-64 京东服务号上新人礼包优惠活动的相关信息
如图3-65所示,是京东服务号上推出的满减活动及优惠券优惠活动
的相关信息。
图3-65 京东服务号上满减活动及优惠券优惠活动的相关信息
3.多平台营销矩阵变现
除了京东一系列微信公众号之外,京东还拥有多个营销平台,如PC
端京东商城、手机京东APP、京东微博以及京东新出的京东直播APP等。
这些平台都能够为京东带来流量,同时京东也能够在这些平台上进行商
品营销,实现商业变现。
京东在其新浪微博上,推送了很多引导用户购买商品的信息,粉丝
只要点击微博消息中的网页链接,即可进入商品购买页面,如图3-66所
示。
同时,京东新浪微博还宣传了京东直播APP,通过该APP,京东也能
实现商业变现。如图3-67所示,是京东新浪微博上宣传的京东直播平台
的相关信息,在这个页面上可以看见相关的商品售卖信息。
图3-66 京东通过新浪微博进行商业变现
图3-67 京东通过京东直播平台进行商业变现
第4章
决定美观度——图片的选取和优化
学前提示
图片承载了文章的颜值,它决定了文章的美观度,能给读者提供精
神与视觉的享受。因此,运营者要慎重对待。本章笔者将为大家介绍在
公众号和新媒体平台上通用的图片相关的技巧、利用一点资讯平台进行
推文导粉、商业赞助+线下活动商业变现方式等方面的内容。
要点提示
图片展示:提升人气的视觉力量
引流涨粉:利用一点资讯平台推文导粉
商业实现:商业赞助+线下活动
4.1 图片展示:提升人气的视觉力量
运营者如果想要让自己公众号上的图片变得吸引人,达到一图胜却
千言万语的效果,引爆读者眼球,那么就需要做到以下8点。
这8点提升图片视觉效果的方式,不仅在微信公众平台上适用,在
一点资讯、今日头条等新媒体平台也同样适用。下面将主要以微信公众
平台为例,为大家介绍图片的相关内容。
4.1.1 色彩:图片颜色要舒适
运营者想要让自己文章中的图片吸引读者的眼球,那么所选的图片
的颜色搭配要合适。图片的颜色搭配合适能够给读者一种顺眼、耐看的
感觉,一张图片颜色搭配要合适需要做到以下两个方面。
1.色彩明亮
在没有特殊情况下,微信公众号的图片要尽量选择色彩明亮的,因
为这样的图片能给文章带来更多的点击量,其原因具体如图4-1所示。
图4-1 色彩明亮的图片带来更多点击量的原因
很多读者在阅读文章的时候希望能有一个轻松、愉快的氛围,不愿
在压抑的环境下阅读,而色彩明亮的图片就不会给读者一种压抑、沉闷
的感觉,恰好能给读者带来这样的阅读氛围。
2.与内容相适宜
微信公众号在选择图片的时候需要考虑到是否与发表的文章的内容
相适宜。如果文章推送的内容是比较悲沉、严谨的,那就可以选择与内
容相适应的颜色的图片,那就不可使用太过跳跃的颜色,因为这样会使
得整体感觉不搭。
4.1.2 大小:图片大小要合适
运营者要选择尺寸大小合适的图片做文章的主图。因此,在选择微
信公众号中的每一张图片的时候都要经过仔细斟酌。
运营者在选择图片尺寸大小的时候,需要清楚的是,图片格式的选
择是多样的,如图4-2所示,是4种很常见的图片格式。
图4-2 图片的格式
运营者在选择图片的时候,应该尽量将单张图片的容量大小控制在
1.5~2M之间为最佳,在这个容量限制下运营者可以从所有的图片格式
中选取效果最佳的格式进行图片制作。
同时,运营者还可以根据自己公众号读者的阅读时间习惯而对图片
的大小做调整。如果运营者要在一点资讯等新媒体平台发布文章的话,那么也可以根据一点资讯平台读者的阅读习惯、平台对图片大小的要求
调整图片的大小。
之所以说要选择合适的图片大小,就是从给读者阅读体验出发的,不想让过大的图片在耗费读者大量流量的同时还要耗费图片加载的时
间。
如果运营者发现自己平台的读者习惯晚上八九点阅读文章,而这个
时间段基本上人们都是待在家里的,读者可以使用WiFi打开公众号进行
阅读,不用担心读者的流量耗费也不用担心图片加载过慢,那么运营者
就可以适当地将图片的容量放大一些,给读者提供最清晰的图片,让读
者拥有最好的阅读体验。
但是,如果运营者发现自己平台的读者大部分习惯在早上七八点钟
阅读文章,那么读者使用手机流量上网的可能性就会比较大。这时候如
果运营者发送文章的话,就需要将图片的容量控制在上面所说的1.5~
2M之间,在为读者节省流量的同时也节省图片加载时间。
4.1.3 多少:使用单图还是多图
以微信公众平台为例,针对图片的多少这一问题,可以从两个方面
来理解,具体如图4-3所示。
图4-3 微信公众平台图片多少的两个方面
1.推送的图文消息的多少
推送的图文消息的多少是指一个公众号每天推送的文章的多少。细
心的读者会发现,有的公众号每天会发送好几篇文章,如图4-4所示的
公众号“手机摄影构图大全”;而有的公众号每天只会推送1篇文章,如图4-5所示的公众号“二号床”。
公众号推送的图文消息越多,所用的侧图就会越多;推送的图文消
息越少,所用的侧图也就越少。
图4-4 推送图文多的公众号“手机摄影构图大全”
图4-5 推送图文少的公众号“二号床”
微信公众号文章的单图文推送跟多图文推送各有各的特点,它们的
特点具体如图4-6所示。
图4-6 单、多篇图文消息各自的特点
2.文章中排版所用图片的多少
每个公众号都有属于自己的特色,有的公众号在文章内容排版的时
候会选择使用多图片的形式。
如图4-7所示,是“手机摄影构图大全”微信公众号推送的多图片
排版文章的部分内容展示。
图4-7 “手机摄影构图大全”公众号多图片排版文章的部分内容展示
但是,有的微信公众号在进行文章内容排版的时候,它的排版就只
会选择使用1张图片。
例如,微信公众号——“琢磨先生”为例,它在其平台上发布的一
篇叫《冬天如何取暖》文章,在这一篇文章中它的整个文章排版里就只
使用了一张图片,具体如图4-8所示。
图4-8 “琢磨先生”公众号上一张图片排版文章的案例
这种文章内容多图片、少图片的排版方式会给读者带来不一样的体
验,它们的区别具体如图4-9所示。
图4-9 文章内容排版多、少图片的区别
4.1.4 修饰:图片精美需要PS一下
运营者在进行微信公众号运营的时候是离不开图片的。图片是让公
众号文章内容变得生动的一个重要武器,会影响到读者点开文章的阅读
量。
因此,运营者在使用图片给文章增色的时候也可以通过一些方法给
图片“化妆”,让图片更加有特色,从而吸引到更多的读者。
运营者给自己的图片PS,可以让原本单调的图片变得更加鲜活起
来。运营者要给图片PS,可以通过两个方法着手进行,具体如图4-10所
示。
图4-10 给图片PS的两个方法
1.拍摄图片时“PS”
微信公众号使用的照片来源是多样的,有的公众号使用的图片是企
业或者个人自己拍摄的,有的是从专业的摄影师或者其他地方购买的,还有的是从其他渠道免费得到的。
对自己拍摄图片的企业或者个人这一类微信公众号运营者来说,只
要在拍摄图片时,注意好拍照技巧的运营,以及拍摄场地布局、照片比
例布局等,就能达到给图片“PS”——“化妆”的效果。
2.照片后期PS
微信公众号运营者在拍完照片后,如果对图片还是觉得不太满意,还可以选择通过后期来给图片“化妆”,或者是微信公众号运营者从其
他地方得到的图片不满意的话,也可以选择后期“化妆”。
现在用于图片后期处理的软件有很多,如强大的PS、众所周知的美
图秀秀等,微信公众号文章编辑可以根据自己的实际技能水平选择图片
后期软件,通过软件让图片变得更加夺人眼球。
一张图片有没有加后期,效果差距是非常大的,如图4-11所示,就
是同一张照片没加光效后期(左边)跟加了光效后期(右边)的效果对
比。
图4-11 同一张图片加后期跟没加后期的效果对比
4.1.5 特色:制造多彩的二维码
在现实生活中,随处都布满了二维码的身影,二维码营销已经成为
一种很常见的营销方式。二维码对微信公众平台来说也是非常重要的一
种吸引读者的图片,同时它也是微信公众平台的电子名片。
运营者在运营自己的平台时,可以制作多种类型的二维码进行平台
推广与宣传,吸引不同审美类型的读者。将我们生活中见到的二维码进
行分类,可以分为以下5种类型,具体如图4-12所示。
但是,在有的新媒体平台上,如今日头条、一点资讯,它们是不允
许在平台上放二维码图片的,所以运营者在这些平台发文的时候,就要
避免放二维码图片。
图4-12 5种类型的二维码
1.黑白二维码
在我们的日常生活中,比较常见的二维码都是黑白格子的,如图4-
13所示。这种单一的形式已经不能够满足喜欢尝鲜、喜欢创新的消费者
了。
图4-13 黑白二维码
2.指纹二维码
相信很多人对于这种指纹二维码都不会感到陌生,这是之前很流行
的一种二维码类型。它的特色是一张正常的普通的二维码旁边带一个指
纹型的动图。相对于一般的二维码,它给人的感觉会比较有趣。如图4-
14所示,是一张指纹二维码。
图4-14 指纹二维码
3.彩色二维码
彩色二维码是一种非常有特色的二维码,它不同于黑白二维码那么
单调、死板,它是亮丽、有活力的。这种二维码能够吸引大批追求新颖
与特色的读者,能够使微信公众平台变得更有个性。如图4-15所示,就
是一张彩色二维码。
图4-15 彩色二维码
4.LOGO二维码
LOGO二维码是指企业将自己公司的LOGO设计到二维码中,使得读者
在扫码或者阅读时能够看到自己企业的LOGO形象,加深了读者对自己企
业的印象,也达到了提升企业知名度的目的。
这种类型的二维码是企业型运营者进行微信营销与推广很常用的一
种二维码,其效果也是很不错的。
如图4-16所示,是一张“京东”公众号上加了企业LOGO的二维码。
图4-16 LOGO二维码
5.动态二维码
动态二维码也是微信公众平台运用得非常广泛的一种二维码类型,它相对于静态二维码来说能够带给读者更多动感,能给看见的人留下非
常深刻的印象。一张动态微信公众号二维码就是一张动态名片。如图4-
17所示,是“狗与爱的世界”微信公众号使用的动态二维码。
图4-17 动态二维码
4.1.6 冲击力:长图文带来强烈的视觉震撼
长图文也是使得微信公众平台的图片获得更高关注度的一种好方
法。长图文将文字与图片融合在一起,借文字描述图片内容的同时用图
片使所要表达的意思更生动、形象,两者相辅相成,配合在一起,能够
使文章的阅读量达到不可思议的效益。
有一个叫作“伟大的安妮”的微信公众号,它的平台上发布的文章
都是采用长图文的形式,以图片加文字的漫画形式描述内容,其发布的
文章阅读量都非常高。接下来我们就欣赏一下该公众平台上的某篇文章
的部分内容,如图4-18所示。
图4-18 “伟大的安妮”长图文文章部分内容欣赏
4.1.7 动态:动图更具动感效果
很多微信公众号在放图片的时候都会采用动图的图片形式。这种动
起来的图片确实能为公众号吸引不少的读者。
动图会让图片更有动感,相对于传统的静态图,它的表达能力会更
强大。静态图片只能定格某一瞬间,而一张动图则可以演示一个动作的
整个过程,自然而然其效果会更好。
如图4-19所示,是微信公众号——“她刊”发布的一篇动图文章,图片内容非常生动。如图4-20所示,是微信公众号——“每日一图”发
布的一篇名为“18张有趣的动图”的动图文章。
图4-19 “她刊”发布的动图文章
图4-20 “每日一图”发布的动图文章
4.1.8 标记:图片加水印自动推广
要想让图片引爆读者的眼球,给图片打个标签也是微信公众运营者
需要注意的一个问题。给图片打标签的意思就是给公众号的图片加上专
属于该公众号的水印。
运营者如果要给图片加上专属标签,可以在微信公众平台的后台进
行操作。下面就给大家介绍一下具体的操作方法。
首先进入微信公众平台,然后单击“公众号设置”按钮,如图4-21
所示。
图4-21 单击“公众号设置”按钮
进入“公众号设置”页面之后,单击“功能设置”按钮,就能看到
设置水印一栏,如图4-22所示。
图4-22 设置水印一栏
单击“设置”按钮,就会跳出相应的“图片水印设置”页面,如图
4-23所示,从中可以看到,图片水印的设置有使用微信号、使用名称、不添加3种形式。
既然我们的目的是要给图片打标签,那我们就可以选择忽视第三种
形式。微信公众号运营者可以在第一种和第二种形式中根据自己的想法
选择一种设定微信图片的水印形式,然后单击“确定”按钮即可。
图4-23 “图片水印设置”页面
专家提醒
运营者除了可以使用微信公众平台后台自带的功能给图片设置水
印之外,还可以采用其他的方法设置水印,如美图秀秀、Photoshop
等。
但是,在一点资讯平台上等大部分新媒体平台上,运营者使用的
图片能够加水印的,可能会影响推荐量。因此,在粉丝数量不多的时
候,运营者在这些新媒体平台上发文时要注意。
4.2 引流涨粉:利用一点资讯平台推文导粉
笔者在上面小节中介绍了8种图片提升视觉效果的方法。这8种方
法,不管是在微信公众平台上,还是在一点资讯等新媒体平台上都适
用。但是,对于二维码部分新媒体平台是不允许添加的,如一点资讯平
台。运营者要好好掌握这些提高图片视觉效果的方法,争取用图片吸引
更多的读者。
接下来,笔者将借助一点资讯平台为大家介绍引流涨粉的相关内
容。
4.2.1 第一步:入驻前的相关准备
运营者在入驻一点资讯平台前需要进行一系列准备工作,这些准备
工作具体可以分为以下3个方面。
1.资料准备
运营者在入驻一点资讯平台前,要先弄清楚注册该平台所需要的材
料,并将这些材料准备好。那么,运营者在注册一点资讯平台时究竟该
准备哪些材料呢?
以注册个人媒体为例,经过笔者的搜集与归纳之后,总结出运营者
在注册一点资讯平台时需要准备以下材料,具体如图4-24所示。
图4-24 入驻一点资讯平台时需要准备的材料
1)1个常用的邮箱
运营者在注册一点资讯平台的账号之前,需要准备1个常用的邮
箱,因为在注册一点资讯平台时,注册页面上就提醒了注册者该邮箱将
作为账号激活使用。
2)1张正方形图片
运营者在准备注册资料的时候,需要准备1张可以用作媒体头像的
图片。这张图片要清晰,同时最大不可超过2M、300×300像素。
3)入驻人身份证及联系电话
运营者在注册过程中,必须要填写入驻人的证件号和联系方式,而
且还会需要用到身份证拍照,所以入驻人要提前准备好自己的身份证和
1个使用中的电话号码。
4)其他联系方式
平台入驻者除了要准备一个正在使用中的联系电话之外,还需要准
备1个常用联系邮箱和其他联系方式,如QQ、微信等。其中,联系邮箱
也可以使用注册账号时用到的邮箱,只要确保能够收到平台的通知即
可。
5)媒体材料以及材料证明
运营者还需要准备相关的媒体材料证明,包括本人专栏或者其他媒
体平台上的主页链接URL,以及该平台相关的图片材料证明。
6)平台入驻人手持身份证所拍的正面照
运营者在入驻一点资讯平台时,还需要准备1张入驻人本人手持身
份证证件所拍的正面照片,照片要求身份证件上的信息清晰可辨,照片
大小不能超过2M。
2.平台账号注册媒体类型选择
运营者在注册一点资讯平台的过程中,需要选择入驻类型。运营者
在选择入驻类型的时候,要根据自己的实际情况慎重选择,因为一旦选
择并完成认证,之后就不能再更改。一点资讯平台上提供了5种入驻类
型可供选择,具体如图4-25所示。
图4-25 一点资讯提供的可供选择的5种媒体类型
3.选好发文频道
运营者在入驻一点资讯平台时,需要根据自己的实际情况选择好发
文频道,这样才能在推送文章的时候不迷茫。
在一点资讯平台上,包含的频道非常多,总共有20多个大类,每个
大类下又包含了很多小类,涉及的范围包括娱乐、社会、财经、科技等
众多领域。如图4-26所示,则是一点资讯平台上的部分频道示例。
图4-26 一点资讯平台上的部分频道示例
4.2.2 第二步:正式入驻一点资讯平台
运营者在做好上述一系列入驻一点资讯平台的准备工作之后,即可
开始入驻一点资讯平台。
入驻一点资讯平台可以分为3个步骤,具体如图4-27所示。
图4-27 正式入驻一点资讯平台的3个步骤
下面以微信公众平台“手机摄影构图大全”入驻个人媒体为例,为
大家演示入驻的详细过程。
1.注册一点资讯平台账号
首先,在电脑上的浏览器中输入“一点资讯”或者
http:www.yidianzixun.com进入一点资讯的官网。然后,单击页面上
的“登录”按钮,之后在出现的一点资讯的登录页面中单击“注册”按
钮,如图4-28所示。
图4-28 单击“注册”按钮
执行此操作后,即可进入“注册”页面,根据页面提示,运营者在
用户名处填上之前准备好的QQ邮箱号,输入密码及验证码,然后单击页
面上的“注册”按钮即可,如图4-29所示。
图4-29 单击“注册”按钮
执行此操作后,系统则会给注册的QQ邮箱发送一封邮件。运营者即
可进入QQ邮箱,打开该邮件,单击邮件内容中的“立即确认邮箱”按
钮,进行邮箱认证,如图4-30所示。
图4-30 单击“立即确认邮箱”按钮
执行此操作后,即可进入“您将要访问”提醒页面,单击最下方
的“继续访问”按钮,如图4-31所示,即可完成邮箱认证。
图4-31 单击“继续访问”按钮
执行此操作后,页面将跳转到一点资讯平台官网的首页,同时一点
资讯平台账号也注册成功。
2.选择入驻平台的方式
在成功注册一点资讯的账号之后,接下来运营者就需要选择入驻平
台的方式。首先,在一点资讯平台官网的首页单击“一点号”按钮,如
图4-32所示。
图4-32 单击“一点号”按钮
执行此操作后,即可以进入“一点号”页面。在这个页面上,运营
者可以看见“登录”“普通入驻”“邀约入驻”3个按钮。因为我 ......
版权所有,侵权必究。侵权举报电话:010-62782989 13701121933
图书在版编目(CIP)数据
从零开始学微信公众号运营推广叶龙编著.—北京:清华大学出
版社,2017
ISBN 978-7-302-47035-9
Ⅰ.①从… Ⅱ.①叶… Ⅲ.①网络营销 Ⅳ.①F713.365.2
中国版本图书馆CIP数据核字(2017)第101910号
责任编辑:杨作梅
装帧设计:杨玉兰
责任校对:张彦彬
责任印制:沈 露
出版发行:清华大学出版社
网 址:http:www.tup.com.cn,http:www.wqbook.com
地 址:北京清华大学学研大厦A座
邮 编:100084
社 总 机:010-62770175
邮 购:010-62786544
投稿与读者服务:010-62776969,c-service@tup.tsinghua.edu.cn
质量反馈:010-62772015,zhiliang@tup.tsinghua.edu.cn
印 刷 者:北京鑫丰华彩印有限公司
装 订 者:三河市溧源装订厂
经 销:全国新华书店
开 本:170mm×240mm
印 张:16.25
字 数:320千字
版 次:2017年6月第1版
印 次:2017年6月第1次印刷
印 数:1~3000
定 价:39.80元
产品编号:073411-01
作者简介
叶龙
网络营销工程师、微信营销专家、文案策划高手。某品牌企业营销负责
人,有着多年传统企业与互联网企业营销、转型的一线实战经验。新媒
体、内容电商领域的开拓、践行者,对于社群、粉丝、公众号的运营,特别是内容生产、软文创意、数据分析、引流吸粉、商业变现等,都有
着亲身的体验和丰富的经验。指导编写的图书有:《一本书读懂微信公
众营销》《软文营销与运动完全攻略(案例实战版)》《O2O融合-打造
全渠道营销和极致体验》《社群经济社区O2O-重构商业模式与营销实
战》等。
内容简介
如何进行公众号的选择、用户的定位、正文的创作,以及数据分
析?
如何展开公众号的营销、粉丝的导流、人气的暴涨,以及商业变
现?
书中有两条线,从零开始帮助读者成功打造属于自己的微信公众
号!
一是内容线,分别从商业的变现、标题的取名、图片的选择、正文
的编辑、版式的优化和数据的分析,帮助读者从入门到精通公众号的运
营。
二是实战线,通过今日头条、一点资讯、搜狐等平台推文导粉、策
划征稿活动等案例,掌握微信运营干货内容,及早赢利变现赚钱。
本书实用性强,适合于公众号的创业者、管理者、运营者等人群阅
读。
前言
■ 写作驱动
无论是在传统网络时代,还是在目前的移动互联网时代,网络营销
代替传统营销一直是主流,只是营销的方式或工具在发生着变化。比
如,微信兴起,微信公众号成了营销和创业的工具;同时以今日头条为
代表的新媒体平台崛起,也点燃了内容电商时代的来临。
基于网络营销的成熟、稳定的市场和未来的发展大势,如:公众号
将从2000多万向亿级发展,今日头条拥有5亿用户,内容电商开始崛
起,为了让更多的创业或运营入门者快速入行,笔者团队根据自身的运
营经验,特别策划了本套“从零开始学运营”系列丛书,帮助大家快速
上手,用最短的时间掌握营销技巧,实现商业变现!
本套丛书分为以下四本。
《从零开始学网络营销和推广》
《从零开始学微信公众号运营推广》
《从零开始学新媒体运营和推广》
《从零开始学内容电商运营和推广》
■ 本书内容
本书是丛书的第2本,具体内容如下。
第1章 运营者入门——选择、注册和认证
第2章 变现和赚钱——如何从0到100万
第3章 决定打开率——标题的取名和优化
第4章 决定美观度——图片的选取和优化
第5章 决定停留率——正文的编辑和优化
第6章 决定欣赏率——版式的编辑和优化
第7章 数据的分析——用户内容的精准营销
书中从微信运营入门开始,以商业变现为驱动,重点讲解了标题的
取名、图片的选择、正文的编辑、版式的优化和数据的分析,帮助读者
一书在手,运营无忧。
本书作为微信公众号运营与推广的终极秘术,从最简单的微信公众
号基础知识开始讲起,尽量以最简单、易懂的方式进行描述,并搭配图
示讲解,让整个知识结构清晰,让读者能够轻松读懂并掌握公众号运营
与推广的方法。本书内容图解如下。
■ 本书特色
(1)图文结合,详细说明。笔者通过图片+步骤的方式,详解微信
公众号运营与推广的实战操作过程。
(2)案例丰富,实战性强。书中不仅涵盖了各种微信公众号运营
以及商业变现的相关案例,还有不少操作步骤,通过实战操作,帮助、指导读者彻底认识、玩转微信公众号运营与推广。
(3)特色鲜明,性价比高。本书有7个章节、6个实战案例、10个
专家提醒、80个图解、390多幅图片,让新手从中感受到微信公众平台
运营与推广的神奇之处,并通俗易懂地进行学习,从新手到高手、从高
手到专家。
■ 作者
本书由叶龙编著,参与编写的人员还有苏紫荣、刘胜璋、刘向东、刘松异、刘伟、卢博、周旭阳、袁淑敏、谭中阳、杨端阳、李四华、王
力建、柏承能、刘桂花、柏松、谭贤、谭俊杰、徐茜、刘嫔、苏高、柏
慧等人,在此一并表示感谢。由于作者知识水平有限,书中难免有不足
和疏漏之处,敬请广大读者批评、指正,交流与沟通请联系微信:
157075539。
编 者
目 录 前言
第1章 运营者入门——选择、注册和认证
1.1 揭秘微信公众号
1.1.1 了解:微信公众号是什么
1.1.2 价值:公众号拥有的价值
1.2 选择微信公众号
1.2.1 类型:公众号的3种类型
1.2.2 功能:了解公众号的功能
1.2.3 思考:选择公众号前的思考
1.2.4 反问:选择公众号前的反问
1.2.5 建议:选号可供参考的方法
1.3 注册微信公众号
1.3.1 个人资料:注册个人主体公众号需要准备的资料
1.3.2 企业资料:注册企业主体公众号需要准备的资料
1.3.3 个人注册:个人主体微信公众号的注册
1.3.4 企业注册:企业主体微信公众号的注册
1.4 认证微信公众号
1.4.1 准备:公众号认证前的资料准备
1.4.2 认证:正式进行微信公众号认证
第2章 变现和赚钱——如何从0到100万
2.1 8种主流变现赚钱的方法
2.1.1 第一种:电商盈利
2.1.2 第二种:流量广告
2.1.3 第三种:点赞打赏
2.1.4 第四种:付费会员
2.1.5 第五种:品牌代理
2.1.6 第六种:微商代理
2.1.7 第七种:软文广告
2.1.8 第八种:付费阅读
2.2 8种特色变现赚钱的方法
2.2.1 第一种:在线教学
2.2.2 第二种:数据提供
2.2.3 第三种:图书出版
2.2.4 第四种:商家赞助
2.2.5 第五种:增值插件
2.2.6 第六种:引流平台
2.2.7 第七种:付费引流
2.2.8 第八种:APP开发
2.3 掌握变现赚钱的流程方式
2.3.1 实力担当:内容生产
2.3.2 人气担当:吸粉引流
2.3.3 科学依据:数据分析
2.3.4 吸金利器:实现变现盈利
第3章 决定打开率——标题的取名和优化
3.1 标题拟定:决定打开率与阅读量的关键
3.1.1 注意:拟写标题前须注意的事项
3.1.2 满足:好标题可以满足读者的6种需求
3.1.3 常用:拟写常用标题的方法
3.1.4 实用:拟写实用标题的方法
3.2 引流涨粉:利用今日头条推文导粉
3.2.1 第一步:准备入驻今日头条平台
3.2.2 第二步:正式入驻今日头条平台
3.2.3 第三步:撰写推送软文文章导粉
3.2.4 第四步:查看文章的相关数据
3.2.5 第五步:分析文章的详细数据
3.2.6 第六步:查看、分析头条号指数
3.3 商业变现:流量广告+电商盈利
3.3.1 汇聚资源:流量广告
3.3.2 出售商品:电商盈利
3.3.3 流量转化:流量变现的多种方式
第4章 决定美观度——图片的选取和优化
4.1 图片展示:提升人气的视觉力量
4.1.1 色彩:图片颜色要舒适
4.1.2 大小:图片大小要合适
4.1.3 多少:使用单图还是多图
4.1.4 修饰:图片精美需要PS一下
4.1.5 特色:制造多彩的二维码
4.1.6 冲击力:长图文带来强烈的视觉震撼
4.1.7 动态:动图更具动感效果
4.1.8 标记:图片加水印自动推广
4.2 引流涨粉:利用一点资讯平台推文导粉
4.2.1 第一步:入驻前的相关准备
4.2.2 第二步:正式入驻一点资讯平台
4.2.3 第三步:文章的撰写与发布
4.2.4 第四步:文章发布之后相关数据的分析
4.2.5 经验一:在图片中添加公众号导粉
4.2.6 经验二:在图片中添加推广内容导粉
4.3 商业变现:商业赞助+线下活动
4.3.1 获得支持:商业赞助
4.3.2 聚集人气:线下活动
4.3.3 活动转化:活动变现的多种方式
第5章 决定停留率——正文的编辑和优化
5.1 正文运营:形式、编辑和发布
5.1.1 形式:6种不同形式的文章
5.1.2 准备:3个准备让内容更丰富
5.1.3 决胜:9个技巧让内容称王
5.1.4 细心:推送文章前需要注意的两点
5.1.5 开头:5招助力文章开头的创作
5.1.6 中间:5招助力文章中间的创作
5.1.7 结尾:3招助力文章结尾的创作
5.2 引流涨粉:策划图书征图征稿活动
5.2.1 第一步:活动开展前的准备工作
5.2.2 第二步:注册、登录营销系统
5.2.3 第三步:创建活动与设置相关内容
5.2.4 第四步:后台相关管理工作
5.2.5 须谨记:注重图书与图片风格的统一
5.3 商业变现:在线教学+图书出版
5.3.1 传授知识:在线教学
5.3.2 文章力量:图书出版
5.3.3 教育转化:教育变现的多种方式
第6章 决定欣赏率——版式的编辑和优化
6.1 版式运营:栏目、风格和编辑
6.1.1 基础:设置公众号栏目
6.1.2 吸睛:10个方法提升吸睛效果版式
6.1.3 作用:头尾版式的作用
6.1.4 扩充:超实用第三方编辑器介绍
6.2 引流涨粉:借助搜狐公众平台推文导粉
6.2.1 第一步:入驻平台前的资料准备
6.2.2 第二步:正式入驻搜狐公众平台
6.2.3 第三步:撰写推送软文文章导粉
6.2.4 第四步:查看并分析文章的阅读数据
6.2.5 第五步:在搜狐平台添加公众号广告栏
6.2.6 第六步:在搜狐平台添加电商链接
6.3 商业变现:商城推广+APP推广
6.3.1 多个平台:商城推广
6.3.2 相互宣传:APP推广
6.3.3 推广转化:推广变现的多种方式
第7章 数据的分析——用户内容的精准营销
7.1 关注用户:公众平台背后的相关数据
7.1.1 意义:关注公众号数据的意义
7.1.2 汇总:分析昨日关键指标
7.1.3 新增:查看平台粉丝新增人数
7.1.4 取消关注:查看平台粉丝取消关注人数
7.1.5 净增:查看平台粉丝净增人数
7.1.6 累积:查看平台累积人数
7.1.7 详细:查看粉丝详细数据
7.2 用户画像:进行平台用户画像分析
7.2.1 意义:了解粉丝对平台的意义
7.2.2 性别:了解粉丝的性别比例数据
7.2.3 语言:了解平台粉丝的语言数据分布
7.2.4 地域:了解平台粉丝的地域分布数据
7.2.5 数据表:了解数据表的作用
7.3 洞悉需求:给粉丝提供其最想要的东西
7.3.1 观察:从粉丝消息中分析其需求
7.3.2 小时报:进行“小时报”的消息分析
7.3.3 日报:进行“日报”的消息分析
7.3.4 周报:进行“周报”的消息分析
7.3.5 月报:进行“月报”的消息分析
7.4 图文分析:分析图文消息了解图文效果
7.4.1 查看:查看所有图文消息数据的方法
7.4.2 发现:从图文群发中发现商机
7.4.3 单篇:单篇图文详情数据分析
7.4.4 分析:全部图文分析之“日报”
7.4.5 统计:全部图文统计之“小时报”
7.5 其他分析:进行其他功能的数据分析
7.5.1 功能一:菜单功能的分析
7.5.2 功能二:接口功能的分析
7.5.3 功能三:多客服数据功能的分析
7.5.4 功能四:投票管理数据的分析
7.5.5 功能五:卡券功能数据的分析
第1章
运营者入门——选择、注册和认证
学前提示
近年来,微信公众号运营已经大热,不论是在传统商家、企业,还
是个人群体中,都有人相继进军微信公众营销领域。要想开启微信公众
平台运营,掌握一些最基本的微信公众平台知识是必不可少的。本章将
为大家介绍微信公众号运营的入门知识。
要点提示
揭秘微信公众号
选择微信公众号
注册微信公众号
认证微信公众号
1.1 揭秘微信公众号
伴随着微信的火热发展,微信公众平台也相应诞生。越来越多的商
家、企业、个人都申请开通微信公众平台,用于营销或者其他用途。微
信公众平台逐渐成为商家进行商业营销以及我们日常生活中获取信息不
可或缺的一部分。
接下来为广大读者介绍微信公众平台的相关知识。
1.1.1 了解:微信公众号是什么
微信公众号是一种应用账号,是广大商家企业、开发者或者个人通
过在微信的微信公众平台上注册的用于跟自己特定的客户群体进行沟通
交流的一个账号。
微信公众号账户拥有者在跟自己特定客户群体进行交流的时候可以
采用多样的方式去沟通,具体的交流方式如图1-1所示。
这种交流方式更加生动、全面,大大增加了商家企业、个人群体与
客户对象之间的互动,从而得到更好的交流效果。因此,微信公众平台
成为各商家、个人进行微信营销的一个重要平台。
图1-1 微信公众平台用户的多种交流方式
1.1.2 价值:公众号拥有的价值
微信公众号凭借自身的优势,得到了众多用户的青睐,用户数量逐
日增长,成为当今互联网行业中一种不可或缺的营销方式。
微信公众号给商家、企业的营销提供了一个全新的销售渠道,拓宽
了销售范围。同时,微信公众号为广大商家用户提供了信息管理、客户
管理等功能,使得商家与客户之间的交流性、互动性变得更强,交流
性、互动性变得更强,在很大程度上增加了客户的黏度。
当我们进入微信公众平台的首页时,可以看见如图1-2所示的一个
微信公众平台官网首页的宣传语。
图1-2 微信公众平台官网首页的宣传语
对于微信公众平台首页的“再小的个体,也有自己的品牌”这句宣
传语,我们可以理解为微信公众平台旨在给每一个微信公众号用户提供
一个发挥自我价值的机会,创造更大的效益。
企业、商家及个人,要想借助微信公众号更好地进行营销,发挥价
值,首先就需要清楚微信公众号能为运营者提供哪些价值。微信公众号
可以为运营者提供6个方面的价值,具体如图1-3所示。
图1-3 微信公众号能为运营者提供6个方面的价值
1.帮助运营者推广信息
运营者在借助微信公众号与客户进行交流、沟通时,能够传递出想
要让客户知道的企业信息。这些信息可以是运营者品牌的,也可以是运
营者产品的。运营者如果想要保持客户的支持度,就必须向客户提供有
价值的信息。
2.减少宣传成本
商家、机构或者个人用户在使用微信公众平台的时候,能够通过这
一平台建立自己的品牌、宣传自己的品牌。
微信公众号是在微信的基础上开发出来的。微信的庞大用户群体为
微信公众号奠定了一定的用户基础。因此,各大商家、企业、个人在使
用微信公众平台进行品牌建设、宣传时也会拥有更广的受众人群,而且
使用微信公众号进行宣传时,宣传者所花费的成本会更低,收获的效果
也会更加明显。
3.提供客服服务功能
微信公众号为广大商家提供了客服服务功能。在微信公众号平台的
后台,运营者只要单击“添加功能插件”按钮,就可以添加“客服功
能”。运营者只要对自己的公众号进行认证之后,就可以使用该功能。
粉丝可以通过给运营者微信号发送消息而了解自己想要知道的信
息,而运营者可以通过客服功能解答微信号粉丝的问题。
如图1-4所示,是微信公众平台对客服服务功能的相关介绍。
图1-4 微信公众平台对客服服务功能的相关介绍
4.提高客户满意度
商家在利用微信公众号进行营销的时候,可以从客户的购买信息中
找出客户所钟爱的产品类型,主打那些受欢迎的产品。
同时,运营者可以通过有奖调查或者投票等形式对客户进行产品欢
迎度、想要的产品类型等方面的调查,从而能够对自家的产品做出改
进,达到更好地迎合消费者需求的目的,从而提高产品销售量与客户满
意度。
5.提供用户管理功能
微信公众平台为每位公众号运营者提供了用户管理功能,帮助运营
者更加方便地管理自己平台的粉丝。通过用户管理功能,运营者可以查
看关注自己公众号的粉丝及其相关信息外,还可以对粉丝进行分类,以
及将质量差的粉丝加入黑名单。
如图1-5所示,是微信公众号后台的用户管理页面。
图1-5 微信公众号的用户管理页面
只要用户关注了商家的公众号,那么关注者的基本信息就会显示在
这里。商家可以通过用户管理功能对关注者进行管理,如给关注者打标
签、加入黑名单以及修改备注。其中的打标签功能,其实就与QQ的分组
管理功能一样,商家可以根据客户的情况给他打上标签,然后同一标签
的用户可以一起管理。
6.获得更多的粉丝
商家可以通过在微信公众号上发布文章、图片等形式吸引关注者的”等公众平台。
如图2-25所示,是“新榜排行榜”微信公众平台上数据报告的部分
信息。
图2-25 “新榜排行榜”微信公众平台上数据提供的案例
2.2.3 第三种:图书出版
图书出版主要是指微信公众平台在某一领域或行业经过一段时间的
经营,拥有了一定的影响力或者有一定经验之后,将自己的经验进行总
结后,然后进行图书出版以此获得收益的盈利模式。
微信公众平台采用出版图书这种方式获得盈利,只要平台运营者本
身有基础与实力,那么收益还是很乐观的。
例如,微信公众平台“手机摄影构图大全”“凯叔讲故事”等都是
采取这种方式去获得盈利。
如图2-26所示,是微信公众平台“手机摄影构图大全”策划的一个
与手机摄影相关的图书出版活动。
图2-26 “手机摄影构图大全”微信公众平台上图书出版的案例
2.2.4 第四种:商家赞助
商家赞助指的是微信运营者策划、发布、承办一些有吸引力的活
动,并设置相应的活动赞助环节,以此来吸引一些广告主的赞助。这种
方式在获得一定收益的同时还能提高粉丝对活动的关注度和公众号的知
名度。
如图2-27所示,是微信公众号“妈妈的味道HRB”承办的一场厨神
争霸赛,该比赛就获得了“黑龙江商谷”的独家赞助。
图2-27 微信公众号“妈妈的味道HRB”承办吸引商家赞助的案例
2.2.5 第五种:增值插件
增值插件指的是微信运营者,在公众平台上利用自定义菜单栏的功
能添加微店、淘宝店铺、天猫等可以购买产品的地址链接或者直接在文
章内添加购买产品的链接,以此引导粉丝进行产品购买的一种盈利方
式。
但是,运营者要采用这种盈利方式的前提是自己拥有微店、淘宝、天猫等店铺,或者是跟其他商家达成推广合作的共识,在自己公众号平
台上给合作方提供一个链接,或者在推送的文章中插入合作方的链接。
在微信公众平台上的后台中,有一个“添加功能插件”按钮,如图
2-28所示。
图2-28 “添加功能插件”按钮
当运营者单击该按钮之后,就能进入“添加功能插件”页面,如图
2-29所示。
图2-29 “添加功能插件”页面
在插件库中,运营者可以选择“卡券功能”“微信小店”等插件为
用户提供增值服务,从而获得盈利。
2.2.6 第六种:引流平台
引流平台指的是微信公众平台运营者,借助网络上一些比较主流的
推广网站去获得流量,为公众平台引入更多的粉丝,从而达到盈利目的
的一种方式。
现在市场上有很多网站都是可以用来引流的,比较常见的有10个,具体如图2-30所示。
图2-30 10大引流平台
2.2.7 第七种:付费引流
虽然腾讯已经正式对外表态,微信不会收取费用,但是随着微信的
火热发展,通过微信搜索实现排名收费也大有可能。
微信运营者可以通过微信搜索功能,根据关键词的设置,引导用户
关注,还可以通过用户之间的聊天信息提供智能推荐,这一点能够引起
无限的想象。
举个例子,用户之间在聊天,商量讨论周末去哪个地方旅游。可能
用户一时之间没有好的选择。这时候微信公众平台就会显示提醒,并且
提示:“点击周边旅游景点。”用户点击,然后微信公众平台就可以为
用户提供周边旅游景点信息,并且还可以提供旅游景点打折优惠信息
等。这样微信就为周边旅游业引导了流量,而这些周边旅游业付给公众
平台一些相应的报酬即可。
2.2.8 第八种:APP开发
APP开发盈利是指微信运营者开发自己专属的APP,将平台的粉丝引
到自己的APP上,从而获得盈利的一种方式。
有很多微信运营者都有自己平台的APP,如简书公众平台的APP、聚
美优品的APP等。这些公众平台都能够通过APP和公众平台相结合的方
式,获得更多的关注度与收益。
如图2-31所示为简书的APP下载入口。
图2-31 简书的APP下载入口
简书平台是一个将写作与阅读整合在一起的网络品牌。作者可以在
这个平台上进行创作,而读者可以在这个平台上享受阅读的快乐。优秀
的作者能够成为平台的签约作者,平台会帮助他们联系出版社、制作电
子书等。
如“凯叔讲故事”微信公众平台也有相应的APP下载入口,如图2-
32所示。
图2-32 凯叔讲故事APP下载入口
通过微信公众平台将粉丝引到自己的APP上之后,就能让消费者在
APP上进行消费,从而获得盈利。
2.3 掌握变现赚钱的流程方式
在了解了微信公众号运营者可以采用的16种商业变现方法之后,接
下来笔者将以微信公众号“手机摄影构图大全”为例,为大家介绍运营
微信公众平台盈利变现的具体流程。
按照正常的逻辑思维,微信公众号运营者如果要实现商业变现,那
么就需要经历以下几个步骤,具体如图2-33所示。
图2-33 微信公众号运营者盈利变现的流程
2.3.1 实力担当:内容生产
每一个公众号运营者都应该清楚,对微信公众号来说,内容是王
道。因为运营者推送的内容的好坏,在很大程度上决定了平台的价值。
好的内容才能为公众号吸引更多的粉丝,才能够为公众号带来商业价
值。
因此,每个运营者都要做好自己平台内容的生产。运营者在进行内
容生产的时候,一定要把握内容的质量,因为只有向读者传递有价值的
内容,才能让读者保持对公众号的长久关注。
运营者在进行内容生产的时候,要根据平台的定位来决定。微信公
众号“手机摄影构图大全”,其运营者在创建公众平台之初,将平台定
位为:向每一读者传递、教授手机摄影和构图方面的技巧。因此该平台
的内容则主要以摄影、构图技巧为主。
因此,该平台每天都会向读者推送1~3篇与手机摄影、构图技巧相
关的文章。如图2-34所示,是微信公众号“手机摄影构图大全”每天推
送的文章内容。
图2-34 微信公众号“手机摄影构图大全”平台推送的内容
2.3.2 人气担当:吸粉引流
运营者要进行商业变现,在经历了第一步的内容生产之后,第二步
就需要进行吸粉引流。
微信公众号盈利模式,其实就是借助粉丝获得收益的一种盈利模
式。因此,这就意味着,公众平台一定要拥有足够多的粉丝。只有拥有
了庞大的粉丝群,才有实现商业变现的可能。
所以,运营者要尽可能地采用多种方法,为自己的公众平台获得更
多粉丝。运营者可以采用的吸粉引流的方法有很多。从微信平台出发,最常见的吸粉方法有4种,具体如图2-35所示。
图2-35 从微信平台出发最常见的吸粉方法
除了上述方法之外,运营者还可以借助其他平台为自己的微信公众
号吸粉引流。例如,借助第三方微信营销系统开展各种活动,吸引大批
粉丝,然后将粉丝引到自己的微信公众平台上。
微信公众平台“手机摄影构图大全”,就曾结合自己的微信公众平
台和第三方微信营销系统“自橙一派”平台,开展了一次名为“让您的
照片出版发表啦!!!”的图书征稿征图大赛投票活动,旨在借助此次
活动为自己的微信公众平台吸粉,如图2-36所示。
图2-36 “手机摄影构图大全”借助第三方微信营销系统开展活动吸粉引流
除此之外,运营者还可以借助一些比较热门的流量平台进行推文导
粉。运营者可以在这些流量平台上发布一些与自己微信公众平台属于同
一领域的文章,吸引读者关注,然后再适时将流量平台上的粉丝引到自
己的微信公众平台上。
现在网络上比较热门的流量平台有10个,具体如图2-37所示。
图2-37 10个流量平台
微信公众号“手机摄影构图大全”的运营者就采用了在今日头条、一点资讯等热门流量平台上推送文章的方式,为自己的公众号吸粉引
流。如图2-38所示,是其在今日头条平台上进行推文导粉。
图2-38 “手机摄影构图大全”在今日头条平台上进行推文导粉
如图2-39所示,是微信公众号“手机摄影构图大全”在一点资讯平
台上进行推文导粉。
图2-39 “手机摄影构图大全”在一点资讯平台上进行推文导粉
专家提醒
笔者建议,各位运营者在借助流量平台进行推文导粉的时候,推
送的文章尽量与自己公众号平台定位是同一领域的,因为这样才能确
保引到自己微信公众平台上的粉丝是有价值的粉丝。
同时在创建流量平台名称的时候,笔者建议,运营者尽量用自己
微信公众号平台的名字作为流量平台的名称,因为这样能形成统一
性,让粉丝在记住流量平台名称的同时,也记住了自己微信公众平台
的名字。
2.3.3 科学依据:数据分析
微信公众平台运营者要实现商业变现,在经历了内容生产、吸粉引
流这两个步骤之后,第三步要做的就是分析自己平台的数据。
运营者可以借助很多平台来对自己微信公众号进行数据分析。在这
里笔者为大家介绍几种运营者可使用的数据分析平台,具体如图2-40所
示。
图2-40 微信公众平台运营者可使用的数据分析平台
运营者对自己的公众平台进行数据分析时,需要分析以下两个方
面,具体如图2-41所示。
图2-41 运营者进行数据分析时需要分析的两个方面
1.用户分析
运营者在进行平台用户分析的时候,主要需要分析用户的以下两个
方面,具体如图2-42所示。
图2-42 用户分析时需要分析的两个方面
1)用户增长情况
运营者分析平台的用户增长情况,能够帮助运营者清楚自己平台粉
丝的数量,然后判断自己是否能够开始实施商业变现计划。
因为在微信公众平台上,一些方法只有平台粉丝达到一定数量之
后,才能够开通,如流量广告。
2)用户属性
分析用户属性,就是运营者要分析自己平台用户的性别、年龄、地
区等方面的内容。根据用户属性,运营者可以分析出用户的购买力、感
兴趣的商品类型等。运营者根据这些分析出的信息,可以制定出用户最
想要的商品。
2.图文分析
运营者进行图文分析时,可以分析出读者感兴趣的文章类型、吸引
读者点开文章阅读的标题类型、对读者吸引力强的关键词等。
根据分析出的这些信息,运营者能够编写出更符合读者兴趣的文章
内容、标题等,从而能够让运营者吸引更多粉丝。
2.3.4 吸金利器:实现变现盈利
在进行了以上流程之后,接下来运营者就可以开展自己的盈利计
划。前面的小节已经为大家介绍过16种变现赚钱的方法,这里就不再赘
述。
微信公众平台“手机摄影构图大全”在进行商业变现的时候,采用
了上述16种方法中的软文广告、图书出版等方式。
如图2-43所示,是“手机摄影构图大全”为图书《手机摄影大全:
轻松拍出大片味儿》撰写软文广告,以此获得盈利的案例。
图2-43 微信公众平台“手机摄影构图大全”采用软文广告盈利的案例
第3章
决定打开率——标题的取名和优化
学前提示
标题在很大程度上决定了一篇文章的好坏、打开率和阅读量,因此
运营者要认真对待文章的标题。本章笔者将为大家介绍在公众平台、新
媒体平台上都通用的标题的拟写方法、利用今日头条平台进行推文导
粉、流量广告+电商盈利商业变现方式等方面的内容。
要点提示
标题拟写:决定打开率与阅读量的关键
引流涨粉:利用今日头条推文导粉
商业变现:流量广告+电商盈利
3.1 标题拟定:决定打开率与阅读量的关键
一篇文章,最先吸引浏览者的是什么?毋庸置疑是标题,好的标题
才能让浏览者点进去阅读文章,从浏览者变为读者。因此,拟写文章的
标题就显得十分重要,掌握一些标题创作技巧也就成了每个运营者必须
掌握的技能。
下面将为大家介绍拟写标题的一些相关事项,如拟写标题前须注意
的事项、好标题能够满足读者的哪些需求、拟写常用标题、实用标题的
方法等。
而拟写标题的这些相关事项,不论是在撰写微信公众平台文章时,还是在撰写今日头条、一点资讯等媒体流量平台的文章的标题时都可以
用得上。
3.1.1 注意:拟写标题前须注意的事项
运营者在给文章拟写标题之前,首先需要了解清楚拟写文章标题须
注意的事项,这样运营者在写文章标题时才不会出错。
1.明白标题的作用
要想给文章取一个合适的标题,运营者首先要清楚标题的作用。只
有清楚了标题在整篇文章中占有的分量,大家才能更加认真地对待给文
章取标题这件事。
相信大家在浏览各种文章的时候,都免不了被一些文章的标题所吸
引,然后点开文章阅读。先不说这些文章内容质量的高低,仅凭它能吸
引浏览者点进去阅读这一点,这篇文章就成功了一半。
对运营者来说,能让浏览者点击打开你发布的文章,那么就相当于
获得了一定的文章阅读量、点击量,而阅读量与点击量对运营者来说在
一定程度上就意味着财富。
文章标题的好坏,这一点在今日头条平台上显得尤为重要。因为据
众多在今日头条上推送文章的媒体人反映,该平台文章的阅读量的多
少,在很大程度上是由文章标题的好坏决定的。
一个好的文章标题,它主要具有以下几个方面的作用。
提炼文章内容。
激起浏览者阅读欲望。
增加点击率、流量。
让运营者获得更多人气。
2.明白标题创作的原则
衡量一条标题的好坏,不仅仅要看有没有吸引力,还包括其他一些
原则,只有在遵循这些原则的基础上撰写的标题,才称得上是优秀的标
题。这些原则主要有5条,具体如图3-1所示。
图3-1 标题创作的原则
1)换位原则
运营者在拟定文章标题的时候,不能仅仅站在自己的角度去想要推
出什么,更要站在读者的角度去思考。也就是说将自己当成读者,如果
你想知道这个问题,你会用什么搜索词来搜索这个问题的答案。这样写
出来的文章标题才会接近读者心理,文章搜索排名就会靠前。
运营者在编写文章标题的时候,可以先将有关的关键词输入搜索浏
览器中进行搜索,运营者就会发现许多读者提出的各种各样的问题的文
章,然后从排名靠前的文章中找出它们写作标题的规律,再将这些规律
用于自己要撰写的文章标题中。
2)新颖原则
运营者让自己的文章标题形式变新颖有很多种方法。让文章的标题
变新颖,这一点在今日头条上很重要。
运营者在今日头条上发表文章后,需要经过平台的审核才能决定是
否通过。平台在审核时会对全网的文章进行查重。运营者如果标题跟其
他文章相同,那么就会被平台判定为非原创,文章就可能审核不通过。
因此,运营者在撰写文章标题时,一定要注意标题的新颖原则。这
里介绍几种比较实用的标题形式。
文章标题写作要尽量使用问句,这样比较能引起人们的好奇心,比如:“牙没了,晚年如何享清福?”“春季胃肠病普查,你的
胃肠健康吗?”“谁来‘拯救’缺失的牙齿?”这样的标题更容
易吸引那些有这方面问题困扰的读者。
文章标题创作时要尽量写得详细、细致,这样才能给读者更可信
的感觉,也就会越有吸引力。特别是在标题里加入数字的手法,数字对于读者的冲击力还是相当大的。
要尽量将利益写出来,无论是读者阅读这篇文章后所带来的利益
还是这篇微文章中涉及的产品或服务所带来的利益,都应该在文
章的标题中直接告诉读者,从而增加标题对读者的影响力。
3)收录原则
一篇文章如果想要发挥价值,首先必须被网站收录。只有被收录的
文章才有被传播的可能。存在自己电脑里的文章,是没有任何价值可言
的。
一个好的文章标题才能够让网站收录。因此,运营者就一定要根据
网站收录原则最重要的一点——原创,对自己平台上的文章的标题进行
全新创作。在新颖的同时,还要跟事实、热点、流行语沾边,这样才能
让网站快速收录。
运营者在进行标题写作的时候,可以先将写好的文章标题放到网上
去查一下,如果搜索到很多类似的标题,那就要考虑换一种说法了。
4)分阶段原则
运营者首先要清楚的一点是,如果你在文章中阶段性地嵌入了一些
自己经营的产品的软文广告,那么就要考虑到读者在不同阶段搜索该文
章中涉及的产品的关键词是不同的。
那么相对应的,运营者在撰写文章标题的时候也要针对客户所处的
阶段在标题中加入不同的关键词,这样才能达到精准网络营销的效果。
5)关键词组合原则
通过观察,可以发现能获得高流量的文章的标题,都是拥有多个关
键词并且进行组合之后的标题。
这是因为只有单个关键词的标题,它的排名影响力不如多个关键词
的标题好。例如,运营者如果仅在标题中嵌入“面膜”一个关键词,那
么读者在搜索时它的搜索结果不仅多,而且被收录的文章排名也不好;
而标题上含有“面膜”“变美”“年轻”等多个关键词,则搜索结果的
数量会大大降低,标题“露脸”的机会也就比较多。
3.体现文章主旨
俗话说“题好一半文”,它的意思就是说一个好的标题就等于一半
的文章内容。一条好的标题衡量的方法有很多,而标题是否体现文章主
旨就是衡量标题好坏的一个主要参考依据。
如果一条标题不能够做到在阅读者看见它的第一眼就明白它想要表
达的内容,由此得出该文章是否具有继续阅读下去的价值,那么阅读者
在很大程度上就会放弃阅读这篇文章。
文章标题是否体现文章主旨将会造成的结果的分析,具体如图3-2
所示。
图3-2 标题是否体现文章主旨将造成的结果分析
经过分析,大家可以直观地看出文章标题是否体现文章主旨给运营
者文章的打开率和阅读量带来很大的差异,会影响运营者的运营效果。
因此,运营者在取文章标题的时候,一定要多注意标题是否体现文章主
旨这一点。
4.善用关键词
前面提到过写标题要遵守关键词组合的原则,这样才能以更多的关
键词增加文章的“曝光率”,让自己的文章出现在更多的读者面前。这
里将给大家介绍如何在标题中善用关键词。
总的来说,运营者编写的文章除了给已经关注了运营者平台的读者
阅读,同时是为了吸引那些潜在的阅读者。
因此,在进行文章标题编写的时候,运营者需要充分考虑怎样去吸
引那些潜在阅读者。文章编辑者要做到在标题中善用关键词,就应该考
虑到关键词是否含有“词根”。
“词根”指的是词语的组成根本。只要有“词根”我们就可以组成
不同的词。微信公众号文章编辑者在标题中加入有词根的关键词才能将
文章的搜索度提高。
例如,一篇文章标题叫“十分钟教你快速学会手机摄影”,那么这
条标题中“手机摄影”就是关键词,而“摄影”就是词根。根据词根我
们可以写出更多的与摄影相关的标题。
3.1.2 满足:好标题可以满足读者的6种需求
一条好的标题能成功吸引到读者的一个重要原因,就是能满足读者
的需求。好标题可以满足读者以下6种需求。
1.第一种:好奇需求
大部分人都是充满好奇心的,对于那些未知的、刺激的东西都会有
一种想要去探索、了解的欲望。
运营者在写文章标题的时候就可以抓住读者的这一特点,将标题写
得充满神秘感,满足读者的好奇需求,这样就能够获得更多读者的阅
读。阅读的人越多,文章被分享与转发的次数也就会越多。
这种能满足读者好奇需求的文章的标题都带着一点神秘感的,让人
觉得看了之后就可以了解事情的真相。
以微信公众号标题为例,如图3-3所示,是公众号“手机摄影构图
大全”上能满足读者好奇需求的文章标题。
图3-3 能满足读者好奇需求的标题
2.第二种:情感需求
大部分人都是感性的,容易被情感所左右。这种感性不仅仅体现在
真实的生活中,还体现在他们看见倾注了感情的文章中。这也是很多人
在看见有趣的文章时会捧腹大笑、看见感人的文章时会心生怜悯甚至不
由自主地落下泪水的一个原因。
一条成功的文章标题就需要做到能满足读者的情感需求,打动读
者,引起读者的共鸣。
以微信公众号标题为例,如图3-4所示是“灵魂有香气的女子”公
众号(左)以及“十点读书”公众号(右)能满足读者情感需求的文章
标题。
图3-4 能满足读者情感需求的标题
3.第三种:私心需求
人们总是会对与自己有关的事情多上点心,对关系到自己利益的消
息多点注意,这是人类很正常的一种行为。文章标题满足读者私心需求
其实就是指满足读者的关注与自己相关事情的行为。
运营者在写文章标题的时候就可以抓住人们的这一需求,将文章标
题打造成这种类型的,引起读者的关注。
但是需要注意的是,如果一篇文章写了这样的标题,文章里面写的
内容就要真正能跟读者的实际利益有关,不能一点儿实际价值都没有。
因为如果每次借用读者的私心需求来引起读者的兴趣,可实际却没
有满足读者的需求,这样的标题用多了读者就会对这类文章标题产生免
疫,在看见标题的第一眼就知道文章的内容没有一点儿用处。
以微信公众号标题为例,如图3-5所示,是微信公众号“中国建设
银行”上能满足读者的私心需求的文章标题。
图3-5 能满足读者私心需求的标题
4.第四种:娱乐需求
现如今,大部分人有事没事都会掏出自己的手机看看,逛逛淘宝、浏览微信朋友圈、关注公众号信息寻求乐趣,以满足自己的娱乐需求。
相信不少一部分人会点开微信里各种各样的文章都是出于无聊、消磨闲
暇时光给自己找点娱乐的目的。
那些以传播搞笑、幽默的内容的文章会比较容易满足读者的娱乐需
求,如冷笑话、幽默与笑话集锦这一类公众号。这一类文章内容的标题
给读者的感觉就是比较开心、愉快。以微信公众号标题为例,如图3-6
所示,是公众号“冷笑话”上满足读者娱乐需求的文章标题。
图3-6 能满足读者娱乐需求的标题
5.第五种:价值需求
有部分人在浏览网页、手机上的各种新闻、文章的时候,抱有可以
通过浏览学到一些有价值的东西,扩充自己的知识面,增加自己的技能
等目的。因此,运营者在编写文章标题的时候,就可以将这一因素考虑
进去,让自己编写的标题给读者一种能够满足价值需求的感觉。
这种能满足读者价值需求的文章,只要读者阅读之后觉得真的有
用,就会自动地将文章传播开来,让身边更多的朋友知道。能满足读者
价值需求的文章标题,在标题上就可以看出文章所蕴藏的价值。
以微信公众号标题为例,如图3-7所示,是“手机摄影构图大
全”公众号上能满足读者价值需求的文章标题。
图3-7 能满足读者价值需求的标题
6.第六种:被关怀需求
在这个车水马龙、物欲横流的社会,大部分人都为了自己的生活在
努力奋斗着或者漂流在异乡,与身边人的感情也都是淡漠的,生活中、工作上遇见的糟心事也无处诉说。渐渐地,很多人养成了从文字中寻求
关怀与安慰的习惯。当他们看见那些传递温暖的文章、含有关怀意蕴的
文章时,都会忍不住去点开阅读。
因此,运营者在写标题时,便可多用一些能够温暖人心、给人关注
与关怀的词语,满足读者的被关怀需求。能够满足读者被关怀需求的文
章的标题,需是真正发自肺腑的情感传递。最好文章内容也充满关怀,这样才能让读者不会感觉被欺骗。
以微信公众号标题为例,如图3-8所示,是公众号“十点读书”上
推送的能满足读者被关怀需求的文章标题。
图3-8 能满足读者被关怀需求的标题
3.1.3 常用:拟写常用标题的方法
要做好微信公众号运营,学会拟写文章标题是非常必要的。有吸引
力的文章标题会给公众号带来更多的读者和流量。下面将为大家介绍几
种拟写常用标题的方法。
需要注意的是,笔者在这里介绍的创作标题的方法,在微信公众平
台、今日头条、一点资讯等新媒体平台上同样适用。
1.夺目法
运营者可以在拟写标题时,采用夺目法,让标题看来比较不可思
议,给人以夸张的感觉,从而吸引人们的注意力,让人产生强烈的一窥
究竟的欲望。
以下几种类型的标题,都可以算是采用夺目法创作出来的。运营者
如果想要采用夺目法拟写标题,那么就必须要掌握以下几种标题类型。
1)警告型
警告型标题是一种有力量又严肃的标题,说得通俗一点儿,就是用
标题给人以警醒作用。警告型标题通常是指将警告事物的特征、警告事
物的功能、警告事物的作用3部分内容移植到微信公众号文章标题中。
警告型的标题常以发人深省的内容、严肃深沉的语调给读者以强烈
的心理暗示。尤其是警告型的新闻标题,常常因如图3-9所示的作用而
被很多公众号文章撰写者所追捧和模仿。
图3-9 警告型新闻标题的作用
2)数字型
数字型标题是指在标题中嵌入具体的数字,因为数字通常能给读者
带来最直观的影响。一个巨大的数字能使人们产生心灵的触动,很容易
让人产生惊讶的感觉,往往人们一般都会想要得知数字背后的内容。
如图3-10所示,是微信公众号“思路网”(左)和“中国建设银
行”(右)推送的数字型标题。
图3-10 数字型标题
2.导师法
导师法是指运营者在写标题的时候,以拥有资深经验或者专家的形
象来表达文字的内容,采用这种方法写出的文章标题会给人比较专业、靠谱的感觉。
以下几种类型的标题,都可以算是采用导师法创作出来的。运营者
如果要采用导师法创作文章标题,那么就一定需要掌握以下几种类型的
标题。
1)观点型
所谓观点型标题,是指以表达观点为核心的一种标题撰写形式,一
般会在标题上精准到人,会将人名放置在标题上,在人名的后面会紧接
着对某件事的个人观点或看法。下面就来看几种观点型标题的常用公
式。
“某某认为_____________”
“某某称_____________”
“某某指出_____________”
“某某资深_____________,他认为_____________”
“某某:_____________”
如图3-11所示,是微信公众号“凯叔讲故事”(左)和“健康周
报”(右)推送的典型的观点型标题。
图3-11 观点型标题
2)励志型
励志型标题实际上就是文章编辑从自身或者他人的角度出发,以现
身说法的方式来讲述一个故事,从而达到吸引读者的目的。
如今很多人都想做成某一件事,却苦于没有将想法付诸行动的动
力。这个时候给他们看励志式微信公众号文章,让他们知道他人是怎样
打破困难的阻碍,走上人生巅峰的。读者对他人的故事都会特别好奇,从而使这个标题的结构看起来很诱惑人。
现身说法标题模板有两种。一种模板为“_______是如何使我
_________的”。例如:“3个减肥方法是如何使我从一个180斤的胖妹3
个月成为90斤的苗条女郎的”。
另一种模板为“我是如何___________的”。例如:“我是如何从
一个摄影小白变成摄影高手的”。
微信公众号文章编辑者在写励志式文章标题的时候,并不一定要按
照模板来写。只要将文章标题写得真正能点燃读者的激情,达到阅读文
章的目的即可。如图3-12所示,是搜狐新闻上一篇典型励志型标题。
图3-12 搜狐新闻上典型的励志型标题
3)经验型
经验型标题是一种很受读者欢迎的微信公众号文章标题,因为读者
阅读微信公众号内的文章都是带有一种向文章取经的目的,想在文章中
吸取某一方面的经验与总结,以达到提高自身的目的。
这种经验型的文章标题,对编辑者的逻辑性要求很高。而且需要注
意的是,如果文章使用了经验型的标题,那么其文章的内容就必须要具
有一定的权威性以及学术性或者至少经验性较强,切忌出现大量的抄
袭,或者出现在其他地方随便就能找到的内容。
如图3-13所示,是公众号“手机摄影构图大全”上推送的典型的经
验型标题的文章。
4)鼓舞型
鼓舞型标题是用鼓动性的词句,号召人们快速做出决定的标题。此
类标题,文字都会比较有感染力,能给读者传递一种鼓舞的力量,且便
于记忆,使消费者易于接受宣传的鼓动,产生参与活动的行为。
鼓舞型标题在文学修辞上要积极向上,同时也要注意不要让读者有
被强迫的感觉,所以在撰写的时候遣词用句要适当。
图3-13 经验型标题
5)指导型
所谓指导型标题,是指针对某一个具体的事情,给出一定的解决问
题的建议、方法。这类标题会扣上“怎样”“某某的养成之道”“更简
单某某之道”之类的字眼。这一类标题能吸引大部分的新人或者对未知
领域感兴趣的读者的目光。
运营者在编写时,注意内容的专业性,广告插入要适当,避免硬广
植入的情况发生;不要产生直接复制粘贴别人文章的行为,这样即可编
写出一个优秀的指导型标题。如图3-14所示,是微信公众号“万唯教
育”(左)和“印象笔记”(右)在自己平台上推送的典型的指导型标
题的文章。
图3-14 指导型标题
3.含蓄法
含蓄法是指运营者在写标题的时候不直接明了地将文章要传达的内
容在标题上表达出来,而是通过一些暗示或者提示进行文章标题创作的
方法。
采用含蓄法创作的标题主要有以下几种。
1)悬念型
悬念型标题是指将文章中最能够引起读者注意的内容,先在标题中
做个铺垫,在读者心中埋下疑问,引起读者深思,从而去阅读文章内
容。
利用悬念撰写标题的方法通常有4种,如图3-15所示。
图3-15 利用悬念撰写标题的方法
采用悬念型标题的文章在人们的日常生活中运用得非常广泛,也非
常受欢迎。人们在看电视、综艺节目的时候也会经常看到一些节目预告
之类的广告,这些广告就会采取这种悬念型标题引起观众的兴趣。
悬念型标题主要是为了增加文章内容的可读性。因此,微信公众号
文章编辑需要注意的一点是,用了这种类型的标题之后,一定要确保文
章的内容确实是能够让读者感到惊奇、有悬念的,不然就会引起读者的
失望与不满,从而就会让读者对公众号产生质疑,影响公众号在读者心
中的形象。
运营者在设置悬疑式标题之前,需要将答案设置好,然后根据答案
再来设置悬疑型标题,不能只做“标题党”,要做到文章内容能符合标
题情况,给读者一个满意的阅读体验。
专家提醒
需要特别注意的是,不做“标题党”这一点在今日头条平台上,尤其要注意。因为根据今日头条的发文规定,运营者在上面发文时如
果为了追求吸睛,而发布标题与内容不符的文章,是会受到平台处罚
的。
2)隐喻型
隐喻型标题是指在文章标题中采用比喻的手法进行创作的一种标
题。这种方法能够使得文章标题更加新颖、更具创意,从而能给读者留
下深刻的印象,引起读者阅读的兴趣和好感。
隐喻型标题借助读者本身的知识、修养、情操等方面,对文章标题
可以发挥一定的想象,以此来提高文章的意境。
3)问题型
问题型标题是以提问的形式将问题提出来,读者可以从提出的问题
中知道文章内容是什么。一般来说问题型标题有6种公式,运营者只要
围绕这6种公式撰写问题型标题即可。
“什么是_____________”
“为什么_____________”
“怎样_____________”
“_____________有哪些诀窍”
“_____________有哪些秘籍”
“某某:当你遇到_____________问题时”
如图3-16所示,是微信公众号“跑步者说”(左)和“励志人生心
语”(右)在自己平台上推送的典型的问题型标题的文章。
图3-16 问题型标题
3.1.4 实用:拟写实用标题的方法
在介绍了拟写常用标题的几种方法之后,接下来笔者将为大家介绍
拟写实用标题的几种方法。
同样,拟写实用标题的这些方法不仅适用于微信公众平台上,也适
用于今日头条、一点资讯等新媒体平台上的文章标题创作。
1.“体”字法
所谓“体”字法,是指运营者在编写文章标题时,创作的标题的类
型可以归纳成“体”字结尾。
最常见的“体”字法标题有以下几种,运营者如果要采用“体”字
法创作标题的话,那么就必须掌握这几种标题。
1)急迫体
现在社会上,很多人都或多或少有一点拖延症,需要在他人的催促
下才会动手做一件事。
急迫体的公众号文章的标题就有一种类似于催促读者赶快阅读的意
味在里面,它能够给读者传递一种紧迫感,让读者加快阅读文章的速
度。
运营者在使用急迫体写文章标题的时候,可以加“赶快行动、过会
儿就删”等词语,让读者产生现在不看等会儿就看不了的感觉。
如图3-17所示,微信公众号“纵横公考”(左)和“微媒新
秀”(右)在自己平台上推送的典型的急迫体标题的文章。
图3-17 急迫体标题
2)如何体
如何体的微信公众号文章标题是指在文章标题上会有“如何”的字
样出现,这种标题让读者一眼就能分辨出文章内容是否是自己想要的,从而决定是否继续阅读该文章。
如图3-18所示,是微信公众号“十点读书”在自己平台上推送的如
何体标题的文章。
图3-18 如何体标题
3)福利体
福利体标题是指在文章标题上向读者传递一种阅读这篇文章你就赚
到了的感觉,让读者自然而然地想要去阅读文章。
福利体标题的表达方法有两种,具体如图3-19所示。
图3-19 福利体标题的两种表达方法
(1)直接表达。这一种福利体标题会在文章标题上直接写有“福
利”二字,让读者一看就知道该文章具有福利。如图3-20所示,是公众
平台“人像发烧友”平台上推送的直接表达的福利体标题的文章。
(2)含蓄表达。这一种福利体标题不直接将“福利”二字写在标
题上,而是通过与福利一词具有一样表达意思的其他词语传递文章里所
具有的福利。例如:实用法则、导航、掌握、学会等词。如图3-21所
示,是微信公众号“手机摄影构图大全”在其平台上推送的间接表达的
福利体标题的文章。
图3-20 直接福利体标题
图3-21 间接福利体标题
4)借势体
借势体标题是指在文章标题上借助社会上一些事实热点、新闻的相
关词汇来给文章造势,增加点击量。
事实热点拥有一大批关注者,而且传播的范围也非常广。微信公众
号文章的标题借助这些热点就可以让读者轻松地搜索到该篇文章,从而
吸引读者去阅读文章里的内容。
微信公众号文章编辑者在采用借势体标题的时候,需要注意热点的
时效性,要在人们对这一热点关注度最早或者最高的时候将其加入到自
己的文章标题中去,这样才能达到最好的借势效果。
对于借势体标题,千万不可等到热点的大势过去了再推送这种借势
体标题的文章,这样效果不佳。
2.“性”字法
所谓“性”字法标题,指的是运营者在创作标题时,创作的标题的
类型可以归纳成以“性”字结尾。
最常见的“性”字法标题有以下几种,运营者如果要采用“性”字
法创作标题的话,那么就必须掌握这几种标题。
1)解释性
解释性标题是指将标题分为两部分,在标题的前部分先给出一个总
结,然后再针对这个总结进行详细一点的解释。解释性标题能够给读者
一丝神秘气息,引起读者对这丝神秘气息进行探索。
2)专业性
专业性标题是指在标题中嵌入某个方面的专业性词语,让文章看起
来更加专业,传递专业价值。
这种专业性标题能够吸引那些跟专业名词相关的读者,从而达到精
准的吸粉目的。这样得来的读者群能够给微信公众号带来更大的价值,而且这种粉丝的追随度会比其他的粉丝更高。
但是这种专业性标题相对于其他类型的标题来说,其关注度会偏低
一点。因为其专业性使得其受众范围变小了,但是对微信公众号运营者
来说并不是一件坏事,宁缺毋滥,就是对这种现象最好的解释。
如图3-22所示,是微信公众号“手机摄影构图大全”在其平台上推
送的专业性标题的文章。
图3-22 专业性标题
3)趣味性
趣味性标题是指在标题中使用一些有趣、可爱的词语,让整个标题
给人一种轻松、欢快的感觉。
这种充满趣味性的标题会给读者营造一个愉悦的阅读氛围,因此就
算文章中的内容是产品宣传的广告,也不会让读者很反感。
3.“式”字法
所谓“式”字法,是指运营者在编写文章标题时,创作的标题的类
型可以归纳成“式”字结尾。
最常见的“式”字法标题有以下几种,运营者如果要采用“式”字
法创作标题的话,那么就必须掌握这几种标题。
1)集合式
集合式标题是指在标题上对文章中所涉及的内容进行总结分类,并
直接在标题上写出分类后的具体数字。
读者在阅读集合式标题的文章时会感觉比较值,因为文章的标题看
起来比较集中,能给读者带来较强的视觉冲击感。如图3-23所示,是微
信公众号“手机摄影构图大全”在其平台上推送的集合式标题的文章。
图3-23 集合式标题
2)半遮掩式
半遮掩式标题是在通过标题向读者传递文章的主题,只透露一点不
说完全,给读者留下小悬念,引起读者的兴趣又不直接告诉读者。
半遮掩式标题给读者的是一种犹抱琵琶半遮面的感觉,又如雾里看
花、朦朦胧胧,这样更能引起继续阅读的欲望。
3)揭露式
揭露式标题是指为读者揭露某件事物或隐藏的不为人知的秘密的一
种标题。大部分人都会有一种好奇心跟八卦心理,而这种标题则恰好可
以抓住读者的这种心理。这种标题能给读者传递一种莫名的兴奋感,能
充分引起读者的兴趣。
3.2 引流涨粉:利用今日头条推文导粉
前面介绍了微信公众平台、今日头条等新媒体平台都适用的标题相
关的内容之后,下面将为大家介绍借助今日头条引流涨粉的方法。
3.2.1 第一步:准备入驻今日头条平台
运营者在入驻今日头条平台前,要先弄清楚注册该平台所需要的资
料,并将这些资料准备好。
今日头条平台上为用户提供了5种类型的头条号。下面介绍每种头
条号所需要准备的资料。
1.个人类头条号资料
根据今日头条平台要求,运营者如果要注册个人类型的头条号,那
么就需要准备以下几种资料,具体如图3-24所示。
图3-24 注册个人类头条号所需资料
1)头条号名称、头像
运营者在注册个人头条号的时候,需要先提前准备好头条号的名称
及头像,这样能够确保在后续的注册过程中,不用匆忙地去想名称和头
像。
今日头条平台对头条号的名称要求是字数控制在2~10个字之间,不能用有特殊符号和明显的营销意图的名字。
笔者建议运营者可以直接用自己微信公众号的名称和头像,这样能
够让读者在记住自己头条号的同时也记住自己的微信公众号,为后期将
粉丝引导到公众号上打下基础。
而对头像的要求是:清晰、健康、具有代表性、不能使用二维码、大小控制在5M及5M以内、图片像素为200×200。
2)头条号介绍词
运营者准备自己的头条号介绍词时,笔者建议运营者可以使用自己
公众号的介绍,但是头条号规定介绍词的字数要控制在10~30个字之
间。
3)辅助材料
辅助材料指的是运营者在其他平台上的链接,如微信公众号、专栏
等平台的链接。此材料将作为头条号审核运营者入驻资格的参考依据,虽然不是必填选项,但是运营者准备了可能会提高审核通过的概率。
4)身份证
身份证是证明运营者身份的最直接的证明,是必不可少的一项材
料。
5)手持身份证照片
运营者需要准备一张手持身份证拍摄的照片,对其具体要求是拍照
时双手持身份证放在胸前正前方、照片上的身份证号码必须清晰可见、尺寸大小控制在2M以内,如图3-25所示。
图3-25 今日头条对手持身份证照片的要求
6)联系方式
联系方式具体包括运营者的电话、联系邮箱必须要有的两项,还可
以提供QQ或者微信等联系方式。
专家提醒
需要注意的是,如果运营者注册的是健康、财经等领域的个人头
条号,那么还需要上传专业资质的证明材料。
2.媒体类头条号资料
运营者注册媒体类的头条号所需的资料,同样需要上述个人类型的
资料,这里就不再赘述。但是媒体类的头条号还需要准备以下两样资
料。
1)组织机构代码证
在注册该类型的头条号时,运营者需要上传组织机构代码证的图
片,因此运营者需要提前将组织机构代码证准备好。
2)媒体类头条号的确认书扫描件
媒体类头条号的确认书模板今日头条有提供,如图3-26所示。运营
者要将其下载下来打印成纸质文件,填写好,做成扫描件上传到今日头
条平台上相应的地方。
图3-26 今日头条提供的媒体类头条号的确认书模板
3.国家机构类头条号资料
同媒体类型的头条号一样,申请国家机构类头条号,除了需要上述
个人类型的资料外,也需要提供确认书扫描件,今日头条平台为其提供
的确认书模板如图3-27所示。
图3-27 今日头条提供的国家机构类头条号的确认书模板
4.企业类头条号资料
运营者注册企业类头条号所需的资料,同样需要上述个人类型的资
料,这里就不再赘述。
但是,注册企业型的头条号,运营者还需要准备企业营业执照扫描
件和确认书扫描件。今日头条平台对企业营业执照扫描件的要求是要清
晰,但是不能超过2M;同时,其为企业类型的头条号也提供了确认书模
板,模板与媒体类的是一样的,在这里笔者就不再展示了。
5.其他组织类头条号资料
其他组织类型的头条号,主要所需的注册资料跟个人类型的一样,需要准备组织机构代码证和确认书扫描件,扫描件的模板跟媒体类、企
业类的头条号是一样的。
3.2.2 第二步:正式入驻今日头条平台
运营者在进行了上述准备工作之后,接下来就要真正开始入驻今日
头条平台。下面将以注册个人类型的头条号为例,为大家介绍详细的注
册过程。
如果运营者想要注册个人类型的头条号,其注册流程如下。
这里以公众号“手机摄影构图大全”为例,为大家介绍入驻个人类
型的头条号的操作流程。
首先,运营者需要进入今日头条官网首页
(http:www.toutiao.com),然后单击首页右上角的“头条号”按
钮,进入“头条号”页面,然后单击该页面右上角的“注册账号”按
钮,如图3-28所示。
执行此操作后,即可进入“注册账号”页面,在该页面运营者需要
填写注册邮箱相关的信息,将该页面的信息填写完后,运营者需要选
中“我同意并遵守《头条号用户协议》”,然后单击页面下方的“注
册”按钮,如图3-29所示。
图3-28 单击“注册帐号”按钮
图3-29 单击“注册”按钮
执行此操作后,即会进入输入手机号相关信息页面,在该页面运营
者需要输入自己的手机号,并输入手机收到的验证码,然后单击该页面
下的“确定”按钮即可,如图3-30所示。
执行此操作后,即会弹出“绑定手机号成功,请前往邮箱激活您的
账号”的提示框,运营者只要单击该提示框即可进入相应的页面。运营
者只要单击该页面上的“登录邮箱激活”按钮即可,如图3-31所示。
执行此操作后即可进入QQ邮箱,打开今日头条发送的邮件并单击邮
箱中的链接,在出现的“您将要访问”页面中,单击“继续访问”按
钮,如图3-32所示。
图3-30 单击“确定”按钮
图3-31 单击“登录邮箱激活”按钮
图3-32 单击“继续访问”按钮
图3-32 单击“继续访问”按钮(续)
执行此操作后,即可返回到头条号注册过程中,并进入“选择类
型”页面,运营者需要在该页面中单击个人类型头条号下方的“选
择”按钮,如图3-33所示。
图3-33 单击个人类型头条号下方的“选择”按钮
执行此操作后,即可进入“入驻资料”页面,运营者需要按照要
求,将之前准备好的资料填写、上传到该页面相对应的地方,并且选
中“同意今日头条媒体平台用户协议”选项,然后单击“提交”按钮,如图3-34所示。
图3-34 单击“提交”按钮
执行此操作后,即可完成个人类型头条号的注册。运营者注册完成
之后,还需要等待平台审核,审核通过之后,运营者即可在平台上发送
文章。
3.2.3 第三步:撰写推送软文文章导粉
进入今日头条的后台,运营者就可以在此处编写要推送的文章。编
写文章的时候,运营者一定要注意文章标题是否具有吸引力。
据头条号的作者反映以及笔者收集资料总结发现,在今日头条上,一篇文章的标题十分重要,它会在很大程度上影响运营者文章的阅读
量。但是运营者千万不可以为了让文章的标题具有吸引力而做标题党。
因为在今日头条上发布标题党式的文章是会影响头条号指数的(关
于头条号相关指数,笔者在后面会进行详细讲解),这样就会影响文章
审核的通过率,从而影响文章的推荐量。
在前面的章节笔者已经介绍过文章取标题的方法,因为这些方法同
样也适用于今日头条上的文章,所以笔者不再赘述。下面主要为大家介
绍在头条号后台编写文章的实操。
首先运营者需要进入头条号的后台管理页面,然后单击该页面中
的“发表”按钮,即可进入到“发表文章”页面,如图3-35所示。
图3-35 头条号后台管理页面
然后,运营者就可以在该页面进行文章编辑,首先要在标题栏处输
入文章的标题,然后就可以编写文章的正文,如图3-36所示。
运营者在编辑文章的时候,还可以在文章中上传图片,使文章的内
容看起来更加生动。运营者只需要单击“发表文章”页面中的工具栏选
项里的“图片”按钮,然后按照系统提示操作即可将图片上传至文章
中,其效果如图3-37所示。
图3-36 编写文章的标题与正文
图3-37 文章中上传图片的效果图
运营者在今日头条后台编辑完一篇文章之后,接下来要做的就是设
置该篇文章的封面图片。清晰、唯美的文章封面图片配上有吸引力的标
题,才能够吸引更多读者点开文章阅读。要设置文章的封面图片,运营
者只要在“封面”提供的“自动”“单图模式”“三图模式”3种封面
模式中选择一种即可。
笔者建议大家可以选择“三图模式”这一种封面,因为它呈现出来
的版式效果会更好,也能够吸引更多的读者。这里就以选择“三图模
式”为例,然后单击下方的“+”按钮,如图3-38所示。
执行此操作后,就会弹出选择图片页面。在弹出的页面中有很多图
片,这些图片都是运营者编辑这篇文章时所用到的图片。运营者按照自
己的想法选择3张图片即可,设置好后如图3-39所示。
图3-38 单击“+”按钮
图3-39 设置3张封面图片
运营者在设置完文章的封面之后,还需要进行文章分类选择。这是
很重要的一步,因为它决定了运营者的文章放在什么领域。只有将文章
放在平台上相对应的领域中,文章才能推荐到精准的受众中,这样吸引
的粉丝才能是有效粉丝。
例如,笔者编辑的这篇文章是属于摄影类的,那么在选择分类的时
候就应该选择“摄影”选项。笔者只要单击分类选项后对应的选项按
钮,即可进行分类选择,然后选择“摄影”选项即可,如图3-40所示。
图3-40 选择“摄影”选项
运营者在编辑完一篇文章并且设置好文章封面后,还可以进行文章
客户端预览。这样就可以预览一下文章的排版效果,检查文章中有无错
别字、图片与文字是否相符等情况。
运营者要进行客户端预览文章,只要单击“发表文章”页面中
的“客户端预览”按钮,就会弹出预览页面,如图3-41所示。
图3-41 客户端预览页面
运营者在进行了文章预览之后,如果发现文章中有不满意或者错误
的地方,还可以进行修改;如果没有不满意和错误的地方,那就可以单
击“发表”按钮,发布文章,如图3-42所示。
图3-42 单击“发表”按钮
文章发布之后,并不能立马出现在读者的面前,还要经过今日头条
平台的审核,审核通过了之后读者就可以看见了。但是运营者在头条号
后台文章管理栏中的“手动更新”页面可以看见刚才自己编辑好的文
章。
3.2.4 第四步:查看文章的相关数据
运营者将文章推送到今日头条平台上之后,还需要开展一系列后期
的观察工作,如查看文章的推荐量、阅读量、评论量、转发量、收藏量
等阅读情况。
运营者要查看这些阅读数据,可以进入今天头条平台后台,然后单
击“文章管理”栏下的“手动更新”按钮,即可进入“手动更新”页
面。在该页面中,运营者可以查看每一篇成功推送后的文章的推荐量、阅读量、评论量、转发量等相关数据,如图3-43所示。
图3-43 查看文章的相关数据
3.2.5 第五步:分析文章的详细数据
运营者在查看了每篇文章的推荐量、阅读量、评论量等相关数据之
后,接下来就可以进行相关数据的详细分析。运营者分析文章的详细数
据,首先需要查看文章的详细分析。
运营者要查看文章的详细分析,首先就需要进入今日头条平台后
台,然后单击“数据统计”栏下的“文章分析”按钮,然后进入“文章
分析详情”页面。在该页面中,有“按文章”和“按时间”查看文章7
天、14天、30天的相关数据。如图3-44所示,则是通过“按文
章”和“7天”两个条件查看文章的相关数据。
图3-44 通过“按文章”和“7天”两个条件查看文章的相关数据
在“按文章”选项下,运营者就可以查看每一篇文章的详细分析。
笔者以《摄影构图大发现!合理搭配色彩,可以一次美个够!》这篇文
章为例,运营者只要单击该篇文章后的“详细分析”按钮即可看见该篇
文章的详细分析情况,如图3-45所示。
图3-45 文章的详细分析情况
通过图3-45,可以看出一篇文章的详细分析包括了以下几项内容:
平均阅读进度、跳出率、平均阅读速度、文章详情、阅读来源分析、阅
读完成度分析。
文章的数据存在以下几个特点,具体如图3-46所示。
针对头条号“手机摄影构图大全”该篇文章的数据的特点,笔者进
行了以下分析。
1.针对推荐量较高的分析
在今日头条平台上,文章的推荐量是直接与运营者的头条号指数相
关联的,头条号指数越高,推荐量就会更多。因此,运营者如果想要让
今日头条平台推荐自己的文章,那么就必须要提高自己的头条号指数。
图3-46 此篇文章的数据的特点
2.针对阅读量一般的分析
对于文章的阅读量一般这一问题,运营者可以根据今日头条平台读
者喜欢有吸引力的标题这一特点来采取措施解决问题。
运营者可以根据笔者之前介绍的拟写标题的方法,多进行标题创
作,在标题与文章内容相符合的前提下,将自己的文章的标题写得生
动、吸引人,但又不过分夸张。
3.针对评论量、收藏量、转发量较低的分析
对于文章的评论量、收藏量、转发量较低的情况,运营者可以适当
地增加与读者之间的互动。只要将与读者之间的互动度提高,同时运营
者提高自己文章的质量,那么评论量、收藏量、转发量自然就会有相应
的提高。
4.针对阅读来源来自系统推荐的分析
关于这一点,就与第一点一样,运营者需要注意头条号的头条号指
数。
3.2.6 第六步:查看、分析头条号指数
在今日头条平台上,头条号指数是非常重要的一项指数,它决定着
运营者的内容有多值得被推荐。也就是说,头条号指数越高,运营者发
布的文章被推荐的概率和推荐的次数也就越高。那么运营者要怎样查看
自己头条号的指数呢?
运营者要查看自己头条号的指数,首先需要进入今日头条平台后
台,然后单击“数据统计”栏下的“头条号指数”按钮即可进入相应的
页面。在该页面中,运营者可以看见自己头条号相关的指数。
头条号指数满分是950分,每个运营者的头条号指数并不是一成不
变的,它会随着运营者发布文章的情况而变动。
如图3-47所示,是头条号“手机摄影构图大全”最近的头条号指
数。
图3-47 头条号“手机摄影构图大全”头条号指数
从图3-47我们可以看出,头条号指数总共包括5个维度,具体如图
3-48所示。
图3-48 头条号指数的5个维度
这5个维度每个维度分数的高低都会影响到头条号总分的高低,因
此运营者要做好每个维度分数的掌控。下面将从头条号的5个维度出
发,为大家介绍怎样提高头条号指数。
1.健康度
头条号指数的第一个维度:健康度。在头条号中,如果满足一定的
条件,就能提高整个维度的得分。针对健康度,头条号给出的提升分数
的条件如图3-49所示。
运营者需要对照健康度的得分条件,养成每天分析头条号文章的习
惯。当发现健康度指数的得分比较低的时候,要及时行动,弥补健康度
指数中不足的地方。可以从以下几个方面采取措施。
1)给文章配上清晰、精美、合适的图片
运营者在给文章配图的时候,要用清晰美观、合理的图片,这样才
能够延长用户在页面停留的时间,同时也能提升用户的阅读体验。
图3-49 提高健康度得分的条件
2)内容精简、耐读
文章的内容要精练,不啰唆,提高耐读性、易读性。这样做也能够
延长用户停留的时间,以及能吸引读者读完整篇文章,因为太过复杂烦
琐的文字,用户可能没耐心看下去,会直接关闭页面。
3)标题有趣、吸引人
用悬念吸引读者读下去,或者用趣味性打动读者,反正不要太过于
平实了,有亮点才能吸引用户。而且,经过观察,笔者发现今日头条上
有娱乐性、话题性的标题会更受读者的欢迎。
2.原创度
原创度很好理解,就是平台运营者发布的文章是原创的,没有在其
他平台发布过的。针对原创度,头条号也给出了相应的得分条件,如图
3-50所示。
图3-50 提高原创度得分的条件
总结而言,运营者要提高头条号的原创度,那么就必须做到以下3
点。
1)原创
运营者要坚持发表的文章是自己原创的,不抄袭。同时,如果文章
中涉及借鉴百度百科等内容时,也不要完全照搬其内容,因为机器在进
行全网查重的时候,也会认为这是重复内容,会影响到原创度的分数。
2)首发
对于会将同一篇文章发表在多个平台的运营者需要注意的是,一定
要将文章首发在今日头条上,然后等今日头条上该篇文章审核过了再发
到其他平台上。
3)手动发表
运营者在今日头条上发布文章的时候,要尽量进入头条号后台手动
发表,而不要采用“同步”功能,这样原创度得分会较高。
3.活跃度
活跃度是指运营者发文的频率。针对活跃度,头条号给出的得分条
件如图3-51所示。
图3-51 提高活跃度得分的条件
以头条号“手机摄影构图大全”为例,因为该账号保持着每天发布
1条原创内容的习惯,所以它的活跃度全都维持在10的标准,如图3-52
所示。
图3-52 活跃度趋势
4.垂直度
垂直度就是让运营者最好专攻一个领域的内容,不要这个领域的内
容涉及一点、那个领域的内容涉及一点,因为这样会导致账号的垂直度
评分降低,从而影响头条的总体指数。
有关垂直度的得分条件,头条号也给出了一定的标准,如图3-53所
示。
图3-53 提高垂直度得分的条件
5.互动度
互动度是指运营平台和读者之间的互动。关于互动度,头条号给出
的得分条件如图3-54所示。
图3-54 提高互动度得分的条件
关于提升互动度,运营者可以从以下几个方面去着手。
1)主动邀请读者参与评论
在文章的末尾处或者评论处主动向读者发起讨论邀请,或者是让读
者在评论区发表对文章的看法,让他们参与到评论中来。这样自然就能
增加文章的评论,互动度就会提高。
2)积极回复读者评论
运营者对于读者的评论要积极回复,这样也能够提升互动度。
3)内部成员参与评论
运营者还可以采取让内部成员在文章下进行中肯的评论,然后互相
点赞、评论的方式提升互动度。而且,这样也能够提高读者参与文章评
论的欲望。
让内部成员参与评论,具有以下几个好处。
能够提高读者想要评论的欲望,增加评论人数。
能够让差评落到后面,就不容易被其他读者看到。
能够炒热评论区的气氛,提高好评率。
3.3 商业变现:流量广告+电商盈利
在前面的章节中,笔者已经为大家简单介绍了运营者可以采用的商
业变现的方法,其中就包括了流量广告和电商盈利这两种,相信大家对
这两种商业变现的方法已经有了最基础的了解。
下面将通过京东商城的微信公众平台,为大家更深入地介绍利用流
量广告和电商盈利实现变现的具体过程。
3.3.1 汇聚资源:流量广告
在京东的微信平台上,其采用的流量广告方法有很多种,这里选择
最重要的一种为大家介绍。
在微信平台上,有一个京东流量入口。用户只要打开自己的微信,然后进入“我钱包”界面,在该界面的第三方服务选项中,就可以看
见一个“京东精选”按钮。用户只要点击该按钮,即可跳转到京东精选
购物页面,如图3-55所示。
这一入口就是京东在微信公众平台上的一个流量广告入口,它能够
给京东带来众多流量。
图3-55 微信给京东提供的流量广告入口
3.3.2 出售商品:电商盈利
京东加入微信公众平台后,依靠平台的优势和自身的优势,将电商
盈利发挥了更大的作用。京东的电商盈利方法主要有3种,具体如图3-
56所示。
图3-56 京东电商盈利主要采用的方法
1.菜单栏
在京东的服务号上,菜单栏是京东进行电商盈利的方法之一。京东
服务号上设有“购物专区”和“全部商品”以及“我的”3个菜单栏按
钮。京东服务号订阅者只要点击京东服务号上的“购物专区”和“全部
商品”菜单栏按钮,就能进入京东微店,如图3-57所示。但是目前京东
微店还在测试中,用户还不能通过此渠道购买商品。但是相信店铺测试
完成后,京东微店将成为京东电商盈利的主要渠道之一。
订阅者可以通过点击“我的”菜单栏中的“个人中心”或者“购物
车”按钮,进入相对应的界面,然后通过该界面上的“为您推荐”栏,用户就可以购买商品,如图3-58所示。
图3-57 京东微店测试店铺
图3-58 用户通过“为您推荐”栏购买商品
2.图文消息
在京东的服务号“京东JD.COM”中,其推送的部分图文消息就是购
买链接。订阅者只要点开图文消息,即可进入相对应的京东商城领域,之后用户就可以购买商品了,如图3-59所示。
图3-59 点击图文消息购买商品
3.阅读原文
京东除了服务号——“京东JD.COM”,还有订阅号——“京东”。
在订阅号中,用户可以通过其推送的消息,了解商品的信息。如果有意
愿,用户只要点击消息页面最下方的“阅读原文”则可进入到京东商城
购买商品,如图3-60所示。
图3-60 通过阅读原文购买商品
在京东订阅号“京东”上,并不是推送的每一条图文消息都可以通
过点击“阅读原文”购买商品。
3.3.3 流量转化:流量变现的多种方式
在熟悉了京东微信平台的流量广告、电商盈利相关的内容之后,下
面为大家介绍京东流量变现的多种方式,具体如图3-61所示。
图3-61 京东流量变现的多种方式
1.文中嵌入商品广告变现
京东运营者通过在平台推送的文章中嵌入商业广告这一方式来实现
变现。如图3-62所示,是京东订阅号推送的文章中直接嵌入文字型商品
广告的文章示例。在这篇文章中,京东平台还给出了免单信息,以此引
起用户的购买欲望,从而达到商业变现的目的。
图3-62 文中嵌入文字型商品广告以实现变现
如图3-63所示,是京东直接在文中嵌入视频型商品广告的文章示
例。此视频向用户传递了京东“双十一”活动时,为大家提供的各种商
品类型、优惠活动,表明了活动力度,以此吸引广大读者,从而实现商
业变现。
图3-63 文中嵌入视频型商品广告以实现变现
2.提供各种优惠活动变现
在京东的微信公众平台上,用户可以看见各种优惠活动。这些优惠
活动也是京东实现流量变现的一种有效方式。
京东采用的优惠活动有很多种,如京东服务号上推出的新人礼包、满减活动、优惠券等。这些活动在带来流量的同时,也能够激发用户的
购买心理,从而实现商业变现。如图3-64所示,是京东服务号上新人礼
包优惠活动的相关信息。
图3-64 京东服务号上新人礼包优惠活动的相关信息
如图3-65所示,是京东服务号上推出的满减活动及优惠券优惠活动
的相关信息。
图3-65 京东服务号上满减活动及优惠券优惠活动的相关信息
3.多平台营销矩阵变现
除了京东一系列微信公众号之外,京东还拥有多个营销平台,如PC
端京东商城、手机京东APP、京东微博以及京东新出的京东直播APP等。
这些平台都能够为京东带来流量,同时京东也能够在这些平台上进行商
品营销,实现商业变现。
京东在其新浪微博上,推送了很多引导用户购买商品的信息,粉丝
只要点击微博消息中的网页链接,即可进入商品购买页面,如图3-66所
示。
同时,京东新浪微博还宣传了京东直播APP,通过该APP,京东也能
实现商业变现。如图3-67所示,是京东新浪微博上宣传的京东直播平台
的相关信息,在这个页面上可以看见相关的商品售卖信息。
图3-66 京东通过新浪微博进行商业变现
图3-67 京东通过京东直播平台进行商业变现
第4章
决定美观度——图片的选取和优化
学前提示
图片承载了文章的颜值,它决定了文章的美观度,能给读者提供精
神与视觉的享受。因此,运营者要慎重对待。本章笔者将为大家介绍在
公众号和新媒体平台上通用的图片相关的技巧、利用一点资讯平台进行
推文导粉、商业赞助+线下活动商业变现方式等方面的内容。
要点提示
图片展示:提升人气的视觉力量
引流涨粉:利用一点资讯平台推文导粉
商业实现:商业赞助+线下活动
4.1 图片展示:提升人气的视觉力量
运营者如果想要让自己公众号上的图片变得吸引人,达到一图胜却
千言万语的效果,引爆读者眼球,那么就需要做到以下8点。
这8点提升图片视觉效果的方式,不仅在微信公众平台上适用,在
一点资讯、今日头条等新媒体平台也同样适用。下面将主要以微信公众
平台为例,为大家介绍图片的相关内容。
4.1.1 色彩:图片颜色要舒适
运营者想要让自己文章中的图片吸引读者的眼球,那么所选的图片
的颜色搭配要合适。图片的颜色搭配合适能够给读者一种顺眼、耐看的
感觉,一张图片颜色搭配要合适需要做到以下两个方面。
1.色彩明亮
在没有特殊情况下,微信公众号的图片要尽量选择色彩明亮的,因
为这样的图片能给文章带来更多的点击量,其原因具体如图4-1所示。
图4-1 色彩明亮的图片带来更多点击量的原因
很多读者在阅读文章的时候希望能有一个轻松、愉快的氛围,不愿
在压抑的环境下阅读,而色彩明亮的图片就不会给读者一种压抑、沉闷
的感觉,恰好能给读者带来这样的阅读氛围。
2.与内容相适宜
微信公众号在选择图片的时候需要考虑到是否与发表的文章的内容
相适宜。如果文章推送的内容是比较悲沉、严谨的,那就可以选择与内
容相适应的颜色的图片,那就不可使用太过跳跃的颜色,因为这样会使
得整体感觉不搭。
4.1.2 大小:图片大小要合适
运营者要选择尺寸大小合适的图片做文章的主图。因此,在选择微
信公众号中的每一张图片的时候都要经过仔细斟酌。
运营者在选择图片尺寸大小的时候,需要清楚的是,图片格式的选
择是多样的,如图4-2所示,是4种很常见的图片格式。
图4-2 图片的格式
运营者在选择图片的时候,应该尽量将单张图片的容量大小控制在
1.5~2M之间为最佳,在这个容量限制下运营者可以从所有的图片格式
中选取效果最佳的格式进行图片制作。
同时,运营者还可以根据自己公众号读者的阅读时间习惯而对图片
的大小做调整。如果运营者要在一点资讯等新媒体平台发布文章的话,那么也可以根据一点资讯平台读者的阅读习惯、平台对图片大小的要求
调整图片的大小。
之所以说要选择合适的图片大小,就是从给读者阅读体验出发的,不想让过大的图片在耗费读者大量流量的同时还要耗费图片加载的时
间。
如果运营者发现自己平台的读者习惯晚上八九点阅读文章,而这个
时间段基本上人们都是待在家里的,读者可以使用WiFi打开公众号进行
阅读,不用担心读者的流量耗费也不用担心图片加载过慢,那么运营者
就可以适当地将图片的容量放大一些,给读者提供最清晰的图片,让读
者拥有最好的阅读体验。
但是,如果运营者发现自己平台的读者大部分习惯在早上七八点钟
阅读文章,那么读者使用手机流量上网的可能性就会比较大。这时候如
果运营者发送文章的话,就需要将图片的容量控制在上面所说的1.5~
2M之间,在为读者节省流量的同时也节省图片加载时间。
4.1.3 多少:使用单图还是多图
以微信公众平台为例,针对图片的多少这一问题,可以从两个方面
来理解,具体如图4-3所示。
图4-3 微信公众平台图片多少的两个方面
1.推送的图文消息的多少
推送的图文消息的多少是指一个公众号每天推送的文章的多少。细
心的读者会发现,有的公众号每天会发送好几篇文章,如图4-4所示的
公众号“手机摄影构图大全”;而有的公众号每天只会推送1篇文章,如图4-5所示的公众号“二号床”。
公众号推送的图文消息越多,所用的侧图就会越多;推送的图文消
息越少,所用的侧图也就越少。
图4-4 推送图文多的公众号“手机摄影构图大全”
图4-5 推送图文少的公众号“二号床”
微信公众号文章的单图文推送跟多图文推送各有各的特点,它们的
特点具体如图4-6所示。
图4-6 单、多篇图文消息各自的特点
2.文章中排版所用图片的多少
每个公众号都有属于自己的特色,有的公众号在文章内容排版的时
候会选择使用多图片的形式。
如图4-7所示,是“手机摄影构图大全”微信公众号推送的多图片
排版文章的部分内容展示。
图4-7 “手机摄影构图大全”公众号多图片排版文章的部分内容展示
但是,有的微信公众号在进行文章内容排版的时候,它的排版就只
会选择使用1张图片。
例如,微信公众号——“琢磨先生”为例,它在其平台上发布的一
篇叫《冬天如何取暖》文章,在这一篇文章中它的整个文章排版里就只
使用了一张图片,具体如图4-8所示。
图4-8 “琢磨先生”公众号上一张图片排版文章的案例
这种文章内容多图片、少图片的排版方式会给读者带来不一样的体
验,它们的区别具体如图4-9所示。
图4-9 文章内容排版多、少图片的区别
4.1.4 修饰:图片精美需要PS一下
运营者在进行微信公众号运营的时候是离不开图片的。图片是让公
众号文章内容变得生动的一个重要武器,会影响到读者点开文章的阅读
量。
因此,运营者在使用图片给文章增色的时候也可以通过一些方法给
图片“化妆”,让图片更加有特色,从而吸引到更多的读者。
运营者给自己的图片PS,可以让原本单调的图片变得更加鲜活起
来。运营者要给图片PS,可以通过两个方法着手进行,具体如图4-10所
示。
图4-10 给图片PS的两个方法
1.拍摄图片时“PS”
微信公众号使用的照片来源是多样的,有的公众号使用的图片是企
业或者个人自己拍摄的,有的是从专业的摄影师或者其他地方购买的,还有的是从其他渠道免费得到的。
对自己拍摄图片的企业或者个人这一类微信公众号运营者来说,只
要在拍摄图片时,注意好拍照技巧的运营,以及拍摄场地布局、照片比
例布局等,就能达到给图片“PS”——“化妆”的效果。
2.照片后期PS
微信公众号运营者在拍完照片后,如果对图片还是觉得不太满意,还可以选择通过后期来给图片“化妆”,或者是微信公众号运营者从其
他地方得到的图片不满意的话,也可以选择后期“化妆”。
现在用于图片后期处理的软件有很多,如强大的PS、众所周知的美
图秀秀等,微信公众号文章编辑可以根据自己的实际技能水平选择图片
后期软件,通过软件让图片变得更加夺人眼球。
一张图片有没有加后期,效果差距是非常大的,如图4-11所示,就
是同一张照片没加光效后期(左边)跟加了光效后期(右边)的效果对
比。
图4-11 同一张图片加后期跟没加后期的效果对比
4.1.5 特色:制造多彩的二维码
在现实生活中,随处都布满了二维码的身影,二维码营销已经成为
一种很常见的营销方式。二维码对微信公众平台来说也是非常重要的一
种吸引读者的图片,同时它也是微信公众平台的电子名片。
运营者在运营自己的平台时,可以制作多种类型的二维码进行平台
推广与宣传,吸引不同审美类型的读者。将我们生活中见到的二维码进
行分类,可以分为以下5种类型,具体如图4-12所示。
但是,在有的新媒体平台上,如今日头条、一点资讯,它们是不允
许在平台上放二维码图片的,所以运营者在这些平台发文的时候,就要
避免放二维码图片。
图4-12 5种类型的二维码
1.黑白二维码
在我们的日常生活中,比较常见的二维码都是黑白格子的,如图4-
13所示。这种单一的形式已经不能够满足喜欢尝鲜、喜欢创新的消费者
了。
图4-13 黑白二维码
2.指纹二维码
相信很多人对于这种指纹二维码都不会感到陌生,这是之前很流行
的一种二维码类型。它的特色是一张正常的普通的二维码旁边带一个指
纹型的动图。相对于一般的二维码,它给人的感觉会比较有趣。如图4-
14所示,是一张指纹二维码。
图4-14 指纹二维码
3.彩色二维码
彩色二维码是一种非常有特色的二维码,它不同于黑白二维码那么
单调、死板,它是亮丽、有活力的。这种二维码能够吸引大批追求新颖
与特色的读者,能够使微信公众平台变得更有个性。如图4-15所示,就
是一张彩色二维码。
图4-15 彩色二维码
4.LOGO二维码
LOGO二维码是指企业将自己公司的LOGO设计到二维码中,使得读者
在扫码或者阅读时能够看到自己企业的LOGO形象,加深了读者对自己企
业的印象,也达到了提升企业知名度的目的。
这种类型的二维码是企业型运营者进行微信营销与推广很常用的一
种二维码,其效果也是很不错的。
如图4-16所示,是一张“京东”公众号上加了企业LOGO的二维码。
图4-16 LOGO二维码
5.动态二维码
动态二维码也是微信公众平台运用得非常广泛的一种二维码类型,它相对于静态二维码来说能够带给读者更多动感,能给看见的人留下非
常深刻的印象。一张动态微信公众号二维码就是一张动态名片。如图4-
17所示,是“狗与爱的世界”微信公众号使用的动态二维码。
图4-17 动态二维码
4.1.6 冲击力:长图文带来强烈的视觉震撼
长图文也是使得微信公众平台的图片获得更高关注度的一种好方
法。长图文将文字与图片融合在一起,借文字描述图片内容的同时用图
片使所要表达的意思更生动、形象,两者相辅相成,配合在一起,能够
使文章的阅读量达到不可思议的效益。
有一个叫作“伟大的安妮”的微信公众号,它的平台上发布的文章
都是采用长图文的形式,以图片加文字的漫画形式描述内容,其发布的
文章阅读量都非常高。接下来我们就欣赏一下该公众平台上的某篇文章
的部分内容,如图4-18所示。
图4-18 “伟大的安妮”长图文文章部分内容欣赏
4.1.7 动态:动图更具动感效果
很多微信公众号在放图片的时候都会采用动图的图片形式。这种动
起来的图片确实能为公众号吸引不少的读者。
动图会让图片更有动感,相对于传统的静态图,它的表达能力会更
强大。静态图片只能定格某一瞬间,而一张动图则可以演示一个动作的
整个过程,自然而然其效果会更好。
如图4-19所示,是微信公众号——“她刊”发布的一篇动图文章,图片内容非常生动。如图4-20所示,是微信公众号——“每日一图”发
布的一篇名为“18张有趣的动图”的动图文章。
图4-19 “她刊”发布的动图文章
图4-20 “每日一图”发布的动图文章
4.1.8 标记:图片加水印自动推广
要想让图片引爆读者的眼球,给图片打个标签也是微信公众运营者
需要注意的一个问题。给图片打标签的意思就是给公众号的图片加上专
属于该公众号的水印。
运营者如果要给图片加上专属标签,可以在微信公众平台的后台进
行操作。下面就给大家介绍一下具体的操作方法。
首先进入微信公众平台,然后单击“公众号设置”按钮,如图4-21
所示。
图4-21 单击“公众号设置”按钮
进入“公众号设置”页面之后,单击“功能设置”按钮,就能看到
设置水印一栏,如图4-22所示。
图4-22 设置水印一栏
单击“设置”按钮,就会跳出相应的“图片水印设置”页面,如图
4-23所示,从中可以看到,图片水印的设置有使用微信号、使用名称、不添加3种形式。
既然我们的目的是要给图片打标签,那我们就可以选择忽视第三种
形式。微信公众号运营者可以在第一种和第二种形式中根据自己的想法
选择一种设定微信图片的水印形式,然后单击“确定”按钮即可。
图4-23 “图片水印设置”页面
专家提醒
运营者除了可以使用微信公众平台后台自带的功能给图片设置水
印之外,还可以采用其他的方法设置水印,如美图秀秀、Photoshop
等。
但是,在一点资讯平台上等大部分新媒体平台上,运营者使用的
图片能够加水印的,可能会影响推荐量。因此,在粉丝数量不多的时
候,运营者在这些新媒体平台上发文时要注意。
4.2 引流涨粉:利用一点资讯平台推文导粉
笔者在上面小节中介绍了8种图片提升视觉效果的方法。这8种方
法,不管是在微信公众平台上,还是在一点资讯等新媒体平台上都适
用。但是,对于二维码部分新媒体平台是不允许添加的,如一点资讯平
台。运营者要好好掌握这些提高图片视觉效果的方法,争取用图片吸引
更多的读者。
接下来,笔者将借助一点资讯平台为大家介绍引流涨粉的相关内
容。
4.2.1 第一步:入驻前的相关准备
运营者在入驻一点资讯平台前需要进行一系列准备工作,这些准备
工作具体可以分为以下3个方面。
1.资料准备
运营者在入驻一点资讯平台前,要先弄清楚注册该平台所需要的材
料,并将这些材料准备好。那么,运营者在注册一点资讯平台时究竟该
准备哪些材料呢?
以注册个人媒体为例,经过笔者的搜集与归纳之后,总结出运营者
在注册一点资讯平台时需要准备以下材料,具体如图4-24所示。
图4-24 入驻一点资讯平台时需要准备的材料
1)1个常用的邮箱
运营者在注册一点资讯平台的账号之前,需要准备1个常用的邮
箱,因为在注册一点资讯平台时,注册页面上就提醒了注册者该邮箱将
作为账号激活使用。
2)1张正方形图片
运营者在准备注册资料的时候,需要准备1张可以用作媒体头像的
图片。这张图片要清晰,同时最大不可超过2M、300×300像素。
3)入驻人身份证及联系电话
运营者在注册过程中,必须要填写入驻人的证件号和联系方式,而
且还会需要用到身份证拍照,所以入驻人要提前准备好自己的身份证和
1个使用中的电话号码。
4)其他联系方式
平台入驻者除了要准备一个正在使用中的联系电话之外,还需要准
备1个常用联系邮箱和其他联系方式,如QQ、微信等。其中,联系邮箱
也可以使用注册账号时用到的邮箱,只要确保能够收到平台的通知即
可。
5)媒体材料以及材料证明
运营者还需要准备相关的媒体材料证明,包括本人专栏或者其他媒
体平台上的主页链接URL,以及该平台相关的图片材料证明。
6)平台入驻人手持身份证所拍的正面照
运营者在入驻一点资讯平台时,还需要准备1张入驻人本人手持身
份证证件所拍的正面照片,照片要求身份证件上的信息清晰可辨,照片
大小不能超过2M。
2.平台账号注册媒体类型选择
运营者在注册一点资讯平台的过程中,需要选择入驻类型。运营者
在选择入驻类型的时候,要根据自己的实际情况慎重选择,因为一旦选
择并完成认证,之后就不能再更改。一点资讯平台上提供了5种入驻类
型可供选择,具体如图4-25所示。
图4-25 一点资讯提供的可供选择的5种媒体类型
3.选好发文频道
运营者在入驻一点资讯平台时,需要根据自己的实际情况选择好发
文频道,这样才能在推送文章的时候不迷茫。
在一点资讯平台上,包含的频道非常多,总共有20多个大类,每个
大类下又包含了很多小类,涉及的范围包括娱乐、社会、财经、科技等
众多领域。如图4-26所示,则是一点资讯平台上的部分频道示例。
图4-26 一点资讯平台上的部分频道示例
4.2.2 第二步:正式入驻一点资讯平台
运营者在做好上述一系列入驻一点资讯平台的准备工作之后,即可
开始入驻一点资讯平台。
入驻一点资讯平台可以分为3个步骤,具体如图4-27所示。
图4-27 正式入驻一点资讯平台的3个步骤
下面以微信公众平台“手机摄影构图大全”入驻个人媒体为例,为
大家演示入驻的详细过程。
1.注册一点资讯平台账号
首先,在电脑上的浏览器中输入“一点资讯”或者
http:www.yidianzixun.com进入一点资讯的官网。然后,单击页面上
的“登录”按钮,之后在出现的一点资讯的登录页面中单击“注册”按
钮,如图4-28所示。
图4-28 单击“注册”按钮
执行此操作后,即可进入“注册”页面,根据页面提示,运营者在
用户名处填上之前准备好的QQ邮箱号,输入密码及验证码,然后单击页
面上的“注册”按钮即可,如图4-29所示。
图4-29 单击“注册”按钮
执行此操作后,系统则会给注册的QQ邮箱发送一封邮件。运营者即
可进入QQ邮箱,打开该邮件,单击邮件内容中的“立即确认邮箱”按
钮,进行邮箱认证,如图4-30所示。
图4-30 单击“立即确认邮箱”按钮
执行此操作后,即可进入“您将要访问”提醒页面,单击最下方
的“继续访问”按钮,如图4-31所示,即可完成邮箱认证。
图4-31 单击“继续访问”按钮
执行此操作后,页面将跳转到一点资讯平台官网的首页,同时一点
资讯平台账号也注册成功。
2.选择入驻平台的方式
在成功注册一点资讯的账号之后,接下来运营者就需要选择入驻平
台的方式。首先,在一点资讯平台官网的首页单击“一点号”按钮,如
图4-32所示。
图4-32 单击“一点号”按钮
执行此操作后,即可以进入“一点号”页面。在这个页面上,运营
者可以看见“登录”“普通入驻”“邀约入驻”3个按钮。因为我 ......
您现在查看是摘要介绍页, 详见PDF附件(38450KB,309页)。





