2021轻松过关三.pdf
http://www.100md.com
2020年11月3日
![]() |
| 第1页 |
![]() |
| 第8页 |
![]() |
| 第20页 |
![]() |
| 第29页 |
![]() |
| 第37页 |
![]() |
| 第130页 |
参见附件(5039KB,246页)。
历年真题高质量精析
2021年最新出品的专门针对2021年初级会计职称打造的历年真题高质量精析,适用于有一定基础,想要通过真题进行查缺补漏,提升自己的学员,这里甄选近三年十套真题,对真题进行了详细的解析,助你轻松应对2021年考试。

2021初级会计实务轻松过关三介绍
2021全新打造,甄选高品质真题集。
东奥名师甄选近三年十套真题,结合新考纲,从“解题技巧、破题思路、关联知识点、易错易混点”等四大维度,对真题进行详尽解析,带您洞悉考题方向,揭秘命题规律,从源头直击考点,轻松应对2021年考试。
轻松过关三讲什么
把握重点,直接得分
考试题目每年会有变化,但要点基本不变。
总结命题思路
多做真题,牢牢把握考试出题思路、解题技巧。
查漏补缺
做题中,发现自己的不足,强化薄弱环节,反复练习。
提高解题熟练度
反复比较历年真题,对重复率高的知识点,强化记忆,培养做题“手感”,自信进考场。
产品特色
要点提示
提示每章重要知识点以及2021年教材新增知识点。
解析详尽
解析清晰、详细,针对难题,给出出题思路和解题技巧。
查阅方便
列示题目、答案、知识点的对应教材、轻一页码,快速查阅。
避“坑”技巧
采用批注形式,破解题目的易混淆点并做清晰讲解。
2021轻松过关三图片预览






2021轻松过关三截图




第一篇 备考指南
网上课堂 www.dongao.com 3
考情分析
历年考试题型及分析
(1)2013年至2018年,分值分布为:单项选择题36分,多
项选择题24分,判断题10分,不定项选择题30分。
(2)单项选择题、 多项选择题和判断题主要考核考生对《初
级会计实务》一书的基本理论、基本概念及基本方法的掌
握程度。其中,单项选择题中需要计算的题目占50%左右,需要考生熟练掌握和运用基本的会计核算方法并能迅速计
算得到正确的答案;多项选择题和判断题主要考核考生对
《初级会计实务》一书的基本概念以及会计要素的确认和
计量等内容掌握程度,因为存在容易混淆的内容,一般情
况下准确率并不是太高,难度较大。不定项选择题共三道
大题,15个小题,具有较强的综合性,不但涉及基本的账
务处理,还涉及报表项目的填列。
考试情况
(1) 2019 年度全国会计专业技
术资格考试采用无纸化方式,定于 2019 年 5 月 11 日开始进
行。
(2) 《经济法基础》科目的考
试时长为 1.5 小时,《初级会计
实务》科目的考试时长为 2 小
时,两个科目连续考试,时间
不能混用。
(3)参加初级资格考试的人
员,在一个考试年度内通过全
部科目的考试,才可获得初级
资格证书。
东奥会计 www.dongao.com 4
学习方法
1.按照考试大纲的要求吃透教材
考试大纲和教材是命题的重要依据。研读教材主要是掌握教材内容的本质及不同章节的内在
联系,能够从整体上全面、系统地掌握教材的内容,做到知识的融会贯通。研读教材时,要
循序渐进,一步一个脚印,不放过每个细节,并认认真真地做好笔记。
2.做适量典型题目,加强练习
学得好不等于考得好,要把知识转化为“分数”,还必须适量做题。通过做一些典型题目可
以更好地掌握教材中的重点内容,逐渐总结出考试的重点与规律,发现自身学习中的薄弱环
节,从而不断提高考试成绩。
3.讲究学习方法,善于总结规律
考生在研读教材时可以结合老师的课件进行学习。在学习过程中,要做好课前预习,提高课
堂听课效率,并做好课后复习,巩固所学知识。教材篇幅较长,初看似乎杂乱无章,但学到
一定程度之后就会发现很多知识点之间是相通的,这就要求我们在学习中总结规律。
4.考前做适量的模拟题,并认真研读真题
此环节主要是帮助考生熟悉考试环境,脱离章节的束缚,提高考生的综合运用能力。同时历
年真题具有针对性,考前最好把近三年的真题做一遍。
第二篇 复习要点
网上课堂 www.dongao.com 7
第一章 会计概述
关键
考点
1.会计的概念、职能和目标
2.会计基本假设、会计基础和会计信息质量要求
3.会计要素及其确认与计量
4.会计科目和借贷记账法
5.会计凭证、会计账簿与账务处理程序
6.财产清查
7.财务报告
第一节 会计概念、职能和目标
【要点一】会计概念
会计是以货币为主要计量单位,采用专门方法和程序,对企业和行政、事业单位的经济活动进行完整
的、连续的、系统的核算和监督,以提供经济信息和反映受托责任履行情况为主要目的的经济管理活
动。
【提示】本章未特别说明时,均以企业会计为对象进行介绍。
东奥会计 www.dongao.com 8
【要点二】会计职能
贯穿于经济活动的全过
程,是会计最基本的职能。
会
计
职
能
基本职能
核算职能
基
础
保
障
监督职能
真实性审查
合法性审查
合理性审查
拓展职能 参与经济决策
预测经济前景
评价经营业绩等
deddeng
网上课堂 www.dongao.com 9
【要点三】会计目标
项目 具体内容
概念
会计目标是要求会计工作完成的任务或达到的标准,即:
(1)向财务报告使用者提供与企业财务状况、经营成果和现金流量等有关的会计
信息
(2)反映企业管理层受托责任履行情况,有助于财务报告使用者作出经济决策
理解要点
(1)财务报告外部使用者主要包括投资者、债权人、政府及其有关部门和社会公
众等
(2)满足投资者的信息需要是企业财务报告编制的首要出发点,企业编制财务报
告、提供会计信息必须与投资者的决策密切相关
(3)由于投资者是企业资本的主要提供者,如果财务报告能够满足这一群体的会
计信息需求,通常情况下也可以满足其他使用者的大部分信息需求
【提示】在财产所有权和经营权相分离的情况下,会计的根本目标是反映企业管理层受托责任履行
情况。
东奥会计 www.dongao.com 10
第二节 会计基本假设、会计基础和会计信息质量要求
【要点一】会计基本假设
会计基本假设是对会计核算所处时间、空间环境等所作的合理假定,是企业会计确认、计量和报告的
前提。会计基本假设包括会计主体、持续经营、会计分期和货币计量。
会计主体
会计工作服务的特定对象,是企业会计确认、计量和报告的空间范围
【提示】在会计主体假设下,企业应当对其本身发生的交易或事项进行会计确认、计
量和报告,反映企业本身所从事的各项生产经营活动和其他相关活动
持续经营
在可以预见的将来,企业将会按当前的规模和状态继续经营下去,不会停业,也不会
大规模削减业务
【提示】在持续经营假设下,会计确认、计量和报告应当以企业持续、正常的生产经
营活动为前提
会计分期
将一个企业持续经营的生产经营活动划分为一个个连续的、长短相同的期间
【提示】会计分期的目的,在于通过会计期间的划分,将持续经营的生产经营活动划
分成连续、相等的期间,据以结算盈亏,按期编制财务报告,从而及时向财务报告使
用者提供有关企业财务状况、经营成果和现金流量的信息
货币计量
会计主体在会计确认、计量和报告时以货币计量,反映会计主体的生产经营活动
【提示】货币是商品的一般等价物,是衡量一般商品价值的共同尺度,具有价值尺度、流通手段、贮藏手段和支付手段等特点
网上课堂 www.dongao.com 11
【要点二】会计基础
会计基础,是指会计确认、计量和报告的基础,具体包括权责发生制(实际发生)和收付实现制(实
际收到或支付)。
【要点三】会计信息质量要求
会计信息质量要求是对企业财务报告所提供会计信息质量的基本要求,是使财务报告所提供会计信息
对投资者等信息使用者决策有用应具备的基本特征,主要包括可靠性、相关性、可理解性、可比性、实质重于形式、重要性、谨慎性和及时性等。
要求 具体内容
可靠性
如实反映符合确认和计量要求的会计要素及其他相关信息,保证会计信息真实可
靠、内容完整,是高质量会计信息的重要基础和关键所在
相关性 提供的会计信息应当与投资者等财务报告使用者的经济决策需要相关
可理解性 提供的会计信息应清晰明了,便于投资者等财务报告使用者理解和使用
可比性 纵向:同一企业不同时期可比;横向:不同企业相同会计期间可比
实质重于形式 应注重经济实质,而不局限于法律形式,如融资租赁
重要性
应当反映与企业财务状况、经营成果和现金流量有关的所有重要交易或事项
【提示】根据项目的性质和金额大小判断
谨慎性 保持应有的谨慎,既不高估资产或者收益,也不低估负债或者费用
及时性 及时确认、计量和报告(及时收集、及时处理、及时传递) ,不得提前或延后
东奥会计 www.dongao.com 12
第三节 会计要素及其确认与计量
【要点一】会计要素及其确认条件
1.会计要素的分类
2.会计要素及其确认条件
要素 定义及特征 确认条件
资产
企业过去的交易或者事项形成的,由企业
拥有或者控制的,预期会给企业带来经济
利益的资源
特征:
(1)应为企业拥有或者控制的资源
(2)预期会给企业带来经济利益
(3)由企业过去的交易或事项形成的
(1) 与该资源有关的经济利益很可能
流入企业
(2) 该资源的成本或者价值能够可靠
地计量
资产、负债、所有者权益
会计要素
反映企业财务状况(资产负债表要素)
收入、费用、利润
反映企业经营成果(利润表要素)
网上课堂 www.dongao.com 13
续表
要素 定义及特征 确认条件
负债
企业过去的交易或者事项形成的,预期会导
致经济利益流出企业的现时义务
特征:
(1)企业承担的现时义务
(2)预期会导致经济利益流出企业
(3)由企业过去的交易或者事项形成的
【提示】未来发生的承诺、签订的合同等交
易或事项,不形成负债
(1) 与该义务有关的经济利益很可
能流出企业
(2) 未来流出的经济利益的金额能
够可靠地计量
所有者权益
(或股东权益)
企业资产扣除负债后,由所有者享有的剩余
权益,是所有者对企业资产的剩余索取权
【提示】所有者权益通常由股本(或实收资
本)、资本公积(含股本溢价或资本溢价、其他资本公积)、其他综合收益、盈余公积
和未分配利润等构成
所有者权益体现的是所有者在企业
中的剩余权益,因此,所有者权益
的确认和计量主要依赖于资产和负
债的确认和计量
东奥会计 www.dongao.com 14
续表
要素 定义及特征 确认条件
收入
企业在日常活动中形成的、会
导致所有者权益增加的、与所
有者投入资本无关的经济利益
的总流入
特征:
(1)日常活动中形成的
(2) 与所有者投入资本无关的
经济利益的总流入
(3)会导致所有者权益增加
当企业与客户之间的合同同时满足下列条件时,企业
应当在客户取得相关商品控制权时确认收入:
(1)合同各方已批准该合同并承诺将履行各自义务
(2) 该合同明确了合同各方与所转让商品或提供劳务
相关的权利和义务
(3) 该合同有明确的与所转让商品或提供劳务相关的
支付条款
(4) 该合同具有商业实质,即履行该合同将改变企业
未来现金流量的风险、时间分布或金额
(5) 企业因向客户转让商品或提供劳务而有权取得的
对价很可能收回
【提示】此确认条件依据 2017 年 7 月由财政部修订
发布的《企业会计准则第 14号—收入》,考虑到我国
大多数企业于 2020年以后执行新的收入准则,因此,此部分内容仅做一般了解即可,具体收入的确认条件,我们依据本教材第五章的有关内容进行理解
网上课堂 www.dongao.com 15
续表
要素 定义及特征 确认条件
费用
企业在日常活动中发生的、会导致所有者权益
减少的、与向所有者分配利润无关的经济利益
的总流出
特征:
(1)日常活动中形成的
(2) 与向所有者分配利润无关的经济利益的总
流出
(3)会导致所有者权益减少
(1) 与费用相关的经济利益应当很可
能流出企业
(2) 经济利益流出企业的结果会导致
资产的减少或者负债的增加
(3) 经济利益的流出额能够可靠计量
利润
企业在一定会计期间的经营成果。通常情况下,如果企业实现了利润,表明企业的所有者权益
将增加;反之,如果企业发生亏损(即利润为
负数),表明企业的所有者权益将减少
【提示】利润包括收入减去费用后的净额、直
接计入当期利润的利得和损失等
利润反映的是收入减去费用、利得减
去损失后净额的概念。因此,利润的
确认主要依赖于收入和费用,以及利
得和损失的确认,其金额的确定也主
要取决于收入、费用、利得和损失金
额的计量
东奥会计 www.dongao.com 16
【要点二】会计要素计量属性及其应用原则
会计计量是为了将符合确认条件的会计要素登记入账并列报于财务报表而确定其金额的过程。会计计
量属性主要包括历史成本、重置成本、可变现净值、现值和公允价值等。
计量属性 概念 主要应用
历史成本
(实际成本)
取得或制造某项财产物资时所实际支付的现金或现
金等价物
【提示】企业在对会计要素进行计量时,一般应当
采用历史成本
购置资产或承担债务
重置成本
(现行成本)
按照当前市场条件,重新取得同样一项资产所需支
付的现金或现金等价物金额
盘盈固定资产的计量
可变现净值
在正常的生产经营过程中,以预计售价减去进一步
加工成本和销售所必需的预计税金、费用后的净值
存货的期末计量(减值测试)
现值
对未来现金流量以恰当的折现率进行折现后的价
值,是考虑货币时间价值因素等的一种计量属性
购入具有融资性质固定资产
的成本以购买价款的现值为
基础确定
公允价值
市场参与者在计量日发生的有序交易中,出售一项
资产所能收到或者转移一项负债所需支付的价格
交易性金融资产的计量
网上课堂 www.dongao.com 17
【要点三】会计等式
1.会计等式的表现形式
2.交易或事项对会计等式的影响(以下均为等额变动)
资产 负债 所有者权益
(1)资产内部增减变动 ↑↓
(2)资产增、负债增 ↑ ↑
(3)资产增、所有者权益增 ↑ ↑
(4)资产减、负债减 ↓ ↓
(5)资产减、所有者权益减 ↓ ↓
(6)负债内部增减变动 ↑↓
(7)负债增、所有者权益减 ↑ ↓
(8)负债减、所有者权益增 ↓ ↑
(9)所有者权益内部增减变动 ↑↓
概念
是表明会计要素之间基本关系的等式
是复式记账法的理论基础,也是编制资产负债表的依据
编制利润表的依据
表现形式
资产=负债+所有者权益
财务状况等式
收入-费用=利润
经营成果等式
东奥会计 www.dongao.com 18
第四节 会计科目和借贷记账法
【要点一】会计科目和账户
1.会计科目
概念 是对会计要素具体内容进行分类核算的项目,是进行会计核算和提供会计信息的基础
分类
按反映的经济内容
资产类科目、负债类科目、共同类科目、所有者权益类科目、成本
类科目和损益类科目
按提供信息的详细
程度及其统驭关系
总分类科目(又称“总账科目”或“一级科目”)和明细分类科目
【提示】二级明细科目是对总分类科目进一步分类的科目,三级明细科目是对二级明细科目进一步
分类的科目。
2.账户
概念
根据会计科目设置的,具有一定格式和结构,用于分类反映会计要素增减变动情况及其结
果的载体
分类
根据核算的经济内容
资产类账户、负债类账户、共同类账户、所有者权益类账户、成本
类账户和损益类账户六类
根据提供信息的详细
程度及其统驭关系
总分类账户和明细分类账户
【提示 1】账户是用来连续、系统、完整地记录企业经济活动的,因此必须具有一定的结构。
【提示 2】账户的期末余额=期初余额+本期增加发生额-本期减少发生额
网上课堂 www.dongao.com 19
【要点二】借贷记账法
1.概念及分类
借贷记账法是以“借”和“贷”作为记账符号的一种复式记账法。
复式记账法分为借贷记账法、增减记账法、收付记账法等。
【提示】我国会计准则规定,企业、行政单位和事业单位会计核算采用借贷记账法记账。
2.记账规则
记账规则:有借必有贷,借贷必相等。
3.账户性质
资产类、成本类 借增贷减 期末余额一般在借方,有些账户可能无余额
负债类、所有者权益类 借减贷增 期末余额一般在贷方,有些账户可能无余额
损益类
收入类 借减贷增
期末转入“本年利润”,结转后无余额
费用类 借增贷减
【提示】借贷记账法下各类账户结构的联想记忆法。
资产、成本的期末余额 负债、所有者权益的期末余额
资产、成本、费用的增加 资产、成本、费用的减少
负债、所有者权益、收入的减少 负债、所有者权益、收入的增加
借 账户名称 贷
东奥会计 www.dongao.com 20
4.试算平衡
分类 直接依据 公式
发生额
试算平衡
记账规则:有借必有贷,借贷必相等
全部账户本期借方发生额合计=全部账户本
期贷方发生额合计
余额
试算平衡
财务状况等式:资产=负债+所有者权益
全部账户借方期末(初)余额合计=全部账户
贷方期末(初)余额合计
试算平衡是通过编制试算平衡表进行的。试算不平衡,表示记账一定有错误,但试算平衡时,不能表
明记账一定正确。不影响借贷双方平衡关系的错误通常有:①漏记某项经济业务,使本期借贷双方的
发生额等额减少,借贷仍然平衡;②重记某项经济业务,使本期借贷双方的发生额等额虚增,借贷仍
然平衡;③某项经济业务记录的应借、应贷科目正确,但借贷双方金额同时多记或少记,且金额一致,借贷仍然平衡;④某项经济业务记错有关账户,借贷仍然平衡;⑤某项经济业务在账户记录中,颠倒
了记账方向,借贷仍然平衡;⑥某借方或贷方发生额中,偶然发生多记和少记并相互抵销,借贷仍然
平衡。
【提示】由于账户记录可能存在这些不能由试算平衡表发现的错误,所以需要对一切会计记录进行
日常或定期的复核,以保证账户记录的正确性。
网上课堂 www.dongao.com 21
第五节 会计凭证、会计账簿与账务处理程序
【要点一】会计凭证
1.会计凭证的概念
会计凭证是指记录经济业务发生或者完成情况的书面声明,是登记账簿的依据。
2.会计凭证的分类
会计凭证按照填制程序和用途可分为原始凭证和记账凭证。
原始凭证(单据) 记账凭证(记账凭单)
概念
在经济业务发生或完成时取得或填制的,用以
记录或证明经济业务的发生或完成情况的原
始凭据
会计人员根据审核无误的原始凭证,按
照经济业务的内容加以分类,并据以确
定会计分录后填制的会计凭证,作为登
记账簿的直接依据
作用 主要是记载经济业务的发生过程和具体内容
主要是确定会计分录,进行账簿登记,反映经济业务的发生或完成情况,监督
企业经济活动,明确相关人员的责任
举例
常用的原始凭证有现金收据、发货票、增值税
专用(或普通)发票、差旅费报销单、产品入
库单、领料单等
收款凭证、付款凭证、转账凭证
东奥会计 www.dongao.com 22
【要点二】原始凭证
1.原始凭证的种类
分类依据 分类 举例
按来源
自制原始凭证 仅供本单位内部使用,如领料单、产品入库单、借款单等
外来原始凭证
从其他单位或个人直接取得,如购货取得的增值税专用发票、出差报销的火车票、飞机票、餐饮费发票等
按格式
通用凭证 全国通用的增值税专用发票、银行转账结算凭证等
专用凭证
自行印刷、仅在本单位内部使用,如领料单、差旅费报销单、折旧计算表、工资费用分配表等
按填制的
手续和内容
一次凭证 收据、收料单、发货票、银行结算凭证等
累计凭证 限额领料单等
汇总凭证 发料凭证汇总表等
2.原始凭证的基本内容(原始凭证要素)
(1)凭证的名称。 (5)接受凭证单位名称。
(2)填制凭证的日期。 (6)经济业务内容。
(3)填制凭证单位名称和填制人姓名。 (7)数量、单价和金额。
(4)经办人员的签名或者盖章。
网上课堂 www.dongao.com 23
3.原始凭证填制的基本要求
要求 基本要求
记录真实 填列经济业务的内容和数字,必须真实可靠,符合实际情况
内容完整
填列的项目必须逐项填列齐全,不得遗漏或省略
【提示】年、月、日要按照填制原始凭证的实际日期填写;名称要齐全,不能简化;
品名或用途要填写明确,不能含糊不清;有关人员的签章必须齐全
手续完备
单位自制的原始凭证必须有经办单位相关负责人的签名盖章; 对外开出的原始凭证必
须加盖本单位公章或者财务专用章;从外部取得的原始凭证,必须盖有填制单位的公
章或者财务专用章;从个人取得的原始凭证,必须有填制人员的签名或盖章
书写清楚、规范
按规定填写,文字简明,字迹清楚,易于辨认,不得使用未经国务院公布的简化汉字
【提示】小写金额用阿拉伯数字逐个书写,不得连笔;金额数字一律填写到角、分,无角无分,写“00”或符号“-”,有角无分,分位写“0”,不得用符号“-”;大写金
额一律用正楷或行书字书写,到元或角为止的,后面要写“整”或“正”字(有分的,不写“整”或“正”字)
编号连续
要连续编号,以便检查
【提示】如果凭证已预先印定编号,如发票、支票等重要凭证,在因错作废时,应加
盖“作废”戳记,妥善保管,不得撕毁
东奥会计 www.dongao.com 24
续表
要求 基本要求
不得涂改、刮擦、挖补
金额有错误的,应当由出具单位重开,不得在原始凭证上更正;有其他错误的,应当
由出具单位重开或更正,更正处应当加盖出具单位印章
填制及时 一定要及时填写,并按规定的程序及时送交会计机构审核
4.自制原始凭证填制的基本要求
凭证类型 基本要求
一次凭证
在经济业务发生或完成时,由相关人员一次填制完成;该凭证往往只能反映一项经济
业务,或者同时反映若干项同一性质的经济业务
【提示】有些是自制的原始凭证,如收料单、领料单、工资结算表、制造费用分配表
等;有些是外来的原始凭证,如增值税专用发票、税收缴款书、各种银行结算凭证等
累计凭证
在每次经济业务完成后,由相关人员在同一张凭证上重复填制完成;该凭证能在一定
时期内不断重复地反映同类经济业务的完成情况
汇总凭证
由相关人员在汇总一定时期内反映同类经济业务的原始凭证后填制完成;该凭证只能
将类型相同的经济业务进行汇总,不能汇总两类或两类以上的经济业务
网上课堂 www.dongao.com 25
5.原始凭证的审核
真实性
(1)凭证日期、业务内容、数据等是否真实
(2)签章必须齐全
(3)对于通用原始凭证,还应审核凭证本身的真实性,以防作假
合法性、合理性
(1)记录的经济业务是否符合国家法律法规
(2)是否履行了规定的凭证传递和审核程序
(3)是否符合企业经济活动的需要
(4)是否符合有关的计划和预算等
完整性
(1)各项基本要素是否齐全,是否有漏项情况
(2)日期是否完整、数字是否清晰、文字是否工整、签章是否齐全、凭证联次
是否正确等
正确性
(1)接受原始凭证单位的名称是否正确
(2)金额的填写和计算是否正确
【提示】阿拉伯数字分位填写,不得连写;小写金额前要标明“¥”字样,中间
不能留有空位;大写金额前要加“人民币”字样,大写金额与小写金额要相符
(3)更正是否正确
东奥会计 www.dongao.com 26
【要点三】记账凭证
1.记账凭证的种类
种类 具体内容 用途
收款凭证
用于记录库存现金和银行存
款收款业务的记账凭证
是登记库存现金日记账、银行存款日记账以及有关明细
分类账和总分类账等账簿及出纳人员收讫款项的依据
付款凭证
用于记录库存现金和银行存
款付款业务的记账凭证
是登记库存现金日记账、银行存款日记账以及有关明细
分类账和总分类账等账簿及出纳人员支付款项的依据
转账凭证
用于记录不涉及库存现金和
银行存款业务的记账凭证
是登记有关明细分类账和总分类账等账簿的依据
【提示】对于涉及“库存现金”和“银行存款”之间相互划转的业务,为了避免重复记账,一般只
填制付款凭证,不再填制收款凭证。
2.记账凭证的基本内容
(1)填制凭证的日期。 (5)金额。
(2)凭证编号。 (6)所附原始凭证张数。
(3)经济业务摘要。 (7)填制凭证人员、稽核人员、记账人员、(4)会计科目。 会计机构负责人、会计主管签名或者盖章。
【提示】收款和付款记账凭证还应当由出纳人员签名或者盖章。
网上课堂 www.dongao.com 27
3.记账凭证的填制要求
(1)填制要做到内容完整,书写清楚和规范。
(2)除结账和更正错账可以不附原始凭证外,其他记账凭证必须附原始凭证。
(3)记账凭证可以根据每一张原始凭证填制,或根据若干张同类原始凭证汇总填制,也可根据原
始凭证汇总表填制;但不得将不同内容和类别的原始凭证汇总填制在一张记账凭证上。
(4)记账凭证应连续编号,采用“字号编号法”或“分数编号法”编号。
(5)填制记账凭证时若发生错误,应当重新填制。
(6)记账凭证填制完成后,如有空行,应当自金额栏最后一笔金额数字下的空行处至合计数上的
空行处划线注销。
4.记账凭证的审核
(1)记账凭证是否有原始凭证为依据,所附原始凭证或记账凭证汇总表的内容与记账凭证的内容
是否一致。
(2)记账凭证各项目的填写是否齐全,如日期、凭证编号、摘要、会计科目、金额、所附原始凭
证张数及有关人员签章等。
(3)记账凭证的应借、应贷科目以及对应关系是否正确。
(4)记账凭证所记录的金额与原始凭证的有关金额是否一致,计算是否正确。
(5)记账凭证中的记录是否文字工整、数字清晰,是否按规定进行更正等。
(6)出纳人员在办理收款或付款业务后,是否已在原始凭证上加盖“收讫”或“付讫”的戳记。
东奥会计 www.dongao.com 28
【要点四】会计凭证的保管要求
(1)会计机构在依据会计凭证记账后,应定期(每天、每旬或每月)对其进行分类整理,将各凭
证按编号顺序,连同所附原始凭证一起加具封面和封底,装订成册,并在装订线上加贴封签。会计
凭证封面应注明凭证张数、装订人员等有关事项,会计主管人员和保管人员等应在封面上签章。
【提示】外部原始凭证遗失时,应取得原签发单位盖有公章的证明,经批准后,才能代作原始凭证;
若无法取得证明,应由当事人写明情况,经批准后,代作原始凭证。
(2)会计凭证应加贴封条,防止抽换凭证。原始凭证不得外借,其他单位如有特殊原因,经批准,可以复制,并在专设的登记簿上登记,并由相关人员共同签名或盖章。
(3)原始凭证较多时,可单独装订,但应在凭
证封面注明所属记账凭证的日期、编号和种类,同时在所属的记账凭证上应注明“附件另订”及
原始凭证的各称和编号,以便查阅。
【提示】对各种重要的原始凭证,如押金收据、提货单等,以及各种需要随时查阅和退回的单
据,应另编目录,单独保管,并在有关的记账凭
证和原始凭证上分别注明日期和编号。
(4)每年装订成册的会计凭证,在
年度终了时可暂由单位会计机构保
管一年,期满后应当移交本单位档案
机构统一保管;未设立档案机构的,应在会计机构内部指定专人保管。
【提示】出纳人员不得兼管会计档
案。
(5)严格遵守会计凭证的保管期限
要求,期满前不得任意销毁。
网上课堂 www.dongao.com 29
【要点五】会计账簿
1.会计账簿的概念与基本内容
项目 内容
概念
简称账簿,是指由一定格式的账页组成的,以经过审核的会计凭证为依据,全面、系统、连续地记录各项经济业务的簿籍
基本
内容
封面
主要标明账簿名称,如总分类账、各种明细分类账、库存现金日记账、银行存款
日记账等
扉页 主要用来列明会计账簿的使用信息,如科目索引、账簿启用和经管人员一览表等
账页
是账簿用来记录经济业务的主要载体,包括账户的名称、日期栏、凭证种类和编
号栏、摘要栏、金额栏,以及总页次和分户页次等基本内容
2.会计账簿的种类
分类依据 种类 具体内容
按用途
分类
序时账簿
(日记账)
按照经济业务发生时间的先后顺序逐日、逐笔登记
【提示】在我国企业、行政事业单位中,库存现金日记账和银行存款日记
账是应用比较广泛的日记账
分类账簿
按照分类账户设置登记,是会计账簿的主体,也是编制财务报表的主要依
据,按其反映经济业务的详略程度,可分为总分类账簿和明细分类账簿
备查账簿
又称辅助登记簿或补充登记簿,是对某些在序时账簿和分类账簿中未能记
载或记载不全的经济业务进行补充登记的账簿
东奥会计 www.dongao.com 30
续表
分类依据 种类 具体内容
按账页
格式分类
三栏式账簿
栏目设置:设有借方、贷方和余额三个金额栏目,与总账格式基本相同
适用范围:几乎适用所有账簿
多栏式账簿
栏目设置:在账簿的两个金额栏目(借方和贷方)按需要分设若干专栏
的账簿
适用范围:适用于收入、成本、费用类明细账
数量金额式
账簿
栏目设置:在借方、贷方和余额每个栏目再分设数量、单价和金额三小
栏,反映财产物资的实物数量和价值量的账簿
适用范围:适用于既核算金额又核算数量的明细账,如:原材料明细账
按外形
特征分类
订本式账簿
(订本账)
优点:能避免账页散失和防止抽换账页
缺点:不能准确为各账户预留账页
适用范围:重要的和具有统驭性的总分类账、库存现金日记账和银行存
款日记账
活页式账簿
(活页账)
优点:记账时可以根据实际需要,随时将空白账页装入账簿,或抽去不
需要的账页,便于分工记账
缺点:如果管理不善,可能会造成账页散失或故意抽换账页
适用范围:明细分类账
卡片式账簿
(卡片账)
可以根据需要随时增添账页的账簿,在我国,企业一般只对固定资产的
核算采用卡片账形式,也有少数企业在材料核算中使用材料卡片
网上课堂 www.dongao.com 31
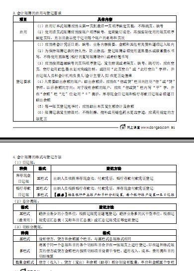
3.会计账簿的启用与登记要求
项目 具体内容
启用
(1)启用订本式账簿应当从第一页到最后一页顺序编定页数,不得跳页、缺号
(2)使用活页式账簿应当按账户顺序编号,定期装订成册,再按实际使用的账页顺序
编定页码,另加目录以便于记明每个账户的名称和页次
登记要求
(1)应当将会计凭证日期、编号、业务内容摘要、金额和其他有关资料逐项记入账内
(2)为保持账簿记录的持久性,防止涂改,登记账簿必须使用蓝黑墨水或碳素墨水书
写,不得使用圆珠笔(银行的复写账簿除外)或者铅笔书写
(3)应当按照连续编号的页码顺序登记,发生错误或者隔页、缺号、跳行的,应在空
页、空行处用红色墨水划对角线注销,或注明“此页空白”或“此行空白”字样,并
由记账人员和会计机构负责人(会计主管人员)在更正处签章
(4)凡需要结出余额的账户,结出余额后,应当在“借或贷”栏目内注明“借”或“贷”
字样,以示余额的方向;对于没有余额的账户,应在“借或贷”栏内写“平”字,并
在“余额”栏“元”位处用“θ”表示,库存现金日记账和银行存款日记账必须逐日
结出余额
(5)每一账页登记完毕时,应当结出本页发生额合计及余额
(6)账簿记录发生错误时,不得刮擦、挖补或用褪色药水更改字迹,应采用规定的方
法更正
东奥会计 www.dongao.com 32
4.会计账簿的格式与登记方法
(1)日记账。
种类 格式 登记方法
库存现金
日记账
三栏式 出纳人员依据库存现金收、付款凭证、银行存款付款凭证登记
银行存款
日记账
三栏式
多栏式
出纳人员根据银行存款收、付款凭证、库存现金付款凭证登记
【提示】按在银行开立账户和币种分别设置,每个银行账户设置一本日记账
(2)总分类账。
格式 登记方法
三栏式
(最常用)
经济业务少的小型单位,根据记账凭证逐笔登记;经济业务多的大中型单位,根据记
账凭证汇总表(又称科目汇总表)或汇总记账凭证等定期登记
(3)明细分类账。
种类 格式
三栏式 设有借方、贷方和余额三个栏目,与三栏式总账格式相同
多栏式
将属于同一个总账科目的各个明细科目合并在一张账页上进行登记,即在这种格式账
页的借方或贷方金额栏内按照明细项目设若干专栏,适用收入、成本、费用类科目的
明细核算
数量金额式 借方(收入)、贷方(发出)和余额(结存)都分别设有数量、单价和金额三个专栏
网上课堂 www.dongao.com 33
【要点六】总分类账与明细分类账的平行登记
平行登记,是指对所发生的每项经济业务都要以会计凭证为依据,一方面记入有关的总分类账户,另
一方面记入有关总分类账户所辖明细分类账户的方法。
要点 具体内容
方向相同
在总分类账户及其所辖的明细分类账户中登记同一项经济业务时,方向应当相同。即:
在总分类账户中记入借方,在其所辖的明细分类账户中也应记入借方;在总分类账户
中记入贷方,在其所辖的明细分类账户中也应记入贷方
期间一致
发生的经济业务,记入总分类账户和所辖明细分类账户的具体时间可以有先后,但应
在同一个会计期间
金额相等
记入总分类账户的金额必须与记入其所辖的一个或几个明细分类账户的金额合计数
相等
【提示】总分类账户的本期发生额=所辖明细账户本期发生额合计;总分类账户的期初余额=所辖明
细账户期初余额合计;总分类账户的期末余额=所辖明细账户期末余额合计。
东奥会计 www.dongao.com 34
【要点七】对账与结账
(一)对账
分类 核对项目 核对内容
账证核对 账簿记录?会计凭证 时间、凭证字号、内容、金额、记账方向
账账核对
总分类账簿?总分类账簿 期末借方余额合计=期末贷方余额合计
总分类账簿?所辖明细分类账簿 期末余额=所辖各明细分类账期末余额之和
总分类账簿?序时账簿
(库存现金+银行存款)总账期末余额=(库存现金
+银行存款)日记账期末余额
明细分类账簿?明细分类账簿
会计机构实物资产明细账=保管部门或使用部门明
细账
【提示】核对方法:由财产物资保管部门或使用部
门定期编制收发结存汇总表报会计机构核对
账实核对
库存现金日记账账面余额?现金实际库存数(逐日核对)
银行存款日记账账面余额?银行对账单余额(定期核对)
财产物资明细账账面余额?财产物资实有数额(定期核对)
债权债务明细账账面余额?对方单位债权债务账面记录
网上课堂 www.dongao.com 35
(二)结账
1.内容
结账的内容通常包括两个方面:一是结清各种损益类账户,据以计算确定本期利润;二是结出各资产、负债和所有者权益账户的本期发生额合计和期末余额。
2.要点
(1)对不需按月结计本期发生额的账户,每次记账后,都要随时结出余额,每月最后一笔余额是月末
余额。月末结账时,只需要在最后一笔经济业务记录下面通栏划单红线,不需要再次结计余额。
(2)库存现金、银行存款日记账和需要按月结计发生额的收入、费用等明细账,每月结账时,要在最
后一笔经济业务记录下面通栏划单红线,结出本月发生额和余额,在摘要栏内注明“本月合计”字样,并在下面通栏划单红线。
(3)对于需要结计本年累计发生额的明细账户,每月结账时,应在“本月合计”行下结出自年初起至
本月末止的累计发生额,登记在月份发生额下面,在摘要栏内注明“本年累计”字样,并在下面通栏
划单红线。12 月末的“本年累计”就是全年累计发生额,全年累计发生额下通栏划双红线。
(4)总账账户平时只需结出月末余额。年终结账时,为了总括地反映全年各项资金运动情况的全貌,核对账目,要将所有总账账户结出全年发生额和年末余额,在摘要栏内注明“本年合计”字样,并在
合计数下通栏划双红线。
(5)年度终了结账时,有余额的账户,应将其余额结转下年,并在摘要栏注明“结转下年”字样;在
下一会计年度新建有关账户的第一行余额栏内填写上年结转的余额,并在摘要栏注明“上年结转”字
样,使年末有余额账户的余额如实地在账户中加以反映,以免混淆有余额的账户和无余额的账户。
东奥会计 www.dongao.com 36
【要点八】错账更正方法
方法 适用情况 更正方法
划线更
正法
结账前发现账簿记录有
文字或数字错误,而记账
凭证并无错误
在错误的文字或数字上划一条红线,在红线的上方填写正确
的文字或数字,并由记账人员和会计机构负责人(会计主管
人员)在更正处盖章,以明确责任
【提示】更正时不得只划销错误数字,应将全部数字划销,并保持原有数字清晰可辨,以便审查
尚未过账前,记账凭证中
文字或数字发生错误
红字更
正法
记账后发现记账凭证中
应借、应贷科目有误引起
的记账错误
红字填制与原凭证完全相同的记账凭证,在摘要栏写明“注
销某月某日某号凭证”,并用红字登记入账,以示注销原记
账凭证;再用蓝字填制正确的记账凭证,并用蓝字登记入账
记账后发现记账凭证和
账簿记录中应借、应贷科
目无误,只是所记金额大
于应记金额引起的错误
按多记的金额用红字编制一张与原记账凭证应借、应贷科目
完全相同的记账凭证,在摘要栏内写明“冲销某月某日第×
号记账凭证多记金额”,以冲销多记的金额,并据以用红字
登记入账
补充登
记法
记账后发现记账凭证和
账簿记录中应借、应贷会
计科目无误,只是所记金
额小于应记金额
按少记的金额用蓝字填制一张与原记账凭证应借、应贷科目
完全相同的记账凭证,在摘要中写明“补记某月某日第×号
记账凭证少记金额”,以补充少记的金额,并据以用蓝字登
记入账
网上课堂 www.dongao.com 37
【要点九】账务处理程序
企业常用的账务处理程序,主要有记账凭证账务处理程序、汇总记账凭证账务处理程序和科目汇总表
账务处理程序,它们之间的主要区别是登记总分类账的依据和方法不同。
分类 适用范围 优点 缺点
记账凭证账务
处理程序
规模较小、经济业
务量较少的单位
简单明了,易于理解,可以
较详细地反映经济业务的
发生情况
登记总分类账的工作量较大
汇总记账凭证
账务处理程序
规模较大、经济业
务较多的单位
减轻了登记总分类账的工
作量
转账凭证较多时,编制汇总转账
凭证的工作量较大,并且按每一
贷方账户编制汇总转账凭证,不
利于会计核算的日常分工
科目汇总表账
务处理程序
经济业务较多的
单位
减轻了登记总分类账的工
作量,易于理解,方便学习,可做到试算平衡
不能反映各个账户之间的对应
关系,不利于对账目进行检查
【提示】采用汇总记账凭证账务处理程序,与采用记账凭证账务处理程序相比,只是把收款凭证、付款凭证和转账凭证进行了汇总,并根据汇总记账凭证登记总分类账簿,其他各程序完全相同。
东奥会计 www.dongao.com 38
第六节 财产清查
【要点】财产清查
1.财产清查的种类
分类 具体内容
按清查
范围
全面清查
①年终决算前;②在合并、撤销或改变隶属关系前;③中外合资、国内合
资前;④股份制改造前;⑤开展全面的资产评估、清产核资前;⑥单位主
要领导调离工作前等
局部清查
①库存现金(每日终了,清点核对);②银行存款(每月至少核对一次);
③原材料等流动性较大的财产物资(随时轮流盘点或重点抽查);④贵重
的财产物资(每月清查盘点);⑤债权、债务(每年至少核对一至两次)
按清查
时间
定期清查 一般在年末、季末、月末结账前定期进行
不定期
清查
①财产物资、库存现金保管人员更换时;②发生自然灾害和意外损失时;
③上级主管、财政、审计和银行等部门,对本单位进行会计检查时;④进
行临时性清产核资时,要对本单位的财产物资进行清查
按清查的
执行系统
内部清查
由本单位内部自行组织清查小组所进行的财产清查工作
【提示】大多数财产清查都是内部清查
外部清查
由上级主管部门、审计机关等根据国家有关规定或情况需要对本单位进行
的财产清查。进行外部清查时,一般应有本单位相关人员参加
【提示】定期清查和不定期清查,既可以是全面清查,也可以是局部清查,应根据实际需要来确定
清查的对象和范围。
网上课堂 www.dongao.com 39
2.财产清查的方法
项目 方法 注意事项
库存现金
采用实地盘点法确定库存
现金实存数,再与库存现金
日记账账面余额相核对
对库存现金进行盘点时,出纳人员必须在场
盘点结束后,应填制“库存现金盘点报告表”,作为重要
原始凭证
银行存款
采用与开户银行核对账目
的方法
如二者余额相符,通常说明没有错误;如不符,可能是企
业或银行一方或双方记账错误或存在未达账项
实物资产
实地盘点法 适用范围较广,在多数财产物资清查中都可以采用
技术推算法(估推法)
只适用于成堆量大而价值不高,难以逐一清点的财产物资
的清查,如露天堆放的煤炭等
往来款项 采用发函询证的方法 —
【提示 1】在实物清查过程中,实物保管人员和盘点人员必须同时在场。
【提示 2】实存账存对比表是调整账簿记录的重要原始凭证,也是分析产生差异的原因,明确经济
责任的依据。
东奥会计 www.dongao.com 40
第七节 财务报告
【要点】财务报告
1.财务报告
定义
企业对外提供的反映企业某一特定日期的财务状况和某一会计期间的经营成果、现金流量等会计信息的文件,包括财务报表和其他应当在财务报告中披露的相关
信息和资料
目标
向财务报告使用者提供与企业财务状况、经营成果和现金流量等有关的会计信息,反映企业管理层受托责任履行情况,有助于财务报告使用者作出经济决策
使用者 投资者、债权人、政府及其有关部门和社会公众等
2.财务报表(一套完整的财务报表至少应当包括如下内容)
资产负债表 反映企业某一特定日期的财务状况
利润表 反映企业一定会计期间的经营成果
现金流量表 反映企业在一定会计期间现金和现金等价物流入和流出的情况
所有者(股东)
权益变动表
反映构成所有者权益各组成部分当期的增减变动情况
附注
是财务报表不可或缺的组成部分,是对报表中列示项目的文字描述或明细资料,以及对未能在报表中列示项目的说明等
网上课堂 www.dongao.com 41
易错易混点
【易错易混知识点 1】会计核算职能 VS 会计监督职能
项目 核算职能 监督职能
定义
会计以货币为主要计量单位,对特定主体
的经济活动进行确认、计量和报告
对特定主体经济活动和相关会计核算的真实
性、合法性和合理性进行审查
内容
(1)款项和有价证券的收付
(2)财物的收发、增减和使用
(3)债权、债务的发生和结算
(4)资本、基金的增减
(5)收入、支出、费用、成本的计算
(6)财务成果的计算和处理
(7)需要办理会计手续、进行会计核算的
其他事项
(1)真实性审查,是指检查各项会计核算是
否根据实际发生的经济业务进行
(2)合法性审查,是指检查各项经济业务是
否符合国家有关法律法规,遵守财经纪律,执
行国家各项方针政策,以杜绝违法乱纪行为
(3)合理性审查,是指检查各项财务收支是
否符合客观经济规律及经营管理方面的要求,保证各项财务收支符合特定的财务收支计划,实现预算目标
关系
(1)相辅相成、辩证统一
(2)会计核算是会计监督的基础,没有核算提供的各种信息,监督就失去了依据
(3)会计监督是会计核算质量的保障,只有核算没有监督,难以保证核算提供信息的质量
东奥会计 www.dongao.com 42
【易错易混知识点 2】收入与利得 VS 费用与损失
项目 区别 联系
收入与利得
(1)收入与日常活动有关,利得与非日常活动有关
(2)收入是经济利益的总流入,利得是经济利益的
净流入
都会导致所有者权益的增加,且与所有者投入资本无关
费用与损失
(1)费用与日常活动有关,损失与非日常活动有关
(2)费用是经济利益的总流出,损失是经济利益的
净流出
都会导致所有者权益的减少,且与向所有者分配利润无关
【易错易混知识点 3】红墨水的使用情况
项目 内容
特殊记账
使用红墨水
(1)按照红字冲账的记账凭证,冲销错误记录
(2)在不设借贷等栏的多栏式账页中,登记减少数
(3)在三栏式账户的余额栏前,如未印明余额方向的,在余额栏内登记负数余额
(4)根据国家规定可以用红字登记的其他会计记录
错账更正方法
(红字更正法)
(1)记账后发现记账凭证中的应借、应贷会计科目有错误所引起的记账错误
(2)记账后发现记账凭证和账簿记录中应借、应贷会计科目无误,只是所记金额
大于应记金额所引起的记账错误
网上课堂 www.dongao.com 43
第二章 资 产
关键
考点
1.现金管理制度及现金的清查
2.银行存款余额调节表
3.其他货币资金的内容
4.应收票据、应收账款、预付账款和其他应收款的核算
5.交易性金融资产的核算及账务处理
6.存货成本的确定、发出存货的计价方法、存货清查
7.原材料、库存商品、委托加工物资、周转材料的核算
8.固定资产的初始取得、折旧、后续支出、处置的核算及账务处理
9.无形资产的初始取得、后续计量及账务处理
10.长期待摊费用的核算
【要点】资产的分类
资产分类
实物形态 有形资产和无形资产
来源 自有资产和租入资产
流动性 流动资产和非流动资产
东奥会计 www.dongao.com 44
第一节 货币资金
货币资金是指企业生产经营过程中处于货币形态的资产,包括库存现金、银行存款和其他货币资金。
【要点一】现金管理制度
现金的使用范围
(1)职工工资、津贴。
(2)个人劳务报酬。
(3)根据国家规定颁发给个人的科学技
术、文化艺术、体育比赛等各种奖金。
(4)各种劳保、福利费用以及国家规定
的对个人的其他支出。
(5)向个人收购农副产品和其他物资的
价款。
(6)出差人员必须随身携带的差旅费。
(7)结算起点(1000元)以下的零星支
出。
(8)中国人民银行确定需要支付现金的其
他支出。
现金的限额
根据单位的实际需要核定,一般按照单位 3 至 5
天日常零星开支所需确定。
现金收支的规定
(1)现金收入应于当日送存开户行,确有困难的,由开户行确定送存时间。
(2)支付现金可从库存现金限额中支付或从开户
行提取,不得“坐支”(特殊情况,需经批准)。
(3)从开户行提取现金时,应写明用途,由本单
位财会负责人签字盖章,经开户银行审核后,予
以支付。
(4)因采购地点不确定、交通不便等特殊情况必
须使用现金的,应向开户行提出申请,由财会部
门负责人签字盖章,经审核后,予以支付现金。
网上课堂 www.dongao.com 45
【要点二】现金清查
情形 报批前 报批后
现金短缺
借:待处理财产损溢
贷:库存现金(实际短缺金额)
借:其他应收款(应由责任人或保险公司赔偿
的部分)
管理费用(无法查明原因)
贷:待处理财产损溢
现金溢余
借:库存现金(实际溢余金额)
贷:待处理财产损溢
借:待处理财产损溢
贷:其他应付款(应支付给有关人员或单位
的部分)
营业外收入(无法查明原因)
【要点三】银行存款的核对
(1) “银行存款日记账”的账面余额应定期与“银行对账单”的余额核对,至少每月核对一次。如有
差额,应编制“银行存款余额调节表”调节,如果没有记账错误,调节后的双方余额应相等。
【提示】 “银行存款余额调节表”只是为了核对账目,不能作为调整企业银行存款账面记录的记账
依据。
(2)未达账项(时间差)对双方的影响:①企业银行存款日记账余额大于银行对账
单余额的情形:企业已收,银行未收;银行已付,企业未付。②企业银行
存款日记账余额小于银行对账单余额的情形:企业已付,银行未付;银行
已收,企业未收。
谁收谁多,谁付谁少。
东奥会计 www.dongao.com 46
【要点四】其他货币资金
其他货币资金是指企业除现金、银行存款以外的其他各种货币资金,主要包括银行汇票存款、银行本
票存款、信用卡存款、信用证保证金存款、存出投资款和外埠存款等。
【提示 1】银行汇票的提示付款期限为自出票
日起一个月。
【提示 2】银行本票的提示付款期限自出票日
起最长不得超过两个月。
【提示 3】银行承兑汇票和商业承兑汇票属于
应收(付)票据的核算范围,不属于其他货币资
金的核算范围。
【提示 4】企业持有的 3个月内到期的债券投
资不属于其他货币资金,属于现金等价物。
【提示 5】信用卡存款(单位卡)不得用于 10
万元以上的商品交易、劳务供应款项的结算,不
得支取现金。
外埠存款是指企业为了到外
地进行临时或零星采购,而
汇往采购地银行开立采购专
户的款项。该账户的存款不
计利息、只付不收、付完清
户,除了采购人员可从中提
取少量现金外,一律采用转
账结算。
网上课堂 www.dongao.com 47
第二节 应收及预付款项
【要点一】应收票据的账务处理
事项 账务处理
取得
因债务人抵偿前欠货款而取得:
借:应收票据(面值)
贷:应收账款
因销售商品、提供劳务等收到开出的商业汇票:
借:应收票据
贷:主营业务收入
应交税费——应交增值税(销项税额)等
到期收回
借:银行存款
贷:应收票据
转让
借:原材料等
应交税费——应交增值税(进项税额)
贷:应收票据
银行存款(差额,或借方)
贴现
借:银行存款
财务费用(差额,或贷方)
贷:应收票据
【提示 1】根据承兑人不同,商业汇票分为银行承兑汇票和商业承兑汇票。
【提示 2】商业汇票的付款期限,最长不得超过六个月;提示付款期限,自汇票到期日起 10日。
【提示 3】企业申请使用银行承兑汇票时,应向其承兑银行按票面金额的万分之五交纳手续费。
东奥会计 www.dongao.com 48
【要点二】应收账款
应收账款主要包括企业因销售商品或提供劳务等经营活动,应向有关债务人收取的价款及代购货单位
垫付的包装费、运杂费等。
【提示 1】 销售商品存在商业折扣的,应收账款按照扣除商业折扣后的金额入账;存在现金折扣的,按照扣除现金折扣前的金额入账。
【提示 2】代购货单位垫付的包装费、运杂费及增值税的销项税额等均属于应收账款的核算范围,但不属于企业的收入。
【提示 3】应收账款期末一般为借方余额,若为贷方余额代表的是预收账款。
【提示 4】应收账款转入应收票据时,借记“应收票据”科目,贷记“应收账款”科目。
【要点三】预付账款
预付款项情况不多的企业,可以不单独设置“预付账款”科目,而将预付的款项直接通过“应付账
款”科目的借方核算。
【要点四】应收股利和应收利息的账务处理
事项 账务处理
实际支付的价款中包含已宣告但尚未分配
的现金股利或利息
单独作为应收股利或应收利息处理
收到被投资单位分配的现金股利或利息
借:其他货币资金(从证券公司购入)银行存款等
贷:应收股利应收利息
网上课堂 www.dongao.com 49
【要点五】其他应收款的主要内容
其他应收款的主要内容包括:
(1)应收的各种赔款、罚款,如因企业财产等遭受意外损失而应向有关保险公司收取的赔款等。
(2)应收的出租包装物租金。
(3)应向职工收取的各种垫付款项,如为职工垫付的水电费、应由职工负担的医药费、房租费等。
(4)存出保证金,如租入包装物支付的押金。
(5)其他各种应收、暂付款项。
【要点六】应收款项减值
事项 账务处理 对应收款项账面价值的影响
计提坏账准备
借:信用减值损失
贷:坏账准备
减少
转回坏账准备
借:坏账准备
贷:信用减值损失
增加
确实无法收回而
转销的应收款项
借:坏账准备
贷:应收账款等
不影响
已确认并转销的应收
款项以后期间收回
借:应收账款等 同时:借:银行存款
贷:坏账准备 贷:应收账款等
减少
【提示】应收账款的账面价值=应收账款的账面余额-坏账准备
东奥会计 www.dongao.com 50
第三节 交易性金融资产
交易性金融资产主要是指企业为了近期内出售而持有的金融资产,如企业以赚取差价为目的从二级市
场购入的股票、债券、基金等。
【要点】交易性金融资产的账务处理
事项 账务处理
取得
借:交易性金融资产——成本
应收股利应收利息(购买价款中包含的)
投资收益(发生的交易费用)
应交税费——应交增值税(进项税额)(交易费用增值税专用发票上注明的进项税额)
贷:其他货币资金等(实际支付的金额)
持有
借:应收股利
应收利息(面值×票面利率)
贷:投资收益
借:交易性金融资产——公允价值变动
贷:公允价值变动损益(或相反分录)
出售
借:其他货币资金等
贷:交易性金融资产——成本
——公允价值变动(或借方)
投资收益(差额,或借方)
网上课堂 www.dongao.com 51
续表
项目 账务处理
转让金融商品
应交增值税
转让金融资产当月月末,如产生转让收益,则按应纳税额:
借:投资收益等
贷:应交税费——转让金融商品应交增值税
如产生转让损失,则按可结转下月抵扣的税额:
借:应交税费——转让金融商品应交增值税
贷:投资收益等
学习笔记
东奥会计 www.dongao.com 52
第四节 存 货
【要点一】存货内容和成本确定
存货是指企业在日常活动中持有以备出售的产品或商品、处在生产过程中的在产品、在生产过程或提
供劳务过程中耗用的材料或物料等,包括各类材料、在产品、半成品、产成品、商品以及包装物、低
值易耗品、委托代销商品等。
项目 内容
计入存
货成本
采购成本
包括购买价款、相关税费、运输费、装卸费、保险费以及其他可归属于
存货采购成本的费用
加工成本 包括直接人工以及按照一定方法分配的制造费用
其他成本
企业设计产品发生的设计费用通常计入当期损益,但是为特定客户设计
产品所发生的、可直接确定的设计费用应计入存货成本
不计入
存货
成本
(1)非正常消耗的直接材料、直接人工和制造费用,应当在发生时计入当期损益
(2)入库后发生的挑选整理费要计入当期损益
(3)企业在存货采购入库后发生的储存费用应在发生时计入当期损益,但是在生产过
程中为达到下一个生产阶段所必需的仓储费用应计入存货成本
(4)不能归属于使存货达到目前场所和状态的其他支出,应在发生时计入当期损益
(5)按照规定可以抵扣的增值税进项税额(一般纳税人)
网上课堂 www.dongao.com 53
【提示 1】根据经济合同,已经售出而尚未运出本企业的产品和接受其他单位委托加工的物资,由于
所有权属于其他企业,所以不属于本企业的存货。
受托代销商品和受托代销商品款都是“资产负债表”存货项目,借贷相抵销后余额为 0。
【提示 2】运输途中的合理损耗仅增加存货的单位成本,不影响存货的总成本。
【提示 3】商品流通企业在采购商品过程中发生的运输费、装卸费、保险费以及其他可归属于存货
采购成本的费用等进货费用,应当计入存货采购成本,也可以先进行归集,期末根据所购商品的存销
情况进行分摊。对于已售商品的进货费用,计入当期损益;对于未售商品的进货费用,计入期末存货
成本。企业采购商品的进货费用金额较小的,可以在发生时直接计入当期损益(销售费用)。
学习笔记
东奥会计 www.dongao.com 54
【要点二】发出存货的计价方法
方法 优点 缺点 特殊说明
个别计价法
成本计算准确,符合实际
情况
在存货收发频繁的情况
下,发出成本分辨的工
作量较大
适用于一般不能替代使用的存
货、为特定项目专门购入或制
造的存货以及提供的劳务,如
珠宝、名画等贵重物品
先进先出法
可以随时结转存货发出
成本
较繁琐(存货收发业务
较多、且存货单价不稳
定时,工作量较大)
在物价持续上升时,期末存货
成本接近于市价,而发出存货
成本偏低,会高估企业当期利
润和库存存货价值;反之会低
估企业存货价值和当期利润
月末一次加
权平均法
有利于简化成本计算工
作
不利于存货成本的日常
管理与控制(平时无法
从账上提供发出和结存
存货的单价及金额)
—
移动加权平
均法
能够使管理层及时了解
存货结存情况,比较客观
的计算平均单位成本及
发出和结存的存货成本
每次收货都要计算一次
平均单位成本,计算工
作量较大
不适用于收发货较频繁的企业
网上课堂 www.dongao.com 55
【提示】月末一次加权平均法和移动加权平均法对比。
方法 公式
月末一次
加权平均法
存货单位成本=[月初结存存货成本+∑(本月各批进货的实际单位成本×本月各批进
货的数量)]÷(月初结存存货数量+本月各批进货数量之和)
本月发出存货成本=本月发出存货数量×存货单位成本
本月月末结存存货成本=月末结存存货数量×存货单位成本
或:
本月月末结存存货成本=月初结存存货成本+本月收入存货成本-本月发出存货成本
移动加权
平均法
存货单位成本=(原有结存存货成本+本次进货成本)÷(原有结存存货数量+本次进
货数量)
本次发出存货成本=本次发出存货数量×本次发货前存货单位成本
本月月末结存存货成本=月末结存存货的数量×本月月末存货单位成本
或:
本月月末结存存货成本=月初结存存货成本+本月收入存货成本-本月发出存货成本
东奥会计 www.dongao.com 56
【要点三】原材料
1.采用实际成本核算
事项 会计处理 说明
购
入
原
材
料
单货同到
借:原材料
应交税费——应交增值税(进项税额)
贷:银行存款等
—
单到货未到
借:在途物资
应交税费——应交增值税(进项税额)
贷:银行存款等
材料到达入库后,根据验收单:
借:原材料
贷:在途物资
货到单未到
材料验收入库时不进行账务处理,月末仍未
收到账单且无法确定其成本时暂估入账:
借:原材料
贷:应付账款——暂估应付账款
下月初用红字冲销原暂估入账
金额
预付款方式
(货未到)
借:预付账款
贷:银行存款等
验收入库:
借:原材料
应交税费——应交增值税
(进项税额)
贷:预付账款
发出原材料
借:生产成本、制造费用、管理费用、其他业务成本、委托加工物资等
贷:原材料
网上课堂 www.dongao.com 57
2.采用计划成本核算
事项 会计处理
采购
借:材料采购(实际成本)
应交税费——应交增值税(进项税额)
贷:银行存款等
验收入库
借:原材料(计划成本)
材料成本差异(差额,或贷方)
贷:材料采购(实际成本)
发出
借:生产成本、制造费用、管理费用、销售费用、其他业务成本、委托加工物资等
贷:原材料(计划成本)
同时,计算材料成本差异率,结转发出材料应负担的差异额:
借:生产成本、制造费用、管理费用、销售费用、其他业务成本、委托加工物资等
贷:材料成本差异(或借方,与期末结存材料成本差异方向相反)
【提示】企业日常采用计划成本核算的,发出材料成本应由计划成本调整为实际成本
【提示1】“材料采购”仅仅出现在计划成本下,表示计划成本核算下的实际成本。
【提示 2】本期材料成本差异率=(期初结存材料的成本差异+本期验收入库材料的成本差异)(期
初结存材料的计划成本+本期验收入库材料的计划成本)×100%
发出材料应负担的材料成本差异=发出材料的计划成本×本期材料成本差异率
东奥会计 www.dongao.com 58
【要点四】周转材料的核算
1.包装物的内容及账务处理
包装物具体包括:①生产过程中用于包装产品作为产品组成部分的包装物;②随同商品出售,不单独
计价的包装物;③随同商品出售,单独计价的包装物;④出租或出借给购买单位使用的包装物。
项目 会计处理(计划成本核算)
生产领用
借:生产成本
材料成本差异(差额,或贷方)
贷:周转材料——包装物
出租
借:其他业务成本
材料成本差异(差额,或贷方)
贷:周转材料——包装物 借:银行存款等
贷:其他业务收入
应交税费——应交增值税(销项税额)
出售
随同商品出售且单独计价:
借:其他业务成本
材料成本差异(差额,或贷方)
贷:周转材料——包装物
随同商品出售不单独计价:
借:销售费用
材料成本差异(差额,或贷方)
贷:周转材料——包装物
—
网上课堂 www.dongao.com 59
2.低值易耗品的账务处理
低值易耗品等企业的周转材料符合存货定义和条件的,按照使用次数分次计入成本费用。金额较小的,可在领用时一次计入成本费用,但为加强实物管理,应当在备查簿上进行登记。
【提示】采用计划成本摊销时,还需要同时结转材料成本差异。
分次摊销 会计处理
领用
借:周转材料——低值易耗品——在用
贷:周转材料——低值易耗品——在库
摊销
第一次摊销:
借:制造费用等
贷:周转材料——低值易耗品——摊销
最后一次摊销:
借:制造费用等
贷:周转材料——低值易耗品——摊销
同时:
借:周转材料——低值易耗品——摊销
贷:周转材料——低值易耗品——在用
东奥会计 www.dongao.com 60
【要点五】委托加工物资
项目 具体内容
计入委托加工物资成本
(1)发出材料的实际成本
(2)支付给受托方的加工费
(3)支付的保险费和运输费
(4)受托方代收代缴的消费税(收回后用于直接销售的)
(5)支付的增值税进项税额(取得增值税普通发票)
不计入委托加工物资成本
(1)受托方代收代缴的消费税(收回后用于继续加工的)
借:应交税费——应交消费税
贷:银行存款等
(2)支付的增值税的进项税额(一般纳税人取得增值税专用发票)
【提示】委托加工物资收回后直接销售和收回后继续加工这两种情况,对消费税的会计处理不同。
【要点六】库存商品
1.内容
库存商品包括库存产成品、外购商品、存放在门市部准备出售的商品、发出展览的商品、寄存在外
的商品、接受来料加工制造的代制品和为外单位加工修理的代修品等。
【提示】已完成销售手续但购买单位在月末未提取的产品,属于代管商品,不作为库存商品处理。
网上课堂 www.dongao.com 61
2.账务处理
核算方法 公式 注意事项
毛利率法
(批发)
毛利率=销售毛利÷销售额×100%
销售净额=销售收入-销售退回与折让
销售毛利=销售额×毛利率
销售成本=销售额-销售毛利
简化计算方法:销售成本=销售净额×(1-毛利率)
期末存货成本=期初存货成本+本期购货成本-本期销售成本
(1)做题时毛利率是已
知的,上期实际(或本期
计划)
(2)采用毛利率法,既
能减轻工作量,也能满
足对存货管理的需要
售价金额
核算法
(零售)
商品进销差价率=(期初库存商品进销差价+本期购入商品进
销差价)÷(期初库存商品售价+本期购入商品售价)×100%
本期销售商品应分摊的商品进销差价=本期商品销售收入×
商品进销差价率
本期销售商品的成本=本期商品销售收入-本期销售商品应
分摊的商品进销差价
期末结存商品的成本=期初库存商品的进价成本+本期购进
商品的进价成本-本期销售商品的成本
简化计算方法:本期销售商品的成本=本期商品销售收入×
(1-商品进销差价率)
(1)如果各期商品进销
差价率比较均衡,也可
以采用上期商品进销差
价率分摊本期的商品进
销差价
(2)年度终了,应对商
品进销差价进行核实调
整
东奥会计 www.dongao.com 62
【要点七】存货清查
情形 报批前 报批后
存货盘亏
借:待处理财产损溢
贷:原材料等
应交税费——应交增值税(进项
税额转出)(管理不善)
借:原材料(残料)
其他应收款(保险公司或过失人赔款)
管理费用(管理不善)
营业外支出(自然灾害)
贷:待处理财产损溢
存货盘盈
借:原材料等
贷:待处理财产损溢
借:待处理财产损溢
贷:管理费用
【提示】关于存货毁损时增值税进项税额的不同处理:①自然灾害(如因暴雨、地震、洪水等)造
成的,增值税进项税额可以抵扣,不作转出处理;②如果该存货的毁损是由管理不善(如人为造成的
火灾、被盗)造成的,增值税进项税额作转出处理。
网上课堂 www.dongao.com 63
【要点八】存货减值
资产负债表日,存货应当按照成本与可变现净值孰低进行计量。
项目 概念
成本
期末存货的实际成本,如企业在存货成本的日常核算中采用计划成本法、售价金额核算法
等简化核算方法,则成本为经调整后的实际成本
可变现
净值
在日常活动中,存货的估计售价减去至完工时估计将要发生的成本、估计的销售费用以及
估计的相关税费后的金额
【提示】可变现净值=估计售价-至完工估计将要发生的成本-估计的销售费用和税金
1.计提(存货成本>可变现净值)
借:资产减值损失
贷:存货跌价准备
2.转回(原计提范围内)
借:存货跌价准备
贷:资产减值损失
3.结转(出售等)
借:存货跌价准备
贷:主营业务成本、其他业务成本等
【提示】坏账准备、存货跌价准备可以转回,固定资产、无形资产的减值准备一经计提,以后会计期间不得转回。
东奥会计 www.dongao.com 64
第五节 固定资产
【要点一】固定资产概述
项目 内容
特征
(1)为生产商品、提供劳务、出租或经营管理而持有
(2)使用寿命超过一个会计年度
分类
(1)生产经营用固定资产
(2)非生产经营用固定资产
(3)租出固定资产
(4)不需用固定资产
(5)未使用固定资产
(6)土地(过去已经估价单独入账的土地。因征地而支付的补偿费,应计入与土地有关
的房屋、建筑物的价值内,不单独作为土地价值入账。企业取得的土地使用权,应作为
无形资产管理和核算,不作为固定资产管理)
(7)融资租入固定资产
【提示 1】经营租出的固定资产、融资租入的固定资产属于企业的固定资产;经营租入的固定资产、融资租出的固定资产不属于企业的固定资产。
【提示 2】固定资产的各组成部分具有不同使用寿命或者以不同方式为企业提供经济利益,适用不
同折旧率或折旧方法的,应当分别将各组成部分确认为单项固定资产。
网上课堂 www.dongao.com 65
【要点二】固定资产的初始确认
1.外购固定资产
企业外购的固定资产,应按实际支付的购买价款、相关税费、使固定资产达到预定可使用状态前所发
生的可归属于该项资产的运输费、装卸费、安装费和专业人员服务费等,作为固定资产的取得成本。
事项 会计处理
不需要安装
(直接计入固定资产)
借:固定资产
应交税费——应交增值税(进项税额)
贷:银行存款等 如取得2016年5月1
日后的不动产,增值
税进项税额需按 6:4
分两年抵扣
需要安装
(通过“在建工程”核算)
借:在建工程
应交税费——应交增值税(进项税额)
贷:银行存款、应付职工薪酬等
借:固定资产
贷:在建工程
【提示 1】增值税一般纳税人购入固定资产的增值税进项税额不纳入固定资产成本核算,计入应交
税费;小规模纳税人发生的进项税额需计入成本。
【提示 2】专业人员服务费计入固定资产成本,内部员工的培训费计入当期损益(管理费用等)。
【提示 3】企业以一笔款项购入多项没有单独标价的固定资产,应将各项资产单独确认为固定资
产,并按各项固定资产公允价值的比例对总成本进行分配,分别确定各项固定资产的成本。
东奥会计 www.dongao.com 66
2.自行建造固定资产
事项 动产 不动产
购入及
领用工
程物资
借:工程物资
应交税费——应交增值税
(进项税额)
贷:银行存款
借:在建工程
贷:工程物资
借:工程物资
应交税费——应交增值税(进项税额)(60%)
——待抵扣进项税额(40%)
贷:银行存款
借:在建工程
贷:工程物资
领用自
产产品
借:在建工程
贷:库存商品
购入及
领用
原材料
借:原材料
应交税费——应交增值税
(进项税额)
贷:银行存款
借:在建工程
贷:原材料
借:原材料
应交税费——应交增值税(进项税额)
贷:银行存款
借:在建工程
贷:原材料
借:应交税费——待抵扣进项税额(40%)
贷:应交税费——应交增值税(进项税额转出)(40%)
建造
完成
借:固定资产
贷:在建工程
【提示】不动产领用工程物资,第 13个月抵扣进项税额,借记“应交税费——应交增值税(进项
税额)”科目,贷记“应交税费——待抵扣进项税额”科目。
网上课堂 www.dongao.com 67
【要点三】固定资产折旧的处理
1.固定资产折旧概述
项目 内容
影响的主要因素 ①固定资产原价;②预计净残值;③固定资产减值准备;④固定资产的使用寿命
折旧范围
除以下情况外,企业应对所有固定资产计提折旧:
①已提足折旧仍继续使用的固定资产;②单独计价入账的土地
使用寿命、预计
净残值和折旧方
法的复核
①企业至少应当于每年年度终了,进行复核;②使用寿命预计数与原先估计数有
差异的,应当调整固定资产使用寿命;③预计净残值预计数与原先估计数有差异
的,应当调整预计净残值;④与固定资产有关的经济利益预期实现方式有重大改
变的,应当改变固定资产折旧方法;⑤固定资产使用寿命、预计净残值和折旧方
法的改变应当作为会计估计变更进行会计处理
【提示】确定计提折旧的范围时,还应注意以下事项:
(1)固定资产应当按月计提折旧,当月增加的固定资产,当月不计提折旧,从下月起计提折旧;当月
减少的固定资产,当月仍计提折旧,从下月起不计提折旧。
(2)固定资产提足折旧后,不再计提折旧;提前报废的固定资产,不再补提折旧。
(3)已达到预定可使用状态但尚未办理竣工决算的固定资产,应按估计价值确定其成本并计提折旧;
待办理竣工决算后,再按实际成本调整原来的暂估价值,但不调整原已计提的折旧额。
东奥会计 www.dongao.com 68
2.固定资产的折旧方法
方法 公式(假定未计提减值准备)
年限平均法
年折旧率=(1-预计净残值率)÷预计使用寿命
年折旧额=固定资产原价×年折旧率
工作量法
单位工作量折旧额=[固定资产原价×(1-预计净残值率)]预计总工作量
某项固定资产月折旧额=该项固定资产当月工作量×单位工作量折旧额
双倍余额递减法
年折旧率=2预计使用寿命×100%
年折旧额=每个折旧年度年初固定资产账面净值×年折旧率
【提示】在固定资产折旧年限到期的前两年内,将固定资产的账面净值(固定
资产账面余额减去累计折旧后的金额)扣除预计净残值后的余额平均摊销
年数总和法
(年限合计法)
年折旧率=尚可使用年限预计使用年限的年数总和×100%
年折旧额=(固定资产原值-预计净残值)×年折旧率
【提示 1】双倍余额递减法和年数总和法属于加速折旧法。
【提示 2】采用年限平均法、工作量法和年数总和法计算每期折旧额时均需要考虑预计净残值;双
倍余额递减法仅在计算最后两年折旧额时考虑预计净残值。
【提示 3】已计提减值准备的固定资产,应当按照该项资产的账面价值(固定资产账面余额减去累
计折旧和减值准备后的金额)以及尚可使用寿命重新计算确定折旧率和折旧额。
网上课堂 www.dongao.com 69
【提示】经营租入的固定
资产不需要计提折旧;
融资租入的固定资产需
要计提折旧。
3.固定资产折旧的账务处理
固定资产应当按月计提折旧,根据用途计入相关资产的成本或者当期损益。
(1)企业自行建造固定资产过程中使用的固定资产,其计提的折旧应计入在建工程成本。
(2)基本生产车间所使用的固定资产,其计提的折旧应计入制造费用。
(3)管理部门所使用的固定资产,其计提的折旧应计入管理费用。
(4)销售部门所使用的固定资产,其计提的折旧应计入销售费用。
(5)经营租出的固定资产,其计提的折旧额应计入其他业务成本。
分录如下:
借:制造费用(基本生产车间)
销售费用(销售部门)
管理费用(管理部门)
在建工程(自行建造固定资产中使用的固定资产)
其他业务成本(经营租出的固定资产)
贷:累计折旧
东奥会计 www.dongao.com 70
【要点四】固定资产后续支出的核算
固定资产的后续支出是指固定资产在使用过程中发生的更新改造支出、修理费用等。
情形 会计处理
资本化
(更新改造)
将固定资产转
入在建工程
借:在建工程
累计折旧
固定资产减值准备
贷:固定资产
资本化支出
动产:
借:在建工程
应交税费——应交增值
税(进项税额)
贷:银行存款等
不动产:
借:在建工程
应交税费——应交增值税(进
项税额)
应交税费——待抵扣进项税额
贷:银行存款
达到预定可使
用状态
借:固定资产
贷:在建工程
费用化
(日常维修)
借:管理费用(生产车间、行政管理部门、财务部门)
销售费用(销售部门)
应交税费——应交增值税(进项税额)
贷:银行存款等
【提示】财务部门属于企业的管理职能部门,其发生的费用计入管理费用
网上课堂 www.dongao.com 71
【要点五】固定资产的处置
事项 会计处理
转入清理
借:固定资产清理
累计折旧
固定资产减值准备
贷:固定资产
发生的清理费用等
借:固定资产清理
应交税费——应交增值税(进项税额)
贷:银行存款等
收回出售价款、残料
价值、保险赔款和变
价收入等
借:银行存款(收回出售价款和税款)
原材料(残料入库)
其他应收款(保险公司或过失人赔款)
贷:固定资产清理
应交税费——应交增值税(销项税额)
清理净损益
属于正常出售、转让,计入资产处置损益
属于已丧失使用功能正常报废,计入营业外支出——非流动资产报废
属于自然灾害等非正常原因造成的损失,计入营业外支出——非常损失
东奥会计 www.dongao.com 72
【要点六】固定资产清查
情形 报批前 报批后
固定资产盘亏
借:待处理财产损溢
固定资产减值准备
累计折旧
贷:固定资产
应交税费——应交增值税
(进项税额转出)
借:其他应收款(保险赔偿或过失人赔偿)
营业外支出
贷:待处理财产损溢
【提示】不管是何种原因造成的固定资产盘
亏,净损失均计入当期营业外支出
固定资产盘盈
借:固定资产
贷:以前年度损益调整
借:以前年度损益调整
贷:盈余公积
利润分配——未分配利润
【要点七】固定资产减值
固定资产在资产负债表日存在可能发生减值的迹象时,其可收回金额低于账面价值的,企业应当将该
固定资产的账面价值减记至可收回金额,减记的金额确认为减值损失,计入当期损益。
借:资产减值损失
贷:固定资产减值准备
【提示】固定资产减值损失一经确认,在以后会计期间不得转回。
网上课堂 www.dongao.com 73
第六节 无形资产和长期待摊费用
【要点一】无形资产概述
项目 内容
概念 由企业拥有或者控制的没有实物形态的可辨认非货币性资产
特征 ①不具有实物形态;②具有可辨认性;③属于非货币性长期资产
内容 包括专利权、非专利技术、商标权、著作权、土地使用权和特许权等
【提示】商誉的存在无法与企业自身分离,不具有可辨认性,不属于无形资产。
【要点二】无形资产的取得
来源 会计处理
外购
借:无形资产
应交税费——应交增值税(进项税额)
贷:银行存款
自行研发
发生研发支出
借:研发支出——费用化支出资本化支出
贷:原材料、银行存款、应付职工薪酬等
达到预定用途
借:无形资产(不影响当期损益)
贷:研发支出——资本化支出
期末结转费用化支出
借:管理费用(影响当期损益)
贷:研发支出——费用化支出
东奥会计 www.dongao.com 74
内部研究开发项目所发生的支出应区分研究阶段和开发阶段,研发支出的核算如下图:
【提示 1】如果无法可靠区分研究阶段的支出和开发阶段的支出,应将其所发生的研发支出全部费
用化,计入当期损益(管理费用)。
【提示 2】最终研究阶段的支出会影响当期损益,减少企业利润;最终开发阶段不符合资本化条件
的支出会影响当期损益,减少企业利润。
【提示 3】外购或以其他方式取得的、正在研发过程中应予资本化的项目,先记入“研发支出”科
目,其后发生的成本比照上述原则进行处理。
研
发
支
出
研发支出——费用化支出 期末计入当期损益(管理费用) 研究阶段
无法区分阶段
开发阶段
不符合资本化条件
符合资本化条件 研发支出——资本化支出
研发支出——费用化支出
网上课堂 www.dongao.com 75
【要点三】无形资产的后续计量
对于使用寿命有限的无形资产,摊销的会计处理如下:
借:管理费用(管理用)
其他业务成本(出租)
制造费用(专门用于生产产品)
贷:累计摊销
【提示 1】企业选择的无形资产的摊销方法,应当反映与该项无形资产有关的经济利益的预期实现
方式。
【提示 2】无法可靠确定预期实现方式的,应当采用直线法摊销。
【提示 3】使用寿命有限的无形资产,通常其残值视为零,但也有特殊情况。
【提示】 无形资产当月增
加当月开始摊销,当月减
少当月停止摊销。
使用寿命不确
定的无形资产
使用寿命有限
的无形资产
无形资产的
后续计量
根据该无形资产有关的经济利益预期实现方
式选择恰当的摊销方法合理进行摊销
不摊销,每期期末进行减值测试,发生减值
的计提减值准备
东奥会计 www.dongao.com 76
【要点四】无形资产的处置
企业处置无形资产,应当将取得的价款扣除该无形资产账面价值以及出售相关税费后的差额计入资产
处置损益。
借:银行存款(价款)
其他应收款
应交税费——应交增值税(进项税额)
无形资产减值准备
累计摊销
贷:无形资产
银行存款(清理费用)
应交税费——应交增值税(销项税额)
资产处置损益(差额,或借方)
【要点五】无形资产的减值
无形资产在资产负债表日存在可能发生减值的迹象时,其可收回金额低于账面价值的,企业应当将该
无形资产的账面价值减记至可收回金额,减记的金额确认为减值损失,计入当期损益。
借:资产减值损失
贷:无形资产减值准备
【提示】无形资产减值损失一经确认,在以后会计期间不得转回。
【提示】固定资产减值
的会计处理和无形资产
减值类似。
网上课堂 www.dongao.com 77
【要点六】长期待摊费用
长期待摊费用是指企业已经发生但应由本期和以后各期负担的分摊期限在一年以上的各项费用,如以
经营租赁方式租入的固定资产发生的改良支出等。
发生支出时:
借:长期待摊费用
应交税费——应交增值税(进项税额)
贷:原材料
银行存款等
摊销长期待摊费用时:
借:管理费用、销售费用等
贷:长期待摊费用
东奥会计 www.dongao.com 78
易错易混点
【易错易混知识点 1】对于账面余额、账面净值、账面价值的理解
项目 公式 说明
账面余额 账面余额=入账价值=账面原值
账面净值仅适用于固定资产和无形资
产,针对其他资产往往只是区分账面
余额与账面价值,不涉及账面净值
账面净值 账面原值-累计折旧累计摊销
账面价值
账面原值-累计折旧累计摊销-固定资
产减值准备无形资产减值准备
使用寿命不确定
的无形资产
账面价值=账面原值-无形资产减值准备
【易错易混知识点 2】各类资产期末账面价值的确定
项目 期末价值的确定
交易性金融资产 账面价值=账面余额=公允价值
应收款项 账面价值=账面余额-坏账准备
存货 账面价值=账面余额-存货跌价准备
固定资产 账面价值=账面原值–累计折旧-固定资产减值准备
无形资产 账面价值=账面原值–累计摊销-无形资产减值准备
网上课堂 www.dongao.com 79
【易错易混知识点 3】关于资产减值的相关总结
资产 备抵科目 转回(是否)
交易性金融资产 期末账面价值随公允价值的变动而调整,不单独考虑计提减值准备
应收款项 坏账准备 是
存货 存货跌价准备 是
固定资产 固定资产减值准备 否
无形资产 无形资产减值准备 否
【易错易混知识点 4】双倍余额递减法和年数总和法的对比
项目 双倍余额递减法 年数总和法
折旧率
特点 每年相等(除最后两年外) 逐年递减
公式 2÷预计使用寿命(年)×100%
(预计使用寿命-已使用年限)÷[预计使
用寿命×(预计使用寿命+1)÷2]×100%
折旧额
特点 逐年递减
公式
固定资产净值×年折旧率=(固定
资产账面原值-累计折旧)×年折
旧率
(固定资产原值-预计净残值)×年折旧率
预计净残值 在最后两年才考虑 每年都考虑
核心区别 不断下降的余额×固定折旧率 固定不变的金额×不断下降的折旧率
东奥会计 www.dongao.com 80
【易错易混知识点 5】其他货币资金与商业汇票的区别
区别 其他货币资金 商业汇票
概念
其他货币资金指企业除现金、银行存款
以外的其他各种货币资金
商业汇票是一种由出票人签发的,委托付款
人在指定日期无条件支付确定金额给收款人
或者持票人的票据
内容
银行汇票存款、银行本票存款、信用卡
存款、信用证保证金存款、存出投资款
和外埠存款等
根据承兑人不同,分为商业承兑汇票和银行
承兑汇票
核算科目 其他货币资金 应收票据应付票据
【提示】银行汇票存款属于其他货币资金,银行承兑汇票属于商业汇票。
【易错易混知识点 6】应收账款、应付账款、预收账款、预付账款
项目 性质 来源
“两收”
应收账款 流动资产
由企业的销售行为产生
预收账款 流动负债
“两付”
应付账款 流动负债
由企业的采购行为产生
预付账款 流动资产
网上课堂 www.dongao.com 81
第三章 负 债
关键
考点
1.短期借款的会计处理
2.应付及预收款项的内容及会计处理
3.应付职工薪酬的内容及会计处理
4.应交税费的会计处理
【要点】负债概述
定义 是指企业过去的交易或者事项形成的、预期会导致经济利益流出企业的现时义务
特征
(1)是企业承担的现时义务
(2)清偿负债会导致经济利益流出企业
(3)是由过去的交易或事项形成的
分类
流动负债:短期借款、以公允价值计量且其变动计入当期损益的金融负债、应付票据、应付账款、预收账款、应付职工薪酬、应交税费、应付利息、应付股利、其他应付款等
非流动负债:长期借款、应付债券、长期应付款等
东奥会计 www.dongao.com 82
第一节 短期借款
【要点】短期借款的核算
短期借款是指企业向银行或其他金融机构等借入的期限在 1 年以下(含 1 年)的各种款项。一般是企
业为了满足正常生产经营所需的资金或者是为了抵偿某项债务而借入的。
事项 账务处理
借入短期借款
借:银行存款
贷:短期借款
计提利息(预提)
借:财务费用
贷:应付利息
归还本息
借:短期借款应付利息(财务费用)
贷:银行存款等
【提示 1】短期借款的债权人不仅是银行,还包括其他非银行金融机构或其他单位和个人。
【提示 2】短期借款预提利息通过“应付利息”科目核算,不通过“短期借款”科目核算,计提利
息不影响短期借款的账面价值。
网上课堂 www.dongao.com 83
第二节 应付及预收款项
【要点一】应付票据的核算
应付票据是指企业购买材料、商品和接受劳务供应等而开出、承兑的商业汇票,包括银行承兑汇票和
商业承兑汇票。
事项 账务处理
开具应付票据
借:材料采购等
应交税费——应交增值税(进项税额)
贷:应付票据
支付银行承兑汇票的手续费
借:财务费用
应交税费——应交增值税(进项税额)
贷:银行存款
到期支付票据款
借:应付票据
贷:银行存款
转销到期无力偿还
的应付票据
银行承兑汇票:
借:应付票据(账面余额)
贷:短期借款
商业承兑汇票:
借:应付票据(账面余额)
贷:应付账款
东奥会计 www.dongao.com 84
【要点二】应付账款的核算
应付账款是指企业因购买材料、商品或接受劳务供应等经营活动而应支付给供应单位的款项。
事项 账务处理
发生应付账款
借:材料采购、原材料、在途物资、库存商品等
应交税费——应交增值税(进项税额)
贷:应付账款
偿还应付账款或开出商业汇票抵付
借:应付账款(扣除现金折扣前金额)
贷:银行存款(实际偿还数)应付票据
财务费用(现金折扣)
确实无法偿付或无需支付(转销)
借:应付账款
贷:营业外收入
【提示 1】影响应付账款入账价值:①价款;②增值税进项税额;③销售方代垫的运杂费等。
【提示 2】不影响应付账款入账价值:①现金折扣;②商业折扣;③销售折让。
【提示 3】采购业务附有商业折扣的,按照扣除商业折扣后的金额作为应付账款的入账价值;附有
现金折扣的,应按照扣除现金折扣前的应付账款总额入账。针对考试而言,现金折扣是否考虑增值税,要根据题目中的要求确定,题干要求考虑增值税则考虑,否则不考虑。
【提示 4】货到单未到时,月末暂估入账,下月初反冲,收到发票账单后按照实际金额入账即可。
【提示 5】实务中,企业外购电力、燃气等动力一般通过“应付账款”科目核算。
网上课堂 www.dongao.com 85
【要点三】预收账款的核算
预收账款是指企业按照合同规定向购货单位预收的款项。与应付账款不同,预收账款所形成的负债不
是以货币清偿,而是以货物清偿。
事项 账务处理
取得预收货款
借:银行存款
贷:预收账款
销售实现
借:预收账款
贷:主营业务收入
应交税费——应交增值税(销项税额)
借:主营业务成本
贷:库存商品等
收到购货单位补付的款项
借:银行存款
贷:预收账款
向购货单位退回其多付的款项
借:预收账款
贷:银行存款
【提示】预收货款业务不多的企业,可以不单独设置“预收账款”科目,直接将预收的款项记入“应
收账款”科目的贷方。
【相关链接】预付账款情况不多的企业,可以不单独设置“预付账款”科目,直接将预付的款项记入
“应付账款”科目的借方。
东奥会计 www.dongao.com 86
【要点四】应付利息和应付股利的核算
项目 概念 账务处理
应付利息
企业按照合同约定应支付的
利息,包括短期借款、分期付
息到期还本的长期借款、企业
债券等应支付的利息
计提
借:财务费用、在建工程、研发支出等
贷:应付利息
实际支付
借:应付利息
贷:银行存款等
应付股利
企业根据股东大会或类似机
构审议批准的利润分配方案
确定分配给投资者的现金股
利或利润
计提
借:利润分配——应付现金股利或利润
贷:应付股利
实际支付
借:应付股利
贷:银行存款等
【提示 1】企业董事会或类似机构通过的利润分配方案中拟分配的现金股利或利润,不需要进行账
务处理,但应在附注中披露。
【提示 2】企业实际发放股票股利不通过“应付股利”科目核算,其会计处理如下:
借:利润分配——转作股本的股利
贷:股本
发放股票股利的分录的借贷方均为所有者权益科目,只是所有者权益内部的此增彼减,故不影响所有
者权益的总额。当被投资方发放股票股利时,投资方不作会计处理,仅在备查簿中登记股数的增加即
可。
网上课堂 www.dongao.com 87
【要点五】其他应付款的核算
项目 内容
概念
指企业除应付票据、应付账款、预收账款、应付职工薪酬、应交税费、应付
利息、应付股利等经营活动以外的其他各项应付、暂收的款项
科目设置
企业应通过“其他应付款”科目核算其他应付款的增减变动及其结存情况,并按照其他应付款的项目和对方单位(或个人)设置明细科目进行明细核算:
(1)贷方登记发生的各种应付、暂收款项
(2)借方登记偿还或转销的各种应付、暂收款项
(3)期末贷方余额,反映企业应付未付的其他应付款项
包含内容
(1)应付租入包装物租金
(2)存入保证金
(3)应付经营租赁固定资产租金等
账务
处理
发生时
借:管理费用等
贷:其他应付款
支付时
借:其他应付款
应交税费——应交增值税(进项税额)
贷:银行存款等
【提示】职工出差预借的差旅费记入“其他应收款”科目
东奥会计 www.dongao.com 88
第三节 应付职工薪酬
【要点一】职工薪酬的内容
包括长期带薪缺勤、长期残疾福利、长期
利润分享计划等。
职工薪酬
工会经费和
职工教育经费
社会保险费、住房公积金
短期带薪缺勤、职工福利费
职工工资、奖金、津贴和补贴
短期利润
分享计划
其他短期薪酬
离职后福利、辞退福利
其他长期
职工福利
短
期
薪
酬
网上课堂 www.dongao.com 89
【提示 1】职工福利费包括企业向职工提供的生活困难补助、丧葬补助费、抚恤费、职工异地安家
费、防暑降温费等职工福利支出。
【提示 2】职工类别:①与企业订立劳动合同的所有人员,含全职、兼职和临时职工;②未与企业
订立劳动合同,但由企业正式任命的企业治理层和管理层人员,如董事会成员、监事会成员等;③在
企业的计划和控制下,虽未与企业订立劳动合同或未由其正式任命,但向企业所提供服务与职工所提
供服务类似的人员,也属于职工的范畴,包括通过企业与劳务中介公司签订用工合同而向企业提供服
务的人员。
【要点二】应付职工薪酬的基本账务处理
项目 内容
科目设置
企业通过“应付职工薪酬”科目,核算应付职工薪酬的计提、结算、使用等情况,按
照“工资、奖金、津贴和补贴”“职工福利费”“非货币性福利”“社会保险费”“住
房公积金”“工会经费和职工教育经费”“带薪缺勤”“利润分享计划”“设定提存
计划”“设定受益计划义务”“辞退福利”等职工薪酬项目设置明细账进行明细核算
账务处理
在职工为其提供服务的会计期间,将实际发生的短期薪酬确认为负债,并根据职工提
供服务的受益对象,分别计入相关资产成本或当期损益
东奥会计 www.dongao.com 90
【要点三】货币性职工薪酬
项目 会计处理
计提
借:生产成本、制造费用、劳务成本、管理费用、销售费用、在建工程、研发支出等
贷:应付职工薪酬——工资、奖金、津贴和补贴
——社会保险费
——住房公积金
——职工福利费
——工会经费和职工教育经费等
实际发放
借:应付职工薪酬——工资、奖金、津贴和补贴等
贷:银行存款等
【提示】
项目 个人承担部分
社会保险费、住房公积金 代扣代缴
个人所得税
借:应付职工薪酬——工资、奖金、津贴和补贴
贷:应交税费——应交个人所得税
为职工代垫医药费
(不属于职工薪酬)
垫付时:
借:其他应收款
贷:银行存款
从职工薪酬中扣还代垫的医药费时:
借:应付职工薪酬——工资、奖金、津贴和补贴
贷:其他应收款
此处的社会保险费等,都是企业承担部分,不
涉及个人承担部分。
网上课堂 www.dongao.com 91
【要点四】非货币性职工薪酬
项目 会计处理
发放自产产品(按照该产品的含税
公允价值计入相关资产成本或当期
损益)
借:生产成本、管理费用等
贷:应付职工薪酬——非货币性福利
借:应付职工薪酬——非货币性福利
贷:主营业务收入(公允价值)
应交税费——应交增值税(销项税额)
借:主营业务成本
存货跌价准备(如有)
贷:库存商品
将自有房屋等资产无偿提供给职工
使用(将住房每期应计提的折旧计
入相关资产成本或当期损益)
借:生产成本、管理费用等
贷:应付职工薪酬——非货币性福利
借:应付职工薪酬——非货币性福利
贷:累计折旧
租赁住房等供职工无偿使用(将每
期应付的租金计入相关资产成本或
当期损益)
借:生产成本、管理费用等
贷:应付职工薪酬——非货币性福利
借:应付职工薪酬——非货币性福利
贷:银行存款
东奥会计 www.dongao.com 92
【提示 1】
项目 账务处理
企业以外购商品作为非货币性
福利发放给职工
购入
借:库存商品(含增值税)
贷:银行存款等
发放
借:应付职工薪酬——非货币性福利
贷:库存商品(含增值税)
同时
借:生产成本、制造费用、销售费用、管理费用等
贷:应付职工薪酬——非货币性福利
发放给职工自产应税产品的,企
业涉及代收代缴个人所得税
借:其他应收款
贷:应交税费——应交个人所得税
【提示 2】非货币性福利核算内容:①企业以自产产品发放给职工;②企业外购商品发放给职工;
③企业为职工无偿提供服务;④企业将自有房屋等资产无偿提供给职工使用;⑤企业租赁住房等资产
供职工无偿使用;⑥向职工提供企业支付了一定补贴的商品或者服务,比如,以低于成本的价格向职
工出售住房。
网上课堂 www.dongao.com 93
【要点五】短期带薪缺勤
项目 内容
内容 包括年休假、病假、婚假、产假、丧假、探亲假等
概念
累积带薪
缺勤
带薪权利可以结转下期的带薪缺勤,本期尚未用完的带薪缺勤权利
可以在未来期间使用
非累积带
薪缺勤
带薪权利不能结转下期的带薪缺勤,本期尚未用完的带薪缺勤权利
将予以取消,并且职工离开企业时也无权获得现金支付
累积带薪缺勤
务的账务处理
借:管理费用等
贷:应付职工薪酬——带薪缺勤——短期带薪缺勤——累积带薪缺勤
【提示】我国企业职工休婚假、产假、丧假、探亲假、病假期间的工资通常属于非累积带薪缺勤。
【要点六】设定提存计划
项目 内容
核算
对于设定提存计划,企业应根据在资产负债表日为换取职工在会计期间提供的服务而
应向单独主体缴存的提存金,确认为应付职工薪酬,并计入当期损益或相关资产成本
账务处理
借:生产成本、制造费用、管理费用、销售费用等
贷:应付职工薪酬——设定提存计划
【提示】养老保险及失业保险属于离职后福利;职工个人储蓄性养老保险,属于职工个人的行为,与企业无关,不属于职工薪酬。
东奥会计 www.dongao.com 94
【要点七】辞退福利
概念
企业在职工劳动合同到期之前解除与职工的劳动关系,或者为鼓励职工自愿接受裁
减而给予职工的补偿
账务处理
借:管理费用
贷:应付职工薪酬——辞退福利
借:应付职工薪酬——辞退福利
贷:银行存款
不区分受益对象,直接
记入“管理费用”科目。
学习笔记
网上课堂 www.dongao.com 95
第四节 应交税费
【要点一】增值税概述
项目 内容
定义
以商品(含应税劳务、应税行为)在流转过程中实现的增值额作为计税依据而征收的
一种流转税
征税范围
①境内销售货物;②应税劳务:提供加工修理修配劳务;③应税行为:销售服务(交
通运输服务、建筑服务、邮政服务、电信服务、金融服务、现代服务、生活服务);
④销售无形资产和不动产;⑤进口货物
分类 按经营规模大小及会计核算水平的健全程度分为一般纳税人和小规模纳税人
计税方法 一般计税方法和简易计税方法
税率
(1)一般纳税人销售、劳务、有形动产租赁服务或者进口货物,税率为 16%
(2)一般纳税人销售或者进口粮食等农产品、食用植物油、食用盐、自来水、暖气、冷气、热水、煤气、石油液化气、天然气、二甲醚、沼气、居民用煤炭制品、图书、报纸、杂志、音像制品、电子出版物、饲料、化肥、农药、农机、农膜以及国务院及
其有关部门规定的其他货物,税率为 10%
(3)提供交通运输、邮政、基础电信、建筑、不动产租赁服务、销售不动产、转让
土地使用权,税率为 10%
(4)其他应税服务适用 6%的税率
东奥会计 www.dongao.com 96
【提示】
项目 内容
一般计税方法
计算方法
先按照当期销售额和适用税率计算出销项税额,然后以该销项税额
对当期购进项目支付的税款(即进项税额)进行抵扣,间接算出当
期的应纳税额
计算公式
应纳税额=当期销项税额-当期进项税额
其中:
销项税额=不含税销售额×增值税税率
不含税销售额=含税销售额÷(1+税率)
【提示】当期销项税额小于当期进项税额不足抵扣时,其不足部分
可以结转下期继续抵扣
简易计税方法
计算方法 按照不含税销售额和征收率的乘积计算应纳税额
计算公式
应纳税额=不含税销售额×征收率
【提示】简易计税方法增值税的征收率为 3%,国家另有规定的除外
网上课堂 www.dongao.com 97
【要点二】增值税一般纳税人
1.科目设置
项目 内容
二级科目
应交增值税、未交增值税、预交增值税、待抵扣进项税额、待认证进项税额、待
转销项税额、增值税留抵税额、简易计税、转让金融商品应交增值税、代扣代交
增值税等
三级科目
进项税额、销项税额抵减、已交税金、减免税款、转出未交增值税、出口抵减内
销产品应纳税额、销项税额、出口退税、进项税额转出、转出多交增值税
2.购进货物、加工修理修配劳务、服务、无形资产或不动产
事项 会计处理
购进货物、加工修理修配
劳务、服务、无形资产或
不动产
借:材料采购、在途物资、原材料、生产成本、无形资产、管理费用等
应交税费——应交增值税(进项税额)
贷:应付账款、应付票据、银行存款等
【提示】如当月未认证的可抵扣增值税额,应记入“应交税费——待认
证进项税额”科目
购进农产品
借:材料采购、原材料、库存商品等
应交税费——应交增值税(进项税额)
贷:应付账款、应付票据、银行存款等
东奥会计 www.dongao.com 98
续表
事项 会计处理
购进不动产或不动产在建
工程的进项税额分年抵扣
借:固定资产、在建工程等
应交税费——应交增值税(进项税额)(第一年可抵扣 60%)
——待抵扣进项税额(第二年可抵扣 40%)
贷:应付账款、应付票据、银行存款等
尚未抵扣的进项税额待购入后第 13 个月允许抵扣时:
借:应交税费——应交增值税(进项税额)
贷:应交税费——待抵扣进项税额
【提示】自 2016年 5月 1日后,一般纳税人取得并按固定资产核算的
不动产或不动产在建工程,进项税额自取得之日起分 2年从销项税额
中抵扣的,购入时抵扣比例为 60%,购入后第 13个月抵扣比例为 40%
货物等已验收入库但尚未
取得增值税扣税凭证(按
货物清单或相关合同协议
上的价格暂估入账,下月
初红字冲回)
借:原材料、库存商品、无形资产、固定资产等
贷:应付账款
下月初,红字冲回:
借:应付账款
贷:原材料、库存商品、无形资产、固定资产等
待取得相关增值税扣税凭证并经认证后:
借:原材料、库存商品、无形资产、固定资产等
应交税费——应交增值税(进项税额)
贷:银行存款等
进项税额转出
借:待处理财产损溢、应付职工薪酬、固定资产等
贷:应交税费——应交增值税(进项税额转出)
网上课堂 www.dongao.com 99
3.销售货物、提供应税劳务、发生应税行为
事项 会计处理
企业销售货物、加工修理
修配劳务、服务、无形资
产或不动产
借:应收账款、应收票据、银行存款等
贷:主营业务收入、其他业务收入、固定资产清理等
应交税费——应交增值税(销项税额)简易计税
【提示】销售货物等发生销售退回的,应根据税务机关开具的红字增值
税专用发票作相反的会计分录
【拓展】会计上收入或利得确认时点早于增值税纳税义务发生时点的,应将相关销项税额记入“应交税费——待转销项税额”科目,待实际发
生纳税义务时再转入“应交税费——应交增值税(销项税额)”或“应
交税费——简易计税”科目
视同销售
将自产或委托加工的货物用于集体福利或个人消费,将自产、委托加
工或购买的货物作为投资、提供给其他单位或个体工商户、分配给股
东或投资者、对外损赠等
借:应付职工薪酬、利润分配、营业外支出等
贷:应交税费——应交增值税(销项税额)简易计税
东奥会计 www.dongao.com 100
4.交纳增值税
事项 会计处理
交纳当月应交的增值税
借:应交税费——应交增值税(己交税金)
贷:银行存款
交纳以前期间未交的增值税
借:应交税费——未交增值税
贷:银行存款
5.月末转出多交增值税和未交增值税
事项 会计处理
对于当月应交未交的增值税
借:应交税费——应交增值税(转出未交增值税)
贷:应交税费——未交增值税
对于当月多交的增值税
借:应交税费——未交增值税
贷:应交税费——应交增值税(转出多交增值税)
【提示】企业购入材料、商品等不能取得增值税专用发票的,发生的
增值税应计入材料采购成本
借:材料采购、在途物资、原材料等
贷:银行存款等
网上课堂 www.dongao.com 101
【要点三】增值税小规模纳税人
项目 内容
要点
(1)小规模纳税人购进货物、应税劳务或应税行为取得增值税专用发票上注明的增
值税,一律不予抵扣
(2) 按照不含税销售额和规定的增值税征收率,计算应交纳的增值税 (即应纳税额) ,但不得开具增值税专用发票
(3)一般来说,小规模纳税人采用销售额和应纳税额合并定价的方法并向客户结算
款项,销售货物、应税劳务或应税行为后,应进行价税分离,确定不含税的销售额
计算公式
不含税销售额=含税销售额(1+征收率)
应纳税额=不含税销售额×征收率(如 3%)
会计处理
购进货物、服务、无形资产或不动产
借:材料采购、在途物资、原材料等
贷:应付账款、应付票据、银行存款等
销售货物、服务、无形资产或不动产
借:银行存款等
贷:主营业务收入(不含税销售额)
应交税费——应交增值税
东奥会计 www.dongao.com 102
【要点四】差额征税的账务处理
事项 账务处理
按规定相关成本费用允许扣
减销售额的处理
发生成本费用时:
借:主营业务成本、工程施工等
贷:应付账款、应付票据等
待取得合规增值税扣税凭证且纳税义务发生时:
借:应交税费——应交增值税(销项税额抵减)等
贷:主营业务成本、工程施工等
转让金融商品按规定以盈亏
相抵后的余额作为销售额
月末,如产生转让收益:
借:投资收益等
贷:应交税费——转让金融商品应交增值税(损失则反之)
交纳增值税时:
借:应交税费——转让金融商品应交增值税
贷:银行存款
年末, “应交税费——转让金融商品应交增值税”科目如有借方余额:
借:投资收益等
贷:应交税费——转让金融商品应交增值税
网上课堂 www.dongao.com 103
【要点五】增值税税控系统丏用设备和技术维护费用抵减增值税额的账务处理
事项
账务处理
(一般纳税人)
账务处理
(小规模纳税人)
初次购入增值
税税控系统专
用设备
按实际支付或应付的金额:
借:固定资产
贷:银行存款、应付账款等
按规定抵减的增值税应纳税额:
借:应交税费——应交增值税(减免税款)
贷:管理费用等
按实际支付或应付的金额:
借:固定资产
贷:银行存款、应付账款等
按规定抵减的增值税应纳税额:
借:应交税费——应交增值税
贷:管理费用等
发生增值税税
控系统专用设
备技术维护费
按实际支付或应付的金额:
借:管理费用
贷:银行存款等
按规定抵减的增值税应纳税额:
借:应交税费——应交增值税(减免税款)
贷:管理费用等
按实际支付或应付的金额:
借:管理费用
贷:银行存款等
按规定抵减的增值税应纳税额:
借:应交税费——应交增值税
贷:管理费用等
【提示】小微企业在取得销售收入时,应当按照现行增值税制度的规定计算应交增值税,并确认为
应交税费,在达到增值税制度规定的免征增值税条件时,将有关应交增值税转入当期损益。
东奥会计 www.dongao.com 104
【要点六】消费税
事项 会计处理
企业销售应税消费品
借:税金及附加
贷:应交税费——应交消费税
将自产的应税消费品用于在建工程
等非生产机构
借:在建工程等
贷:应交税费——应交消费税
委托加工物资
收回后直接销售:
借:委托加工物资(含消费税)
贷:应付账款等
收回后继续加工应税消费品:
借:应交税费——应交消费税
贷:应付账款等
进口应税物资在进口环节交纳的消
费税
借:材料采购等(含消费税)
贷:银行存款等
网上课堂 www.dongao.com 105
【要点七】城市维护建设税和教育费附加
项目 会计处理
计提
借:税金及附加
贷:应交税费——应交城市维护建设税
——应交教育费附加
交纳
借:应交税费——应交城市维护建设税
——应交教育费附加
贷:银行存款
【提示】计算公式:
应交城市维护建设税额=(实际交纳增值税+实际交纳消费税)×适用税率
应交教育费附加额=(实际交纳增值税+实际交纳消费税)×适用税率
增值税、消费税是城市
维护建设税和教育费
附加的计税基础。
东奥会计 www.dongao.com 106
【要点八】其他相关税费
项目 会计处理
资源税
对外销售应税产品
借:税金及附加
贷:应交税费——应交资源税
自产自用应税产品
借:生产成本、制造费用等
贷:应交税费——应交资源税
土地增值税
房地产开发经营企业
借:税金及附加
贷:应交税费——应交土地增值税
非房地产开发经营企业
(1)转让不动产,通过“固定资产清理”科目,最终记
入“资产处置损益”科目
(2)转让土地使用权(无形资产),记入“资产处置损益”
科目
印花税 不需要预计应交数
借:税金及附加
贷:银行存款
房产税、城镇土地使用税、车船税、矿
产资源补偿费
借:税金及附加
贷:应交税费——应交房产税、应交城镇土地使用税、应交车船税、应交矿产资源补偿费
网上课堂 www.dongao.com 107
【要点九】个人所得税
项目 会计处理
代扣代缴
借:应付职工薪酬——工资、奖金、津贴和补贴
贷:应交税费——应交个人所得税
代收代缴
借:其他应收款
贷:应交税费——应交个人所得税
实际交纳
借:应交税费——应交个人所得税
贷:银行存款等
东奥会计 www.dongao.com 108
易错易混点
【易错易混知识点 1】短期借款利息费用辨析
利息费用 账务处理
金额较大
(按季度支付)
月末预提利息费用:
借:财务费用
贷:应付利息
实际支付时:
借:应付利息
财务费用
贷:银行存款等
金额不大
(按月支付)
实际支付或收到银行的计息通知时:
借:财务费用
贷:银行存款等
【提示】利息是在借款到期时连同本金一起归还,也适用此分录
【易错易混知识点 2】预收账款与应收账款关系
预收账款(明细账) 应收账款(明细账)
销售行为
借方(余额) 贷方(余额) 借方(余额) 贷方(余额)
表示应收账款(资产) 表示预收账款(负债) 表示应收账款(资产) 表示预收账款(负债)
网上课堂 www.dongao.com 109
【易错易混知识点 3】应交税费辨析
项目 账务处理
不通过“应交税费”
科目核算
印花税、契税、车辆购置税、耕地占用税
记入相关资产成本
契税、车辆购置税、耕地占用税(购置土地发生的)、关税、资源税(收购未
税矿产品代收代缴的)、消费税(委托加工收回后直接销售的、进口应税物资
在进口环节交纳的等)、增值税(小规模纳税人购进货物、接受应税劳务和应
税行为支付的)
【易错易混知识点 4】题目中售价含税与否
考试中,如果售价含税,题目会明确说明
熟悉下列换算公式:
含税价=售价+售价×税率=售价×(1+税率)
售价(不含税价)=含税价(1+税率)
如果没有特别说明,一般售价不含税
(初级会计实务考试非经济法基础考试,对于税
费计算的考核不是关键点)
东奥会计 www.dongao.com 110
第四章 所有者权益
关键
考点
1.实收资本(股本)内容及会计处理
2.资本公积内容及会计处理
3.盈余公积和未分配利润内容及会计处理
【要点】所有者权益概述
项目 内容
定义 企业资产扣除负债后由所有者享有的剩余权益
来源构成
(1)实收资本(股本)
(2)其他权益工具
(3)资本公积
(4)其他综合收益
(5)留存收益(包括盈余公积和未分配利润)
确认条件 所有者权益金额的确定主要取决于资产和负债的计量
特征
(1)除非发生减资、清算或分派现金股利,企业不需要偿还所有者权益
(2)企业清算时,只有在清偿所有的负债后,所有者权益才返还给所有者
(3)所有者凭借所有者权益能够参与企业利润的分配
网上课堂 www.dongao.com 111
第一节 实收资本
【要点一】接受投资的核算
1.接受现金资产投资
项目 账务处理
股份有限公司以外的企
业接受现金资产投资
借:银行存款
贷:实收资本(按投资合同或协议约定的投资者在企业注册资本中所
占份额的部分)
资本公积——资本溢价(差额)
股份有限公司接受现金
资产投资
借:银行存款
贷:股本(按每股股票面值和发行股份总额的乘积计算的金额)
资本公积——股本溢价(差额)
【提示】发行费用的处理:
属于溢价发行的,记入“资本公积——股本溢价”科目,发行费用从溢价收入中扣除;溢价金额不够
扣除的,或者属于按面值发行无溢价的,还可依次冲减盈余公积和未分配利润。
东奥会计 www.dongao.com 112
2.接受非现金资产投资
项目 账务处理
接受投入固定资产
借:固定资产(投资合同或协议约定的价值,不公允的除外)
应交税费——应交增值税(进项税额)
贷:实收资本(或股本)
资本公积——资本溢价(或股本溢价)(差额)
【提示】接受不动产投资时,增值税进项税额分两年抵扣:
第一年抵扣 60%,计入应交税费——应交增值税(进项税额)
第二年抵扣 40%,计入应交税费——待抵扣进项税额
接受投入材料物资
借:原材料等(投资合同或协议约定的价值,不公允的除外)
应交税费——应交增值税(进项税额)
贷:实收资本(或股本)
资本公积——资本溢价(或股本溢价)(差额)
接受投入无形资产
借:无形资产(投资合同或协议约定的价值,不公允的除外)
应交税费——应交增值税(进项税额)
贷:实收资本(或股本)
资本公积——资本溢价(或股本溢价)(差额)
网上课堂 www.dongao.com 113
【要点二】实收资本(或股本)增加的核算
增加途径 账务处理
接受投资者追加投资
借:银行存款等
贷:实收资本(或股本)
资本公积——资本溢价(或股本溢价)
资本公积转增资本
借:资本公积——资本溢价(或股本溢价)
贷:实收资本(或股本)
盈余公积转增资本
借:盈余公积
贷:实收资本(或股本)
【提示】实际发放股票股利的处理(股份有限公司) :
借:利润分配——转作股本的股利
贷:股本
东奥会计 www.dongao.com 114
【要点三】实收资本(或股本)减少的核算
减少途径 账务处理
股份有限公司采用
回购本公司股票方
式减资
回购
借:库存股(每股回购价格×注销股数)
贷:银行存款
注销
回购股票支付的价款高于面值总额:
借:股本(每股面值×注销股数)
资本公积——股本溢价①
盈余公积②
利润分配——未分配利润③
贷:库存股(每股回购价格×注销股数)
回购股票支付的价款低于面值总额:
借:股本(每股面值×注销股数)
贷:库存股(每股回购价格×注销股数)
资本公积——股本溢价(差额)
股份有限公司以外
的企业应按法定程
序报经批准减资
—
库存股是所有者权益
的备抵科目,作为其
抵减项,列示在所有
者权益项目中。
网上课堂 www.dongao.com 115
第二节 资本公积
【要点一】资本公积概述
1.资本公积的来源
企业根据国家有关规定实行股权
激励的,如果在等待期内取消了
授予的权益工具,企业应在进行
权益工具加速行权处理时,将剩
余等待期内确认的金额立即计入
当期损益,并同时确认资本公积
(其他资本公积)。
企业集团(由母公司和其全部子公司构
成)内发生的股份支付交易,如结算企
业是接受服务企业的投资者,应当按照
授予日权益工具的公允价值或应承担
负债的公允价值确认为对接受服务企
业的长期股权投资,同时确认资本公积
(其他资本公积)或负债。
资本公积
溢价发行股票、投资者超额缴入资本等
资本溢价(股本溢价)
除资本溢价(或股本溢价)、净损益、其他综合
收益和利润分配以外所有者权益的其他变动
其他资本公积等
东奥会计 www.dongao.com 116
2.资本公积与实收资本(或股本)的区别
区别 资本公积 实收资本(或股本)
来源和性质
投资者的出资额超出其在注册资本中所
占份额的部分(即资本溢价或股本溢
价),以及直接计入所有者权益的利得和
损失(即其他资本公积),它不直接表明
所有者对企业的基本产权关系
投资者按照企业章程或合同、协议的约定,实际投入企业并依法进行注册的资本,体
现了企业所有者对企业的基本产权关系
用途
主要是用来转增资本(或股本),不体现
各所有者的占有比例,也不能作为所有
者参与企业财务经营决策或进行利润分
配(或股利分配)的依据
构成比例是确定所有者参与企业财务经营
决策的基础,也是企业进行利润分配或股
利分配的依据,同时还是企业清算时确定
所有者对净资产的要求权的依据
3.资本公积与留存收益的区别
区别 资本公积 留存收益
来源 主要来自资本溢价(或股本溢价)等
从历年实现的利润中提取或形成的留存于
企业的内部积累,来源于企业生产经营活
动实现的利润
网上课堂 www.dongao.com 117
4.资本公积与其他综合收益的区别
资本公积 其他综合收益
区别 不会影响企业的损益
根据企业会计准则规定未在当期损益中确认的各项利
得和损失,部分项目在满足企业会计准则规定的条件
时,可以重分类进损益,从而成为企业利润的一部分
联系 都会引起企业所有者权益发生增减变动
【要点二】资本公积——资本溢价(股本溢价)的核算
资本(股本)溢价核算内容 会计处理
溢价发行股票
借:银行存款
贷:股本
资本公积——股本溢价(差额)
投资者超额缴入
借:银行存款等
贷:实收资本(股本)
资本公积——资本溢价(股本溢价)(差额)
回购股票支付的价款
小于面值总额的部分
借:股本
贷:库存股
资本公积——股本溢价(差额)
我国目前不允许
折价发行股票。
东奥会计 www.dongao.com 118
【要点三】资本公积——其他资本公积的核算
会计处理
采用权益法核
算的长期股权
投资
在持股比例不变的情况下,对因被投资单位除净损益、其他综合收益和利润分配
以外所有者权益的其他变动,投资企业根据持股比例应享有的份额:
借:长期股权投资
贷:资本公积——其他资本公积(或作相反的分录)
网上课堂 www.dongao.com 119
第三节 留存收益
【要点一】留存收益概述
项目 概念
留存收益
企业从历年实现的利润中提取或形成的留存于企业的内部积累,包括盈余公
积和未分配利润
盈余公积 企业按照有关规定从净利润中提取的积累资金
法定盈余公积
企业按照规定的比例从净利润中提取的盈余公积
【提示】目前规定按净利润(弥补以前年度亏损后)的 10%提取
任意盈余公积 企业按照股东会或股东大会决议提取的盈余公积
未分配利润
企业实现的净利润经过弥补亏损、提取盈余公积和向投资者分配利润后留存
在企业的、历年结存的利润
留存收益
未分配利润
盈余公积
法定盈余公积
任意盈余公积
利润分配的顺序:
(1)提取法定盈余公积。
(≥50%可不再提取)
(2)提取任意盈余公积。
(3)向投资者分配利润。
东奥会计 www.dongao.com 120
【要点二】未分配利润
项目 账务处理
结转损益类
科目余额
借:主营业务收入、其他业务收入等
贷:本年利润
借:本年利润
贷:主营业务成本、销售费用等
将本年利润转
入未分配利润
借:本年利润
贷:利润分配——未分配利润(或相反分录)
【提示】结转后未分配利润为贷方余额,表示累积未分配的利润金额;反之表示累积未弥补的亏损
金额
如为盈利,则通常要
将企业实现的利润进
行分配
借:利润分配——提取法定盈余公积提取任意盈余公积
——应付现金股利
贷:盈余公积——法定盈余公积任意盈余公积
应付股利
将“利润分配”各明
细科目余额转入“利
润分配——未分配利
润”科目
借:利润分配——未分配利润
贷:利润分配——提取法定盈余公积提取任意盈余公积
——应付现金股利
【提示】年度终了,需要将“本年利润”“利润分配——应付现金股利或利润、盈余公积补亏、提
取法定盈余公积”等科目余额转入“利润分配——未分配利润”科目;除“未分配利润”明细科目外,“利润分配”科目下的其他明细科目应当无余额。
网上课堂 www.dongao.com 121
【要点三】盈余公积
盈余公积主要用于弥补亏损、转增资本、发放现金股利或利润等,盈余公积包括法定盈余公积和任意
盈余公积。
事项 会计处理
提取法定盈余公积
借:利润分配——提取法定盈余公积
贷:盈余公积——法定盈余公积
提取任意盈余公积
借:利润分配——提取任意盈余公积
贷:盈余公积——任意盈余公积
盈余公积补亏
借:盈余公积
贷:利润分配——盈余公积补亏
盈余公积转增资本
借:盈余公积
贷:股本(或实收资本)
用盈余公积发放现金
股利或利润
借:盈余公积
贷:应付股利
【提示】期末盈余公积=期初盈余公积+本期贷方发生额(提取)-本期借方发生额(盈余公积补亏、转增资本、发放现金股利或利润等)
东奥会计 www.dongao.com 122
易错易混点
【易错易混知识点 1】留存收益和所有者权益总额的增减变劢
项目 会计处理
对留存收益
的影响
对所有者权
益的影响
当期实现净利润 损益类结转 增加 增加
当期发生亏损 损益类结转 减少 减少
提取盈余公积
借:利润分配——提取法定(任意)盈余公积
贷:盈余公积——法定(任意)盈余公积
— —
宣告分配现金股利
借:利润分配——应付现金股利
贷:应付股利
减少 减少
实际发放现金股利
借:应付股利
贷:银行存款
— —
宣告分配股票股利 — — —
实际发放股票股利
借:利润分配——转作股本的股利
贷:股本
减少 —
资本公积转增资本
借:资本公积
贷:实收资本股本
— —
网上课堂 www.dongao.com 123
续表
项目 会计处理
对留存收益
的影响
对所有者权
益的影响
盈余公积转增资本
借:盈余公积
贷:实收资本股本
减少 —
盈余公积派送新股
借:盈余公积
贷:股本
减少 —
盈余公积补亏
借:盈余公积
贷:利润分配——盈余公积补亏
— —
税后利润补亏 — — —
宣告以盈余公积分
配现金股利或利润
借:盈余公积
贷:应付股利——应付现金股利或利润
减少 减少
盘盈固定资产
借:固定资产
贷:以前年度损益调整
借:以前年度损益调整
贷:盈余公积
利润分配——未分配利润
增加期初
留存收益
增加期初
所有者权益
东奥会计 www.dongao.com 124
续表
项目 会计处理
对留存收益
的影响
对所有者权
益的影响
回购股票
借:库存股
贷:银行存款
— 减少
注销库存股
回购股票支付的价款高于面值总额的:
借:股本
资本公积——股本溢价
盈余公积
利润分配——未分配利润
贷:库存股
回购股票支付的价款低于面值总额的:
借:股本
贷:库存股
资本公积——股本溢价
高于面值回
购时,股本
溢价不足以
冲减的,减
少留存收益
—
网上课堂 www.dongao.com 125
【易错易混知识点 2】期末未分配利润的计算公式
期末可供分配利润=当期实现的净利润(或净亏损)+期初未分配利润(或-期初未弥补亏损)+其他
转入(如盈余公积补亏)
期末可供投资者分配的利润=期末可供分配利润-提取的盈余公积
期末未分配利润=期末可供投资者分配的利润-给投资者分配的现金股利或利润、分配的股票股利等
东奥会计 www.dongao.com 126
第五章 收入、费用和利润
关键
考点
1.销售商品收入内容及会计处理
2.提供劳务收入内容及会计处理
3.让渡资产使用权收入内容及会计处理
4.费用包含的内容
5.营业成本的内容和核算
6.税金及附加的内容和核算
7.期间费用的内容和核算
8.利润的构成及主要内容
9.营业外收入的核算内容及账务处理
10.营业外支出的核算内容及账务处理
11.应交所得税、所得税费用的计算及账务处理
12.本年利润的结转方法及账务处理
网上课堂 www.dongao.com 127
第一节 收 入
【要点一】收入概述
项目 内容
定义
是指企业在日常活动中形成的、会导致所有者权益增加的、与所有者投入资本无关
的经济利益的总流入
特征
(1)是企业在日常活动中形成的
(2)会导致企业所有者权益的增加
(3)与所有者投入资本无关的经济利益的总流入
分类
(1)按经营业务的主次:主营业务收入与其他业务收入
(2)按从事日常活动的性质:销售商品收入、提供劳务收入和让渡资产使用权收入
与利得区分
利得是指由企业非日常活动所形成的、会导致所有者权益增加的、与所有者投入资
本无关的经济利益的净流入
直接计入当期损益的利得(营业外收入)包括:现金盘盈、捐赠利得、债务重组利
得、确实无法支付而按规定程序经批准后转作营业外收入的应付账款等
东奥会计 www.dongao.com 128
【要点二】收入确认条件
1.企业已将商品所有权上的主要风险和报酬转移给购货方
判断企业是否已将商品所有权上的主要风险和报酬转移给购货方,应当关注交易的实质,并结合所
有权凭证的转移进行判断。
2.企业既没有保留通常与所有权相联系的继续管理权,也没有对已售出的商品实施有效控制
通常情况下,企业售出商品后不再保留与商品所有权相联系的继续管理权,也不再对售出商品实施
有效控制,商品所有权上的主要风险和报酬已经转移给购货方,通常应在发出商品时确认收入。
【提示】①如果企业在商品销售后保留了与商品所有权相联系的继续管理权,或能够继续对其实施
有效控制,说明商品所有权上的主要风险和报酬没有转移,销售交易不能成立,不能确认收入;②
售出商品后以固定价格回购(售后回购),不能确认收入;③售出商品后融资租回,不能确认收入。
3.相关的经济利益很可能流入企业
销售商品价款收回的可能性超过 50%(不包括 50%)。
4.收入的金额能够可靠地计量
收入金额是否能够合理地估计,是确认收入的基本前提。
5.相关的已发生或将发生的成本能够可靠地计量
销售商品相关的已发生或将发生的成本不能够合理地估计,此时企业不应确认收入,若已收到价款,应将已收到的价款确认为负债(预收账款)。
网上课堂 www.dongao.com 129
【要点三】一般销售商品业务收入的核算
事项 会计处理
符合销售商品
收入确认条件
确认收入:
借:银行存款、应收账款等
贷:主营业务收入
应交税费——应交增值税(销项税额)
结转成本:
借:主营业务成本
存货跌价准备
贷:库存商品
已经发出商品
但不符合销售
商品收入确认
条件
发出商品时:
借:发出商品
贷:库存商品
借:应收账款等(纳税义务发生)
贷:应交税费——应交增值税(销项税额)
满足收入确认条件时:
借:银行存款、应收账款等
贷:主营业务收入
应交税费——应交增值税(销项税额)
结转成本:
借:主营业务成本
存货跌价准备
贷:发出商品
【提示】 “发出商品”科目的期末余额应并入资产负债表“存货”项目反映,但是由于库存商品也
属于企业存货项目中的一部分,所以分录:借记“发出商品”科目,贷记“库存商品”科目,不影响
企业“存货”项目余额在资产负债表中的反映。
如发出商品时纳税,此处无需再作。
东奥会计 www.dongao.com 130
【要点四】商业折扣和现金折扣
项目 说明
商业折扣
企业为促进商品销售而给予的价格扣除
(1)在销售时即已发生,并不构成最终成交价格的一部分
(2)销售商品涉及商业折扣的,应当按照扣除商业折扣后的金额确定销售收入
(3)不涉及专门会计分录,直接按扣除商业折扣后的金额确认收入
现金折扣
债权人为鼓励债务人在规定期限内付款而向债务人提供的债务扣除
(1)现金折扣一般用符号“折扣率付款期限”表示,如“210,120,N30”,企业在确认销售商品收入时无法确定现金折扣金额
(2)企业销售商品涉及现金折扣的,应当按照扣除现金折扣前的金额确定销售商
品收入
【提示】①针对考试而言,需要注意题目(题目会明确说明)要求,计算现金折扣时是否需要考虑
增值税;②针对购货方而言,现金折扣实际发生时冲减财务费用,即记入“财务费用”科目的贷方。
网上课堂 www.dongao.com 131
【要点五】销售折让和销售退回
1.销售折让
销售折让是企业因售出商品质量、规格不符合要求等原因而在售价上给予的减让。
事项 会计处理
确认销售收入之
前发生销售折让
销售收入直接按扣除销售折让后的金额确认
已确认销售收入
的售出商品发生
销售折让(不属
于资产负债表日
......
网上课堂 www.dongao.com 3
考情分析
历年考试题型及分析
(1)2013年至2018年,分值分布为:单项选择题36分,多
项选择题24分,判断题10分,不定项选择题30分。
(2)单项选择题、 多项选择题和判断题主要考核考生对《初
级会计实务》一书的基本理论、基本概念及基本方法的掌
握程度。其中,单项选择题中需要计算的题目占50%左右,需要考生熟练掌握和运用基本的会计核算方法并能迅速计
算得到正确的答案;多项选择题和判断题主要考核考生对
《初级会计实务》一书的基本概念以及会计要素的确认和
计量等内容掌握程度,因为存在容易混淆的内容,一般情
况下准确率并不是太高,难度较大。不定项选择题共三道
大题,15个小题,具有较强的综合性,不但涉及基本的账
务处理,还涉及报表项目的填列。
考试情况
(1) 2019 年度全国会计专业技
术资格考试采用无纸化方式,定于 2019 年 5 月 11 日开始进
行。
(2) 《经济法基础》科目的考
试时长为 1.5 小时,《初级会计
实务》科目的考试时长为 2 小
时,两个科目连续考试,时间
不能混用。
(3)参加初级资格考试的人
员,在一个考试年度内通过全
部科目的考试,才可获得初级
资格证书。
东奥会计 www.dongao.com 4
学习方法
1.按照考试大纲的要求吃透教材
考试大纲和教材是命题的重要依据。研读教材主要是掌握教材内容的本质及不同章节的内在
联系,能够从整体上全面、系统地掌握教材的内容,做到知识的融会贯通。研读教材时,要
循序渐进,一步一个脚印,不放过每个细节,并认认真真地做好笔记。
2.做适量典型题目,加强练习
学得好不等于考得好,要把知识转化为“分数”,还必须适量做题。通过做一些典型题目可
以更好地掌握教材中的重点内容,逐渐总结出考试的重点与规律,发现自身学习中的薄弱环
节,从而不断提高考试成绩。
3.讲究学习方法,善于总结规律
考生在研读教材时可以结合老师的课件进行学习。在学习过程中,要做好课前预习,提高课
堂听课效率,并做好课后复习,巩固所学知识。教材篇幅较长,初看似乎杂乱无章,但学到
一定程度之后就会发现很多知识点之间是相通的,这就要求我们在学习中总结规律。
4.考前做适量的模拟题,并认真研读真题
此环节主要是帮助考生熟悉考试环境,脱离章节的束缚,提高考生的综合运用能力。同时历
年真题具有针对性,考前最好把近三年的真题做一遍。
第二篇 复习要点
网上课堂 www.dongao.com 7
第一章 会计概述
关键
考点
1.会计的概念、职能和目标
2.会计基本假设、会计基础和会计信息质量要求
3.会计要素及其确认与计量
4.会计科目和借贷记账法
5.会计凭证、会计账簿与账务处理程序
6.财产清查
7.财务报告
第一节 会计概念、职能和目标
【要点一】会计概念
会计是以货币为主要计量单位,采用专门方法和程序,对企业和行政、事业单位的经济活动进行完整
的、连续的、系统的核算和监督,以提供经济信息和反映受托责任履行情况为主要目的的经济管理活
动。
【提示】本章未特别说明时,均以企业会计为对象进行介绍。
东奥会计 www.dongao.com 8
【要点二】会计职能
贯穿于经济活动的全过
程,是会计最基本的职能。
会
计
职
能
基本职能
核算职能
基
础
保
障
监督职能
真实性审查
合法性审查
合理性审查
拓展职能 参与经济决策
预测经济前景
评价经营业绩等
deddeng
网上课堂 www.dongao.com 9
【要点三】会计目标
项目 具体内容
概念
会计目标是要求会计工作完成的任务或达到的标准,即:
(1)向财务报告使用者提供与企业财务状况、经营成果和现金流量等有关的会计
信息
(2)反映企业管理层受托责任履行情况,有助于财务报告使用者作出经济决策
理解要点
(1)财务报告外部使用者主要包括投资者、债权人、政府及其有关部门和社会公
众等
(2)满足投资者的信息需要是企业财务报告编制的首要出发点,企业编制财务报
告、提供会计信息必须与投资者的决策密切相关
(3)由于投资者是企业资本的主要提供者,如果财务报告能够满足这一群体的会
计信息需求,通常情况下也可以满足其他使用者的大部分信息需求
【提示】在财产所有权和经营权相分离的情况下,会计的根本目标是反映企业管理层受托责任履行
情况。
东奥会计 www.dongao.com 10
第二节 会计基本假设、会计基础和会计信息质量要求
【要点一】会计基本假设
会计基本假设是对会计核算所处时间、空间环境等所作的合理假定,是企业会计确认、计量和报告的
前提。会计基本假设包括会计主体、持续经营、会计分期和货币计量。
会计主体
会计工作服务的特定对象,是企业会计确认、计量和报告的空间范围
【提示】在会计主体假设下,企业应当对其本身发生的交易或事项进行会计确认、计
量和报告,反映企业本身所从事的各项生产经营活动和其他相关活动
持续经营
在可以预见的将来,企业将会按当前的规模和状态继续经营下去,不会停业,也不会
大规模削减业务
【提示】在持续经营假设下,会计确认、计量和报告应当以企业持续、正常的生产经
营活动为前提
会计分期
将一个企业持续经营的生产经营活动划分为一个个连续的、长短相同的期间
【提示】会计分期的目的,在于通过会计期间的划分,将持续经营的生产经营活动划
分成连续、相等的期间,据以结算盈亏,按期编制财务报告,从而及时向财务报告使
用者提供有关企业财务状况、经营成果和现金流量的信息
货币计量
会计主体在会计确认、计量和报告时以货币计量,反映会计主体的生产经营活动
【提示】货币是商品的一般等价物,是衡量一般商品价值的共同尺度,具有价值尺度、流通手段、贮藏手段和支付手段等特点
网上课堂 www.dongao.com 11
【要点二】会计基础
会计基础,是指会计确认、计量和报告的基础,具体包括权责发生制(实际发生)和收付实现制(实
际收到或支付)。
【要点三】会计信息质量要求
会计信息质量要求是对企业财务报告所提供会计信息质量的基本要求,是使财务报告所提供会计信息
对投资者等信息使用者决策有用应具备的基本特征,主要包括可靠性、相关性、可理解性、可比性、实质重于形式、重要性、谨慎性和及时性等。
要求 具体内容
可靠性
如实反映符合确认和计量要求的会计要素及其他相关信息,保证会计信息真实可
靠、内容完整,是高质量会计信息的重要基础和关键所在
相关性 提供的会计信息应当与投资者等财务报告使用者的经济决策需要相关
可理解性 提供的会计信息应清晰明了,便于投资者等财务报告使用者理解和使用
可比性 纵向:同一企业不同时期可比;横向:不同企业相同会计期间可比
实质重于形式 应注重经济实质,而不局限于法律形式,如融资租赁
重要性
应当反映与企业财务状况、经营成果和现金流量有关的所有重要交易或事项
【提示】根据项目的性质和金额大小判断
谨慎性 保持应有的谨慎,既不高估资产或者收益,也不低估负债或者费用
及时性 及时确认、计量和报告(及时收集、及时处理、及时传递) ,不得提前或延后
东奥会计 www.dongao.com 12
第三节 会计要素及其确认与计量
【要点一】会计要素及其确认条件
1.会计要素的分类
2.会计要素及其确认条件
要素 定义及特征 确认条件
资产
企业过去的交易或者事项形成的,由企业
拥有或者控制的,预期会给企业带来经济
利益的资源
特征:
(1)应为企业拥有或者控制的资源
(2)预期会给企业带来经济利益
(3)由企业过去的交易或事项形成的
(1) 与该资源有关的经济利益很可能
流入企业
(2) 该资源的成本或者价值能够可靠
地计量
资产、负债、所有者权益
会计要素
反映企业财务状况(资产负债表要素)
收入、费用、利润
反映企业经营成果(利润表要素)
网上课堂 www.dongao.com 13
续表
要素 定义及特征 确认条件
负债
企业过去的交易或者事项形成的,预期会导
致经济利益流出企业的现时义务
特征:
(1)企业承担的现时义务
(2)预期会导致经济利益流出企业
(3)由企业过去的交易或者事项形成的
【提示】未来发生的承诺、签订的合同等交
易或事项,不形成负债
(1) 与该义务有关的经济利益很可
能流出企业
(2) 未来流出的经济利益的金额能
够可靠地计量
所有者权益
(或股东权益)
企业资产扣除负债后,由所有者享有的剩余
权益,是所有者对企业资产的剩余索取权
【提示】所有者权益通常由股本(或实收资
本)、资本公积(含股本溢价或资本溢价、其他资本公积)、其他综合收益、盈余公积
和未分配利润等构成
所有者权益体现的是所有者在企业
中的剩余权益,因此,所有者权益
的确认和计量主要依赖于资产和负
债的确认和计量
东奥会计 www.dongao.com 14
续表
要素 定义及特征 确认条件
收入
企业在日常活动中形成的、会
导致所有者权益增加的、与所
有者投入资本无关的经济利益
的总流入
特征:
(1)日常活动中形成的
(2) 与所有者投入资本无关的
经济利益的总流入
(3)会导致所有者权益增加
当企业与客户之间的合同同时满足下列条件时,企业
应当在客户取得相关商品控制权时确认收入:
(1)合同各方已批准该合同并承诺将履行各自义务
(2) 该合同明确了合同各方与所转让商品或提供劳务
相关的权利和义务
(3) 该合同有明确的与所转让商品或提供劳务相关的
支付条款
(4) 该合同具有商业实质,即履行该合同将改变企业
未来现金流量的风险、时间分布或金额
(5) 企业因向客户转让商品或提供劳务而有权取得的
对价很可能收回
【提示】此确认条件依据 2017 年 7 月由财政部修订
发布的《企业会计准则第 14号—收入》,考虑到我国
大多数企业于 2020年以后执行新的收入准则,因此,此部分内容仅做一般了解即可,具体收入的确认条件,我们依据本教材第五章的有关内容进行理解
网上课堂 www.dongao.com 15
续表
要素 定义及特征 确认条件
费用
企业在日常活动中发生的、会导致所有者权益
减少的、与向所有者分配利润无关的经济利益
的总流出
特征:
(1)日常活动中形成的
(2) 与向所有者分配利润无关的经济利益的总
流出
(3)会导致所有者权益减少
(1) 与费用相关的经济利益应当很可
能流出企业
(2) 经济利益流出企业的结果会导致
资产的减少或者负债的增加
(3) 经济利益的流出额能够可靠计量
利润
企业在一定会计期间的经营成果。通常情况下,如果企业实现了利润,表明企业的所有者权益
将增加;反之,如果企业发生亏损(即利润为
负数),表明企业的所有者权益将减少
【提示】利润包括收入减去费用后的净额、直
接计入当期利润的利得和损失等
利润反映的是收入减去费用、利得减
去损失后净额的概念。因此,利润的
确认主要依赖于收入和费用,以及利
得和损失的确认,其金额的确定也主
要取决于收入、费用、利得和损失金
额的计量
东奥会计 www.dongao.com 16
【要点二】会计要素计量属性及其应用原则
会计计量是为了将符合确认条件的会计要素登记入账并列报于财务报表而确定其金额的过程。会计计
量属性主要包括历史成本、重置成本、可变现净值、现值和公允价值等。
计量属性 概念 主要应用
历史成本
(实际成本)
取得或制造某项财产物资时所实际支付的现金或现
金等价物
【提示】企业在对会计要素进行计量时,一般应当
采用历史成本
购置资产或承担债务
重置成本
(现行成本)
按照当前市场条件,重新取得同样一项资产所需支
付的现金或现金等价物金额
盘盈固定资产的计量
可变现净值
在正常的生产经营过程中,以预计售价减去进一步
加工成本和销售所必需的预计税金、费用后的净值
存货的期末计量(减值测试)
现值
对未来现金流量以恰当的折现率进行折现后的价
值,是考虑货币时间价值因素等的一种计量属性
购入具有融资性质固定资产
的成本以购买价款的现值为
基础确定
公允价值
市场参与者在计量日发生的有序交易中,出售一项
资产所能收到或者转移一项负债所需支付的价格
交易性金融资产的计量
网上课堂 www.dongao.com 17
【要点三】会计等式
1.会计等式的表现形式
2.交易或事项对会计等式的影响(以下均为等额变动)
资产 负债 所有者权益
(1)资产内部增减变动 ↑↓
(2)资产增、负债增 ↑ ↑
(3)资产增、所有者权益增 ↑ ↑
(4)资产减、负债减 ↓ ↓
(5)资产减、所有者权益减 ↓ ↓
(6)负债内部增减变动 ↑↓
(7)负债增、所有者权益减 ↑ ↓
(8)负债减、所有者权益增 ↓ ↑
(9)所有者权益内部增减变动 ↑↓
概念
是表明会计要素之间基本关系的等式
是复式记账法的理论基础,也是编制资产负债表的依据
编制利润表的依据
表现形式
资产=负债+所有者权益
财务状况等式
收入-费用=利润
经营成果等式
东奥会计 www.dongao.com 18
第四节 会计科目和借贷记账法
【要点一】会计科目和账户
1.会计科目
概念 是对会计要素具体内容进行分类核算的项目,是进行会计核算和提供会计信息的基础
分类
按反映的经济内容
资产类科目、负债类科目、共同类科目、所有者权益类科目、成本
类科目和损益类科目
按提供信息的详细
程度及其统驭关系
总分类科目(又称“总账科目”或“一级科目”)和明细分类科目
【提示】二级明细科目是对总分类科目进一步分类的科目,三级明细科目是对二级明细科目进一步
分类的科目。
2.账户
概念
根据会计科目设置的,具有一定格式和结构,用于分类反映会计要素增减变动情况及其结
果的载体
分类
根据核算的经济内容
资产类账户、负债类账户、共同类账户、所有者权益类账户、成本
类账户和损益类账户六类
根据提供信息的详细
程度及其统驭关系
总分类账户和明细分类账户
【提示 1】账户是用来连续、系统、完整地记录企业经济活动的,因此必须具有一定的结构。
【提示 2】账户的期末余额=期初余额+本期增加发生额-本期减少发生额
网上课堂 www.dongao.com 19
【要点二】借贷记账法
1.概念及分类
借贷记账法是以“借”和“贷”作为记账符号的一种复式记账法。
复式记账法分为借贷记账法、增减记账法、收付记账法等。
【提示】我国会计准则规定,企业、行政单位和事业单位会计核算采用借贷记账法记账。
2.记账规则
记账规则:有借必有贷,借贷必相等。
3.账户性质
资产类、成本类 借增贷减 期末余额一般在借方,有些账户可能无余额
负债类、所有者权益类 借减贷增 期末余额一般在贷方,有些账户可能无余额
损益类
收入类 借减贷增
期末转入“本年利润”,结转后无余额
费用类 借增贷减
【提示】借贷记账法下各类账户结构的联想记忆法。
资产、成本的期末余额 负债、所有者权益的期末余额
资产、成本、费用的增加 资产、成本、费用的减少
负债、所有者权益、收入的减少 负债、所有者权益、收入的增加
借 账户名称 贷
东奥会计 www.dongao.com 20
4.试算平衡
分类 直接依据 公式
发生额
试算平衡
记账规则:有借必有贷,借贷必相等
全部账户本期借方发生额合计=全部账户本
期贷方发生额合计
余额
试算平衡
财务状况等式:资产=负债+所有者权益
全部账户借方期末(初)余额合计=全部账户
贷方期末(初)余额合计
试算平衡是通过编制试算平衡表进行的。试算不平衡,表示记账一定有错误,但试算平衡时,不能表
明记账一定正确。不影响借贷双方平衡关系的错误通常有:①漏记某项经济业务,使本期借贷双方的
发生额等额减少,借贷仍然平衡;②重记某项经济业务,使本期借贷双方的发生额等额虚增,借贷仍
然平衡;③某项经济业务记录的应借、应贷科目正确,但借贷双方金额同时多记或少记,且金额一致,借贷仍然平衡;④某项经济业务记错有关账户,借贷仍然平衡;⑤某项经济业务在账户记录中,颠倒
了记账方向,借贷仍然平衡;⑥某借方或贷方发生额中,偶然发生多记和少记并相互抵销,借贷仍然
平衡。
【提示】由于账户记录可能存在这些不能由试算平衡表发现的错误,所以需要对一切会计记录进行
日常或定期的复核,以保证账户记录的正确性。
网上课堂 www.dongao.com 21
第五节 会计凭证、会计账簿与账务处理程序
【要点一】会计凭证
1.会计凭证的概念
会计凭证是指记录经济业务发生或者完成情况的书面声明,是登记账簿的依据。
2.会计凭证的分类
会计凭证按照填制程序和用途可分为原始凭证和记账凭证。
原始凭证(单据) 记账凭证(记账凭单)
概念
在经济业务发生或完成时取得或填制的,用以
记录或证明经济业务的发生或完成情况的原
始凭据
会计人员根据审核无误的原始凭证,按
照经济业务的内容加以分类,并据以确
定会计分录后填制的会计凭证,作为登
记账簿的直接依据
作用 主要是记载经济业务的发生过程和具体内容
主要是确定会计分录,进行账簿登记,反映经济业务的发生或完成情况,监督
企业经济活动,明确相关人员的责任
举例
常用的原始凭证有现金收据、发货票、增值税
专用(或普通)发票、差旅费报销单、产品入
库单、领料单等
收款凭证、付款凭证、转账凭证
东奥会计 www.dongao.com 22
【要点二】原始凭证
1.原始凭证的种类
分类依据 分类 举例
按来源
自制原始凭证 仅供本单位内部使用,如领料单、产品入库单、借款单等
外来原始凭证
从其他单位或个人直接取得,如购货取得的增值税专用发票、出差报销的火车票、飞机票、餐饮费发票等
按格式
通用凭证 全国通用的增值税专用发票、银行转账结算凭证等
专用凭证
自行印刷、仅在本单位内部使用,如领料单、差旅费报销单、折旧计算表、工资费用分配表等
按填制的
手续和内容
一次凭证 收据、收料单、发货票、银行结算凭证等
累计凭证 限额领料单等
汇总凭证 发料凭证汇总表等
2.原始凭证的基本内容(原始凭证要素)
(1)凭证的名称。 (5)接受凭证单位名称。
(2)填制凭证的日期。 (6)经济业务内容。
(3)填制凭证单位名称和填制人姓名。 (7)数量、单价和金额。
(4)经办人员的签名或者盖章。
网上课堂 www.dongao.com 23
3.原始凭证填制的基本要求
要求 基本要求
记录真实 填列经济业务的内容和数字,必须真实可靠,符合实际情况
内容完整
填列的项目必须逐项填列齐全,不得遗漏或省略
【提示】年、月、日要按照填制原始凭证的实际日期填写;名称要齐全,不能简化;
品名或用途要填写明确,不能含糊不清;有关人员的签章必须齐全
手续完备
单位自制的原始凭证必须有经办单位相关负责人的签名盖章; 对外开出的原始凭证必
须加盖本单位公章或者财务专用章;从外部取得的原始凭证,必须盖有填制单位的公
章或者财务专用章;从个人取得的原始凭证,必须有填制人员的签名或盖章
书写清楚、规范
按规定填写,文字简明,字迹清楚,易于辨认,不得使用未经国务院公布的简化汉字
【提示】小写金额用阿拉伯数字逐个书写,不得连笔;金额数字一律填写到角、分,无角无分,写“00”或符号“-”,有角无分,分位写“0”,不得用符号“-”;大写金
额一律用正楷或行书字书写,到元或角为止的,后面要写“整”或“正”字(有分的,不写“整”或“正”字)
编号连续
要连续编号,以便检查
【提示】如果凭证已预先印定编号,如发票、支票等重要凭证,在因错作废时,应加
盖“作废”戳记,妥善保管,不得撕毁
东奥会计 www.dongao.com 24
续表
要求 基本要求
不得涂改、刮擦、挖补
金额有错误的,应当由出具单位重开,不得在原始凭证上更正;有其他错误的,应当
由出具单位重开或更正,更正处应当加盖出具单位印章
填制及时 一定要及时填写,并按规定的程序及时送交会计机构审核
4.自制原始凭证填制的基本要求
凭证类型 基本要求
一次凭证
在经济业务发生或完成时,由相关人员一次填制完成;该凭证往往只能反映一项经济
业务,或者同时反映若干项同一性质的经济业务
【提示】有些是自制的原始凭证,如收料单、领料单、工资结算表、制造费用分配表
等;有些是外来的原始凭证,如增值税专用发票、税收缴款书、各种银行结算凭证等
累计凭证
在每次经济业务完成后,由相关人员在同一张凭证上重复填制完成;该凭证能在一定
时期内不断重复地反映同类经济业务的完成情况
汇总凭证
由相关人员在汇总一定时期内反映同类经济业务的原始凭证后填制完成;该凭证只能
将类型相同的经济业务进行汇总,不能汇总两类或两类以上的经济业务
网上课堂 www.dongao.com 25
5.原始凭证的审核
真实性
(1)凭证日期、业务内容、数据等是否真实
(2)签章必须齐全
(3)对于通用原始凭证,还应审核凭证本身的真实性,以防作假
合法性、合理性
(1)记录的经济业务是否符合国家法律法规
(2)是否履行了规定的凭证传递和审核程序
(3)是否符合企业经济活动的需要
(4)是否符合有关的计划和预算等
完整性
(1)各项基本要素是否齐全,是否有漏项情况
(2)日期是否完整、数字是否清晰、文字是否工整、签章是否齐全、凭证联次
是否正确等
正确性
(1)接受原始凭证单位的名称是否正确
(2)金额的填写和计算是否正确
【提示】阿拉伯数字分位填写,不得连写;小写金额前要标明“¥”字样,中间
不能留有空位;大写金额前要加“人民币”字样,大写金额与小写金额要相符
(3)更正是否正确
东奥会计 www.dongao.com 26
【要点三】记账凭证
1.记账凭证的种类
种类 具体内容 用途
收款凭证
用于记录库存现金和银行存
款收款业务的记账凭证
是登记库存现金日记账、银行存款日记账以及有关明细
分类账和总分类账等账簿及出纳人员收讫款项的依据
付款凭证
用于记录库存现金和银行存
款付款业务的记账凭证
是登记库存现金日记账、银行存款日记账以及有关明细
分类账和总分类账等账簿及出纳人员支付款项的依据
转账凭证
用于记录不涉及库存现金和
银行存款业务的记账凭证
是登记有关明细分类账和总分类账等账簿的依据
【提示】对于涉及“库存现金”和“银行存款”之间相互划转的业务,为了避免重复记账,一般只
填制付款凭证,不再填制收款凭证。
2.记账凭证的基本内容
(1)填制凭证的日期。 (5)金额。
(2)凭证编号。 (6)所附原始凭证张数。
(3)经济业务摘要。 (7)填制凭证人员、稽核人员、记账人员、(4)会计科目。 会计机构负责人、会计主管签名或者盖章。
【提示】收款和付款记账凭证还应当由出纳人员签名或者盖章。
网上课堂 www.dongao.com 27
3.记账凭证的填制要求
(1)填制要做到内容完整,书写清楚和规范。
(2)除结账和更正错账可以不附原始凭证外,其他记账凭证必须附原始凭证。
(3)记账凭证可以根据每一张原始凭证填制,或根据若干张同类原始凭证汇总填制,也可根据原
始凭证汇总表填制;但不得将不同内容和类别的原始凭证汇总填制在一张记账凭证上。
(4)记账凭证应连续编号,采用“字号编号法”或“分数编号法”编号。
(5)填制记账凭证时若发生错误,应当重新填制。
(6)记账凭证填制完成后,如有空行,应当自金额栏最后一笔金额数字下的空行处至合计数上的
空行处划线注销。
4.记账凭证的审核
(1)记账凭证是否有原始凭证为依据,所附原始凭证或记账凭证汇总表的内容与记账凭证的内容
是否一致。
(2)记账凭证各项目的填写是否齐全,如日期、凭证编号、摘要、会计科目、金额、所附原始凭
证张数及有关人员签章等。
(3)记账凭证的应借、应贷科目以及对应关系是否正确。
(4)记账凭证所记录的金额与原始凭证的有关金额是否一致,计算是否正确。
(5)记账凭证中的记录是否文字工整、数字清晰,是否按规定进行更正等。
(6)出纳人员在办理收款或付款业务后,是否已在原始凭证上加盖“收讫”或“付讫”的戳记。
东奥会计 www.dongao.com 28
【要点四】会计凭证的保管要求
(1)会计机构在依据会计凭证记账后,应定期(每天、每旬或每月)对其进行分类整理,将各凭
证按编号顺序,连同所附原始凭证一起加具封面和封底,装订成册,并在装订线上加贴封签。会计
凭证封面应注明凭证张数、装订人员等有关事项,会计主管人员和保管人员等应在封面上签章。
【提示】外部原始凭证遗失时,应取得原签发单位盖有公章的证明,经批准后,才能代作原始凭证;
若无法取得证明,应由当事人写明情况,经批准后,代作原始凭证。
(2)会计凭证应加贴封条,防止抽换凭证。原始凭证不得外借,其他单位如有特殊原因,经批准,可以复制,并在专设的登记簿上登记,并由相关人员共同签名或盖章。
(3)原始凭证较多时,可单独装订,但应在凭
证封面注明所属记账凭证的日期、编号和种类,同时在所属的记账凭证上应注明“附件另订”及
原始凭证的各称和编号,以便查阅。
【提示】对各种重要的原始凭证,如押金收据、提货单等,以及各种需要随时查阅和退回的单
据,应另编目录,单独保管,并在有关的记账凭
证和原始凭证上分别注明日期和编号。
(4)每年装订成册的会计凭证,在
年度终了时可暂由单位会计机构保
管一年,期满后应当移交本单位档案
机构统一保管;未设立档案机构的,应在会计机构内部指定专人保管。
【提示】出纳人员不得兼管会计档
案。
(5)严格遵守会计凭证的保管期限
要求,期满前不得任意销毁。
网上课堂 www.dongao.com 29
【要点五】会计账簿
1.会计账簿的概念与基本内容
项目 内容
概念
简称账簿,是指由一定格式的账页组成的,以经过审核的会计凭证为依据,全面、系统、连续地记录各项经济业务的簿籍
基本
内容
封面
主要标明账簿名称,如总分类账、各种明细分类账、库存现金日记账、银行存款
日记账等
扉页 主要用来列明会计账簿的使用信息,如科目索引、账簿启用和经管人员一览表等
账页
是账簿用来记录经济业务的主要载体,包括账户的名称、日期栏、凭证种类和编
号栏、摘要栏、金额栏,以及总页次和分户页次等基本内容
2.会计账簿的种类
分类依据 种类 具体内容
按用途
分类
序时账簿
(日记账)
按照经济业务发生时间的先后顺序逐日、逐笔登记
【提示】在我国企业、行政事业单位中,库存现金日记账和银行存款日记
账是应用比较广泛的日记账
分类账簿
按照分类账户设置登记,是会计账簿的主体,也是编制财务报表的主要依
据,按其反映经济业务的详略程度,可分为总分类账簿和明细分类账簿
备查账簿
又称辅助登记簿或补充登记簿,是对某些在序时账簿和分类账簿中未能记
载或记载不全的经济业务进行补充登记的账簿
东奥会计 www.dongao.com 30
续表
分类依据 种类 具体内容
按账页
格式分类
三栏式账簿
栏目设置:设有借方、贷方和余额三个金额栏目,与总账格式基本相同
适用范围:几乎适用所有账簿
多栏式账簿
栏目设置:在账簿的两个金额栏目(借方和贷方)按需要分设若干专栏
的账簿
适用范围:适用于收入、成本、费用类明细账
数量金额式
账簿
栏目设置:在借方、贷方和余额每个栏目再分设数量、单价和金额三小
栏,反映财产物资的实物数量和价值量的账簿
适用范围:适用于既核算金额又核算数量的明细账,如:原材料明细账
按外形
特征分类
订本式账簿
(订本账)
优点:能避免账页散失和防止抽换账页
缺点:不能准确为各账户预留账页
适用范围:重要的和具有统驭性的总分类账、库存现金日记账和银行存
款日记账
活页式账簿
(活页账)
优点:记账时可以根据实际需要,随时将空白账页装入账簿,或抽去不
需要的账页,便于分工记账
缺点:如果管理不善,可能会造成账页散失或故意抽换账页
适用范围:明细分类账
卡片式账簿
(卡片账)
可以根据需要随时增添账页的账簿,在我国,企业一般只对固定资产的
核算采用卡片账形式,也有少数企业在材料核算中使用材料卡片
网上课堂 www.dongao.com 31
3.会计账簿的启用与登记要求
项目 具体内容
启用
(1)启用订本式账簿应当从第一页到最后一页顺序编定页数,不得跳页、缺号
(2)使用活页式账簿应当按账户顺序编号,定期装订成册,再按实际使用的账页顺序
编定页码,另加目录以便于记明每个账户的名称和页次
登记要求
(1)应当将会计凭证日期、编号、业务内容摘要、金额和其他有关资料逐项记入账内
(2)为保持账簿记录的持久性,防止涂改,登记账簿必须使用蓝黑墨水或碳素墨水书
写,不得使用圆珠笔(银行的复写账簿除外)或者铅笔书写
(3)应当按照连续编号的页码顺序登记,发生错误或者隔页、缺号、跳行的,应在空
页、空行处用红色墨水划对角线注销,或注明“此页空白”或“此行空白”字样,并
由记账人员和会计机构负责人(会计主管人员)在更正处签章
(4)凡需要结出余额的账户,结出余额后,应当在“借或贷”栏目内注明“借”或“贷”
字样,以示余额的方向;对于没有余额的账户,应在“借或贷”栏内写“平”字,并
在“余额”栏“元”位处用“θ”表示,库存现金日记账和银行存款日记账必须逐日
结出余额
(5)每一账页登记完毕时,应当结出本页发生额合计及余额
(6)账簿记录发生错误时,不得刮擦、挖补或用褪色药水更改字迹,应采用规定的方
法更正
东奥会计 www.dongao.com 32
4.会计账簿的格式与登记方法
(1)日记账。
种类 格式 登记方法
库存现金
日记账
三栏式 出纳人员依据库存现金收、付款凭证、银行存款付款凭证登记
银行存款
日记账
三栏式
多栏式
出纳人员根据银行存款收、付款凭证、库存现金付款凭证登记
【提示】按在银行开立账户和币种分别设置,每个银行账户设置一本日记账
(2)总分类账。
格式 登记方法
三栏式
(最常用)
经济业务少的小型单位,根据记账凭证逐笔登记;经济业务多的大中型单位,根据记
账凭证汇总表(又称科目汇总表)或汇总记账凭证等定期登记
(3)明细分类账。
种类 格式
三栏式 设有借方、贷方和余额三个栏目,与三栏式总账格式相同
多栏式
将属于同一个总账科目的各个明细科目合并在一张账页上进行登记,即在这种格式账
页的借方或贷方金额栏内按照明细项目设若干专栏,适用收入、成本、费用类科目的
明细核算
数量金额式 借方(收入)、贷方(发出)和余额(结存)都分别设有数量、单价和金额三个专栏
网上课堂 www.dongao.com 33
【要点六】总分类账与明细分类账的平行登记
平行登记,是指对所发生的每项经济业务都要以会计凭证为依据,一方面记入有关的总分类账户,另
一方面记入有关总分类账户所辖明细分类账户的方法。
要点 具体内容
方向相同
在总分类账户及其所辖的明细分类账户中登记同一项经济业务时,方向应当相同。即:
在总分类账户中记入借方,在其所辖的明细分类账户中也应记入借方;在总分类账户
中记入贷方,在其所辖的明细分类账户中也应记入贷方
期间一致
发生的经济业务,记入总分类账户和所辖明细分类账户的具体时间可以有先后,但应
在同一个会计期间
金额相等
记入总分类账户的金额必须与记入其所辖的一个或几个明细分类账户的金额合计数
相等
【提示】总分类账户的本期发生额=所辖明细账户本期发生额合计;总分类账户的期初余额=所辖明
细账户期初余额合计;总分类账户的期末余额=所辖明细账户期末余额合计。
东奥会计 www.dongao.com 34
【要点七】对账与结账
(一)对账
分类 核对项目 核对内容
账证核对 账簿记录?会计凭证 时间、凭证字号、内容、金额、记账方向
账账核对
总分类账簿?总分类账簿 期末借方余额合计=期末贷方余额合计
总分类账簿?所辖明细分类账簿 期末余额=所辖各明细分类账期末余额之和
总分类账簿?序时账簿
(库存现金+银行存款)总账期末余额=(库存现金
+银行存款)日记账期末余额
明细分类账簿?明细分类账簿
会计机构实物资产明细账=保管部门或使用部门明
细账
【提示】核对方法:由财产物资保管部门或使用部
门定期编制收发结存汇总表报会计机构核对
账实核对
库存现金日记账账面余额?现金实际库存数(逐日核对)
银行存款日记账账面余额?银行对账单余额(定期核对)
财产物资明细账账面余额?财产物资实有数额(定期核对)
债权债务明细账账面余额?对方单位债权债务账面记录
网上课堂 www.dongao.com 35
(二)结账
1.内容
结账的内容通常包括两个方面:一是结清各种损益类账户,据以计算确定本期利润;二是结出各资产、负债和所有者权益账户的本期发生额合计和期末余额。
2.要点
(1)对不需按月结计本期发生额的账户,每次记账后,都要随时结出余额,每月最后一笔余额是月末
余额。月末结账时,只需要在最后一笔经济业务记录下面通栏划单红线,不需要再次结计余额。
(2)库存现金、银行存款日记账和需要按月结计发生额的收入、费用等明细账,每月结账时,要在最
后一笔经济业务记录下面通栏划单红线,结出本月发生额和余额,在摘要栏内注明“本月合计”字样,并在下面通栏划单红线。
(3)对于需要结计本年累计发生额的明细账户,每月结账时,应在“本月合计”行下结出自年初起至
本月末止的累计发生额,登记在月份发生额下面,在摘要栏内注明“本年累计”字样,并在下面通栏
划单红线。12 月末的“本年累计”就是全年累计发生额,全年累计发生额下通栏划双红线。
(4)总账账户平时只需结出月末余额。年终结账时,为了总括地反映全年各项资金运动情况的全貌,核对账目,要将所有总账账户结出全年发生额和年末余额,在摘要栏内注明“本年合计”字样,并在
合计数下通栏划双红线。
(5)年度终了结账时,有余额的账户,应将其余额结转下年,并在摘要栏注明“结转下年”字样;在
下一会计年度新建有关账户的第一行余额栏内填写上年结转的余额,并在摘要栏注明“上年结转”字
样,使年末有余额账户的余额如实地在账户中加以反映,以免混淆有余额的账户和无余额的账户。
东奥会计 www.dongao.com 36
【要点八】错账更正方法
方法 适用情况 更正方法
划线更
正法
结账前发现账簿记录有
文字或数字错误,而记账
凭证并无错误
在错误的文字或数字上划一条红线,在红线的上方填写正确
的文字或数字,并由记账人员和会计机构负责人(会计主管
人员)在更正处盖章,以明确责任
【提示】更正时不得只划销错误数字,应将全部数字划销,并保持原有数字清晰可辨,以便审查
尚未过账前,记账凭证中
文字或数字发生错误
红字更
正法
记账后发现记账凭证中
应借、应贷科目有误引起
的记账错误
红字填制与原凭证完全相同的记账凭证,在摘要栏写明“注
销某月某日某号凭证”,并用红字登记入账,以示注销原记
账凭证;再用蓝字填制正确的记账凭证,并用蓝字登记入账
记账后发现记账凭证和
账簿记录中应借、应贷科
目无误,只是所记金额大
于应记金额引起的错误
按多记的金额用红字编制一张与原记账凭证应借、应贷科目
完全相同的记账凭证,在摘要栏内写明“冲销某月某日第×
号记账凭证多记金额”,以冲销多记的金额,并据以用红字
登记入账
补充登
记法
记账后发现记账凭证和
账簿记录中应借、应贷会
计科目无误,只是所记金
额小于应记金额
按少记的金额用蓝字填制一张与原记账凭证应借、应贷科目
完全相同的记账凭证,在摘要中写明“补记某月某日第×号
记账凭证少记金额”,以补充少记的金额,并据以用蓝字登
记入账
网上课堂 www.dongao.com 37
【要点九】账务处理程序
企业常用的账务处理程序,主要有记账凭证账务处理程序、汇总记账凭证账务处理程序和科目汇总表
账务处理程序,它们之间的主要区别是登记总分类账的依据和方法不同。
分类 适用范围 优点 缺点
记账凭证账务
处理程序
规模较小、经济业
务量较少的单位
简单明了,易于理解,可以
较详细地反映经济业务的
发生情况
登记总分类账的工作量较大
汇总记账凭证
账务处理程序
规模较大、经济业
务较多的单位
减轻了登记总分类账的工
作量
转账凭证较多时,编制汇总转账
凭证的工作量较大,并且按每一
贷方账户编制汇总转账凭证,不
利于会计核算的日常分工
科目汇总表账
务处理程序
经济业务较多的
单位
减轻了登记总分类账的工
作量,易于理解,方便学习,可做到试算平衡
不能反映各个账户之间的对应
关系,不利于对账目进行检查
【提示】采用汇总记账凭证账务处理程序,与采用记账凭证账务处理程序相比,只是把收款凭证、付款凭证和转账凭证进行了汇总,并根据汇总记账凭证登记总分类账簿,其他各程序完全相同。
东奥会计 www.dongao.com 38
第六节 财产清查
【要点】财产清查
1.财产清查的种类
分类 具体内容
按清查
范围
全面清查
①年终决算前;②在合并、撤销或改变隶属关系前;③中外合资、国内合
资前;④股份制改造前;⑤开展全面的资产评估、清产核资前;⑥单位主
要领导调离工作前等
局部清查
①库存现金(每日终了,清点核对);②银行存款(每月至少核对一次);
③原材料等流动性较大的财产物资(随时轮流盘点或重点抽查);④贵重
的财产物资(每月清查盘点);⑤债权、债务(每年至少核对一至两次)
按清查
时间
定期清查 一般在年末、季末、月末结账前定期进行
不定期
清查
①财产物资、库存现金保管人员更换时;②发生自然灾害和意外损失时;
③上级主管、财政、审计和银行等部门,对本单位进行会计检查时;④进
行临时性清产核资时,要对本单位的财产物资进行清查
按清查的
执行系统
内部清查
由本单位内部自行组织清查小组所进行的财产清查工作
【提示】大多数财产清查都是内部清查
外部清查
由上级主管部门、审计机关等根据国家有关规定或情况需要对本单位进行
的财产清查。进行外部清查时,一般应有本单位相关人员参加
【提示】定期清查和不定期清查,既可以是全面清查,也可以是局部清查,应根据实际需要来确定
清查的对象和范围。
网上课堂 www.dongao.com 39
2.财产清查的方法
项目 方法 注意事项
库存现金
采用实地盘点法确定库存
现金实存数,再与库存现金
日记账账面余额相核对
对库存现金进行盘点时,出纳人员必须在场
盘点结束后,应填制“库存现金盘点报告表”,作为重要
原始凭证
银行存款
采用与开户银行核对账目
的方法
如二者余额相符,通常说明没有错误;如不符,可能是企
业或银行一方或双方记账错误或存在未达账项
实物资产
实地盘点法 适用范围较广,在多数财产物资清查中都可以采用
技术推算法(估推法)
只适用于成堆量大而价值不高,难以逐一清点的财产物资
的清查,如露天堆放的煤炭等
往来款项 采用发函询证的方法 —
【提示 1】在实物清查过程中,实物保管人员和盘点人员必须同时在场。
【提示 2】实存账存对比表是调整账簿记录的重要原始凭证,也是分析产生差异的原因,明确经济
责任的依据。
东奥会计 www.dongao.com 40
第七节 财务报告
【要点】财务报告
1.财务报告
定义
企业对外提供的反映企业某一特定日期的财务状况和某一会计期间的经营成果、现金流量等会计信息的文件,包括财务报表和其他应当在财务报告中披露的相关
信息和资料
目标
向财务报告使用者提供与企业财务状况、经营成果和现金流量等有关的会计信息,反映企业管理层受托责任履行情况,有助于财务报告使用者作出经济决策
使用者 投资者、债权人、政府及其有关部门和社会公众等
2.财务报表(一套完整的财务报表至少应当包括如下内容)
资产负债表 反映企业某一特定日期的财务状况
利润表 反映企业一定会计期间的经营成果
现金流量表 反映企业在一定会计期间现金和现金等价物流入和流出的情况
所有者(股东)
权益变动表
反映构成所有者权益各组成部分当期的增减变动情况
附注
是财务报表不可或缺的组成部分,是对报表中列示项目的文字描述或明细资料,以及对未能在报表中列示项目的说明等
网上课堂 www.dongao.com 41
易错易混点
【易错易混知识点 1】会计核算职能 VS 会计监督职能
项目 核算职能 监督职能
定义
会计以货币为主要计量单位,对特定主体
的经济活动进行确认、计量和报告
对特定主体经济活动和相关会计核算的真实
性、合法性和合理性进行审查
内容
(1)款项和有价证券的收付
(2)财物的收发、增减和使用
(3)债权、债务的发生和结算
(4)资本、基金的增减
(5)收入、支出、费用、成本的计算
(6)财务成果的计算和处理
(7)需要办理会计手续、进行会计核算的
其他事项
(1)真实性审查,是指检查各项会计核算是
否根据实际发生的经济业务进行
(2)合法性审查,是指检查各项经济业务是
否符合国家有关法律法规,遵守财经纪律,执
行国家各项方针政策,以杜绝违法乱纪行为
(3)合理性审查,是指检查各项财务收支是
否符合客观经济规律及经营管理方面的要求,保证各项财务收支符合特定的财务收支计划,实现预算目标
关系
(1)相辅相成、辩证统一
(2)会计核算是会计监督的基础,没有核算提供的各种信息,监督就失去了依据
(3)会计监督是会计核算质量的保障,只有核算没有监督,难以保证核算提供信息的质量
东奥会计 www.dongao.com 42
【易错易混知识点 2】收入与利得 VS 费用与损失
项目 区别 联系
收入与利得
(1)收入与日常活动有关,利得与非日常活动有关
(2)收入是经济利益的总流入,利得是经济利益的
净流入
都会导致所有者权益的增加,且与所有者投入资本无关
费用与损失
(1)费用与日常活动有关,损失与非日常活动有关
(2)费用是经济利益的总流出,损失是经济利益的
净流出
都会导致所有者权益的减少,且与向所有者分配利润无关
【易错易混知识点 3】红墨水的使用情况
项目 内容
特殊记账
使用红墨水
(1)按照红字冲账的记账凭证,冲销错误记录
(2)在不设借贷等栏的多栏式账页中,登记减少数
(3)在三栏式账户的余额栏前,如未印明余额方向的,在余额栏内登记负数余额
(4)根据国家规定可以用红字登记的其他会计记录
错账更正方法
(红字更正法)
(1)记账后发现记账凭证中的应借、应贷会计科目有错误所引起的记账错误
(2)记账后发现记账凭证和账簿记录中应借、应贷会计科目无误,只是所记金额
大于应记金额所引起的记账错误
网上课堂 www.dongao.com 43
第二章 资 产
关键
考点
1.现金管理制度及现金的清查
2.银行存款余额调节表
3.其他货币资金的内容
4.应收票据、应收账款、预付账款和其他应收款的核算
5.交易性金融资产的核算及账务处理
6.存货成本的确定、发出存货的计价方法、存货清查
7.原材料、库存商品、委托加工物资、周转材料的核算
8.固定资产的初始取得、折旧、后续支出、处置的核算及账务处理
9.无形资产的初始取得、后续计量及账务处理
10.长期待摊费用的核算
【要点】资产的分类
资产分类
实物形态 有形资产和无形资产
来源 自有资产和租入资产
流动性 流动资产和非流动资产
东奥会计 www.dongao.com 44
第一节 货币资金
货币资金是指企业生产经营过程中处于货币形态的资产,包括库存现金、银行存款和其他货币资金。
【要点一】现金管理制度
现金的使用范围
(1)职工工资、津贴。
(2)个人劳务报酬。
(3)根据国家规定颁发给个人的科学技
术、文化艺术、体育比赛等各种奖金。
(4)各种劳保、福利费用以及国家规定
的对个人的其他支出。
(5)向个人收购农副产品和其他物资的
价款。
(6)出差人员必须随身携带的差旅费。
(7)结算起点(1000元)以下的零星支
出。
(8)中国人民银行确定需要支付现金的其
他支出。
现金的限额
根据单位的实际需要核定,一般按照单位 3 至 5
天日常零星开支所需确定。
现金收支的规定
(1)现金收入应于当日送存开户行,确有困难的,由开户行确定送存时间。
(2)支付现金可从库存现金限额中支付或从开户
行提取,不得“坐支”(特殊情况,需经批准)。
(3)从开户行提取现金时,应写明用途,由本单
位财会负责人签字盖章,经开户银行审核后,予
以支付。
(4)因采购地点不确定、交通不便等特殊情况必
须使用现金的,应向开户行提出申请,由财会部
门负责人签字盖章,经审核后,予以支付现金。
网上课堂 www.dongao.com 45
【要点二】现金清查
情形 报批前 报批后
现金短缺
借:待处理财产损溢
贷:库存现金(实际短缺金额)
借:其他应收款(应由责任人或保险公司赔偿
的部分)
管理费用(无法查明原因)
贷:待处理财产损溢
现金溢余
借:库存现金(实际溢余金额)
贷:待处理财产损溢
借:待处理财产损溢
贷:其他应付款(应支付给有关人员或单位
的部分)
营业外收入(无法查明原因)
【要点三】银行存款的核对
(1) “银行存款日记账”的账面余额应定期与“银行对账单”的余额核对,至少每月核对一次。如有
差额,应编制“银行存款余额调节表”调节,如果没有记账错误,调节后的双方余额应相等。
【提示】 “银行存款余额调节表”只是为了核对账目,不能作为调整企业银行存款账面记录的记账
依据。
(2)未达账项(时间差)对双方的影响:①企业银行存款日记账余额大于银行对账
单余额的情形:企业已收,银行未收;银行已付,企业未付。②企业银行
存款日记账余额小于银行对账单余额的情形:企业已付,银行未付;银行
已收,企业未收。
谁收谁多,谁付谁少。
东奥会计 www.dongao.com 46
【要点四】其他货币资金
其他货币资金是指企业除现金、银行存款以外的其他各种货币资金,主要包括银行汇票存款、银行本
票存款、信用卡存款、信用证保证金存款、存出投资款和外埠存款等。
【提示 1】银行汇票的提示付款期限为自出票
日起一个月。
【提示 2】银行本票的提示付款期限自出票日
起最长不得超过两个月。
【提示 3】银行承兑汇票和商业承兑汇票属于
应收(付)票据的核算范围,不属于其他货币资
金的核算范围。
【提示 4】企业持有的 3个月内到期的债券投
资不属于其他货币资金,属于现金等价物。
【提示 5】信用卡存款(单位卡)不得用于 10
万元以上的商品交易、劳务供应款项的结算,不
得支取现金。
外埠存款是指企业为了到外
地进行临时或零星采购,而
汇往采购地银行开立采购专
户的款项。该账户的存款不
计利息、只付不收、付完清
户,除了采购人员可从中提
取少量现金外,一律采用转
账结算。
网上课堂 www.dongao.com 47
第二节 应收及预付款项
【要点一】应收票据的账务处理
事项 账务处理
取得
因债务人抵偿前欠货款而取得:
借:应收票据(面值)
贷:应收账款
因销售商品、提供劳务等收到开出的商业汇票:
借:应收票据
贷:主营业务收入
应交税费——应交增值税(销项税额)等
到期收回
借:银行存款
贷:应收票据
转让
借:原材料等
应交税费——应交增值税(进项税额)
贷:应收票据
银行存款(差额,或借方)
贴现
借:银行存款
财务费用(差额,或贷方)
贷:应收票据
【提示 1】根据承兑人不同,商业汇票分为银行承兑汇票和商业承兑汇票。
【提示 2】商业汇票的付款期限,最长不得超过六个月;提示付款期限,自汇票到期日起 10日。
【提示 3】企业申请使用银行承兑汇票时,应向其承兑银行按票面金额的万分之五交纳手续费。
东奥会计 www.dongao.com 48
【要点二】应收账款
应收账款主要包括企业因销售商品或提供劳务等经营活动,应向有关债务人收取的价款及代购货单位
垫付的包装费、运杂费等。
【提示 1】 销售商品存在商业折扣的,应收账款按照扣除商业折扣后的金额入账;存在现金折扣的,按照扣除现金折扣前的金额入账。
【提示 2】代购货单位垫付的包装费、运杂费及增值税的销项税额等均属于应收账款的核算范围,但不属于企业的收入。
【提示 3】应收账款期末一般为借方余额,若为贷方余额代表的是预收账款。
【提示 4】应收账款转入应收票据时,借记“应收票据”科目,贷记“应收账款”科目。
【要点三】预付账款
预付款项情况不多的企业,可以不单独设置“预付账款”科目,而将预付的款项直接通过“应付账
款”科目的借方核算。
【要点四】应收股利和应收利息的账务处理
事项 账务处理
实际支付的价款中包含已宣告但尚未分配
的现金股利或利息
单独作为应收股利或应收利息处理
收到被投资单位分配的现金股利或利息
借:其他货币资金(从证券公司购入)银行存款等
贷:应收股利应收利息
网上课堂 www.dongao.com 49
【要点五】其他应收款的主要内容
其他应收款的主要内容包括:
(1)应收的各种赔款、罚款,如因企业财产等遭受意外损失而应向有关保险公司收取的赔款等。
(2)应收的出租包装物租金。
(3)应向职工收取的各种垫付款项,如为职工垫付的水电费、应由职工负担的医药费、房租费等。
(4)存出保证金,如租入包装物支付的押金。
(5)其他各种应收、暂付款项。
【要点六】应收款项减值
事项 账务处理 对应收款项账面价值的影响
计提坏账准备
借:信用减值损失
贷:坏账准备
减少
转回坏账准备
借:坏账准备
贷:信用减值损失
增加
确实无法收回而
转销的应收款项
借:坏账准备
贷:应收账款等
不影响
已确认并转销的应收
款项以后期间收回
借:应收账款等 同时:借:银行存款
贷:坏账准备 贷:应收账款等
减少
【提示】应收账款的账面价值=应收账款的账面余额-坏账准备
东奥会计 www.dongao.com 50
第三节 交易性金融资产
交易性金融资产主要是指企业为了近期内出售而持有的金融资产,如企业以赚取差价为目的从二级市
场购入的股票、债券、基金等。
【要点】交易性金融资产的账务处理
事项 账务处理
取得
借:交易性金融资产——成本
应收股利应收利息(购买价款中包含的)
投资收益(发生的交易费用)
应交税费——应交增值税(进项税额)(交易费用增值税专用发票上注明的进项税额)
贷:其他货币资金等(实际支付的金额)
持有
借:应收股利
应收利息(面值×票面利率)
贷:投资收益
借:交易性金融资产——公允价值变动
贷:公允价值变动损益(或相反分录)
出售
借:其他货币资金等
贷:交易性金融资产——成本
——公允价值变动(或借方)
投资收益(差额,或借方)
网上课堂 www.dongao.com 51
续表
项目 账务处理
转让金融商品
应交增值税
转让金融资产当月月末,如产生转让收益,则按应纳税额:
借:投资收益等
贷:应交税费——转让金融商品应交增值税
如产生转让损失,则按可结转下月抵扣的税额:
借:应交税费——转让金融商品应交增值税
贷:投资收益等
学习笔记
东奥会计 www.dongao.com 52
第四节 存 货
【要点一】存货内容和成本确定
存货是指企业在日常活动中持有以备出售的产品或商品、处在生产过程中的在产品、在生产过程或提
供劳务过程中耗用的材料或物料等,包括各类材料、在产品、半成品、产成品、商品以及包装物、低
值易耗品、委托代销商品等。
项目 内容
计入存
货成本
采购成本
包括购买价款、相关税费、运输费、装卸费、保险费以及其他可归属于
存货采购成本的费用
加工成本 包括直接人工以及按照一定方法分配的制造费用
其他成本
企业设计产品发生的设计费用通常计入当期损益,但是为特定客户设计
产品所发生的、可直接确定的设计费用应计入存货成本
不计入
存货
成本
(1)非正常消耗的直接材料、直接人工和制造费用,应当在发生时计入当期损益
(2)入库后发生的挑选整理费要计入当期损益
(3)企业在存货采购入库后发生的储存费用应在发生时计入当期损益,但是在生产过
程中为达到下一个生产阶段所必需的仓储费用应计入存货成本
(4)不能归属于使存货达到目前场所和状态的其他支出,应在发生时计入当期损益
(5)按照规定可以抵扣的增值税进项税额(一般纳税人)
网上课堂 www.dongao.com 53
【提示 1】根据经济合同,已经售出而尚未运出本企业的产品和接受其他单位委托加工的物资,由于
所有权属于其他企业,所以不属于本企业的存货。
受托代销商品和受托代销商品款都是“资产负债表”存货项目,借贷相抵销后余额为 0。
【提示 2】运输途中的合理损耗仅增加存货的单位成本,不影响存货的总成本。
【提示 3】商品流通企业在采购商品过程中发生的运输费、装卸费、保险费以及其他可归属于存货
采购成本的费用等进货费用,应当计入存货采购成本,也可以先进行归集,期末根据所购商品的存销
情况进行分摊。对于已售商品的进货费用,计入当期损益;对于未售商品的进货费用,计入期末存货
成本。企业采购商品的进货费用金额较小的,可以在发生时直接计入当期损益(销售费用)。
学习笔记
东奥会计 www.dongao.com 54
【要点二】发出存货的计价方法
方法 优点 缺点 特殊说明
个别计价法
成本计算准确,符合实际
情况
在存货收发频繁的情况
下,发出成本分辨的工
作量较大
适用于一般不能替代使用的存
货、为特定项目专门购入或制
造的存货以及提供的劳务,如
珠宝、名画等贵重物品
先进先出法
可以随时结转存货发出
成本
较繁琐(存货收发业务
较多、且存货单价不稳
定时,工作量较大)
在物价持续上升时,期末存货
成本接近于市价,而发出存货
成本偏低,会高估企业当期利
润和库存存货价值;反之会低
估企业存货价值和当期利润
月末一次加
权平均法
有利于简化成本计算工
作
不利于存货成本的日常
管理与控制(平时无法
从账上提供发出和结存
存货的单价及金额)
—
移动加权平
均法
能够使管理层及时了解
存货结存情况,比较客观
的计算平均单位成本及
发出和结存的存货成本
每次收货都要计算一次
平均单位成本,计算工
作量较大
不适用于收发货较频繁的企业
网上课堂 www.dongao.com 55
【提示】月末一次加权平均法和移动加权平均法对比。
方法 公式
月末一次
加权平均法
存货单位成本=[月初结存存货成本+∑(本月各批进货的实际单位成本×本月各批进
货的数量)]÷(月初结存存货数量+本月各批进货数量之和)
本月发出存货成本=本月发出存货数量×存货单位成本
本月月末结存存货成本=月末结存存货数量×存货单位成本
或:
本月月末结存存货成本=月初结存存货成本+本月收入存货成本-本月发出存货成本
移动加权
平均法
存货单位成本=(原有结存存货成本+本次进货成本)÷(原有结存存货数量+本次进
货数量)
本次发出存货成本=本次发出存货数量×本次发货前存货单位成本
本月月末结存存货成本=月末结存存货的数量×本月月末存货单位成本
或:
本月月末结存存货成本=月初结存存货成本+本月收入存货成本-本月发出存货成本
东奥会计 www.dongao.com 56
【要点三】原材料
1.采用实际成本核算
事项 会计处理 说明
购
入
原
材
料
单货同到
借:原材料
应交税费——应交增值税(进项税额)
贷:银行存款等
—
单到货未到
借:在途物资
应交税费——应交增值税(进项税额)
贷:银行存款等
材料到达入库后,根据验收单:
借:原材料
贷:在途物资
货到单未到
材料验收入库时不进行账务处理,月末仍未
收到账单且无法确定其成本时暂估入账:
借:原材料
贷:应付账款——暂估应付账款
下月初用红字冲销原暂估入账
金额
预付款方式
(货未到)
借:预付账款
贷:银行存款等
验收入库:
借:原材料
应交税费——应交增值税
(进项税额)
贷:预付账款
发出原材料
借:生产成本、制造费用、管理费用、其他业务成本、委托加工物资等
贷:原材料
网上课堂 www.dongao.com 57
2.采用计划成本核算
事项 会计处理
采购
借:材料采购(实际成本)
应交税费——应交增值税(进项税额)
贷:银行存款等
验收入库
借:原材料(计划成本)
材料成本差异(差额,或贷方)
贷:材料采购(实际成本)
发出
借:生产成本、制造费用、管理费用、销售费用、其他业务成本、委托加工物资等
贷:原材料(计划成本)
同时,计算材料成本差异率,结转发出材料应负担的差异额:
借:生产成本、制造费用、管理费用、销售费用、其他业务成本、委托加工物资等
贷:材料成本差异(或借方,与期末结存材料成本差异方向相反)
【提示】企业日常采用计划成本核算的,发出材料成本应由计划成本调整为实际成本
【提示1】“材料采购”仅仅出现在计划成本下,表示计划成本核算下的实际成本。
【提示 2】本期材料成本差异率=(期初结存材料的成本差异+本期验收入库材料的成本差异)(期
初结存材料的计划成本+本期验收入库材料的计划成本)×100%
发出材料应负担的材料成本差异=发出材料的计划成本×本期材料成本差异率
东奥会计 www.dongao.com 58
【要点四】周转材料的核算
1.包装物的内容及账务处理
包装物具体包括:①生产过程中用于包装产品作为产品组成部分的包装物;②随同商品出售,不单独
计价的包装物;③随同商品出售,单独计价的包装物;④出租或出借给购买单位使用的包装物。
项目 会计处理(计划成本核算)
生产领用
借:生产成本
材料成本差异(差额,或贷方)
贷:周转材料——包装物
出租
借:其他业务成本
材料成本差异(差额,或贷方)
贷:周转材料——包装物 借:银行存款等
贷:其他业务收入
应交税费——应交增值税(销项税额)
出售
随同商品出售且单独计价:
借:其他业务成本
材料成本差异(差额,或贷方)
贷:周转材料——包装物
随同商品出售不单独计价:
借:销售费用
材料成本差异(差额,或贷方)
贷:周转材料——包装物
—
网上课堂 www.dongao.com 59
2.低值易耗品的账务处理
低值易耗品等企业的周转材料符合存货定义和条件的,按照使用次数分次计入成本费用。金额较小的,可在领用时一次计入成本费用,但为加强实物管理,应当在备查簿上进行登记。
【提示】采用计划成本摊销时,还需要同时结转材料成本差异。
分次摊销 会计处理
领用
借:周转材料——低值易耗品——在用
贷:周转材料——低值易耗品——在库
摊销
第一次摊销:
借:制造费用等
贷:周转材料——低值易耗品——摊销
最后一次摊销:
借:制造费用等
贷:周转材料——低值易耗品——摊销
同时:
借:周转材料——低值易耗品——摊销
贷:周转材料——低值易耗品——在用
东奥会计 www.dongao.com 60
【要点五】委托加工物资
项目 具体内容
计入委托加工物资成本
(1)发出材料的实际成本
(2)支付给受托方的加工费
(3)支付的保险费和运输费
(4)受托方代收代缴的消费税(收回后用于直接销售的)
(5)支付的增值税进项税额(取得增值税普通发票)
不计入委托加工物资成本
(1)受托方代收代缴的消费税(收回后用于继续加工的)
借:应交税费——应交消费税
贷:银行存款等
(2)支付的增值税的进项税额(一般纳税人取得增值税专用发票)
【提示】委托加工物资收回后直接销售和收回后继续加工这两种情况,对消费税的会计处理不同。
【要点六】库存商品
1.内容
库存商品包括库存产成品、外购商品、存放在门市部准备出售的商品、发出展览的商品、寄存在外
的商品、接受来料加工制造的代制品和为外单位加工修理的代修品等。
【提示】已完成销售手续但购买单位在月末未提取的产品,属于代管商品,不作为库存商品处理。
网上课堂 www.dongao.com 61
2.账务处理
核算方法 公式 注意事项
毛利率法
(批发)
毛利率=销售毛利÷销售额×100%
销售净额=销售收入-销售退回与折让
销售毛利=销售额×毛利率
销售成本=销售额-销售毛利
简化计算方法:销售成本=销售净额×(1-毛利率)
期末存货成本=期初存货成本+本期购货成本-本期销售成本
(1)做题时毛利率是已
知的,上期实际(或本期
计划)
(2)采用毛利率法,既
能减轻工作量,也能满
足对存货管理的需要
售价金额
核算法
(零售)
商品进销差价率=(期初库存商品进销差价+本期购入商品进
销差价)÷(期初库存商品售价+本期购入商品售价)×100%
本期销售商品应分摊的商品进销差价=本期商品销售收入×
商品进销差价率
本期销售商品的成本=本期商品销售收入-本期销售商品应
分摊的商品进销差价
期末结存商品的成本=期初库存商品的进价成本+本期购进
商品的进价成本-本期销售商品的成本
简化计算方法:本期销售商品的成本=本期商品销售收入×
(1-商品进销差价率)
(1)如果各期商品进销
差价率比较均衡,也可
以采用上期商品进销差
价率分摊本期的商品进
销差价
(2)年度终了,应对商
品进销差价进行核实调
整
东奥会计 www.dongao.com 62
【要点七】存货清查
情形 报批前 报批后
存货盘亏
借:待处理财产损溢
贷:原材料等
应交税费——应交增值税(进项
税额转出)(管理不善)
借:原材料(残料)
其他应收款(保险公司或过失人赔款)
管理费用(管理不善)
营业外支出(自然灾害)
贷:待处理财产损溢
存货盘盈
借:原材料等
贷:待处理财产损溢
借:待处理财产损溢
贷:管理费用
【提示】关于存货毁损时增值税进项税额的不同处理:①自然灾害(如因暴雨、地震、洪水等)造
成的,增值税进项税额可以抵扣,不作转出处理;②如果该存货的毁损是由管理不善(如人为造成的
火灾、被盗)造成的,增值税进项税额作转出处理。
网上课堂 www.dongao.com 63
【要点八】存货减值
资产负债表日,存货应当按照成本与可变现净值孰低进行计量。
项目 概念
成本
期末存货的实际成本,如企业在存货成本的日常核算中采用计划成本法、售价金额核算法
等简化核算方法,则成本为经调整后的实际成本
可变现
净值
在日常活动中,存货的估计售价减去至完工时估计将要发生的成本、估计的销售费用以及
估计的相关税费后的金额
【提示】可变现净值=估计售价-至完工估计将要发生的成本-估计的销售费用和税金
1.计提(存货成本>可变现净值)
借:资产减值损失
贷:存货跌价准备
2.转回(原计提范围内)
借:存货跌价准备
贷:资产减值损失
3.结转(出售等)
借:存货跌价准备
贷:主营业务成本、其他业务成本等
【提示】坏账准备、存货跌价准备可以转回,固定资产、无形资产的减值准备一经计提,以后会计期间不得转回。
东奥会计 www.dongao.com 64
第五节 固定资产
【要点一】固定资产概述
项目 内容
特征
(1)为生产商品、提供劳务、出租或经营管理而持有
(2)使用寿命超过一个会计年度
分类
(1)生产经营用固定资产
(2)非生产经营用固定资产
(3)租出固定资产
(4)不需用固定资产
(5)未使用固定资产
(6)土地(过去已经估价单独入账的土地。因征地而支付的补偿费,应计入与土地有关
的房屋、建筑物的价值内,不单独作为土地价值入账。企业取得的土地使用权,应作为
无形资产管理和核算,不作为固定资产管理)
(7)融资租入固定资产
【提示 1】经营租出的固定资产、融资租入的固定资产属于企业的固定资产;经营租入的固定资产、融资租出的固定资产不属于企业的固定资产。
【提示 2】固定资产的各组成部分具有不同使用寿命或者以不同方式为企业提供经济利益,适用不
同折旧率或折旧方法的,应当分别将各组成部分确认为单项固定资产。
网上课堂 www.dongao.com 65
【要点二】固定资产的初始确认
1.外购固定资产
企业外购的固定资产,应按实际支付的购买价款、相关税费、使固定资产达到预定可使用状态前所发
生的可归属于该项资产的运输费、装卸费、安装费和专业人员服务费等,作为固定资产的取得成本。
事项 会计处理
不需要安装
(直接计入固定资产)
借:固定资产
应交税费——应交增值税(进项税额)
贷:银行存款等 如取得2016年5月1
日后的不动产,增值
税进项税额需按 6:4
分两年抵扣
需要安装
(通过“在建工程”核算)
借:在建工程
应交税费——应交增值税(进项税额)
贷:银行存款、应付职工薪酬等
借:固定资产
贷:在建工程
【提示 1】增值税一般纳税人购入固定资产的增值税进项税额不纳入固定资产成本核算,计入应交
税费;小规模纳税人发生的进项税额需计入成本。
【提示 2】专业人员服务费计入固定资产成本,内部员工的培训费计入当期损益(管理费用等)。
【提示 3】企业以一笔款项购入多项没有单独标价的固定资产,应将各项资产单独确认为固定资
产,并按各项固定资产公允价值的比例对总成本进行分配,分别确定各项固定资产的成本。
东奥会计 www.dongao.com 66
2.自行建造固定资产
事项 动产 不动产
购入及
领用工
程物资
借:工程物资
应交税费——应交增值税
(进项税额)
贷:银行存款
借:在建工程
贷:工程物资
借:工程物资
应交税费——应交增值税(进项税额)(60%)
——待抵扣进项税额(40%)
贷:银行存款
借:在建工程
贷:工程物资
领用自
产产品
借:在建工程
贷:库存商品
购入及
领用
原材料
借:原材料
应交税费——应交增值税
(进项税额)
贷:银行存款
借:在建工程
贷:原材料
借:原材料
应交税费——应交增值税(进项税额)
贷:银行存款
借:在建工程
贷:原材料
借:应交税费——待抵扣进项税额(40%)
贷:应交税费——应交增值税(进项税额转出)(40%)
建造
完成
借:固定资产
贷:在建工程
【提示】不动产领用工程物资,第 13个月抵扣进项税额,借记“应交税费——应交增值税(进项
税额)”科目,贷记“应交税费——待抵扣进项税额”科目。
网上课堂 www.dongao.com 67
【要点三】固定资产折旧的处理
1.固定资产折旧概述
项目 内容
影响的主要因素 ①固定资产原价;②预计净残值;③固定资产减值准备;④固定资产的使用寿命
折旧范围
除以下情况外,企业应对所有固定资产计提折旧:
①已提足折旧仍继续使用的固定资产;②单独计价入账的土地
使用寿命、预计
净残值和折旧方
法的复核
①企业至少应当于每年年度终了,进行复核;②使用寿命预计数与原先估计数有
差异的,应当调整固定资产使用寿命;③预计净残值预计数与原先估计数有差异
的,应当调整预计净残值;④与固定资产有关的经济利益预期实现方式有重大改
变的,应当改变固定资产折旧方法;⑤固定资产使用寿命、预计净残值和折旧方
法的改变应当作为会计估计变更进行会计处理
【提示】确定计提折旧的范围时,还应注意以下事项:
(1)固定资产应当按月计提折旧,当月增加的固定资产,当月不计提折旧,从下月起计提折旧;当月
减少的固定资产,当月仍计提折旧,从下月起不计提折旧。
(2)固定资产提足折旧后,不再计提折旧;提前报废的固定资产,不再补提折旧。
(3)已达到预定可使用状态但尚未办理竣工决算的固定资产,应按估计价值确定其成本并计提折旧;
待办理竣工决算后,再按实际成本调整原来的暂估价值,但不调整原已计提的折旧额。
东奥会计 www.dongao.com 68
2.固定资产的折旧方法
方法 公式(假定未计提减值准备)
年限平均法
年折旧率=(1-预计净残值率)÷预计使用寿命
年折旧额=固定资产原价×年折旧率
工作量法
单位工作量折旧额=[固定资产原价×(1-预计净残值率)]预计总工作量
某项固定资产月折旧额=该项固定资产当月工作量×单位工作量折旧额
双倍余额递减法
年折旧率=2预计使用寿命×100%
年折旧额=每个折旧年度年初固定资产账面净值×年折旧率
【提示】在固定资产折旧年限到期的前两年内,将固定资产的账面净值(固定
资产账面余额减去累计折旧后的金额)扣除预计净残值后的余额平均摊销
年数总和法
(年限合计法)
年折旧率=尚可使用年限预计使用年限的年数总和×100%
年折旧额=(固定资产原值-预计净残值)×年折旧率
【提示 1】双倍余额递减法和年数总和法属于加速折旧法。
【提示 2】采用年限平均法、工作量法和年数总和法计算每期折旧额时均需要考虑预计净残值;双
倍余额递减法仅在计算最后两年折旧额时考虑预计净残值。
【提示 3】已计提减值准备的固定资产,应当按照该项资产的账面价值(固定资产账面余额减去累
计折旧和减值准备后的金额)以及尚可使用寿命重新计算确定折旧率和折旧额。
网上课堂 www.dongao.com 69
【提示】经营租入的固定
资产不需要计提折旧;
融资租入的固定资产需
要计提折旧。
3.固定资产折旧的账务处理
固定资产应当按月计提折旧,根据用途计入相关资产的成本或者当期损益。
(1)企业自行建造固定资产过程中使用的固定资产,其计提的折旧应计入在建工程成本。
(2)基本生产车间所使用的固定资产,其计提的折旧应计入制造费用。
(3)管理部门所使用的固定资产,其计提的折旧应计入管理费用。
(4)销售部门所使用的固定资产,其计提的折旧应计入销售费用。
(5)经营租出的固定资产,其计提的折旧额应计入其他业务成本。
分录如下:
借:制造费用(基本生产车间)
销售费用(销售部门)
管理费用(管理部门)
在建工程(自行建造固定资产中使用的固定资产)
其他业务成本(经营租出的固定资产)
贷:累计折旧
东奥会计 www.dongao.com 70
【要点四】固定资产后续支出的核算
固定资产的后续支出是指固定资产在使用过程中发生的更新改造支出、修理费用等。
情形 会计处理
资本化
(更新改造)
将固定资产转
入在建工程
借:在建工程
累计折旧
固定资产减值准备
贷:固定资产
资本化支出
动产:
借:在建工程
应交税费——应交增值
税(进项税额)
贷:银行存款等
不动产:
借:在建工程
应交税费——应交增值税(进
项税额)
应交税费——待抵扣进项税额
贷:银行存款
达到预定可使
用状态
借:固定资产
贷:在建工程
费用化
(日常维修)
借:管理费用(生产车间、行政管理部门、财务部门)
销售费用(销售部门)
应交税费——应交增值税(进项税额)
贷:银行存款等
【提示】财务部门属于企业的管理职能部门,其发生的费用计入管理费用
网上课堂 www.dongao.com 71
【要点五】固定资产的处置
事项 会计处理
转入清理
借:固定资产清理
累计折旧
固定资产减值准备
贷:固定资产
发生的清理费用等
借:固定资产清理
应交税费——应交增值税(进项税额)
贷:银行存款等
收回出售价款、残料
价值、保险赔款和变
价收入等
借:银行存款(收回出售价款和税款)
原材料(残料入库)
其他应收款(保险公司或过失人赔款)
贷:固定资产清理
应交税费——应交增值税(销项税额)
清理净损益
属于正常出售、转让,计入资产处置损益
属于已丧失使用功能正常报废,计入营业外支出——非流动资产报废
属于自然灾害等非正常原因造成的损失,计入营业外支出——非常损失
东奥会计 www.dongao.com 72
【要点六】固定资产清查
情形 报批前 报批后
固定资产盘亏
借:待处理财产损溢
固定资产减值准备
累计折旧
贷:固定资产
应交税费——应交增值税
(进项税额转出)
借:其他应收款(保险赔偿或过失人赔偿)
营业外支出
贷:待处理财产损溢
【提示】不管是何种原因造成的固定资产盘
亏,净损失均计入当期营业外支出
固定资产盘盈
借:固定资产
贷:以前年度损益调整
借:以前年度损益调整
贷:盈余公积
利润分配——未分配利润
【要点七】固定资产减值
固定资产在资产负债表日存在可能发生减值的迹象时,其可收回金额低于账面价值的,企业应当将该
固定资产的账面价值减记至可收回金额,减记的金额确认为减值损失,计入当期损益。
借:资产减值损失
贷:固定资产减值准备
【提示】固定资产减值损失一经确认,在以后会计期间不得转回。
网上课堂 www.dongao.com 73
第六节 无形资产和长期待摊费用
【要点一】无形资产概述
项目 内容
概念 由企业拥有或者控制的没有实物形态的可辨认非货币性资产
特征 ①不具有实物形态;②具有可辨认性;③属于非货币性长期资产
内容 包括专利权、非专利技术、商标权、著作权、土地使用权和特许权等
【提示】商誉的存在无法与企业自身分离,不具有可辨认性,不属于无形资产。
【要点二】无形资产的取得
来源 会计处理
外购
借:无形资产
应交税费——应交增值税(进项税额)
贷:银行存款
自行研发
发生研发支出
借:研发支出——费用化支出资本化支出
贷:原材料、银行存款、应付职工薪酬等
达到预定用途
借:无形资产(不影响当期损益)
贷:研发支出——资本化支出
期末结转费用化支出
借:管理费用(影响当期损益)
贷:研发支出——费用化支出
东奥会计 www.dongao.com 74
内部研究开发项目所发生的支出应区分研究阶段和开发阶段,研发支出的核算如下图:
【提示 1】如果无法可靠区分研究阶段的支出和开发阶段的支出,应将其所发生的研发支出全部费
用化,计入当期损益(管理费用)。
【提示 2】最终研究阶段的支出会影响当期损益,减少企业利润;最终开发阶段不符合资本化条件
的支出会影响当期损益,减少企业利润。
【提示 3】外购或以其他方式取得的、正在研发过程中应予资本化的项目,先记入“研发支出”科
目,其后发生的成本比照上述原则进行处理。
研
发
支
出
研发支出——费用化支出 期末计入当期损益(管理费用) 研究阶段
无法区分阶段
开发阶段
不符合资本化条件
符合资本化条件 研发支出——资本化支出
研发支出——费用化支出
网上课堂 www.dongao.com 75
【要点三】无形资产的后续计量
对于使用寿命有限的无形资产,摊销的会计处理如下:
借:管理费用(管理用)
其他业务成本(出租)
制造费用(专门用于生产产品)
贷:累计摊销
【提示 1】企业选择的无形资产的摊销方法,应当反映与该项无形资产有关的经济利益的预期实现
方式。
【提示 2】无法可靠确定预期实现方式的,应当采用直线法摊销。
【提示 3】使用寿命有限的无形资产,通常其残值视为零,但也有特殊情况。
【提示】 无形资产当月增
加当月开始摊销,当月减
少当月停止摊销。
使用寿命不确
定的无形资产
使用寿命有限
的无形资产
无形资产的
后续计量
根据该无形资产有关的经济利益预期实现方
式选择恰当的摊销方法合理进行摊销
不摊销,每期期末进行减值测试,发生减值
的计提减值准备
东奥会计 www.dongao.com 76
【要点四】无形资产的处置
企业处置无形资产,应当将取得的价款扣除该无形资产账面价值以及出售相关税费后的差额计入资产
处置损益。
借:银行存款(价款)
其他应收款
应交税费——应交增值税(进项税额)
无形资产减值准备
累计摊销
贷:无形资产
银行存款(清理费用)
应交税费——应交增值税(销项税额)
资产处置损益(差额,或借方)
【要点五】无形资产的减值
无形资产在资产负债表日存在可能发生减值的迹象时,其可收回金额低于账面价值的,企业应当将该
无形资产的账面价值减记至可收回金额,减记的金额确认为减值损失,计入当期损益。
借:资产减值损失
贷:无形资产减值准备
【提示】无形资产减值损失一经确认,在以后会计期间不得转回。
【提示】固定资产减值
的会计处理和无形资产
减值类似。
网上课堂 www.dongao.com 77
【要点六】长期待摊费用
长期待摊费用是指企业已经发生但应由本期和以后各期负担的分摊期限在一年以上的各项费用,如以
经营租赁方式租入的固定资产发生的改良支出等。
发生支出时:
借:长期待摊费用
应交税费——应交增值税(进项税额)
贷:原材料
银行存款等
摊销长期待摊费用时:
借:管理费用、销售费用等
贷:长期待摊费用
东奥会计 www.dongao.com 78
易错易混点
【易错易混知识点 1】对于账面余额、账面净值、账面价值的理解
项目 公式 说明
账面余额 账面余额=入账价值=账面原值
账面净值仅适用于固定资产和无形资
产,针对其他资产往往只是区分账面
余额与账面价值,不涉及账面净值
账面净值 账面原值-累计折旧累计摊销
账面价值
账面原值-累计折旧累计摊销-固定资
产减值准备无形资产减值准备
使用寿命不确定
的无形资产
账面价值=账面原值-无形资产减值准备
【易错易混知识点 2】各类资产期末账面价值的确定
项目 期末价值的确定
交易性金融资产 账面价值=账面余额=公允价值
应收款项 账面价值=账面余额-坏账准备
存货 账面价值=账面余额-存货跌价准备
固定资产 账面价值=账面原值–累计折旧-固定资产减值准备
无形资产 账面价值=账面原值–累计摊销-无形资产减值准备
网上课堂 www.dongao.com 79
【易错易混知识点 3】关于资产减值的相关总结
资产 备抵科目 转回(是否)
交易性金融资产 期末账面价值随公允价值的变动而调整,不单独考虑计提减值准备
应收款项 坏账准备 是
存货 存货跌价准备 是
固定资产 固定资产减值准备 否
无形资产 无形资产减值准备 否
【易错易混知识点 4】双倍余额递减法和年数总和法的对比
项目 双倍余额递减法 年数总和法
折旧率
特点 每年相等(除最后两年外) 逐年递减
公式 2÷预计使用寿命(年)×100%
(预计使用寿命-已使用年限)÷[预计使
用寿命×(预计使用寿命+1)÷2]×100%
折旧额
特点 逐年递减
公式
固定资产净值×年折旧率=(固定
资产账面原值-累计折旧)×年折
旧率
(固定资产原值-预计净残值)×年折旧率
预计净残值 在最后两年才考虑 每年都考虑
核心区别 不断下降的余额×固定折旧率 固定不变的金额×不断下降的折旧率
东奥会计 www.dongao.com 80
【易错易混知识点 5】其他货币资金与商业汇票的区别
区别 其他货币资金 商业汇票
概念
其他货币资金指企业除现金、银行存款
以外的其他各种货币资金
商业汇票是一种由出票人签发的,委托付款
人在指定日期无条件支付确定金额给收款人
或者持票人的票据
内容
银行汇票存款、银行本票存款、信用卡
存款、信用证保证金存款、存出投资款
和外埠存款等
根据承兑人不同,分为商业承兑汇票和银行
承兑汇票
核算科目 其他货币资金 应收票据应付票据
【提示】银行汇票存款属于其他货币资金,银行承兑汇票属于商业汇票。
【易错易混知识点 6】应收账款、应付账款、预收账款、预付账款
项目 性质 来源
“两收”
应收账款 流动资产
由企业的销售行为产生
预收账款 流动负债
“两付”
应付账款 流动负债
由企业的采购行为产生
预付账款 流动资产
网上课堂 www.dongao.com 81
第三章 负 债
关键
考点
1.短期借款的会计处理
2.应付及预收款项的内容及会计处理
3.应付职工薪酬的内容及会计处理
4.应交税费的会计处理
【要点】负债概述
定义 是指企业过去的交易或者事项形成的、预期会导致经济利益流出企业的现时义务
特征
(1)是企业承担的现时义务
(2)清偿负债会导致经济利益流出企业
(3)是由过去的交易或事项形成的
分类
流动负债:短期借款、以公允价值计量且其变动计入当期损益的金融负债、应付票据、应付账款、预收账款、应付职工薪酬、应交税费、应付利息、应付股利、其他应付款等
非流动负债:长期借款、应付债券、长期应付款等
东奥会计 www.dongao.com 82
第一节 短期借款
【要点】短期借款的核算
短期借款是指企业向银行或其他金融机构等借入的期限在 1 年以下(含 1 年)的各种款项。一般是企
业为了满足正常生产经营所需的资金或者是为了抵偿某项债务而借入的。
事项 账务处理
借入短期借款
借:银行存款
贷:短期借款
计提利息(预提)
借:财务费用
贷:应付利息
归还本息
借:短期借款应付利息(财务费用)
贷:银行存款等
【提示 1】短期借款的债权人不仅是银行,还包括其他非银行金融机构或其他单位和个人。
【提示 2】短期借款预提利息通过“应付利息”科目核算,不通过“短期借款”科目核算,计提利
息不影响短期借款的账面价值。
网上课堂 www.dongao.com 83
第二节 应付及预收款项
【要点一】应付票据的核算
应付票据是指企业购买材料、商品和接受劳务供应等而开出、承兑的商业汇票,包括银行承兑汇票和
商业承兑汇票。
事项 账务处理
开具应付票据
借:材料采购等
应交税费——应交增值税(进项税额)
贷:应付票据
支付银行承兑汇票的手续费
借:财务费用
应交税费——应交增值税(进项税额)
贷:银行存款
到期支付票据款
借:应付票据
贷:银行存款
转销到期无力偿还
的应付票据
银行承兑汇票:
借:应付票据(账面余额)
贷:短期借款
商业承兑汇票:
借:应付票据(账面余额)
贷:应付账款
东奥会计 www.dongao.com 84
【要点二】应付账款的核算
应付账款是指企业因购买材料、商品或接受劳务供应等经营活动而应支付给供应单位的款项。
事项 账务处理
发生应付账款
借:材料采购、原材料、在途物资、库存商品等
应交税费——应交增值税(进项税额)
贷:应付账款
偿还应付账款或开出商业汇票抵付
借:应付账款(扣除现金折扣前金额)
贷:银行存款(实际偿还数)应付票据
财务费用(现金折扣)
确实无法偿付或无需支付(转销)
借:应付账款
贷:营业外收入
【提示 1】影响应付账款入账价值:①价款;②增值税进项税额;③销售方代垫的运杂费等。
【提示 2】不影响应付账款入账价值:①现金折扣;②商业折扣;③销售折让。
【提示 3】采购业务附有商业折扣的,按照扣除商业折扣后的金额作为应付账款的入账价值;附有
现金折扣的,应按照扣除现金折扣前的应付账款总额入账。针对考试而言,现金折扣是否考虑增值税,要根据题目中的要求确定,题干要求考虑增值税则考虑,否则不考虑。
【提示 4】货到单未到时,月末暂估入账,下月初反冲,收到发票账单后按照实际金额入账即可。
【提示 5】实务中,企业外购电力、燃气等动力一般通过“应付账款”科目核算。
网上课堂 www.dongao.com 85
【要点三】预收账款的核算
预收账款是指企业按照合同规定向购货单位预收的款项。与应付账款不同,预收账款所形成的负债不
是以货币清偿,而是以货物清偿。
事项 账务处理
取得预收货款
借:银行存款
贷:预收账款
销售实现
借:预收账款
贷:主营业务收入
应交税费——应交增值税(销项税额)
借:主营业务成本
贷:库存商品等
收到购货单位补付的款项
借:银行存款
贷:预收账款
向购货单位退回其多付的款项
借:预收账款
贷:银行存款
【提示】预收货款业务不多的企业,可以不单独设置“预收账款”科目,直接将预收的款项记入“应
收账款”科目的贷方。
【相关链接】预付账款情况不多的企业,可以不单独设置“预付账款”科目,直接将预付的款项记入
“应付账款”科目的借方。
东奥会计 www.dongao.com 86
【要点四】应付利息和应付股利的核算
项目 概念 账务处理
应付利息
企业按照合同约定应支付的
利息,包括短期借款、分期付
息到期还本的长期借款、企业
债券等应支付的利息
计提
借:财务费用、在建工程、研发支出等
贷:应付利息
实际支付
借:应付利息
贷:银行存款等
应付股利
企业根据股东大会或类似机
构审议批准的利润分配方案
确定分配给投资者的现金股
利或利润
计提
借:利润分配——应付现金股利或利润
贷:应付股利
实际支付
借:应付股利
贷:银行存款等
【提示 1】企业董事会或类似机构通过的利润分配方案中拟分配的现金股利或利润,不需要进行账
务处理,但应在附注中披露。
【提示 2】企业实际发放股票股利不通过“应付股利”科目核算,其会计处理如下:
借:利润分配——转作股本的股利
贷:股本
发放股票股利的分录的借贷方均为所有者权益科目,只是所有者权益内部的此增彼减,故不影响所有
者权益的总额。当被投资方发放股票股利时,投资方不作会计处理,仅在备查簿中登记股数的增加即
可。
网上课堂 www.dongao.com 87
【要点五】其他应付款的核算
项目 内容
概念
指企业除应付票据、应付账款、预收账款、应付职工薪酬、应交税费、应付
利息、应付股利等经营活动以外的其他各项应付、暂收的款项
科目设置
企业应通过“其他应付款”科目核算其他应付款的增减变动及其结存情况,并按照其他应付款的项目和对方单位(或个人)设置明细科目进行明细核算:
(1)贷方登记发生的各种应付、暂收款项
(2)借方登记偿还或转销的各种应付、暂收款项
(3)期末贷方余额,反映企业应付未付的其他应付款项
包含内容
(1)应付租入包装物租金
(2)存入保证金
(3)应付经营租赁固定资产租金等
账务
处理
发生时
借:管理费用等
贷:其他应付款
支付时
借:其他应付款
应交税费——应交增值税(进项税额)
贷:银行存款等
【提示】职工出差预借的差旅费记入“其他应收款”科目
东奥会计 www.dongao.com 88
第三节 应付职工薪酬
【要点一】职工薪酬的内容
包括长期带薪缺勤、长期残疾福利、长期
利润分享计划等。
职工薪酬
工会经费和
职工教育经费
社会保险费、住房公积金
短期带薪缺勤、职工福利费
职工工资、奖金、津贴和补贴
短期利润
分享计划
其他短期薪酬
离职后福利、辞退福利
其他长期
职工福利
短
期
薪
酬
网上课堂 www.dongao.com 89
【提示 1】职工福利费包括企业向职工提供的生活困难补助、丧葬补助费、抚恤费、职工异地安家
费、防暑降温费等职工福利支出。
【提示 2】职工类别:①与企业订立劳动合同的所有人员,含全职、兼职和临时职工;②未与企业
订立劳动合同,但由企业正式任命的企业治理层和管理层人员,如董事会成员、监事会成员等;③在
企业的计划和控制下,虽未与企业订立劳动合同或未由其正式任命,但向企业所提供服务与职工所提
供服务类似的人员,也属于职工的范畴,包括通过企业与劳务中介公司签订用工合同而向企业提供服
务的人员。
【要点二】应付职工薪酬的基本账务处理
项目 内容
科目设置
企业通过“应付职工薪酬”科目,核算应付职工薪酬的计提、结算、使用等情况,按
照“工资、奖金、津贴和补贴”“职工福利费”“非货币性福利”“社会保险费”“住
房公积金”“工会经费和职工教育经费”“带薪缺勤”“利润分享计划”“设定提存
计划”“设定受益计划义务”“辞退福利”等职工薪酬项目设置明细账进行明细核算
账务处理
在职工为其提供服务的会计期间,将实际发生的短期薪酬确认为负债,并根据职工提
供服务的受益对象,分别计入相关资产成本或当期损益
东奥会计 www.dongao.com 90
【要点三】货币性职工薪酬
项目 会计处理
计提
借:生产成本、制造费用、劳务成本、管理费用、销售费用、在建工程、研发支出等
贷:应付职工薪酬——工资、奖金、津贴和补贴
——社会保险费
——住房公积金
——职工福利费
——工会经费和职工教育经费等
实际发放
借:应付职工薪酬——工资、奖金、津贴和补贴等
贷:银行存款等
【提示】
项目 个人承担部分
社会保险费、住房公积金 代扣代缴
个人所得税
借:应付职工薪酬——工资、奖金、津贴和补贴
贷:应交税费——应交个人所得税
为职工代垫医药费
(不属于职工薪酬)
垫付时:
借:其他应收款
贷:银行存款
从职工薪酬中扣还代垫的医药费时:
借:应付职工薪酬——工资、奖金、津贴和补贴
贷:其他应收款
此处的社会保险费等,都是企业承担部分,不
涉及个人承担部分。
网上课堂 www.dongao.com 91
【要点四】非货币性职工薪酬
项目 会计处理
发放自产产品(按照该产品的含税
公允价值计入相关资产成本或当期
损益)
借:生产成本、管理费用等
贷:应付职工薪酬——非货币性福利
借:应付职工薪酬——非货币性福利
贷:主营业务收入(公允价值)
应交税费——应交增值税(销项税额)
借:主营业务成本
存货跌价准备(如有)
贷:库存商品
将自有房屋等资产无偿提供给职工
使用(将住房每期应计提的折旧计
入相关资产成本或当期损益)
借:生产成本、管理费用等
贷:应付职工薪酬——非货币性福利
借:应付职工薪酬——非货币性福利
贷:累计折旧
租赁住房等供职工无偿使用(将每
期应付的租金计入相关资产成本或
当期损益)
借:生产成本、管理费用等
贷:应付职工薪酬——非货币性福利
借:应付职工薪酬——非货币性福利
贷:银行存款
东奥会计 www.dongao.com 92
【提示 1】
项目 账务处理
企业以外购商品作为非货币性
福利发放给职工
购入
借:库存商品(含增值税)
贷:银行存款等
发放
借:应付职工薪酬——非货币性福利
贷:库存商品(含增值税)
同时
借:生产成本、制造费用、销售费用、管理费用等
贷:应付职工薪酬——非货币性福利
发放给职工自产应税产品的,企
业涉及代收代缴个人所得税
借:其他应收款
贷:应交税费——应交个人所得税
【提示 2】非货币性福利核算内容:①企业以自产产品发放给职工;②企业外购商品发放给职工;
③企业为职工无偿提供服务;④企业将自有房屋等资产无偿提供给职工使用;⑤企业租赁住房等资产
供职工无偿使用;⑥向职工提供企业支付了一定补贴的商品或者服务,比如,以低于成本的价格向职
工出售住房。
网上课堂 www.dongao.com 93
【要点五】短期带薪缺勤
项目 内容
内容 包括年休假、病假、婚假、产假、丧假、探亲假等
概念
累积带薪
缺勤
带薪权利可以结转下期的带薪缺勤,本期尚未用完的带薪缺勤权利
可以在未来期间使用
非累积带
薪缺勤
带薪权利不能结转下期的带薪缺勤,本期尚未用完的带薪缺勤权利
将予以取消,并且职工离开企业时也无权获得现金支付
累积带薪缺勤
务的账务处理
借:管理费用等
贷:应付职工薪酬——带薪缺勤——短期带薪缺勤——累积带薪缺勤
【提示】我国企业职工休婚假、产假、丧假、探亲假、病假期间的工资通常属于非累积带薪缺勤。
【要点六】设定提存计划
项目 内容
核算
对于设定提存计划,企业应根据在资产负债表日为换取职工在会计期间提供的服务而
应向单独主体缴存的提存金,确认为应付职工薪酬,并计入当期损益或相关资产成本
账务处理
借:生产成本、制造费用、管理费用、销售费用等
贷:应付职工薪酬——设定提存计划
【提示】养老保险及失业保险属于离职后福利;职工个人储蓄性养老保险,属于职工个人的行为,与企业无关,不属于职工薪酬。
东奥会计 www.dongao.com 94
【要点七】辞退福利
概念
企业在职工劳动合同到期之前解除与职工的劳动关系,或者为鼓励职工自愿接受裁
减而给予职工的补偿
账务处理
借:管理费用
贷:应付职工薪酬——辞退福利
借:应付职工薪酬——辞退福利
贷:银行存款
不区分受益对象,直接
记入“管理费用”科目。
学习笔记
网上课堂 www.dongao.com 95
第四节 应交税费
【要点一】增值税概述
项目 内容
定义
以商品(含应税劳务、应税行为)在流转过程中实现的增值额作为计税依据而征收的
一种流转税
征税范围
①境内销售货物;②应税劳务:提供加工修理修配劳务;③应税行为:销售服务(交
通运输服务、建筑服务、邮政服务、电信服务、金融服务、现代服务、生活服务);
④销售无形资产和不动产;⑤进口货物
分类 按经营规模大小及会计核算水平的健全程度分为一般纳税人和小规模纳税人
计税方法 一般计税方法和简易计税方法
税率
(1)一般纳税人销售、劳务、有形动产租赁服务或者进口货物,税率为 16%
(2)一般纳税人销售或者进口粮食等农产品、食用植物油、食用盐、自来水、暖气、冷气、热水、煤气、石油液化气、天然气、二甲醚、沼气、居民用煤炭制品、图书、报纸、杂志、音像制品、电子出版物、饲料、化肥、农药、农机、农膜以及国务院及
其有关部门规定的其他货物,税率为 10%
(3)提供交通运输、邮政、基础电信、建筑、不动产租赁服务、销售不动产、转让
土地使用权,税率为 10%
(4)其他应税服务适用 6%的税率
东奥会计 www.dongao.com 96
【提示】
项目 内容
一般计税方法
计算方法
先按照当期销售额和适用税率计算出销项税额,然后以该销项税额
对当期购进项目支付的税款(即进项税额)进行抵扣,间接算出当
期的应纳税额
计算公式
应纳税额=当期销项税额-当期进项税额
其中:
销项税额=不含税销售额×增值税税率
不含税销售额=含税销售额÷(1+税率)
【提示】当期销项税额小于当期进项税额不足抵扣时,其不足部分
可以结转下期继续抵扣
简易计税方法
计算方法 按照不含税销售额和征收率的乘积计算应纳税额
计算公式
应纳税额=不含税销售额×征收率
【提示】简易计税方法增值税的征收率为 3%,国家另有规定的除外
网上课堂 www.dongao.com 97
【要点二】增值税一般纳税人
1.科目设置
项目 内容
二级科目
应交增值税、未交增值税、预交增值税、待抵扣进项税额、待认证进项税额、待
转销项税额、增值税留抵税额、简易计税、转让金融商品应交增值税、代扣代交
增值税等
三级科目
进项税额、销项税额抵减、已交税金、减免税款、转出未交增值税、出口抵减内
销产品应纳税额、销项税额、出口退税、进项税额转出、转出多交增值税
2.购进货物、加工修理修配劳务、服务、无形资产或不动产
事项 会计处理
购进货物、加工修理修配
劳务、服务、无形资产或
不动产
借:材料采购、在途物资、原材料、生产成本、无形资产、管理费用等
应交税费——应交增值税(进项税额)
贷:应付账款、应付票据、银行存款等
【提示】如当月未认证的可抵扣增值税额,应记入“应交税费——待认
证进项税额”科目
购进农产品
借:材料采购、原材料、库存商品等
应交税费——应交增值税(进项税额)
贷:应付账款、应付票据、银行存款等
东奥会计 www.dongao.com 98
续表
事项 会计处理
购进不动产或不动产在建
工程的进项税额分年抵扣
借:固定资产、在建工程等
应交税费——应交增值税(进项税额)(第一年可抵扣 60%)
——待抵扣进项税额(第二年可抵扣 40%)
贷:应付账款、应付票据、银行存款等
尚未抵扣的进项税额待购入后第 13 个月允许抵扣时:
借:应交税费——应交增值税(进项税额)
贷:应交税费——待抵扣进项税额
【提示】自 2016年 5月 1日后,一般纳税人取得并按固定资产核算的
不动产或不动产在建工程,进项税额自取得之日起分 2年从销项税额
中抵扣的,购入时抵扣比例为 60%,购入后第 13个月抵扣比例为 40%
货物等已验收入库但尚未
取得增值税扣税凭证(按
货物清单或相关合同协议
上的价格暂估入账,下月
初红字冲回)
借:原材料、库存商品、无形资产、固定资产等
贷:应付账款
下月初,红字冲回:
借:应付账款
贷:原材料、库存商品、无形资产、固定资产等
待取得相关增值税扣税凭证并经认证后:
借:原材料、库存商品、无形资产、固定资产等
应交税费——应交增值税(进项税额)
贷:银行存款等
进项税额转出
借:待处理财产损溢、应付职工薪酬、固定资产等
贷:应交税费——应交增值税(进项税额转出)
网上课堂 www.dongao.com 99
3.销售货物、提供应税劳务、发生应税行为
事项 会计处理
企业销售货物、加工修理
修配劳务、服务、无形资
产或不动产
借:应收账款、应收票据、银行存款等
贷:主营业务收入、其他业务收入、固定资产清理等
应交税费——应交增值税(销项税额)简易计税
【提示】销售货物等发生销售退回的,应根据税务机关开具的红字增值
税专用发票作相反的会计分录
【拓展】会计上收入或利得确认时点早于增值税纳税义务发生时点的,应将相关销项税额记入“应交税费——待转销项税额”科目,待实际发
生纳税义务时再转入“应交税费——应交增值税(销项税额)”或“应
交税费——简易计税”科目
视同销售
将自产或委托加工的货物用于集体福利或个人消费,将自产、委托加
工或购买的货物作为投资、提供给其他单位或个体工商户、分配给股
东或投资者、对外损赠等
借:应付职工薪酬、利润分配、营业外支出等
贷:应交税费——应交增值税(销项税额)简易计税
东奥会计 www.dongao.com 100
4.交纳增值税
事项 会计处理
交纳当月应交的增值税
借:应交税费——应交增值税(己交税金)
贷:银行存款
交纳以前期间未交的增值税
借:应交税费——未交增值税
贷:银行存款
5.月末转出多交增值税和未交增值税
事项 会计处理
对于当月应交未交的增值税
借:应交税费——应交增值税(转出未交增值税)
贷:应交税费——未交增值税
对于当月多交的增值税
借:应交税费——未交增值税
贷:应交税费——应交增值税(转出多交增值税)
【提示】企业购入材料、商品等不能取得增值税专用发票的,发生的
增值税应计入材料采购成本
借:材料采购、在途物资、原材料等
贷:银行存款等
网上课堂 www.dongao.com 101
【要点三】增值税小规模纳税人
项目 内容
要点
(1)小规模纳税人购进货物、应税劳务或应税行为取得增值税专用发票上注明的增
值税,一律不予抵扣
(2) 按照不含税销售额和规定的增值税征收率,计算应交纳的增值税 (即应纳税额) ,但不得开具增值税专用发票
(3)一般来说,小规模纳税人采用销售额和应纳税额合并定价的方法并向客户结算
款项,销售货物、应税劳务或应税行为后,应进行价税分离,确定不含税的销售额
计算公式
不含税销售额=含税销售额(1+征收率)
应纳税额=不含税销售额×征收率(如 3%)
会计处理
购进货物、服务、无形资产或不动产
借:材料采购、在途物资、原材料等
贷:应付账款、应付票据、银行存款等
销售货物、服务、无形资产或不动产
借:银行存款等
贷:主营业务收入(不含税销售额)
应交税费——应交增值税
东奥会计 www.dongao.com 102
【要点四】差额征税的账务处理
事项 账务处理
按规定相关成本费用允许扣
减销售额的处理
发生成本费用时:
借:主营业务成本、工程施工等
贷:应付账款、应付票据等
待取得合规增值税扣税凭证且纳税义务发生时:
借:应交税费——应交增值税(销项税额抵减)等
贷:主营业务成本、工程施工等
转让金融商品按规定以盈亏
相抵后的余额作为销售额
月末,如产生转让收益:
借:投资收益等
贷:应交税费——转让金融商品应交增值税(损失则反之)
交纳增值税时:
借:应交税费——转让金融商品应交增值税
贷:银行存款
年末, “应交税费——转让金融商品应交增值税”科目如有借方余额:
借:投资收益等
贷:应交税费——转让金融商品应交增值税
网上课堂 www.dongao.com 103
【要点五】增值税税控系统丏用设备和技术维护费用抵减增值税额的账务处理
事项
账务处理
(一般纳税人)
账务处理
(小规模纳税人)
初次购入增值
税税控系统专
用设备
按实际支付或应付的金额:
借:固定资产
贷:银行存款、应付账款等
按规定抵减的增值税应纳税额:
借:应交税费——应交增值税(减免税款)
贷:管理费用等
按实际支付或应付的金额:
借:固定资产
贷:银行存款、应付账款等
按规定抵减的增值税应纳税额:
借:应交税费——应交增值税
贷:管理费用等
发生增值税税
控系统专用设
备技术维护费
按实际支付或应付的金额:
借:管理费用
贷:银行存款等
按规定抵减的增值税应纳税额:
借:应交税费——应交增值税(减免税款)
贷:管理费用等
按实际支付或应付的金额:
借:管理费用
贷:银行存款等
按规定抵减的增值税应纳税额:
借:应交税费——应交增值税
贷:管理费用等
【提示】小微企业在取得销售收入时,应当按照现行增值税制度的规定计算应交增值税,并确认为
应交税费,在达到增值税制度规定的免征增值税条件时,将有关应交增值税转入当期损益。
东奥会计 www.dongao.com 104
【要点六】消费税
事项 会计处理
企业销售应税消费品
借:税金及附加
贷:应交税费——应交消费税
将自产的应税消费品用于在建工程
等非生产机构
借:在建工程等
贷:应交税费——应交消费税
委托加工物资
收回后直接销售:
借:委托加工物资(含消费税)
贷:应付账款等
收回后继续加工应税消费品:
借:应交税费——应交消费税
贷:应付账款等
进口应税物资在进口环节交纳的消
费税
借:材料采购等(含消费税)
贷:银行存款等
网上课堂 www.dongao.com 105
【要点七】城市维护建设税和教育费附加
项目 会计处理
计提
借:税金及附加
贷:应交税费——应交城市维护建设税
——应交教育费附加
交纳
借:应交税费——应交城市维护建设税
——应交教育费附加
贷:银行存款
【提示】计算公式:
应交城市维护建设税额=(实际交纳增值税+实际交纳消费税)×适用税率
应交教育费附加额=(实际交纳增值税+实际交纳消费税)×适用税率
增值税、消费税是城市
维护建设税和教育费
附加的计税基础。
东奥会计 www.dongao.com 106
【要点八】其他相关税费
项目 会计处理
资源税
对外销售应税产品
借:税金及附加
贷:应交税费——应交资源税
自产自用应税产品
借:生产成本、制造费用等
贷:应交税费——应交资源税
土地增值税
房地产开发经营企业
借:税金及附加
贷:应交税费——应交土地增值税
非房地产开发经营企业
(1)转让不动产,通过“固定资产清理”科目,最终记
入“资产处置损益”科目
(2)转让土地使用权(无形资产),记入“资产处置损益”
科目
印花税 不需要预计应交数
借:税金及附加
贷:银行存款
房产税、城镇土地使用税、车船税、矿
产资源补偿费
借:税金及附加
贷:应交税费——应交房产税、应交城镇土地使用税、应交车船税、应交矿产资源补偿费
网上课堂 www.dongao.com 107
【要点九】个人所得税
项目 会计处理
代扣代缴
借:应付职工薪酬——工资、奖金、津贴和补贴
贷:应交税费——应交个人所得税
代收代缴
借:其他应收款
贷:应交税费——应交个人所得税
实际交纳
借:应交税费——应交个人所得税
贷:银行存款等
东奥会计 www.dongao.com 108
易错易混点
【易错易混知识点 1】短期借款利息费用辨析
利息费用 账务处理
金额较大
(按季度支付)
月末预提利息费用:
借:财务费用
贷:应付利息
实际支付时:
借:应付利息
财务费用
贷:银行存款等
金额不大
(按月支付)
实际支付或收到银行的计息通知时:
借:财务费用
贷:银行存款等
【提示】利息是在借款到期时连同本金一起归还,也适用此分录
【易错易混知识点 2】预收账款与应收账款关系
预收账款(明细账) 应收账款(明细账)
销售行为
借方(余额) 贷方(余额) 借方(余额) 贷方(余额)
表示应收账款(资产) 表示预收账款(负债) 表示应收账款(资产) 表示预收账款(负债)
网上课堂 www.dongao.com 109
【易错易混知识点 3】应交税费辨析
项目 账务处理
不通过“应交税费”
科目核算
印花税、契税、车辆购置税、耕地占用税
记入相关资产成本
契税、车辆购置税、耕地占用税(购置土地发生的)、关税、资源税(收购未
税矿产品代收代缴的)、消费税(委托加工收回后直接销售的、进口应税物资
在进口环节交纳的等)、增值税(小规模纳税人购进货物、接受应税劳务和应
税行为支付的)
【易错易混知识点 4】题目中售价含税与否
考试中,如果售价含税,题目会明确说明
熟悉下列换算公式:
含税价=售价+售价×税率=售价×(1+税率)
售价(不含税价)=含税价(1+税率)
如果没有特别说明,一般售价不含税
(初级会计实务考试非经济法基础考试,对于税
费计算的考核不是关键点)
东奥会计 www.dongao.com 110
第四章 所有者权益
关键
考点
1.实收资本(股本)内容及会计处理
2.资本公积内容及会计处理
3.盈余公积和未分配利润内容及会计处理
【要点】所有者权益概述
项目 内容
定义 企业资产扣除负债后由所有者享有的剩余权益
来源构成
(1)实收资本(股本)
(2)其他权益工具
(3)资本公积
(4)其他综合收益
(5)留存收益(包括盈余公积和未分配利润)
确认条件 所有者权益金额的确定主要取决于资产和负债的计量
特征
(1)除非发生减资、清算或分派现金股利,企业不需要偿还所有者权益
(2)企业清算时,只有在清偿所有的负债后,所有者权益才返还给所有者
(3)所有者凭借所有者权益能够参与企业利润的分配
网上课堂 www.dongao.com 111
第一节 实收资本
【要点一】接受投资的核算
1.接受现金资产投资
项目 账务处理
股份有限公司以外的企
业接受现金资产投资
借:银行存款
贷:实收资本(按投资合同或协议约定的投资者在企业注册资本中所
占份额的部分)
资本公积——资本溢价(差额)
股份有限公司接受现金
资产投资
借:银行存款
贷:股本(按每股股票面值和发行股份总额的乘积计算的金额)
资本公积——股本溢价(差额)
【提示】发行费用的处理:
属于溢价发行的,记入“资本公积——股本溢价”科目,发行费用从溢价收入中扣除;溢价金额不够
扣除的,或者属于按面值发行无溢价的,还可依次冲减盈余公积和未分配利润。
东奥会计 www.dongao.com 112
2.接受非现金资产投资
项目 账务处理
接受投入固定资产
借:固定资产(投资合同或协议约定的价值,不公允的除外)
应交税费——应交增值税(进项税额)
贷:实收资本(或股本)
资本公积——资本溢价(或股本溢价)(差额)
【提示】接受不动产投资时,增值税进项税额分两年抵扣:
第一年抵扣 60%,计入应交税费——应交增值税(进项税额)
第二年抵扣 40%,计入应交税费——待抵扣进项税额
接受投入材料物资
借:原材料等(投资合同或协议约定的价值,不公允的除外)
应交税费——应交增值税(进项税额)
贷:实收资本(或股本)
资本公积——资本溢价(或股本溢价)(差额)
接受投入无形资产
借:无形资产(投资合同或协议约定的价值,不公允的除外)
应交税费——应交增值税(进项税额)
贷:实收资本(或股本)
资本公积——资本溢价(或股本溢价)(差额)
网上课堂 www.dongao.com 113
【要点二】实收资本(或股本)增加的核算
增加途径 账务处理
接受投资者追加投资
借:银行存款等
贷:实收资本(或股本)
资本公积——资本溢价(或股本溢价)
资本公积转增资本
借:资本公积——资本溢价(或股本溢价)
贷:实收资本(或股本)
盈余公积转增资本
借:盈余公积
贷:实收资本(或股本)
【提示】实际发放股票股利的处理(股份有限公司) :
借:利润分配——转作股本的股利
贷:股本
东奥会计 www.dongao.com 114
【要点三】实收资本(或股本)减少的核算
减少途径 账务处理
股份有限公司采用
回购本公司股票方
式减资
回购
借:库存股(每股回购价格×注销股数)
贷:银行存款
注销
回购股票支付的价款高于面值总额:
借:股本(每股面值×注销股数)
资本公积——股本溢价①
盈余公积②
利润分配——未分配利润③
贷:库存股(每股回购价格×注销股数)
回购股票支付的价款低于面值总额:
借:股本(每股面值×注销股数)
贷:库存股(每股回购价格×注销股数)
资本公积——股本溢价(差额)
股份有限公司以外
的企业应按法定程
序报经批准减资
—
库存股是所有者权益
的备抵科目,作为其
抵减项,列示在所有
者权益项目中。
网上课堂 www.dongao.com 115
第二节 资本公积
【要点一】资本公积概述
1.资本公积的来源
企业根据国家有关规定实行股权
激励的,如果在等待期内取消了
授予的权益工具,企业应在进行
权益工具加速行权处理时,将剩
余等待期内确认的金额立即计入
当期损益,并同时确认资本公积
(其他资本公积)。
企业集团(由母公司和其全部子公司构
成)内发生的股份支付交易,如结算企
业是接受服务企业的投资者,应当按照
授予日权益工具的公允价值或应承担
负债的公允价值确认为对接受服务企
业的长期股权投资,同时确认资本公积
(其他资本公积)或负债。
资本公积
溢价发行股票、投资者超额缴入资本等
资本溢价(股本溢价)
除资本溢价(或股本溢价)、净损益、其他综合
收益和利润分配以外所有者权益的其他变动
其他资本公积等
东奥会计 www.dongao.com 116
2.资本公积与实收资本(或股本)的区别
区别 资本公积 实收资本(或股本)
来源和性质
投资者的出资额超出其在注册资本中所
占份额的部分(即资本溢价或股本溢
价),以及直接计入所有者权益的利得和
损失(即其他资本公积),它不直接表明
所有者对企业的基本产权关系
投资者按照企业章程或合同、协议的约定,实际投入企业并依法进行注册的资本,体
现了企业所有者对企业的基本产权关系
用途
主要是用来转增资本(或股本),不体现
各所有者的占有比例,也不能作为所有
者参与企业财务经营决策或进行利润分
配(或股利分配)的依据
构成比例是确定所有者参与企业财务经营
决策的基础,也是企业进行利润分配或股
利分配的依据,同时还是企业清算时确定
所有者对净资产的要求权的依据
3.资本公积与留存收益的区别
区别 资本公积 留存收益
来源 主要来自资本溢价(或股本溢价)等
从历年实现的利润中提取或形成的留存于
企业的内部积累,来源于企业生产经营活
动实现的利润
网上课堂 www.dongao.com 117
4.资本公积与其他综合收益的区别
资本公积 其他综合收益
区别 不会影响企业的损益
根据企业会计准则规定未在当期损益中确认的各项利
得和损失,部分项目在满足企业会计准则规定的条件
时,可以重分类进损益,从而成为企业利润的一部分
联系 都会引起企业所有者权益发生增减变动
【要点二】资本公积——资本溢价(股本溢价)的核算
资本(股本)溢价核算内容 会计处理
溢价发行股票
借:银行存款
贷:股本
资本公积——股本溢价(差额)
投资者超额缴入
借:银行存款等
贷:实收资本(股本)
资本公积——资本溢价(股本溢价)(差额)
回购股票支付的价款
小于面值总额的部分
借:股本
贷:库存股
资本公积——股本溢价(差额)
我国目前不允许
折价发行股票。
东奥会计 www.dongao.com 118
【要点三】资本公积——其他资本公积的核算
会计处理
采用权益法核
算的长期股权
投资
在持股比例不变的情况下,对因被投资单位除净损益、其他综合收益和利润分配
以外所有者权益的其他变动,投资企业根据持股比例应享有的份额:
借:长期股权投资
贷:资本公积——其他资本公积(或作相反的分录)
网上课堂 www.dongao.com 119
第三节 留存收益
【要点一】留存收益概述
项目 概念
留存收益
企业从历年实现的利润中提取或形成的留存于企业的内部积累,包括盈余公
积和未分配利润
盈余公积 企业按照有关规定从净利润中提取的积累资金
法定盈余公积
企业按照规定的比例从净利润中提取的盈余公积
【提示】目前规定按净利润(弥补以前年度亏损后)的 10%提取
任意盈余公积 企业按照股东会或股东大会决议提取的盈余公积
未分配利润
企业实现的净利润经过弥补亏损、提取盈余公积和向投资者分配利润后留存
在企业的、历年结存的利润
留存收益
未分配利润
盈余公积
法定盈余公积
任意盈余公积
利润分配的顺序:
(1)提取法定盈余公积。
(≥50%可不再提取)
(2)提取任意盈余公积。
(3)向投资者分配利润。
东奥会计 www.dongao.com 120
【要点二】未分配利润
项目 账务处理
结转损益类
科目余额
借:主营业务收入、其他业务收入等
贷:本年利润
借:本年利润
贷:主营业务成本、销售费用等
将本年利润转
入未分配利润
借:本年利润
贷:利润分配——未分配利润(或相反分录)
【提示】结转后未分配利润为贷方余额,表示累积未分配的利润金额;反之表示累积未弥补的亏损
金额
如为盈利,则通常要
将企业实现的利润进
行分配
借:利润分配——提取法定盈余公积提取任意盈余公积
——应付现金股利
贷:盈余公积——法定盈余公积任意盈余公积
应付股利
将“利润分配”各明
细科目余额转入“利
润分配——未分配利
润”科目
借:利润分配——未分配利润
贷:利润分配——提取法定盈余公积提取任意盈余公积
——应付现金股利
【提示】年度终了,需要将“本年利润”“利润分配——应付现金股利或利润、盈余公积补亏、提
取法定盈余公积”等科目余额转入“利润分配——未分配利润”科目;除“未分配利润”明细科目外,“利润分配”科目下的其他明细科目应当无余额。
网上课堂 www.dongao.com 121
【要点三】盈余公积
盈余公积主要用于弥补亏损、转增资本、发放现金股利或利润等,盈余公积包括法定盈余公积和任意
盈余公积。
事项 会计处理
提取法定盈余公积
借:利润分配——提取法定盈余公积
贷:盈余公积——法定盈余公积
提取任意盈余公积
借:利润分配——提取任意盈余公积
贷:盈余公积——任意盈余公积
盈余公积补亏
借:盈余公积
贷:利润分配——盈余公积补亏
盈余公积转增资本
借:盈余公积
贷:股本(或实收资本)
用盈余公积发放现金
股利或利润
借:盈余公积
贷:应付股利
【提示】期末盈余公积=期初盈余公积+本期贷方发生额(提取)-本期借方发生额(盈余公积补亏、转增资本、发放现金股利或利润等)
东奥会计 www.dongao.com 122
易错易混点
【易错易混知识点 1】留存收益和所有者权益总额的增减变劢
项目 会计处理
对留存收益
的影响
对所有者权
益的影响
当期实现净利润 损益类结转 增加 增加
当期发生亏损 损益类结转 减少 减少
提取盈余公积
借:利润分配——提取法定(任意)盈余公积
贷:盈余公积——法定(任意)盈余公积
— —
宣告分配现金股利
借:利润分配——应付现金股利
贷:应付股利
减少 减少
实际发放现金股利
借:应付股利
贷:银行存款
— —
宣告分配股票股利 — — —
实际发放股票股利
借:利润分配——转作股本的股利
贷:股本
减少 —
资本公积转增资本
借:资本公积
贷:实收资本股本
— —
网上课堂 www.dongao.com 123
续表
项目 会计处理
对留存收益
的影响
对所有者权
益的影响
盈余公积转增资本
借:盈余公积
贷:实收资本股本
减少 —
盈余公积派送新股
借:盈余公积
贷:股本
减少 —
盈余公积补亏
借:盈余公积
贷:利润分配——盈余公积补亏
— —
税后利润补亏 — — —
宣告以盈余公积分
配现金股利或利润
借:盈余公积
贷:应付股利——应付现金股利或利润
减少 减少
盘盈固定资产
借:固定资产
贷:以前年度损益调整
借:以前年度损益调整
贷:盈余公积
利润分配——未分配利润
增加期初
留存收益
增加期初
所有者权益
东奥会计 www.dongao.com 124
续表
项目 会计处理
对留存收益
的影响
对所有者权
益的影响
回购股票
借:库存股
贷:银行存款
— 减少
注销库存股
回购股票支付的价款高于面值总额的:
借:股本
资本公积——股本溢价
盈余公积
利润分配——未分配利润
贷:库存股
回购股票支付的价款低于面值总额的:
借:股本
贷:库存股
资本公积——股本溢价
高于面值回
购时,股本
溢价不足以
冲减的,减
少留存收益
—
网上课堂 www.dongao.com 125
【易错易混知识点 2】期末未分配利润的计算公式
期末可供分配利润=当期实现的净利润(或净亏损)+期初未分配利润(或-期初未弥补亏损)+其他
转入(如盈余公积补亏)
期末可供投资者分配的利润=期末可供分配利润-提取的盈余公积
期末未分配利润=期末可供投资者分配的利润-给投资者分配的现金股利或利润、分配的股票股利等
东奥会计 www.dongao.com 126
第五章 收入、费用和利润
关键
考点
1.销售商品收入内容及会计处理
2.提供劳务收入内容及会计处理
3.让渡资产使用权收入内容及会计处理
4.费用包含的内容
5.营业成本的内容和核算
6.税金及附加的内容和核算
7.期间费用的内容和核算
8.利润的构成及主要内容
9.营业外收入的核算内容及账务处理
10.营业外支出的核算内容及账务处理
11.应交所得税、所得税费用的计算及账务处理
12.本年利润的结转方法及账务处理
网上课堂 www.dongao.com 127
第一节 收 入
【要点一】收入概述
项目 内容
定义
是指企业在日常活动中形成的、会导致所有者权益增加的、与所有者投入资本无关
的经济利益的总流入
特征
(1)是企业在日常活动中形成的
(2)会导致企业所有者权益的增加
(3)与所有者投入资本无关的经济利益的总流入
分类
(1)按经营业务的主次:主营业务收入与其他业务收入
(2)按从事日常活动的性质:销售商品收入、提供劳务收入和让渡资产使用权收入
与利得区分
利得是指由企业非日常活动所形成的、会导致所有者权益增加的、与所有者投入资
本无关的经济利益的净流入
直接计入当期损益的利得(营业外收入)包括:现金盘盈、捐赠利得、债务重组利
得、确实无法支付而按规定程序经批准后转作营业外收入的应付账款等
东奥会计 www.dongao.com 128
【要点二】收入确认条件
1.企业已将商品所有权上的主要风险和报酬转移给购货方
判断企业是否已将商品所有权上的主要风险和报酬转移给购货方,应当关注交易的实质,并结合所
有权凭证的转移进行判断。
2.企业既没有保留通常与所有权相联系的继续管理权,也没有对已售出的商品实施有效控制
通常情况下,企业售出商品后不再保留与商品所有权相联系的继续管理权,也不再对售出商品实施
有效控制,商品所有权上的主要风险和报酬已经转移给购货方,通常应在发出商品时确认收入。
【提示】①如果企业在商品销售后保留了与商品所有权相联系的继续管理权,或能够继续对其实施
有效控制,说明商品所有权上的主要风险和报酬没有转移,销售交易不能成立,不能确认收入;②
售出商品后以固定价格回购(售后回购),不能确认收入;③售出商品后融资租回,不能确认收入。
3.相关的经济利益很可能流入企业
销售商品价款收回的可能性超过 50%(不包括 50%)。
4.收入的金额能够可靠地计量
收入金额是否能够合理地估计,是确认收入的基本前提。
5.相关的已发生或将发生的成本能够可靠地计量
销售商品相关的已发生或将发生的成本不能够合理地估计,此时企业不应确认收入,若已收到价款,应将已收到的价款确认为负债(预收账款)。
网上课堂 www.dongao.com 129
【要点三】一般销售商品业务收入的核算
事项 会计处理
符合销售商品
收入确认条件
确认收入:
借:银行存款、应收账款等
贷:主营业务收入
应交税费——应交增值税(销项税额)
结转成本:
借:主营业务成本
存货跌价准备
贷:库存商品
已经发出商品
但不符合销售
商品收入确认
条件
发出商品时:
借:发出商品
贷:库存商品
借:应收账款等(纳税义务发生)
贷:应交税费——应交增值税(销项税额)
满足收入确认条件时:
借:银行存款、应收账款等
贷:主营业务收入
应交税费——应交增值税(销项税额)
结转成本:
借:主营业务成本
存货跌价准备
贷:发出商品
【提示】 “发出商品”科目的期末余额应并入资产负债表“存货”项目反映,但是由于库存商品也
属于企业存货项目中的一部分,所以分录:借记“发出商品”科目,贷记“库存商品”科目,不影响
企业“存货”项目余额在资产负债表中的反映。
如发出商品时纳税,此处无需再作。
东奥会计 www.dongao.com 130
【要点四】商业折扣和现金折扣
项目 说明
商业折扣
企业为促进商品销售而给予的价格扣除
(1)在销售时即已发生,并不构成最终成交价格的一部分
(2)销售商品涉及商业折扣的,应当按照扣除商业折扣后的金额确定销售收入
(3)不涉及专门会计分录,直接按扣除商业折扣后的金额确认收入
现金折扣
债权人为鼓励债务人在规定期限内付款而向债务人提供的债务扣除
(1)现金折扣一般用符号“折扣率付款期限”表示,如“210,120,N30”,企业在确认销售商品收入时无法确定现金折扣金额
(2)企业销售商品涉及现金折扣的,应当按照扣除现金折扣前的金额确定销售商
品收入
【提示】①针对考试而言,需要注意题目(题目会明确说明)要求,计算现金折扣时是否需要考虑
增值税;②针对购货方而言,现金折扣实际发生时冲减财务费用,即记入“财务费用”科目的贷方。
网上课堂 www.dongao.com 131
【要点五】销售折让和销售退回
1.销售折让
销售折让是企业因售出商品质量、规格不符合要求等原因而在售价上给予的减让。
事项 会计处理
确认销售收入之
前发生销售折让
销售收入直接按扣除销售折让后的金额确认
已确认销售收入
的售出商品发生
销售折让(不属
于资产负债表日
......
您现在查看是摘要介绍页, 详见PDF附件(5039KB,246页)。





